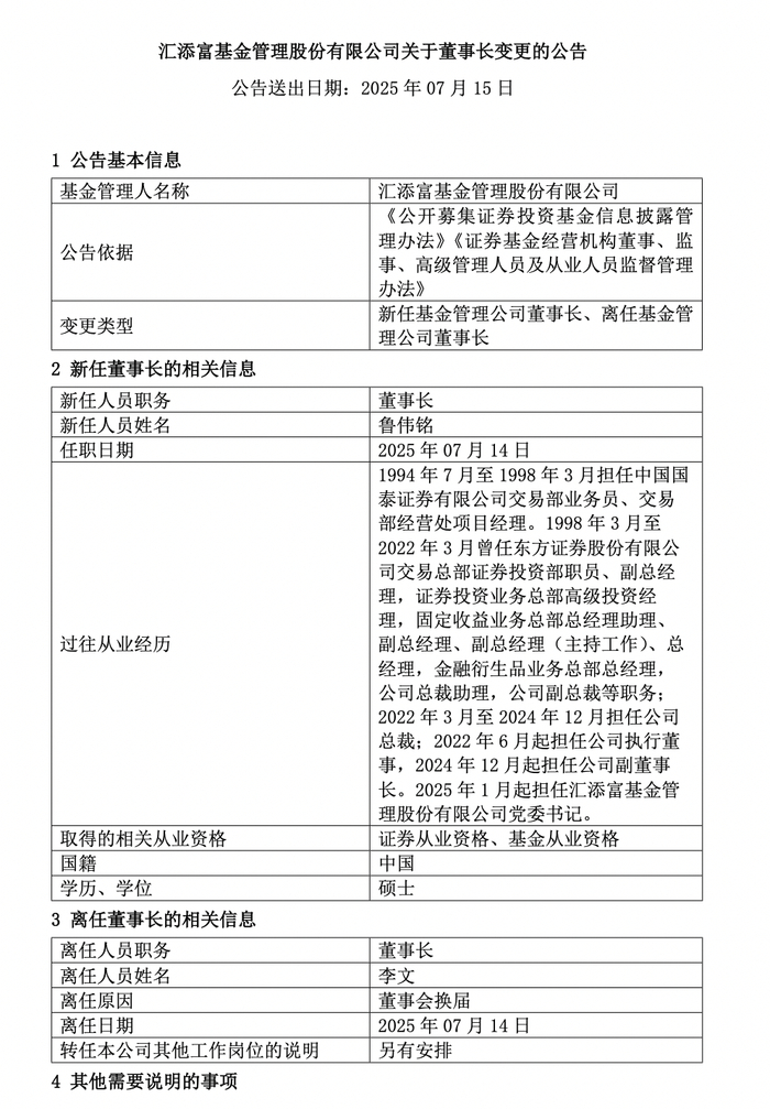
汇添富基金管理股份有限公司(下称“汇添富基金”)董事长变更一事终于“靴子落地”。
7月14日晚间,汇添富基金发布公告称,李文因董事会换届离任董事长,东方证券股份有限公司(简称“东方证券”,600958.SH)副董事长、汇添富基金党委书记鲁伟铭接任董事长职位,任职日期为2025年7月14日。
公开资料显示,鲁伟铭,1971年生,现年54岁,中共党员,经济学硕士,经济师。1994年7月至1998年3月担任中国国泰证券有限公司交易部业务员、交易部经营处项目经理;1998年3月至2022年3月担任东方证券交易总部证券投资部副总经理,固定收益业务总部总经理助理、副总经理、副总经理(主持工作)、总经理,总裁助理,副总裁等职务,2022年3月至2024年12月担任东方证券总裁。2022年6月起担任东方证券执行董事,2024年12月起担任东方证券副董事长。
而此次换届卸任的李文,担任汇添富基金董事长已超10年。对于李文是否会转任公司其他工作岗位,公告内容显示为“另有安排”。
据了解,李文仍将在公司其他岗位上继续为公司服务。同时,在公告中,汇添富基金对李文在任职期间恪尽职守、勤勉尽责,为公司文化建设和长期稳健发展做出的积极贡献表示感谢。

官网资料显示,汇添富基金成立于2005年2月,公司总部设立于上海,在北京、上海、广州、成都、南京、深圳等地设有分公司,在香港、上海、美国、新加坡设有子公司——汇添富资产管理(香港)有限公司、汇添富资本管理有限公司、汇添富资产管理(美国)控股有限公司、汇添富资产管理(新加坡)有限公司、汇添富投资管理有限公司。
从公司股权结构来看,汇添富基金是一家“券商系”公募,东方证券为其第一大股东,持股比例为35.412%,员工持股比例达24.656%,上海上报资产管理有限公司、东航金控有限责任公司则均持有19.966%的股份。

从公司管理规模来看,在李文掌舵汇添富基金的时间里,公司整体资产管理规模实现了稳步增长。Wind数据显示,截至2015年9月末,汇添富基金的管理规模为2437.49亿元;而到了2021年6月末,汇添富基金的管理规模增长至9491.33亿元,触及历史峰值。
截至2025年6月末,汇添富基金的管理规模为9115.40亿元,在公募机构中排名第10。其中,固收类基金(包括货币市场型基金、债券型基金)的规模为6290.49亿元,占比达69.01%;权益类基金(包括股票型基金、混合型基金)的规模为2547.46亿元,占比达27.95%。
另据其上市公司股东2024年报,汇添富基金2024年实现营业收入48.28亿元,同比减少10.12%;实现净利润15.47亿元,同比增长9.30%。

今年以来,公募基金高管变动趋于频繁。澎湃新闻记者据Wind数据统计,截至2025年7月14日,年内已有14家公募基金变更了董事长,其中包括易方达基金、兴证全球基金、景顺长城基金、国海富兰克林基金、海富通基金、兴银基金、方正富邦基金、先锋基金等。而汇添富基金为年内第15家变更董事长的公募。
4001102288 欢迎批评指正
All Rights Reserved 新浪公司 版权所有
