持续获取信息,请点击上方"实战财经"关注
契约型基金的基本概念契约型基金又称为单位信托基金(Unit trust fund),指专门的投资机构(银行和企业)共同出资组建一家基金管理公司,基金管理公司作为委托人通过与受托人签定「信托契约」的形式发行受益凭证——「基金单位持有证」来募集社会上的闲散资金。
契约型基金由基金投资者、基金管理人、基金托管人之间所签署的基金合同而设立,基金投资者的权利主要体现在基金合同的条款上,而基金合同条款的主要方面通常由基金法律所规范。
契约基金与信托一样具有比较完善的法律、法规基础,主要受《证券投资基金法》、《私募投资基金监督管理暂行办法》和《私募投资基金管理人登记和基金备案办法》约束。其产品构架和信托一样施行委托人、受托人、托管人三方分离。
基金管理人:(基金管理公司),是指凭借专门的知识与经验,运用所管理基金的资产,根据法律、法规及基金章程或基金契约的规定,按照科学的投资组合原理进行投资决策,谋求所管理的基金资产不断增值,并使基金持有人获取尽可能多收益的机构。
基金托管人:又称基金保管人,是根据法律法规的要求,在证券投资基金运作中承担资产保管、交易监督、信息披露、资金清算与会计核算等相应职责的当事人。基金托管人是基金持有人权益的代表,通常由有实力的商业银行或信托投资公司担任。基金托管人与基金管理人签订托管协议。在托管协议规定的范围内履行自己的职责并收取一定的报酬。
契约性基金基本架构

私募证券基金一开始是以信托加投顾模式的「阳光私募」出现,历经约 10 年的发展,直至 2013 年 6 月 1 日《证券投资基金法》修订之后,才首次赋予契约型私募基金的法律基础。从监管政策发展沿革来看,主要有以下四个发展阶段:
《证券投资基金法》修订前,私募基金必须借信托、券商「阳光化」,多以「公司型」、「有限合伙型」的形式设立。
2013 年 6 月 1 日实施新《证券投资基金法》:将非公开募集基金纳入监管范畴;明确了私募基金的三种组织形式:契约型、公司型和合伙型,为契约型私募基金奠定了法律基础。
2014 年 2 月 7 日施行《私募投资基金管理人登记和基金备案办法(试行)》:明确设立私募基金管理机构和发行基金产品采取登记备案制,不设行政审批。私募基金由“游击队”变身“正规军”。
2014 年 8 月 22 日施行《私募投资基金监督管理暂行办法》:明确私募投资基金的全口径登记备案制度、适度监管原则、并进行了负面清单制度的探索,进一步确定了契约型私募投资基金监管的监管框架。
1、募集范围广
单只契约型基金的投资者人数累计不得超过二百人,投资门槛 100 万元(《证券投资基金法》);而通过通道发行的私募基金只有 50 个小额(100 万-300 万元);有限合伙企业和有限责任公司则不能超过五十人(《合伙企业法》、《公司法》)。因此,契约型基金的募集范围比其他两种形式的基金募集范围更广。
2、专业化管理,低成本运作
契约法律关系无需注册专门的有限合伙企业或投资公司,不必占用独占性不动产、动产和人员的投入。
仅需通过基金合同约定各种法律关系,避开了成立企业(有限合伙制或公司制)所需的工商登记及变更等手续。
而且契约私募基金通常都采用类似承包的方式支付给经营者和保管者一笔固定的年度管理费。如果经营者和保管者的年度管理费超过了这笔数额,投资者将不再另行支付。
不必再通过通道发行,简化了发行流程;节省了通道费用(现在的通道费用大约为 0.4% 左右,之前的通道费用不仅更高而且还会设保底金额)。
3、投资范围广
避免了很多投资限制,比如通道机构会在私募基金的投资策略中设置投资限制条款,限制个股比例、多空单、仓位等;私募机构不能自己下单,只能通过授权给通道机构统一下单等。
4、决策效率高
在契约框架下,投资者作为受益人,把信托财产委托给管理公司管理后,投资者对财产便丧失了支配权和发言权,信托财产由管理公司全权负责经营和运作。所以,契约型基金的决策权一般在管理人层面,决策效率高。
5、税收优势
由于契约型私募基金没有法人资格,不被视为纳税主体。因此只需在收益分配环节,由受益人自行申报并缴纳所得税即可,免于双重征税。而有限合伙企业也不被视为纳税主体,但代扣代缴个人所得税(20%);公司制企业本身为纳税主体(25%企业所得税),代扣代缴个人所得税(20%)。
此外,目前我国的公募基金均采用契约方式设立,而公募基金享有较多的所得税优惠政策。
6、退出机制灵活,流动性强
契约型私募基金的一大优势就是其拥有灵活便捷的组织形式,投资者与管理者之间契约的订立可以满足不同的客户群。在法律框架内,信托契约可以自由地做出各种约定。契约可以有专门条款约定投资人的灵活退出方式,这是因为在集合信托的不同委托人之间没有相互可以制约的关系,某些委托人做出变动并不会影响契约型私募基金存续的有效性。
此外,未来允许通过交易平台转让契约型基金份额的可能性也较大,也将提高基金份额的流动性。相比而言,公司型基金和有限合伙型基金必须严格按照相关法律程序退出,往往面临繁杂的工商变更手续。
7、资金安全性高
在三种组织形式中,契约型基金具有最高的资金安全性,契约架构中可设定委托人、受托人和托管人三方分离的制度安排。受托人可以发出指令对资金加以运用,但必须符合契约文件的约定,否则托管人有权拒绝对资金的任何调动。另一方面,没有受托人的专门指令,托管人无权动用资金。
除此之外,还可以设置监察人对私募基金的管理运用进行监督和制约,这是保障资金安全的又一重要制度安排。而有限合伙制基金在制度要求上没有托管人这一保障环节,更多的要依靠监事会或有限合伙人对管理人的监督,具有潜在的管理人携款潜逃的风险。
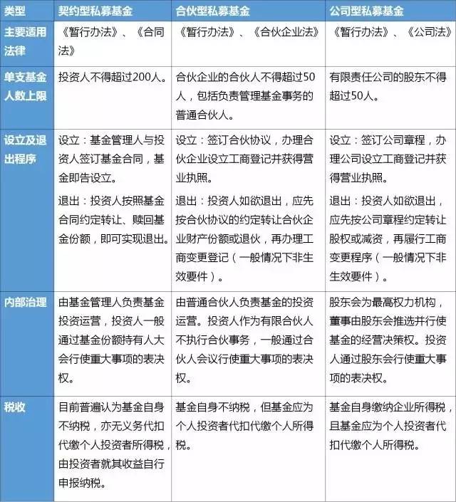
契约型私募基金与合伙制、公司制私募基金的比较

契约型私募与信托计划、资产管理计划比较

1、契约型基金的主要参与机构
契约型基金的主要参与机构包括:基金管理人、基金托管人、基金销售机构、其他私募服务机构等。
基金管理人必须具有相关主体;私募基金可由第三方托管机构进行托管,基金合同也可约定私募基金不进行托管,但必须在基金合同中明确保障私募基金财产安全的制度措施和纠纷解决机制;
私募基金销售机构方面,可由基金管理人可自行销售,或委托具有相应合法资质的机构进行销售;
其他私募服务机构包括为基金提供包括份额注册登记、基金估值等服务的服务外包机构,此类工作也可由基金管理人自行承担。
2、契约型私募设立发行流程
(1)私募基金的登记备案流程
图:契约型私募基本发行流程

基金管理人应于事前履行登记手续,基金资金募集完后完成基金业协会的备案登记。
● 基金登记:基金管理人通过私募基金登记备案系统向协会提交登记申请,协会在收齐登记资料后的 20 个工作日内,通过网站公示的方式办理登记手续。
● 基金备案:基金管理人应在私募基金募集完毕后的 20 个工作日内,通过私募基金登记备案系统进行备案。报送资料包括:主要投资方向、基金类别、基金合同、委托管理协议(如采取委托管理方式)、托管协议(如设托管)等基金业务协会规定的其他资料。
● 备案完毕的私募基金可以申请开立证券相关账户,并开始产品运作。
(2)契约型基金运作基本流程
在实际运作流程中,在基金合同设计、募集资金的同时,也需要进行托管人的选择或相关工作,以保证后续资金清算、估值核算等工作。
图:契约型基金运作基本流程

3、契约型基金产品设计和运作架构
(1)单一投资基金
此处所谓「单一」是指在发行结构上较为简单,直接由管理人、托管人、投资人三方组成的契约型私募基金,在市场上较为普遍。如民生信托发行的「民生信托聚利 1 期证券投资基金」,管理人为民生信托、托管人为华泰证券,并募集资金发行产品。
(2)Feeder-Master 基金
Feeder-Master 基金又称为子母基金,多个子基金从不同渠道募集投资者资金归集于母基金,母基金负责投资运作。其主要优势在于:
① 增加投资者数量,扩大基金规模;
② 减少产品成立之初开户的时间对基金的影响;
③ 子基金用于募集资金,母基金用于做投资交易,降低切换账户的麻烦,方便投资运作,降低管理成本,防止不公平交易;
④ 管理费、业绩报酬在子基金中体现;子基金可以在不同渠道进行募集,根据不同渠道的议价能力进行费用的确定。
图:Feeder-Master 基金产品架构

(3)FOF 基金
FOF(Fund of Funds)即基金中的基金,FOF 不直接投资于股票、债券或其他证券,而是以「基金」为投资标的,通过在一个委托账户下持有多个不同基金,技术性降低集中投资的风险。
FOF 基金有松耦合方式和紧耦合两种方式,松耦合即以老基金为投资标的,此种类型因相关产品涉及理念有差异,需要做调节和安排;紧耦合即在选投资标的时要求管理人新设立基金,各个产品的衔接协调统一会较方便。对于银行、信托这类对二级市场投资经验不足的机构来说,FOF 基金可被视为一种较为安全的投资方式。
图:FOF 基金产品架构
需要注意的是,在 FOF 产品设计过程中涉及的难点非常多,包括申赎、开放日的设置、流动性管理、母基金的估值,是业绩报酬之前还是业绩报酬之后?虚拟业绩报酬还是非虚拟业绩报酬?是否会导致出现资不抵债的情形等等。这就要求基金管理人在整体的投资端,包括投资标的、基金净值的获取,以及标的端管理人的沟通方面做大量的工作安排。
(4)嵌套有限合伙的基金
契约型基金如果要参与定向增发、并购重组等业务,因为本身不具备独立法人主体资格,在工商登记方面契约型基金基本不被认可,故需采用嵌套有限合伙的模式来开展业务。
图:契约型私募嵌套有限合伙模式

(5)委托贷款业务
委托贷款是指由委托人提供合法来源的资金转入委托银行一般委存账户,委托银行根据委托人确定的贷款对象、用途、金额、期限、利率等代为发放、监督使用并协助收回的贷款业务。
契约性基金可以嵌套资管计划进行操作,但是目前只有一些小的城商行可以做相关业务。
图:契约性基金委托贷款业务结构图

以上为几类较为常见的契约型基金结构,在实际市场上,由于投资标的、投资方向的不同,存在着品种十分丰富的产品类型,如 MOM、新三板投资基金、另类投资中的影视基金、艺术品基金等等。
契约型私募基金规范运作要点和业务风险提示1、规范运作要点
(1)登记备案
《私募投资基金监督管理暂行办法》要求各类私募基金管理人和私募基金均应当向基金业协会申请登记和备案,并根据基金业协会相关规定报送基本信息;私募基金管理人依法解散、被依法撤销或者被依法宣告破产的,应限期向基金业协会报告,基金业协会会及时注销基金管理人登记并予以公告。
(2)合格投资者认定
单只私募基金的投资者人数累计不得超过法律规定的特定数量,目前为 200 人。合格投资者是指具备相应风险识别能力和风险承担能力,投资于单只私募基金的金额不低于 100 万元且符合下列相关标准的单位和个人:
1、净资产不低于 1000 万元的单位;
2、个人金融资产不低于 300 万元或者最近三年个人年均收入不低于 50 万元。
四类投资者被直接视为合格投资者:
1、社保基金、企业年金、慈善基金;
2、依法设立并受国务院金融监督管理机构监管的投资计划;
3、投资于所管理私募基金的私募基金管理人及其从业人员;
4、中国证监会认定的其他投资者。
(3)资金募集
12 月 16 日,基金业协会发布了《私募投资基金募集行为管理办法(试行)(征求意稿)》,其中对于募集方面做了多项说明:
募集机构主体:根据《私募基金募集行为办法》,只有经协会注册登记的私募基金管理人和成为协会会员的注册基金销售机构才能从事私募基金募集,并且明确推介时不能有预期收益描述。
禁止募集机构公开宣传信息内容及方式的穷尽列举:禁止通过公开出版资料推介,通过面向社会公众宣传单、布告、手册、信函、传真;未经邀约面向公众的讲座、报告会、分析会;海报、户外广告;电视、电影、电台及其他音像等公共传播媒体;公开网站链接广告、博客等;未设置特定对象调查程序的募集机构官网、微信朋友圈等互联网媒介;未经特定对象调查程序的电话、短信和电子邮件等通讯媒介;法律、行政法规、证监会的有关规定和基金业协会自律规则禁止的其他行为。
意见稿中明确指出:任何机构和个人不得为规避合格投资者标准募集以私募基金份额或其收益权为投资标的的产品,或者将私募基金份额或其收益权进行拆分转让,变相突破合格投资者标准。目前互联网金融平台中的大量理财产品可能因触犯此条款而必须整改或直接消失,对互联网金融产生深远影响。
(4)投资顾问
实践中,基金管理人通常同时行使基金的募集和投资管理职能,但很多时候募集职能和投资管理职能会发生分离,此时,基金管理人仅保留募集功能而将投资管理职能委托给投资顾问,由投资顾问行使投资决策权和下单权。
目前,这类投资顾问服务大量存在,在协会登记备案体系中均登记为私募基金管理人,缺少专门标识和法律规范,募集人与投资顾问的职责边界不清晰,缺少公平交易、风险隔离、防范利益冲突等保护投资者权益的制度性要求,投资顾问业务违法违规风险得不到有效防范。
为此,基金业协会拟推出《私募投资基金投资顾问业务管理办法》,以保护投资人利益优先为核心原则,明确募集人对投资人负有完整的受托义务,要监督投资顾问履行基金合同,承担由此产生的民事责任;如投资人利益受到损害,将向募集人进行追偿。除此之外,在募集职能和投资管理职能相分离时,募集人和投资顾问分别承担与募集和管理职能相关的行政责任和刑事责任。
2、业务风险提示
(1)结构化产品的补仓风险:触及平仓线时,管理人是否要代为补仓?与投资者如何协商?
在一些股权类的结构化产品中,如进行定向增发投资时,会进行结构化设计,在需要补仓的时候,可能由于劣后的投资者数量较多,意见无法统一,有的投资人就要求管理人在劣后投资者无法补仓时由管理人来代为补仓。但该条款一般意见很难统一,风险较大,建议谨慎参与。
目前基金业协会不鼓励新发行的结构化产品,不论劣后级投资者是不是私募基金管理人。对于具有预期收益率的结构化产品,基金业协会视其为融资行为,不应按照私募基金的方式监管。
(2)契约型基金管理人失联了如何处理?
在契约型私募的实际操作过程中,会发生私募基金管理人失联的情况,这就需要一开始就在基金合同中加入谁有权利终止基金的规则条款。基金财产一般是采取第三方托管,资产相对安全,如查实基金管理人失联,一般会采取举办基金份额持有人大会的方式,由托管人出面举行基金份额持有人大会,履行相关投资决策的流程,投资人同意后,可终止基金运行并进行权益分配。
1、金融机构备案私募管理人和发行产品的情况介绍
截止 2015 年 12 月 3 日,已有 17 家商业银行、38 家信托公司在基金业协会登记为私募基金管理人。
表 1:取得私募基金管理人资格的银行机构

表 2:取得私募基金管理人资格的信托公司


2、信托公司与契约型基金
(1)信托公司自身作为主体备案基金管理人
民生信托在 2015 年 6 月 23 日备案的「民生信托聚利 1 期证券投资基金」为信托公司备案的首款契约型基金产品,其托管人为华泰证券股份有限公司。
根据「聚利 1 期」成立公告,该产品成立于 6 月 10 日,共募集资金约 1.26 亿元,产品管理主要依据《证券投资基金法》、《私募投资基金管理人登记和备案办法》等。业务模式上,该款产品由民生信托设计并主动管理,华泰证券作为基金托管人,同时基金的注册登记、开户、估值等服务均外包于华泰证券。
相对于同样投资于二级市场的信托计划而言,契约型基金的模式在募集人数上更具有优势,此外,契约型基金的合格投资者的要求比信托计划更高,此类投资者的风险承受能力更好。相反,如果产品采用信托计划的形式,投资者难以摆脱信托产品的「刚兑」预期。
图:信托公司运用契约型基金的优势分析

(2)信托公司旗下子公司备案基金管理人
信托公司设立专业子公司在基金业协会备案,取得私募基金管理人资格,按照证监会监管框架下的监管政策开展资产管理业务,则是信托公司开展契约型私募的另一种模式。以中融信托为例,北京中融鼎新投资管理有限公司是中融信托全资设立的投资子公司,已经在基金业协会备案多只不同类型的基金。
以「中融鼎新-融稳达 5 号新三板投资基金」为例,托管人为国泰君安证券,基金主要投资范围为新三板股票定向增发、协议转让、做市转让、可以转换为股权的债权投资,新三板拟挂牌企业的增发或老股东置换、可以转换为股权的债权投资,闲置资金可以投资于银行存款、信托产品以及法律法规或中国证监会允许基金投资的其他投资品种。
3、银行与契约型基金
目前银行运用契约型基金存在比较大的法律问题,银行受到《商业银行法》的监管,业务范围需要经过严格审批。如果法律上问题可以解决,对于银行来说,契约型基金可以成为新的资产出表工具,突破非标的规模限制,同时还可以降低通道成本。
早些时候,多家商业银行收到窗口通知,监管部门将依法撤回在中国证券投资基金业协会的备案资格。根据《商业银行法》第四十三条规定:「商业银行不得向非自用不动产投资或者向非银行金融机构和企业投资。」在现有法律框架下,商业银行开展私募基金管理与现行法律法规是冲突的。目前银监会在推行理财子公司试点等举措,未来商业银行或可在理财子公司成立的基础上向不同监管部门申请资产管理功能,其中也包括申请私募基金牌照,从而满足合规性的要求。
请点击标题下方"实战财经"关注,也可以扫下方二维码关注,您的关注是我们持续前行动力!
既然选择了远方,便只顾风雨兼程。期待你的关注!
免责声明:版权归作者所有。如觉侵权,敬请通知,我们会在第一时间删除。谢谢!

4001102288 欢迎批评指正
All Rights Reserved 新浪公司 版权所有
