今天一张名为《韭菜的名义》图片在财经圈传开。

6月20日下午,上海鼎麟股权投资基金在北京召开发布会,实名举报页游运营平台四三九九(4399)大股东蔡文胜涉嫌偷逃国家税款数亿元人民币,并欺诈上市。
此次发布会是由上海鼎麟股权投资基金的蒋和平、李胜利(化名)召集召开。2012年鼎麟曾出资9600万认购4399约33万股的股份,占2.4%股权。 4399在2013年曾启动上市,但随后延迟。而在众多股东中,只有鼎麟没有拿到原数资金,这部分资金随后被4399用到其他项目中。举报人总结 为:“4399带病闯关IPO,涉嫌欺诈,隐瞒重大事实,意图欺骗上市。”
以下为举报全文

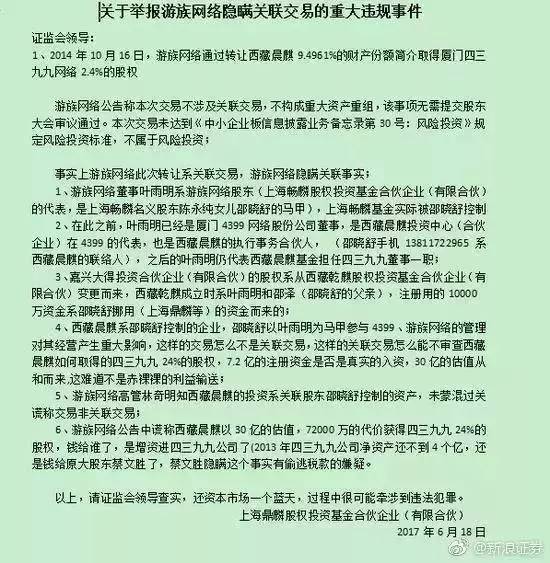
证监会领导:
1、2014年10月16日,游族网络通过转让西藏晨麒9.4961%的财产份额简介取得厦门四三九九网络2.4%的股权 游族网络公告称本次交易不涉及关联交易,不构成重大资产重组,该事项无需提交股东大会审议通过。本次交易未达到《中小企业板信息披露业务备忘录第30号:风险投资》规定风险投资标准,不属于风险投资;
事实上游族网络此次转让系关联交易,游族网络隐瞒关联事实;
1、游族网络董事叶雨明系游族网络股东(上海畅麟股权投资基金合伙企业(有限合伙)的代表,是上海畅麟名义股东陈永纯女儿邵晓舒的马甲),上海畅麟基金实际被邵晓舒控制。
2、在此之前,叶雨明已经是厦门4399网络股份公司董事,是西藏晨麒投资中心(合伙企业)在4399的代表,也是西藏晨麒的执行事务合伙人, (邵晓舒手机 13811722965 系西藏晨麒的联络人),之后的叶雨明仍代表西藏晨麒基金担任四三九九董事一职;
3、嘉兴大得投资合伙企业(有限合伙)的股权系从西藏乾麒股权投资基金合伙企业(有限合伙)变更而来,西藏乾麒成立时系叶雨明和邵泽(邵晓舒的父亲),注册用的10000万资金系邵晓舒挪用(上海鼎麟等)的资金而来的;
4、西藏晨麒系邵晓舒控制的企业,邵晓舒以叶雨明为马甲参与4399、游族网络的管理对其经营产生重大影响,这样的交易怎么不是关联交易,这样的关 联交易怎么能不审查西藏晨麒如何取得的四三九九24%的股权,7.2亿的注册资金是否是真实的入资,30亿的估值从和而来,这难道不是赤裸裸的利益输送; 5、游族网络高管林奇明知西藏晨麒的投资系关联股东邵晓舒控制的资产,未蒙混过关谎称交易非关联交易;
6、游族网络公告中谎称西藏晨麒以30亿的估值,72000万的代价获得四三九九24%的股权,钱给谁了,是增资进四三九九公司了(2013年四三九九公司净资产还不到4个亿,还是钱给原大股东蔡文胜了,蔡文胜隐瞒这个事实有偷逃税款的嫌疑。
以上,请证监会领导查实,还资本市场一个蓝天,过程中很可能牵涉到违法犯罪。
上海鼎麟股权投资基金合伙企业(有限合伙)
据悉,4399是在线休闲小游戏平台,主要以休闲类flash小游戏及在线网页游戏为主。
上月,据证监会公布的IPO企业最新排队情况,四三九九网络股份有限公司拟赴深交所上市。
蔡文胜的另一家企业美图近日也不顺,6月15日首个锁定筹码解禁日,在经历了上市首日盘中破发。虽然蔡文胜称不会卖出,但其儿子不断抛售股票,套现9亿港元。
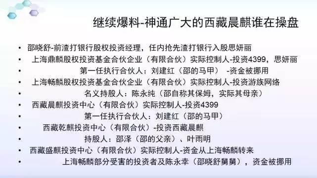
鼎麟股权投资基金举报蔡文胜PPT全文
根据鼎麟方面在现场展示的PPT显示,其指责蔡文胜及4399相关人员在多次股权变更中均隐瞒未披露。
以下是鼎麟股权投资基金举报蔡文胜PPT全文(据腾讯科技):














目前的4399股东有骆海坚、西藏晨麟、李兴平、蔡文胜、厦门游家、厦门爱游,其中蔡文胜个人持股1.37%,据钛媒体了解,4399及蔡文胜方面正在准备回应。
有网友表示:
@卫视保洁师:蔡文胜这回应该是得罪人了。这回指控事件有点大,如果被侦查起诉起码是五年以上……
蔡文胜回应:
否认涉嫌偷逃税款 将追究举报者法律责任
蔡文胜回应称,其目前仅持有1.36%的股权,相关股权交易已依法履行纳税义务并全额缴纳了个人所得税,不存在任何偷逃国家税款行为。
腾讯证券讯 被举报涉嫌偷逃税款数亿元,蔡文胜对此回应称,其已于2013年将四三九九网络股份有限公司的大部分股权转让给骆海坚和西藏晨麒投资中心(有限合伙),目前仅持有1.36%的股权,相关股权交易已依法履行纳税义务并全额缴纳了个人所得税,不存在任何偷逃国家税款行为。
蔡文胜称,蒋和平、李胜利的行为已经严重侵害其本人的名誉权,已造成对其本人的诽谤,要求蒋和平、李胜利立刻停止侵害行为,并予以澄清和道歉,其将采取法律措施追究举报者法律责任。
附原文:
声明函
本人蔡文胜,就不明人士蒋和平、李胜利散布的对本人的不实谣言,特此声明如下:
1、本人已于2013年将四三九九网络股份有限公司的大部分股权转让给骆海坚和西藏晨麒投资中心(有限合伙),目前本人仅持有1.36%的股权,上述相关股权交易已依法履行纳税义务并全额缴纳了个人所得税,不存在任何偷逃国家税款行为;
2、本人从2013年开始全面退出4399的管理层,已不再参与4399之后的所有经营管理活动。本人在四三九九网络股份有限公司的所有持股和交易均已按照主管部门的要求如实披露,不存在任何隐瞒和遗漏。
3、本人不认识蒋和平、李胜利,且与该等人士没有任何商业往来;
4、上述两人通过所谓媒体发布会所发布的关于本人的所有信息均为其个人主观推断,并没有任何证据证明,蒋和平、李胜利的行为已经严重侵害本人的名誉权,已造成对本人的诽谤,本人要求蒋和平、李胜利立刻停止侵害行为,并予以澄清和道歉,本人将采取法律措施追究其法律责任。
特此声明!
蔡文胜
2017年6月20日
来源:深蓝财经网综合腾讯科技、新浪证券、钛媒体等 深蓝财经记者社区
4001102288 欢迎批评指正
All Rights Reserved 新浪公司 版权所有
