追踪去杠杆——中国四部门杠杆梳理与展望

追踪去杠杆——中国四部门杠杆梳理与展望
2017年11月29日 13:55 看点资讯

追踪去杠杆——中国四部门杠杆梳理与展望

——民生宏观固收专题研究20171128

文/

民生证券研究院宏观固收主管:张瑜(执业证号:S0100517090002)

宏观固收研究助理: 刘佳(执业证号:S0100117060021)

宏观固收研究助理:李俊德(执业证号:S0100116080026)

宏观固收研究助理:杨晓(执业证号:S0100116080036)

报告摘要

一、 杠杆现状

· 总体杠杆率

M2/GDP:2016年为208%。从国际横向比较看,我国杠杆率处于世界较高水平;从历史纵向比较看,2009年开始中国宏观杠杆率增速明显加快。

债务余额/GDP:2017年Q1总实体杠杆率为257.8%,非金融企业杠杆率为165.3%。从国际横向比较看,我国实体杠杆率处于较低水平,但非金融企业部门杠杆率较高;从历史纵向比较看,2009年开始非金融企业杠杆率增速加快。

· 政府部门

中央政府杠杆率:2016年为15.9%。2015年和2016年由于加大财政力度杠杆率上升,整体保持在15%-20%之间。

地方政府杠杆率:2016年为33.19%。地方政府杠杆率有所下降或与新预算法实施有关。

· 居民部门

居民部门杠杆率:2017年Q1为45%。从国际横向比较看,我国居民部门杠杆率明显低于发达国家,但高于新兴市场经济体;从历史纵向看,2008年后居民持续加杠杆。

房贷杠杆率:2017年Q3存量为25%,增量为55%。从存量看,2017年个人购房贷款余额同比开始回落,有所企稳;从增量看,2017年居民购房加杠杆速度放缓。 

消费贷杠杆率:2017年新增短期贷款增速达到265%。2017年的跳升或与通过消费贷购房有关,下半年以来由于监管限制有所回落。

· 非金融企业部门

部门杠杆率:2017年Q1为165.3%。从国际横向比较看,我国非金融企业杠杆率位于全球高位;从历史纵向比较看,非金融企业经历了2008-2010年和2012-2016年两轮加杠杆周期。

分行业杠杆率:房地产(79%)、建筑装饰(77%)、家电(64%)、钢铁(64%)、公共事业(64%)。杠杆率最高的非金融行业集中在房地产、基建、产能过剩、高端制造业等行业。

分所有制杠杆率:2017年Q3国企61%,外商54.1%、股份制56.6%、私营企业51.4%。从横向比较看,市场化程度越高的企业类型,资产负债率越低,国企杠杆率最高;从纵向比较看,企业降杠杆缓慢,去杠杆速度上股份企业>国企>外商企业,集体企业和私营企业不降反升。单独看国企,次贷危机后国企杠杆率增长明显。

· 金融部门杠杆率

银行杠杆:2017年Q3主动杠杆率同比下降24.66个百分点。在17年之前,银行主动杠杆率同比增速均为正,但13年开始同比增速呈现波动下滑趋势。

非银杠杆:2017Q2证券公司为10.34倍,基金公司为292.75倍。截至2017年6月末,各类非银机构资管规模/净资产均呈下降趋势。

二、 杠杆率变化趋势与资本流动

· 各部门杠杆率未来趋势展望

政府部门:一是政府杠杆率增长放缓,预算内政府更加依赖项目收益债等地方专项债(不计入财政预算),二是政府杠杆向私人部门转移。

非金融企业部门:即使考虑城投债务的影响,我国非金融企业杠杆率依然偏高,降杠杆依然是未来几年的主要方向。

居民部门:与发达国家相比,我国居民部门总体杠杆率并不高,仍存在加杠杆空间。但存在结构性风险,房贷杠杆率会持续下滑。另一方面,预计2018年消费贷将高位回落。

金融部门:金融监管趋紧背景下,呈稳中趋降趋势。

· 资金流向展望

宏观层面上从金融到实体经济:金融监管趋紧,金融部门杠杆率稳中趋降,银行、证券等机构进一步缩表。金融部门需回归为实体经济服务的本质,打击资金空转。

金融企业部门中从国企到民企:供给侧改革下,非金融企业部门杠杆率整体趋降。目前,国企资产负债率明显高于其他类型,是降杠杆的重中之重,民企相对而言将获得更多流动性,资金将从国企和“僵尸企业”中释放出来,流入效益更高、利润更好的民营企业中去。

居民部门中从房贷到消费贷:房地产调控延续收紧,居民房贷杠杆率转为降杠杆,随着消费升级和住房消费对其他消费的挤压效应减弱,流动性将从楼市中转向消费领域。

风险提示:

经济下行超预期、金融紧缩超预期

杠杆率分析分为宏观和微观两个层面。宏观层面上,对于国家和各大部门,一般采用 “信贷总额/GDP”、“社会融资规模/GDP”、“M2/GDP”等债务指标,衡量宏观经济整体的杠杆率水平,宏观经济整体背负的债务水平越高,意味着其杠杆率越高,违约风险越高。微观层面上,对于行业和企业,一般采用资产权益比率(总资产/净资产),或者资产负债率(总负债/总资产)等财务指标来进行度量。

本文架构如下:

第一章节对全社会杠杆率现状和历史演变进行了全面的梳理,主要分为两大部分,一是社会总体杠杆率,二是四部门(居民、非金融企业、金融、政府)各自杠杆率及细分杠杆率指标。在该章节,我们分别对各类杠杆的指标计算、国际对比、趋势分析等一一做了说明。

第二章节则在上述指标梳理基础上,根据相关政策定调或发展规律,对下阶段全社会四部门杠杆率变化趋势作一预判,并根据该判断,探讨明年全社会资金流向问题。

一、杠杆率现状与历史演变

这部分分析我国总体与各部分杠杆率情况,一方面,通过国际横向比较,判断我国杠杆率水平现状,总体位于高位,非金融企业杠杆率过高,政府、居民杠杆率不高,但地方政府杠杆率明显高于中央政府杠杆率。另一方面,通过历史纵向比较,分析杠杆率历史演变情况,以2008年次贷危机为截点,我国推出“四万亿刺激计划”,各部门杠杆率均回升,其中企业加杠杆速度最快。

(一)总体杠杆率

指标选取:衡量我国总体杠杆率水平,可以采用M2/GDP、债务/GDP。

1、M2/GDP:处于世界较高水平且增速较快

从国际横向比较看,我国杠杆率处于世界较高水平。从样本国家来看,截至17年三季度,M2/GDP在1之上的仅有英国、中国、韩国和日本。美国该值为0.72,欧洲国家也多分布在0.7~0.9之间,印度、巴西等新兴国家则在0.3之下。可见,我国杠杆率处于全球较高水平。

从历史纵向比较看,2009年开始中国宏观杠杆率增速明显加快。伴随着美国的量化宽松,全球货币普遍超发,中国M2绝对值超过美国,带动宏观杠杆率迅速走高。2010年开始,增速重新归于平稳。中国M2/GDP从2008年的148%升至2016年的208%。

2、债务余额/GDP:企业杠杆率明显偏高且增速较快

指标选取:选择BIS口径的非金融部门(政府+居民+非金融企业)杠杆率,等于非金融部门债务余额/GDP,时间区间为1995年至2017年一季度。虽然BIS公布的杠杆率不包括金融部门,但时间区间较新。社科院口径的全国杠杆率包括金融部门,但最新只到2014年,故不予使用。

从国际横向比较看,我国实体杠杆率总体较低,但非金融企业部门杠杆率明显偏高。从BIS披露的17年一季度数据来看,我国实体杠杆率为257.8%,介于欧美之间,略高于BIS样本总体,总体而言并不算高。但分项来看,我国政府部门和居民住户的杠杆率明显偏低,二者之和在图中为最低水平,非金融企业部门杠杆率为165.3%,远远高于其他国家和地区。

从历史纵向比较看,2009年始实体杠杆率增速加快。金融危机后,伴随着全球性的量化宽松,货币超发并流入实体部门,带来世界各国实体杠杆率普遍加速上涨。而中国在四万亿投资的刺激下,非金融企业杠杆率从2008年的96.3%上升到2017年一季度的165.3%,增速明显快于其他国家。

(二)政府部门

我国政府杠杆率政府杠杆率分为中央政府和地方政府。

1、政府杠杆核算方法

政府杠杆由两部分构成,一是中央政府杠杆;二是地方政府杠杆,其中地方政府杠杆包括显性和隐形两类债务。

(1)中央政府杠杆

中央政府杠杆率=财政部发行的国债余额/GDP

对于国债余额,我们可根据财政部每年公布的中央财政债务余额(实际数)进行统计。由于此为年度数据,在统计最新数据时,我们的统计方式设定为余额+统计国债的期间净融资额。可以看到的是,历史上年度财政部公布数据环比增加值和净融资额数据是基本一致的,印证了我们方法的适用性。

(2)地方政府杠杆

地方政府的债务可分为地方政府负有偿还责任的债务和地方政府的或有债务(地方政府负有担保责任的债务和承担一定救助责任的债务)两部分。

地方政府杠杆率=(地方政府负有偿还责任的债务+地方政府或有债务)/GDP

2、国际对比:处于低位,增速平稳

选用指标:BIS口径的政府杠杆率,政府债务余额/GDP。

从国际对比角度,我国政府部门杠杆率处于低位,在增速上表现较为平稳,无明显抬升。

3、影响因素:财政力度与新预算法

政府总体杠杆率与地方政府杠杆率走势趋同,新预算法的实施使得地方政府债务可控性和合理性增强,未来政府加杠杆空间有限。

(1)中央政府杠杆率

中央政府杠杆率整体保持在15%-20%之间。中央政府杠杆率在2007年达到顶峰,2007年国债余额5.2万亿元,中央政府杠杆率19.25%,到2012年降至14.12%,2015年和2016年由于加大财政力度杠杆率上升。截至2016年,国债余额11.83万亿元,中央政府杠杆率15.9%。

(2)地方政府杠杆率

地方政府的债务可分为地方政府负有偿还责任的债务和地方政府的或有债务。在统计这两部分债务时,我们可通过审计署、财政部等找到部分确切数据,但15年及之后的或有债务无确切数据,我们采用前期或有债务与全部债务之比的均值来进行估算,得到或有债务的估算值。对于17年的数据,我们暂采用预算值进行计算。

根据现有数据,2010-2016年,地方政府杠杆率在2014年最高,地方政府债务余额,杠杆率37.27%;整体来看,2010年至2014年杠杆率有所上升,2015年和2016年持续下降,截至2016年,地方政府债务余额24.70万亿元,杠杆率33.19%。地方政府杠杆率有所下降或与新预算法实施有关,新预算法对于政府债务实行限额管理,未来地方政府债务会相对可控并保持在合理范围内。

(3)政府杠杆率

政府总体杠杆率=中央政府杠杆率+地方政府杠杆率,由于地方政府杠杆在政府杠杆中占主体,政府总体杠杆率走势与地方政府杠杆率大体一致,政府总体杠杆率在2014年达到峰值51.92%,后2015年和2016年持续回落至49.80%和49.09%。

(三)居民部门

从总体看,截至2017Q1,我国居民部门杠杆率为45%,明显低于发达经济体(73%),但高于新兴市场国家(37%)。从房贷杠杆率看,2017年个人购房贷款余额同比在2014年以来首次回落,居民购房开始转为降杠杆。从消费贷杠杆率看,2014-2016年居民新增短期贷款增速保持负增,但2017年上半年跳升至270%,下半年有所回落,或与消费贷购房有关。

1、部门杠杆率:2008年后居民持续加杠杆,目前低于发达经济体,高于新兴市场经济体

指标选取:选取BIS口径的居民杠杆率(居民负债余额/GDP)。

从历史纵向看,2008年后居民持续加杠杆。2006-2008年,居民杠杆率基本维持在18%。2008年次贷危机爆发,地产调控放松,政府引导居民加杠杆稳增长。居民杠杆率进入上行周期,从2008年底的18%升至2017Q1的45%,同期居民债务余额从5.7万亿元升至34.8万亿元。

从国际横向比较看,我国居民部门杠杆率明显低于发达国家,但高于新兴市场经济体。截至2017Q1,我国居民杠杆率为45%,低于美国(78%)、日本(57%)和欧洲(58%)等发达国家,明显低于发达经济体平均水平(73%)。但高于新兴市场平均水平(37%)。发达国家以消费带动、第三产业占比最大,经济结构决定其居民杠杆率偏高。

2、房贷杠杆率:开始转为降杠杆

指标选取:衡量购房杠杆率水平,采用个人购房贷款余额/GDP。衡量加杠杆的边际速度,采用每年新增的居民中长期贷款(以房贷为主)/每年的住宅销售额,即每年居民的购房支出中有多少来银行信贷。社科院公布的居民中长期消费贷款时间区间只有2007-2014年,不能反映最新情况,不予采用。

从存量看,2017年个人购房贷款余额同比开始回落,房贷杠杆率企稳。2014年“930新政”,房地产调控放松,当年11月央行降息,货币政策转松,个人购房贷款余额同比大幅上升,从2014年底的20%左右升至2017Q1的高点35%,同期个人购房贷款余额从11.5万亿元升至19万亿元。2016年10月新一轮房地产调控收紧开启,2017年Q3的个人购房贷款余额21.1万亿元,同比增速回落至25%。个人购房杠杆率(个人购房贷款余额/GDP)从2011年的15%升至2016年的25%,2017年先降后升,维持在25%左右。

从增量看,2017年居民购房加杠杆速度放缓。2015-2016年居民中长期贷款(以房贷为主)同比增长分别高达近40%和90%,2017Q3增速降至0。在房地产调控收紧的大背景下,一方面,银行主动收紧个人购房贷款的发放;另一方面,居民购房需求在限购、限贷、增税等政策打压下有所回落。以每年新增居民中长期贷款/住宅销售额,衡量居民购房加杠杆的边际速度,2012-2016年,该比值从约25%升至近60%,但2017年Q3回落至55%,首次回落。

3、消费贷杠杆率:2017年上半年居民新增短期贷款增速跳升至270%,下半年有所回落

指标选取:社科院公布的居民短期消费性贷款,时间区间只有2007-2014年,无法反映最新变化(2014年居民短期消费性贷款3.2万亿元)。银行信贷收支表中缺乏居民部门的短期贷款余额数据,我们通过每年新增的居民短期贷款增速作为消费贷杠杆率变化的参考指标。

2017年居民新增贷款跳升或与通过消费贷购房有关。居民新增短期贷款累计同比在2009年、2012年、2017年有三次跳升,高点分别达到470%、450%和265%。2014-2016年居民短期贷款低迷,基本维持负增长。2017年的跳升或由于房地产调控下,个人购房贷款申请难度加大,部分购房通过消费贷支付住房首付。但2017年下半年以来,政府对于消费贷违规情况监管加强,新增短期贷款增速有所回落。

(四)非金融企业部门

从部门总体看,2017Q1,我国非金融企业部门杠杆率165%,处于全球过高水平。分行业看,杠杆率最高的行业是房地产、建筑装饰、家电、钢铁、公用事业、机械设备等。分所有制看,国企杠杆率明显高于其他企业,2015年底提出供给侧改革以来,企业去杠杆仍比较缓慢。

1、部门杠杆率:2008年以来经历两轮加杠杆,目前位于全球过高水平

指标选取:采用BIS口径公布的非金融企业债务余额/GDP,时间区间为2006-2017Q1,季度更新。社科院公布的国家资产负债表中也有非金融企业杠杆率,但由于更新速度较慢,时间区间仅有1996-2014年,虽然时间难以反映最新变化情况,因此不予采用。

从历史纵向比较看,非金融企业经历了2008-2010年和2012-2016年两轮加杠杆周期。2006-2008年,非金融企业杠杆率慢下,从约110%降至96%。经济处于高增速尾声,GDP增速高于企业债务增速,利润改善企业资产负债情况。2008年次贷危机发生,政府推出“4万亿”经济刺激计划,企业通过银行借贷大幅扩大产能,杠杆率一路升至2009年的120%,同期企业债务余额从30.7万亿元升值41.7万亿元。

非金融企业杠杆率在经历2010-2011年平稳后,重新开始上行。杠杆率从2012年初的约120%升至2016Q1的166%,同期非金融企业债务余额从58.5万亿元升至116万亿元,翻了一倍。2012-2016年,经济增速放缓,企业债务余额稳步上升,同比增速维持在15%-20%。2014-2016年为债券牛市,企业发债大幅上升。2016年以来,非金融企业杠杆率稳中趋降,2017Q1略降至165%,债务余额126万亿元。

从国际横向比较看,我国非金融企业杠杆率位于全球高位。截至2017Q1,我国非金融企业杠杆率为165%,明显高于美国(165%)、日本(102%)、欧元区(104%)等发达国家,发达经济体和新兴市场平均水平分别为87%和103%。但值得注意的是,2008年以来,政府也在进行加杠杆,以政府信用融资的城投企业债务归于企业部门,导致非金融企业杠杆率存在虚高。

非金融企业负债包括三个部分:银行信贷、债券和表外信贷。对于银行信贷,存量数据可以从金融机构的信贷收支表的“非金融企业和机关团体贷款”获得,其中机关贷款属于政府部门,但无法剔除。截至2017年9月末,非金融企业和机关团体贷款余额为77.6万亿元。对于债券,企业信用债主要包括公司债、企业债、中票、短融、定向工具、资产支撑证券等,截至2017年11月末,企业信用债余额为18.3万亿元。对于表外信贷,存量数据无法获得,社融中的表外信贷(信托贷款、委托贷款与未贴现银行承兑汇票等)为年度流量数据。由于非金融企业银行信贷的模糊性和表外信贷存量数据的缺失,因此无法直接计算。

另外,城投平台债务包括在非金融企业中,其中部分属于政府信用,应该予以剔除,但最新数据只到2013年。

2、分行业杠杆率:房地产、建筑装饰、家电、钢铁、公用事业、机械设备杠杆率最高

指标选取:采用上市公司的资产负债率(总负债/总资产)衡量行业杠杆率,以申银万国行业分类为准,共27个行业,剔除银行和非银金融两个行业后剩25个行业。

分行业看,杠杆率最高的非金融行业集中在房地产、基建、产能过剩、高端制造业等行业。截至2017Q3,非金融行业中,杠杆率前十的行业的是房地产(79%)、建筑装饰(77%)、家电(64%)、钢铁(64%)、公共事业(64%)、机械设备(63%)、汽车(58%)、交通运输(57%)、有色金属(57%)和通信(56%)。

其中,房地产和建筑装饰属于重资本行业,高度依赖外部融资,杠杆率均超过70%;钢铁、有色等产能过剩行业,资金循环慢,债务问题严重;公共事业、交运属于基建类;机械设备、汽车、通信属于高端制造业,资金占用较高。

3、分所有制杠杆率:国有企业杠杆率明显高于其他,降杠杆缓慢

指标选取:工业企业数据中,按所有制可以划分为国有企业、外商与港澳台企业、集体企业、股份制企业和私营企业,以资产负债率(负债/总资产)衡量企业杠杆率,时间区间为2014年7月至2017年9月。

从横向比较看,市场化程度越高的企业类型,资产负债率越低,国企杠杆率最高。截至2017年9月,国有企业的资产负债率为61%,除了集体企业(60.5%)外,明显高于其他类型(外商54.1%、股份制56.6%、私营企业51.4%)。集体企业虽然资产负债率较高,但负债体量较小,只有3225亿元,而国企总负债为25.6万亿元,其他为股份企业(45.5万亿元)、私营(12.7万亿元)和外商(11.8万亿元)。国企融资更加融资,市场化程度低于其他类型,资产周转率偏低,因此资产负债率较高。

从纵向比较看,企业降杠杆缓慢,股份企业>国企>外商企业,集体企业和私营企业不降反升。我国从2015年11月提出供给侧改革,“三去一补一降”中包括去杠杆,但至今进展缓慢。2017年9月,与2015年底相比,工业企业资产负债率仅从56.2%降至55.7%,其中,国企从61.4%降至61%;外商企业从54.2%降至54%;集体企业从58.9%升至60.5%;股份企业从57.1%降至56.6%;私营从51.2%升至51.4%。

另外,单独看国企,次贷危机后国企杠杆率增长明显。根据国家资产负债表,2003-2007年,我国经济依靠出口和房地产双引擎驱动快速增长,国企的资产负债率维持在58%左右。2008年次贷危机爆发,国企积极响应在政府的经济刺激计划,扩大债务,资产负债率一路上升至2014年的65.2%。

(五)金融部门杠杆率:政策方向改变带来内部结构变化

1、金融杠杆核算方法

对于银行和非银而言,我们采用不同的核算方法。对于银行而言,由于其吸收存款和创造货币的本质,衡量其资产负债率是没有意义的,故我们将银行总负债中的主动负债部分提取出来,测算其主动负债与实收资本之比;对于非银而言,若以表内负债与资产之比衡量杠杆率,其会遗漏其未入表的托管业务,故我们以托管规模/净资产测算非银杠杆率。

(1)银行杠杆

我们将银行总负债中的主动负债部分提取出来,公式为:主动负债=对其他存款性公司负债+对其他金融性公司负债+债券发行,即全部负债除去了存款、国外负债等剩余的主动加杠杆的负债来源。

银行杠杆=主动负债/实收资本

=(对其他存款性公司负债+对其他金融性公司负债+债券发行)/实收资本

(2)非银杠杆

在非银金融机构并表过程中,其作为管理人或投资顾问及投资者的资产管理计划会根据“是否将使本集团面临可变回报的影响重大”来决定是否并入合并报表中,为涵盖所有债务,我们将分子设定为总托管规模。

非银杠杆=托管规模/净资产

2、影响因素:监管措施起主要作用

(1)银行杠杆

在17年之前,银行主动杠杆率同比增速均为正,但13年开始同比增速呈现波动下滑趋势。进入17年之后,同比增速进入负区间,银行杠杆率开始下滑,2017年Q3主动杠杆率同比下降24.66个百分点。

从主动负债构成来看,13年后杠杆率的下滑可分为三个阶段。第一阶段为13~15年,由对其他存款性公司负债占比的下降主导;第二阶段为15~17年,由对其他金融性公司负债主导;17年后继续由对其他存款性公司负债主导。

(2)非银杠杆

由于数据可得性限制,非银杠杆仅可获取14年之后的数据。

截至2017年6月末,各类非银机构资管规模/净资产均呈下降趋势。基金公司资管规模自2016年6月以来,环比增速逐月下降,16年底至今均为负增长,资管规模/净资产自17年一季度开始下降;证券公司资管规模增速自16年末开始下降,17年6月末增速为负值,资管规模/净资产自17年二季度开始下降。

从银行端来看,委外规模缩减。金融机构信贷收支表中“股权及其他投资”科目由银行的同业理财、非标资产投资及部分股权投资构成,可视为银行对非银金融机构提供委外资金的代理变量。该科目16年增速较快,17年后开始缩减。

影响因素:

第一阶段:钱荒和监管措施导致。13年钱荒危机下,同业资金价格飙升,造成银行被动降低同业负债。随之14年央行和银监会在8号文的基础上,正式出台127号文约束同业投资,同业负债进一步受到遏制。

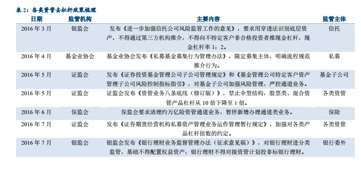
第二阶段:对通道和委外类业务监管导致。从15年清理两融和场外配资开始,金融去杠杆正式开展并逐渐深入到各类资管行业。详见下表:

第三阶段:同业去杠杆导致。基于稳定低廉的资金成本及套利空间的预期,银行通过同业负债扩大负债规模,再循环进行加杠杆和期限错配,引发了监管层的重视,多份文件表现了监管层去同业杠杆的决心,详见下表:

二、杠杆率变化趋势与资本流动

对于各部门杠杆率的展望,我们认为政府部门杠杆率增长放缓,转向私人部门;非金融企业部门杠杆率总体仍需降杠杆,尤其是国企;居民部门杠杆率总体有加杠杆空间,当房贷杠杆开始回落;金融部门杠杆率在金融监管趋紧大背景下,呈稳中趋降走势。

根据对各部门杠杆率趋势判断,我们认为2018年资金将从金融流向实体、从国企流向民企、从楼市流向消费。

(一)各部门杠杆率未来趋势展望

政府杠杆被低估,企业杠杆、金融杠杆被高估。我们观察到政府加杠杆的手段从城投、到ppp现在到产业引导基金,但是产业引导基金的杠杆其实是在金融机构中,并不直接体现在地方资负上,目前地方债务存在一定的低估。同时有一些企业和金融机构承担了地方加杠杆的主体责任 因此企业杠杆存在一定高估。由于数据不可得性在本报告中我们不做调整。

1、政府部门:杠杆率增长放缓,转向私人部门

从2014年的43号文、到2015年的新预算法,再到2017年的87号文、50号文、62号文等,政府杠杆率的调控方向有三条:一是分割企业信用和政府信用,以地方城投平台为代表;二是进一步规范政府融资,以87号文规范政府购买服务为代表;三是加强公共和社会资本合作,引导企业部门和金融部门的资金参与基建投资,以PPP和政府引导基金为代表。

对于未来政府杠杆率的判断,一是政府杠杆率增长放缓,预算内政府更加依赖项目收益债等地方专项债(不计入财政预算),二是政府杠杆向私人部门转移。

(1)地方政府杠杆

2014年8月,第十二届全国人民代表大会常务委员会通过了《全国人大常委会关于修改〈预算法〉的决定》,并决议于2015年1月1日起施行。第一,新预算法将地方政府债务举债主体限制为经国务院批准的省、自治区、直辖市政府;第二,举债方式只能采取发行地方政府债券的方式;第三,举债规模方面,省级政府举借债务的规模由国务院报全国人大或者全国人大常委会批准,地方政府在国务院下达的限额内举借的债务。应该说,新预算法将地方政府债务“关在了笼子里”。

2014年9月,国务院发布《国务院关于加强地方政府性债务管理的意见》(国发〔2014〕43号),基本是对2015年开始执行的新的预算法的地方政府债务部分细化:第一,建立规范的地方政府举债融资机制,政府债务不得通过企业举借,地方政府可发性地方政府债券,包括一般债券和专项债券,但对地方政府债务进行规模控制和预算管理;第二,推广使用政府与社会资本合作模式,扩大地方政府建设的资金来源。

2017年5月,财政部等六部门联合发布《关于进一步规范地方政府举债融资行为的通知》(财预(2017)50号),在规范地方政府债务方面进一步提出:第一,开展地方政府融资担保清理整改工作;第二,推动融资平台转型为市场化运营的国有企业、开展市场化融资;第三,不得利用PPP、各类投资基金变相举债;第四,除特殊情况,地方政府及其所属部门不得为任何单位和个人的债务提供担保,允许地方政府设立或参股担保公司,构建市场化运作的融资担保体系。总体来看,50号文是43号文的查余补漏并对新出现问题进行规范。

2017年7月,财政部发行《关于坚决制止地方以政府购买服务名义违法违规融资的通知(财预〔2017〕87号),主要针对通过政府购买服务变相增加地方政府债务问题,第一,明确实施政府购买服务的范围;第二,政府购买服务需要先有预算后有购买;第三,不得利用或虚构政府购买服务合同违法违规融资。87号文与50号文目的都在于进一步规范地方政府债务融资,对新预算法实施后出现的问题进行规范。

综上我们认为,2015年新预算法的实施新界定了政府债务的口径,地方政府融资来源主要为发行地方政府债务(一般+专项)以及通过吸引社会资本加入地方建设等。未来地方政府杠杆或将相对平稳。

(2)中央政府杠杆

影响中央政府杠杆率的直接因素即为财政预算安排,财政赤字安排较大则加大杠杆率。未来积极的财政政策或将持续,财政赤字安排降低可能性较小,经济在合理预期内情况下,赤字增大则中央政府杠杆率提高,反之亦然。且中央政府杠杆在政府总体杠杆占比较小且相对稳定。

2、非金融企业部门:降杠杆仍是未来方向

我国非金融企业杠杆率是全球过高水平,但由于2014年之前,地方城投平台是地方政府的主要融资渠道,大部分城投平台债务计入非金融企业债务中,导致非金融企业杠杆率存在高估。由于城投平台债务的数据缺失,难以剔除,本文不做调整。

即使考虑城投债务的影响,我国非金融企业杠杆率依然偏高。2008年次贷危机后,我国推出“4万亿”刺激计划,2009年银行创出“10万亿天贷”,企业大幅扩大产能,导致杠杆率快速上涨,引发产能过剩、企业资产负债率过高等问题。

对于非金融企业杠杆率展望,降杠杆依然是未来几年的主要方向。2015年底提出供给侧改革以来,降低企业杠杆率成为政府重要工作内容之一,但目前来看效果并不显著。只有显著降低企业的资产负债率,才能摆脱企业的高债务枷锁,实现产能升级。值得注意的是,非金融企业中,国企的资产负债率最高,将成为重点降杠杆对象,民营企业杠杆率相对而言,或有上升空间。

3、居民部门:总体仍有加杠杆空间,房贷转为降杠杆,消费贷高位回落

与发达国家相比,我国居民部门总体杠杆率并不高,仍存在加杠杆空间。从2008年次贷危机以来,政府一直在引导居民加杠杆,从18%升至45%。另外,随着消费升级和居民消费习惯改变,未来居民部门杠杆率仍会稳步上升,但增速放缓。

虽然居民整体部门杠杆率不高,但存在结构性风险,以房贷杠杆率上涨过快为代表。自2014年底房地产调控放松,叠加货币政策转松,房地产市场迎来2015-2016年的大牛市,期间居民购房贷款余额同比从15%升至35%。2016年底房地产调控再度收紧,货币政策转为稳健中性,居民购房贷款余额同比重新回落至25%,居民房贷转为降杠杆。考虑到2018年,房地产调控和货币政策基调不变,房贷杠杆率会持续下滑。一方面,是银行主动控制个人购房贷款的发放节奏;另一方面,是居民购房需求在限购、限贷等政策打压下有所回落。

预期2018年消费贷将高位回落。2017年上半年居民短期新增贷款同比跳升至270%的高点,下半年有所回落。居民短期新增贷款的跳升或与个人购房贷款受限,居民使用消费贷违规支付购房首付金有关。可以看到,2017年9月以来,政策层面上,政府对消费贷监管明显加强,预期2018年消费贷将高位回落。

4、金融部门:金融监管趋紧背景下,呈稳中趋降趋势

首先,对本轮金融监管的力度和持续性不宜低估。目前来看,同业存单发行已放缓,金融去杠杆初见成效,不会出现政策“开倒车”,重新放任金融杠杆率的上行。

再次,监管尺度的把握或与经济基本面的状况密切相关。17年经济显示出了强韧性,为推进金融去杠杆创造了良好的环境。

最后,监管层出现新变化。国务院金融稳定发展委员会于11月成立。从健全金融监管体系、守住不发生系统性金融风险的底线这方面来看,金融委将以加强统筹协调为重点,统一调动监管资源,维护金融稳定,促进金融发展,未来或有新监管措施出台。

预期未来一年监管难言宽松,金融杠杆将在强监管下延续稳中有降趋势。

(二)资金流向展望:金融流向实体,国企流向民企,房贷流向消费贷

2018年资金将流向居民部门的消费领域和非金融企业的民营企业。根据前面各大部门的杠杆趋势展望,结合我国目前的经济形势和宏观政策,判断2018年资金流动有两大方向:一是宏观层面上从金融到实体经济,金融监管趋紧,金融部门杠杆率稳中趋降,银行、证券等机构进一步缩表。金融部门需回归为实体经济服务的本质,打击资金空转。

二是非金融企业部门中从国企到民企。供给侧改革下,非金融企业部门杠杆率整体趋降。目前,国企资产负债率明显高于其他类型,是降杠杆的重中之重,民企相对而言将获得更多流动性,资金将从国企和“僵尸企业”中释放出来,流入效益更高、利润更好的民营企业中去。

三是居民部门中从房贷到消费贷,房地产调控延续收紧,居民房贷杠杆率转为降杠杆,随着消费升级和住房消费对其他消费的挤压效应减弱,流动性将从楼市中转向消费领域。

财经自媒体联盟更多自媒体作者

新浪首页 语音播报 相关新闻 返回顶部