传销上世纪80年代末传入中国,主要特征是“拉人头”,骗取不断加入的“入门费”和认购非法“商品”而维持生计。1998年,国家明令禁止一切的传销活动,非法传销一时偃旗息鼓,但是近几年,经过改头换面的非法传销又卷土重来。2008年随着中国经济的转型期,传销在中国内地疯狂蔓延。
中国传销发展至今已三代:
1998年之前为第一代传销模式,千人上课,宣扬“传销赚钱”,加入传销组织者必须购买传销商品,这套商品没有明确定价,一般在几千元左右。以“摇摆机、保健品”为主,发展于两广地带。
第二代传销典型的转变是传销人员再也不说“传销”两字,而改成了“网络营销”大肆宣扬与“传销”的区别。
第三代传销的特点,没有产品,没有公司或者冒用合法公司企业,从事非法传销活动,最具代表的是南派“连锁销售——纯资本运作”。没有公司,没有产品以“拉人头、高额入门费”为主。最近几年还出现了“电子商务”、“投资理财”、“原始股”等形式,随着互联网极速发展,传销组织者利用网络平台,从事非法传销活动。
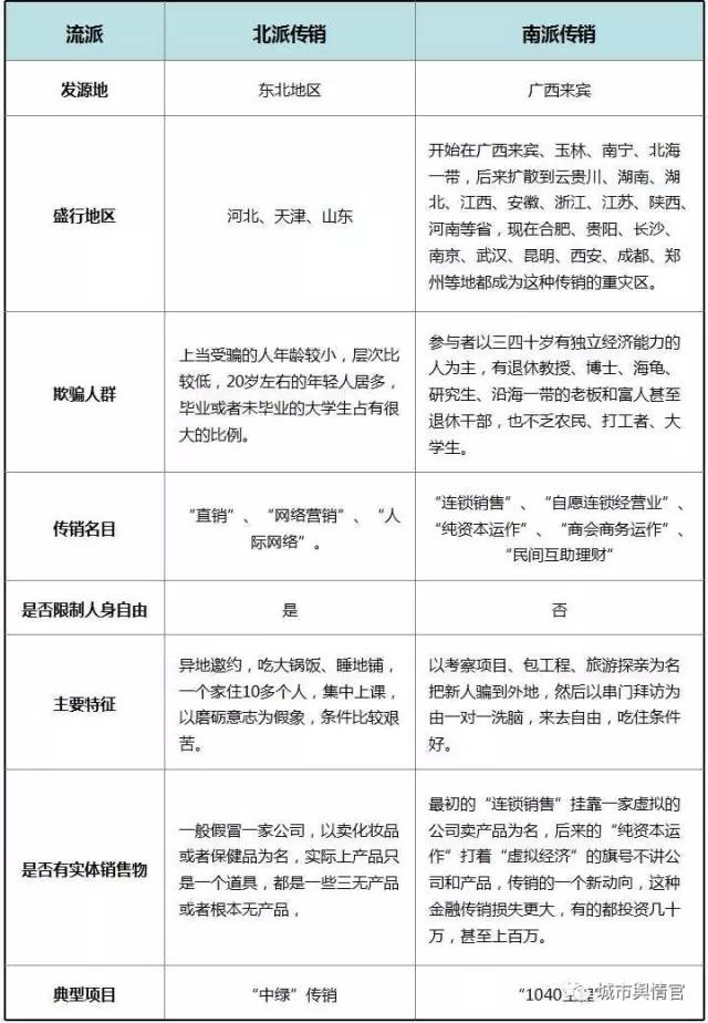
目前在中国有两大传销组织,分划于长江以南,以北。长江以南主要以“连锁销售----纯资本运作”为主。长江以北主要以“三商法,五三制”、“武汉新田”、“青岛旭日”、“假天狮”、“香港山霸”、“蝶贝蕾”,两大传销组织有着不同点,以北主要以“趴地铺”“吃大锅”上午集体上课,下午“串网”。
南北派大多都利用“五级三阶制为制度,通过购买商品或者投资份额取得加入资格,发展下线,层层返利。
北派传销
北派传销以“三商法”、“五级三阶制”(制度有出局制、超越制、回归制等)为制度,入门费主要有2900元和3900元不等。
一般组织会假冒一家公司,以卖化妆品或者保健品为名,实际上产品只是一个道具,都是一些三无产品或者根本无产品。
南派传销
南派干脆连公司和产品都没有,追求“纯资本运作”和“虚拟经济”,以金融投资的名义吸引中产阶级以上的人群。
组织结构分为总经理、经理、主任和最基层的业务员,显出它们的“专业性”和“可信度”。成员通过发展下线来拉人头,从而认购份额,份额越多职位越多,取得的返利就越多。
由南北两派融合衍生出了网络传销,也就是今年初“鸟巢慈善富民大会”(网上发布虚假信息,邀约中老年人,集中一地进行洗脑)的形式。

传销有三种表现形式:“拉人头”、“骗取入门费”、“团队计酬”,主要类型包括以下三种:有打着“网络营销”、“人际网络”、“连锁销售”、“资本运作”、“网络销售”、“特许经营”、“直销”、“加盟连锁”的幌子,谎称“国家搞试点”、“西部大开发”、“中国-东盟博览会和泛北部湾建设”、“振兴东北”等,以介绍工作、从事经营活动等名义欺骗他人离开居所地(从甲地到乙地)非法聚集参与传销活动的“拉人头”传销(异地邀约,俗称‘老鼠会’);有打着“电子商务”、“网络直销”、“加盟店铺”、“网络电话”、“网赚”、“基金”、“网络教育”等旗号发展会员敛财的网上传销;有假借直销名义,以合法公司为掩护,以销售商品为幌子,以高额返利、高额回报为诱饵,通过发展加盟商、业务员、优惠顾客等形式发展下线,以参加者发展下线的销售业绩为依据计提奖金的团队计酬传销行为的传销公司。
在这三类传销模式中,尤以“拉人头”的异地邀约传销(简称‘异地传销’)危害最为严重,通过人身、精神、资金等达到控制的目的。当新人刚被骗到异地后,不让打电话、断绝与外界的一切联系,也不让看电视、报纸,在一个封闭的环境中密集地灌输一夜暴富的思想,唤起人们对金钱扭曲的追求,传销人员变得极端自私,(关注私募工场ID:Funds-Works,加私募工场老板娘微信guo5_guoguo)惟利是图,不以欺骗为辱,反以此为荣,毫无诚信,破坏了人与人的信任资源,瓦解社会基本单元——家庭,动摇社会稳定的基础导致很多家庭倾家荡产,妻离子散,家破人亡。传销组织组织严密,活动隐秘,流动性大,发展迅猛,以几何级数层层制造骗人者和受骗者。传销给绝大多数参加者造成血本无归,一些人员流落异地,生活悲惨,甚至跳楼轻生,还有一部分人员参与偷盗、抢劫、械斗、强奸、卖淫、聚众闹事等违法行为,给人民生命财产安全和社会稳定造成严重侵害。传销违法犯罪‘经济邪教’的本质日益凸现,打击传销已迫在眉睫!
“异地传销”从业人员正在从农民、下岗工人、大学生、退伍军人这些传销的主流群体扩展到国家公务员、退休干部、演艺人员、记者、律师、甚至研究生、博士生、教授,参与人员不分地域,沿海广东、福建、浙江一带的老板、白领,北京人、上海人、天津人,都趋之若鹜。
现在全国除了西藏外,所有省份都活跃着“异地传销”的身影,目前全国参与“异地传销”的人员至少上千万,数目触目惊心。全国传销猖獗的省市有:广西、河北、山东、天津、河南、安徽、陕西、广东、湖北、湖南、辽宁、江西、贵州、云南、山西、江苏、吉林、浙江、四川、内蒙古、黑龙江、宁夏等省份的大部分大中城市和部分县市,均聚集了数万乃至十万的传销份子。


每个省市传销人员分布如下:
广西:
南宁(主要集中在大沙田、仙葫开发区、宾阳、武鸣、隆安等地,加起来有10万之众)。

北海(城区各小区密布,大约有10万之多)。
贵港(笔者亲临实地解救,估计人数不低于五万)。
来宾(曾今的传销之都,现在依然是‘连锁销售’的革命圣地)。
桂林(传销组织主要分布在临桂、灵川两县,市区也有,荔浦、兴安、龙胜、永福等县均有传销活动,可谓遍地开花)。
玉林(因央视对该市传销的曝光而闻名全国,政府的打传力度在广西来说还算不错,不过传销仍然很多,打传的同志们仍需努力,北流的传销也应引起重视)。
柳州(四周邻近的城市传销都很猖獗,自然也少不了)。
广西比较猖獗的城市还有:梧州、贺州、河池、钦州、防城港、东兴、宜州、百色等。
广西传销从“连锁销售”最初投资几千到数万元,再到“资本运作”的69800元,甚至数十万元,越玩越大。传销的一个新动向,很多沿海一带的老板和富人也卷入了这场金钱的游戏,“资本运作”已没有产品和公司,一份69800元,可以买好几份,再找3个下线,这种金融传销损失更大,有的都投资几十万,甚至上百万,确实触目惊心。传销已不再仅仅是穷人玩的游戏,正在向高层次、高智商、高学历、高投入方面发展。
河北:
保定(不仅市区北市区、南市区、新市区传销密布,所辖涿州市、高碑店市、定州市、满城县、徐水县等县市传销也异常猖獗,而且在2007年保定市区接连发生两起传销人员围攻工商所、派出所的严重暴力抗法事件,可见传销在当地是何等猖獗)。
廊坊(离首都北京很近,交通便利,是传销组织的乐园,廊坊市区的传销很猖獗,所辖霸州市、三河市、香河县、固安县等市县也是传销的重灾区)。
邯郸(传销活动主要集中在市内三区、开发区和邯郸县,邯郸县在2007年8月也曾发生传销人员围攻派出所,打伤县公安局长的暴力抗法事件,该县公安局在今年7至9月接连摧毁两个以销售“丹妮”和“美兰”化妆品为名的传销网络,据了解,这是目前河北警方查获的最大的两起非法传销案,涉案金额数亿元。截至目前,已刑事拘留犯罪嫌疑人147名,其中A级头目6名,B级头目29名,端掉传销窝点309个,教育遣散传销人员2万多人次,解救被传销团伙控制人员1023人)。
河北省传销比较猖獗的城市还有沧州、石家庄、邢台、唐山、秦皇岛、衡水、承德、张家口。
河北传销属于北方打着“网络营销”旗号的传销组织(简称‘北方传销’),异地邀约,吃大锅饭、睡地铺,以三商法、五级三阶制(有的叫六级四晋制或日式级差制及其类似的制度,代表制度有出局制、超越制、回归制等)为制度,上线款(入门费)主要有2900元和3900元两种,传销组织名称比较杂乱,有“婷莱雅”、“贵州红跃”(现已改名‘贵州山霸’或‘香港山霸’)、“广州天翼‘蝶贝蕾’”、“本溪中绿”、“青岛旭日”、“厦门迈得利”(产品‘梦丽雅’)、“广东艾圣”等
广东:
广东传销异常猖獗,分两部分:东部主要是打着“网络销售”旗号的传销组织,集中在东莞、清远、佛山、广州(增城、从化、花都)、韶关、河源、中山、惠州等地,骗的都是大学生、退伍军人等,对人身、精神控制更加严厉,洗脑更彻底,有的深陷其中达三、四年之久。有的传销组织通过“网上招聘”欺骗陌生人加入,手段恶劣,并伴有暴力、非法拘禁,对受害者及其家属伤害甚大。
广东西部主要是打着“深霸”、“连锁销售”、“网络营销”传销组织,分布在茂名(市区、高州、化州)、湛江、阳江、肇庆、清远、深圳、等地,投资大,损失惨重。
广东的“众力源”、“亮碧思”传销也甚嚣尘上,需引起关注!
山东:
青岛(主要分布在胶州、莱西、胶南、即墨、平度等几个县级市)
淄博(该市警方曾破获“408”特大传销案,涉及全国11个省市的10多万人,涉案金额超过了3亿元,是当时国内公安机关破获的规模最大的一起非法传销案,不过传销并未绝迹,现在依然猖獗)
枣庄、潍坊、威海(包括乳山、文登)、烟台、菏泽、聊城、德州、泰安、临沂、日照、兖州、济宁、莱芜等。
山东是“武汉新田”传销的大本营,兔子不吃窝边草,但是山东的传销好多都是骗的本省人,具有讽刺意味的是山东“胜利油田”的一个附属企业被“武汉新田”传销骗得差点停产,因为这家厂的员工都被骗去做传销了,由此可见山东传销是何等猖獗。
山东的传销组织除了“武汉新田”,还有假天狮、“多美姿”、“海之慧”。
天津:
主要集中在静海县、蓟县、武清区、西青区、大港区、塘沽区等
天津是“北方传销”的大本营,东北、河北、山东传销交汇于此,是“贵州红跃”的老巢,在这里麇集的传销组织有香港(贵州)山霸、“本溪中绿”(有的已改为‘北京中绿’)、“参美天赐康”、“沈阳协和”、“蝶贝蕾”、“伊达兴全”、“辽宁东升药业”、“厦门迈得利”(产品‘梦丽雅’)等,很多传销网头藏身在这里,长期以来是一个安全避风港。
河南:
河南的传销组织的分布情况:开封、商丘、新乡、安阳、三门峡、驻马店、漯河、南阳、信阳、周口、洛阳、平顶山、焦作、许昌、郑州、新郑、鹤壁等一带。
河南全省以假天狮(入门费2800元)传销为主,几乎遍布全省,还有“武汉新田”、“香港(贵州)山霸”、“沈阳协和”等传销组织。
安徽:
淮南(传销主要聚集在田家庵区舜耕镇赵圩村、青丰村、上郑村、洞山村,国庆街道,朝阳街道,以假天狮为主。几乎两三天就能接到一起被骗淮南传销家属的求助,他们的子女、亲人、朋友被困淮南传销窝,一切联系中断,求助当地执法部门,工商很无奈,公安又不管,他们为寻找自己的亲人肝肠寸断,日夜难眠。(关注私募工场ID:Funds-Works,加私募工场老板娘微信guo5_guoguo)恐怖的淮南传销,伴随着非法拘禁等暴力倾向,导致被骗者被打伤打死、跳楼伤亡等事件屡见不鲜。我们的呼吁和媒体的曝光终于换来淮南执法部门迟来的打传风暴,但是仍然不尽如人意,淮南传销还在不断地害人,期望当地政府能彻底铲除这颗毒瘤,不要一阵风地消极应付。)
安徽传销猖獗的地区还有:阜阳、蚌埠、淮北、宿州、亳州、滁州、安庆、铜陵等,安徽传销组织有假天狮、“武汉新田”、“广州天翼”、“黄氏顺兴”(‘海之慧’)、“参美天赐康”等。
陕西:
西安(传销主要聚居区:未央区、经济开发区、东郊、西郊,还有郊外的临潼、灞桥也很猖獗。最近西安执法部门开始打击传销,宣传机器一浪高过一浪,但是简单的驱散解决不了问题,长期的纵容已自食恶果,迟来的阻击战,看来已很难阻挡传销蔓延的势头)。
渭南(来自全国各地的传销人员大量聚集渭南,并曾多次发生被骗传销跳楼死亡、传销者自杀、甚至袭警的恶性事件,今年7月发生传销分子冲击工商所,打伤执法人员的暴力抗法事件,影响恶劣。虽然有关部门多次打击,但是仍旧是‘治标不治本’,渭南传销依然很猖獗。我们不得不反思:没有平日的放任,哪来如今的嚣张?)。
陕西传销猖獗的城市还有:宝鸡、安康、汉中、咸阳(包括杨陵)、商洛等。
陕西在2005年前几乎没有“异地传销”,2006年开始在西安“蓬勃发展”,现在全省已是假天狮传销的大本营,“武汉新田”传销也不少。
湖北:
襄樊(包括襄阳、枣阳、老河口,笔者和反传销联盟的同事多次去襄樊解救传销人员,目睹了当地传销的盛况:传销课堂就开在居民楼里,一个楼门里就有6、7个传销课堂,人数达数百人,在全国绝无就有吧!)。
湖北传销猖獗的城市还有:宜昌(包括下辖的宜都)、孝感、随州、十堰、荆门、荆州、黄石(包括大冶)、鄂州、黄冈、咸宁(包括赤壁)等。
全省的传销组织主要还是假天狮,另外还有“贵州红跃”的余孽,现在湖北还是“北方传销”和南方“连锁销售”(‘资本运作‘)的会师之地,荆州、荆门、襄樊、鄂州等地也有很多做“连锁销售”(‘资本运作‘)的。
湖南:
湖南比较猖獗的城市有株洲、岳阳、常德、衡阳、怀化、永州、益阳、邵阳、娄底、湘潭、吉首、郴州、浏阳。
湖南也是“北方传销”和南方“连锁销售”(‘资本运作‘)的会师之地,因为靠近广西,所以近水楼台先得月,广西的“特产”“连锁销售”最先扎根的就是永州、衡阳等市,后来北方的假天狮也发展到岳阳、株洲、常德、怀化等市。
辽宁:
辽宁比较猖獗的城市有营口(包括大石桥)、盘锦、鞍山(包括海城)、本溪、葫芦岛、大连(金州、普兰店、瓦房店、庄河)、辽阳、锦州、朝阳、铁岭、抚顺、沈阳(苏家屯、新民)。
辽宁的传销组织有:贵州红跃(现为贵州山霸)、上海栩腾(‘曼之雨’)、深圳凯华、本溪中绿、伊达、参美天赐康、美国伊曼妮(‘欧爱斯黛’)、日本爱博美娜、上海卓丽(‘蓓尔妃’)、山东华孟、黄氏顺兴(‘海之慧’)、厦门迈得利(产品‘梦丽雅’)。
有的传销组织把传销制度“五级三阶制”改成了六级四阶制或日式级差制及其类似的制度,代表制度有出局制、超越制、回归制等,上线款(入门费)也从2900、3200,到3900不等。
江西:
江西比较猖獗的城市有:九江、新余、鹰潭、宜春、萍乡、景德镇、抚州、赣州等。
江西也是“北方传销”和南方“连锁销售”(‘资本运作‘)的交汇之地,九江、鹰潭、景德镇等城市假天狮最多,新余、萍乡、宜春、抚州、赣州则以“连锁销售”为主。
2007年4月江西九江发生百余传销人员打伤30名执法人员的暴力抗法事件,可见传销是何等的猖獗。
贵州:
贵州传销比较猖獗的城市有:贵阳、都匀、遵义、六盘水、凯里、兴义、铜仁。
贵州传销主要以“连锁销售”(‘资本运作‘)为主,投资高,损失大,我们反传销联盟接到来自这里的求助也特别多。还有就是北方的假天狮传销也逐渐渗入遵义和贵阳。
贵州的“连锁销售”在四、五年前就已甚嚣尘上,据2004年6月《重庆晚报》的一个报道:重庆200余铜梁农民被骗到贵州搞传销,投入400多万元资金后,幡然醒悟,将“大经理”捉获。由于资金全投入传销,群体解散后,200余铜梁农民被困贵州安顺市无法返乡。那么现在重庆人还在扎堆地去贵州“发财”,难道不值得深思吗?
云南:
云南传销主要分布在曲靖、楚雄、昆明、红河(蒙自)、保山、思茅、西双版纳、临沧、大理、玉溪、文山等地。
云南传销打着“连锁销售”(‘资本运作‘)的旗号,有“深圳文斌”“兴田”、“海南贸易”等传销组织。
山西:
山西传销主要分布在晋中(榆次区、介休)、大同、运城、阳泉、长治、晋城、朔州、忻州、临汾(包括侯马)、吕梁等地
传销公司(产品)有“广州天保”、“黑龙江佳地”、假天狮、“伊达”、“美兰”、“美莎”、“如秀”等
江苏:
徐州(包括新沂、邳州、铜山。徐州“五省通衢”,交通四通八达,也为传销的滋生发展提供了优越的条件,各个传销组织在此‘安营扎寨’,传销向来都很猖獗。徐州市的传销主要聚集在鼓楼区的马场湖大新庄、鼓楼花园、荆南小区,云龙区的东甸子村,泉山区的韩山村、段庄村,九里区的火花村、卧牛村)
连云港、宿迁、淮安、盐城、泰州(包括靖江、姜堰)、镇江、扬州传销也很猖獗,常州、苏州也有传销活动,特别一提的是传销正从苏北南下,镇江最近就迁入很多假天狮团队,看来在传销邪教咄咄逼人的攻势面前,苏南经济发达地区也免不了惨遭传销沦陷
江苏的传销组织有假天狮、“贵州红跃”、“武汉新田”、哈尔滨“伊达牌鲑鱼籽营养液”、深圳黄氏顺兴(‘海之慧’)、香港佳源、浙江“大红鹰”、日本“美妮达”等,其中以“贵州红跃”(现已改为贵州山霸)、假天狮两家最为活跃,聚集人员也相对较多。
吉林:
四平(2007年6月四平百余传销人员挑事抗法,工商局副局长被打脾脏摘除,此事还上了中央电视台,但是我们更应该反思传销屡禁不止,屡打不绝的深层次原因,今天的四平,传销还依然猖獗)
吉林省传销比较猖獗的城市还有吉林市、白城、通化、辽源、白山、梅河口、公主岭、德惠、延吉、敦化等
吉林省的传销组织有“本溪中绿”、“黑龙江参美天赐康”、“哈药伊达兴全”、“上海卓丽”、“日本爱博美娜”等
浙江:
浙江比较猖獗的城市有衢州、金华(包括兰溪),嘉兴(包括桐乡、平湖)、义乌、湖州等也有传销活动
浙江的传销主要以假天狮为主,衢州、金华已是假天狮传销重灾区,需引起当地政府重视,严打传销。“贵州红跃”、“连锁销售”在浙江也有活动。
四川:
四川传销比较猖獗的城市有内江、自贡、眉山、绵阳(包括江油)、广元、彭州,德阳、资阳、泸州、广安、西昌、攀枝花、达州、遂宁、南充等地均有传销组织活动
四川的传销组织主要是“连锁销售”(‘资本运作’),也有北方的假天狮传销。
内蒙古:
包头(包头是传销的重灾区,反传联盟接到包头的求助特别多,该市传销主要聚集在昆区[紧邻包头火车站]、东河区、青山区、九原区,昆区昆河孟家河湾村、和平村、南桥、鞍山道团结大街、沼潭,东河区西脑包、包头东站南门外东官房小区,九原区井坪新村等都有传销活动,根据网络收集,找亲人的朋友可以参考)。
内蒙古传销比较猖獗的城市还有赤峰、通辽、乌海、集宁等市。
黑龙江:
黑龙江传销主要分布在绥化(包括肇东)、哈尔滨(主要分布在阿城、呼兰、尚志)、牡丹江、佳木斯、伊春、大庆、齐齐哈尔、黑河、七台河等。
传销组织有“武汉新田”、“黄氏顺兴”、“参美天赐康”、“伊达”等,现在已裂变成无数小的传销组织,都是“武汉新田:”余孽。
黑龙江传销的特点跟山东有相似的地方,兔子吃窝边草,骗了很多本省的人,吉林人也骗去不少,给无数家庭造成难以弥补的创伤。
甘肃:
甘肃传销最严重的城市是省会城市兰州,聚集了数万传销大军,其它城市有白银、定西、平凉、天水传销也很猖獗。
宁夏:
银川(宁夏的首府银川传销一直就很猖獗,传销聚居区在金凤区锦瑞园小区、满城南街良田镇盈南村、砖渠村,西夏区等)。
宁夏其它比较猖獗的城市还有:吴忠、固原、、石嘴山、中卫、青铜峡。
固原不但有北方传销,还有南方的“连锁销售”传销,传销组织“深圳文斌”在这里死灰复燃,大家一定要提高警惕。
青海:
青海的传销主要集中在省会西宁,发现的传销组织有“上海栩腾”(‘曼之雨’)、“上海富乐”(‘欧蓓丽’)等。
新疆:
新疆的传销已从乌鲁木齐蔓延到昌吉、克拉玛依、伊犁、吐鲁番、巴州、阿勒泰、哈密等市,虽未形成规模,但也在日渐庞大。
重庆:
重庆的万州、合川、涪陵发现有“连锁销售”传销活动。
北京:
首都北京也有传销组织在活动,可见传销是无孔不入,有极强的生命力,北京郊区的房山、门头沟、大兴、通州、昌平等地都有传销组织活动的踪影。
另外上海、福建也有零星的传销活动。
本文是不完全统计,欢迎网友跟帖修改。
综上所述,“异地传销”数目庞大,已到了触目惊心的地步。虽然《禁止传销条例》和《直销管理条例》早已颁布实施,但是非法传销不是减少了,而是越来越猖獗。(关注私募工场ID:Funds-Works,加私募工场老板娘微信guo5_guoguo)传销就在我们身边,传销已无处不在,打击传销刻不容缓!随着刑法修正案“组织领导传销罪”的出台,利剑出鞘斩传销!打击传销有了法律的利器,期望全国传销屡禁不止,屡打不绝的局面会有根本性的改变。
如果亲人朋友打电话“邀约”说在某某地方做生意,例如钢材生意,开服装店,外贸出口,房地产建筑,海鲜生意,生意很好做,赚钱很容易,当详细追问回答时含糊不清,声称最好过来考察一下,一个人来最好等等。只要是在上述所例举的城市,一定要谨慎小心,先了解详细的公司或者工作环境。然后再打当地的工商局公平交易处电话查询公司名是否真实。只要理智清析的分析,一般都不会上当受骗。万一被“邀约”过去,一定要仔细的观察同时防备心要提高,一旦发现是传销行为立即向当地的工商局公平交易处,公安局经济侦察大队举报或者第一时间联系我们反传销网站。
众所周知,传销已成社会的毒瘤,据有关数据统计显示,目前参与各类传销活动的人数已达数千万人,更有甚者,当某个传销团伙被打掉时,一度导致所在小区相关摊贩破产转让,而除了传销之外,直销也一直被认为是游走于亲情道德法律边缘的持牌营销行为,截止目前,获得直销牌照的企业已高达92家,商务部已公布84家。但是,深度挖掘各直销品牌的商业模式发现,直销的陷阱或许更是众多家庭合法倾家荡产的良好渠道。
下面我们来看看
直销公司的陷阱与制度分析
安利:制度是加入简单,很难赚钱,流失率大,80%会员以出售产品为主,所以就连锦郑李芬都说现在安利卖的是产品不是制度。月月归零,所以大多数人都存在囤货现象。下面人超越了自己太多,还脱离关系,非常不合理,有苦劳没功劳。是目前最不合理的、不人性化的制度。世界一流的直销培训制造了了世界一流的超级难民,在安利赚了热闹赔了钱!
完美:制度是累积制,对消费者来说很好,但对于经营者来说并不好,当消费累积到五星后,上级拿不到下级的差价了,还要跟顾客服务,每月考核容易囤货,平级或者下级超越基本没收入,好不容易培养起来一个大部门业绩多了你没钱。业绩压力大,造成囤货,不管你有几个合格团队,这辈子你的每月小组业绩永远是12000PV,即14118元,做到啥时候,买到啥时候;中层业务骨干可能出现有业绩没有收入的情况,连续性差。
欧瑞莲:制度是仅仅是化妆品,只好做女性,市场推广奖必须达580,成立每一次高级经理以后的一年内有任意的6个月达成高级销售经理,才能升为督导,督导(至少要6个月)督导才能获得公司奖励1万元奖励,个人培养出两个督导奖励20000元。
无限极:制度是培训奖金的领取条件是,1组建一位以上合格8000小组,2个人小组业绩8000以上,每三项业绩红利是专为高级业务推广代表设计的一种佣金。双月累积级别只升不降,但团队某个人级别上到10%后,拿不到差价了,前期收入较少。是太阳线加级差,团队不容易存活,很难做大。做一个大象腿没收入,也就是说真正付出了没有回报,很多人不明白,明白了也晚了。
雅芳:制度前期收入较高,但团队奖只能拿三代,后期收入少,基本是以传统销售。
玫琳凯:制度前期定美容包价格贵,普通人难接受,并且上级别要求较高,中期收入一般。晋级慢,资深明星顾问要培养几个美容顾问,制度是每拿一代资金时,需要另外每月消费100元,拿满8代每月消费800元,上一个月重复消费达标后本月为合格会员,两个月后自然为合格会员,连续3个月不合格,业绩归零。培养出优秀领导人就脱离,制度的缺陷,另外只做女人生意流失一半儿市场,很难成功!
如新:制度难度最大,每月任务要求高,完不成就开除,这类制度在发达资本主义国家追求挑战的人来说是好事,但中国是发展中国家很难适应它的难度。《人民日报》“三批如新涉嫌传销”终结了如新的命运,股价打入跌停板,晚景凄惨!
E科士威(维迈):制度是无限代,不脱离,不封顶的,不管你组织网络发展到多少代,永不脱离,不封顶。既有双轨兼极差的影子,又可以发展多条线。缺点是:多轨奖金才高,但复制不下去,业绩归零,两条腿不平衡就什么奖金都拿不到。虽然E科士威产品价格便宜,但是做直销的人都是想赚钱的,不是来当消费者,没利润,怎么做零售?没奖金拿,谁愿意主动购买产品呢?中国直销难民,E科士威制造最多,并且好多产品自己根本就用不上。
宝健:制度业务助理两个月连续销售1500元以上,业务员需要连续6个月销售6000元,收入500-1000元和800-2000元,比打工还累啊!
康宝莱:(差额加分红)业绩压力很大,小组业绩从6000(提成1%)到30000(提成5%)。制度反应一般,相对安利来说培养一个独立部门小组达标能拿钱,比安利有进步。但没有新意,进入下坡路!
嘉康利:级差加矩阵,主打产品VIVIX3800元一套价格虚高,个人小组20000元的任务压力大,基本靠囤货来完成,总裁董事考核,大部门与其他小部门的业绩必须符合比例及连续六个月的考核,非一般人能够完成;公司海外与国内两套制度,力量分散并且海外多年的经验不能用于国内,宣传炒作手法非常凶悍,总裁就好像住在中国一样,一直带着那个宇航员来忽悠,产品很多贴牌;另外,市场开拓基本离不开会议,所有人天天奔波于大大小小的会场,费用和精神压力非常大。典型的“小安利”难民的加工厂!
中脉:声名鹊起的中脉,成也萧何败也萧何,非常依靠周希俭和三军的能力,董事长王优山基本已经靠边。整合国内的传销公司,炒作手法凶狠,价值400元的床垫能够炒作到18000元,继而炒作P.CN,拉卡内衣,资源整合已经成为赚钱的唯一利器。靠会议产生业绩,靠邀请明星包装产生影响力,目标群体直接指向有钱人,业绩80%来自新单,后续问题严重。随着广州道和集团总部的成立,随着董事长王优山的出局,逐步走上单飞的道和,犹如一支射出的箭,将因为后续力量无法支撑、因负面问题的增多而快速跌落!
金士力佳友:号称拥有亚洲直销公司做强大的硬件的金士力佳友,集中了政府80%的中医药科研力量,在硬件和研发上不可小觑;但这家公司注定在中国直销市场无所作为!将近十年的直销,营业额却始终羞于见人,原因是它的直销软件,一群外行在懵懵懂懂的经营,致使有经验的直销人纷纷进来又出走,因为无法与外行的管理队伍沟通、配合。而集团公司也根本不在于直销板块的利润状况,它做直销,也只是应付政府的某些想法!
罗麦:民族企业,公司董事长汪静女士是红二代,具有政治背景,对国家调控非常清楚,因为郭炳廷的加入,罗麦被打了鸡血一样拔地而起。恒易系统发展的短短2年时间,已经越升为世界第三的系统,以青春定格为基础,初级阶段:以青春定格为核心,但是双轨运作24000元加盟导致了加入者囤货卖货送人,另外主打产品单一不能产生持续消费,主要是炒作会议,倡导快速暴富诱惑纯属一种传销运作手法,很多人伤痕累累后悔不迭!另外政治背景过浓意味着风险越大!你懂得!
安惠:双轨,收入封顶,公司管理层严重不懂直销。
康力:多轨,收入封顶,大区业绩保留有限额。津贴奖金以下属几代为基数。因董事长出卖牌照事件收编非法传销公司而引起工商总局和商务部的警告,而迅速淡出直销市场打入冷宫。
新时代:级差加分红,下属易与上属平级,上属无收入。虽然拥有得天独厚的政府资源,但国有企业式的管理层和已经严重滞后市场的运作模式(当年安利网络21的刘贵生带进去的模式一直运用至今,而刘贵生已经离开快十年了,模式缺少新的血液)使得这家本来可以做很大的公司,至今二十年,才达成40多亿的年销售额,在政府干预异常厉害的中国市场,只达到安利的七分之一。
隆力奇:双轨加分红提成,晋级方式是二二制,要求结构平衡,很难升级且广告投入巨大增加产品成本很难做到长久经营。
三生:产品价格虚高,华而不实,PV极低,强制复销,逼迫大单投入继续制造难民。
天狮:三三制,很难升级。没落的天狮举步维艰,开通B网以融资手法运作直销,增大风险加速囤货,在新的直销时代,已经难有大的作为,天狮高层流失率很高。
太阳神:双轨封顶归零。过于低调的管理层,让市场找不到兴奋点。双轨的运作必须有新人加入才可以赚钱,所以谈不上永续经营,运作者奔走于祖国各地但是富了铁路民航。
春芝堂:日薪制,大家都知道,做团队是有时间性的,往往是做一段时间积累出现某个时期的爆发,日薪制当你爆发的时候很容易封顶。其实只要能给钱不差一天还是七天,但对公司是沉淀了。
安发:产品主要就是多糖真菌,以提高免疫根治慢性病为主,制度一比二对碰,也就是说十万碰二十万业绩,拿小区的16%。从制度上已经进入了病态。
权健:双轨制度,7500元加入没有什么创新,靠的是火疗拉拢顾客,运作既麻烦有无法有效快速复制,弄不好还引起火灾,另外多家媒体报道其涉嫌传销,发展遇到了极大的问题。
合法的拿牌的公司中也有真正的好公司,需要运气和福气,更需要智慧和眼光,一旦遇到了可能会建立自己的网络和管道,遇不到也许就过去了,遇见了也未必能看懂,看懂的也未必能做对!
相对于非法没有拿牌的公司就没必要评论了,因为大多属于地下经营担惊受怕朝不保夕早死晚死都是死。
对于资金盘和金融盘和股票盘基本上都属于高回报诱惑大肆吸金然后关闭网站卷钱走人,要么把老板送进监狱要么把自己送进地狱,留下的是念念不忘,无限的期待和无尽的思念!
来源:中国反传销联盟
版权声明:部分文章推送时未能与原作者取得联系。若涉及版权问题,敬请原作者联系我们。
.
4001102288 欢迎批评指正
All Rights Reserved 新浪公司 版权所有
