来源:Bank资管综合寒飞论债、屈庆债券论坛 华创债券团队 、gfbanking(ID:gfbanking)
导读:11月17日,央行、银监会、证监会、保监会、外汇局联合发布《关于规范金融机构资产管理业务的指导意见(征求意见稿)》,作为跨市场、跨部门的综合性监管规则,《指导意见》按照资管产品的类型制定统一监管标准,对同类资管业务做出一致性规定,实行公平的市场准入和监管,以期最大程度地消除监管套利空间。本文汇总专业解读,并梳理2016年以来出台的监管政策梳理。
解读一:【寒飞论债】资管新规重磅解读(徐寒飞、刘郁)
一、资管新规的主要影响
1. 规范资管行业,新老划断,影响温和
对于资管规模来说,新规在短期内所带来的一定是收缩效应,不合规的产品到过渡期截止日之前不能净增加,到期之后也不能再续。截至2016年末,从主要资金来源方的角度看,银行表内、表外理财产品资金余额分别为5.9万亿和23.1万亿,共计29万亿;从资金去向方的角度,资管规模合计73.1万亿,主要包括公募基金、私募基金、证券公司资管计划、基金及其子公司资管计划的规模分别为9.2万亿、10.2万亿、17.6万亿和16.9万亿,保险资管计划余额为1.7万亿。
根据证监会副主席李超此前公开的数据,去年年中时资管产品总规模约88万亿,剔除互相借用“通道”,产品互相嵌套、交叉持有等约60万亿。可见当前既有的资管产品往往因多重嵌套而非常复杂,不合规产品规模较大。因而新老划断是较为安全且成本较低的一种选择。过渡期为1.5年左右,允许存量产品自然到期,因此给机构预留调整的时间较为充足,预计整体影响偏温和。
2. 净值管理,利好公募
金融机构对资管产品实行净值管理,打破刚兑。所有的资管产品,尤其是非保本银行理财也纳入资管,均实行净值管理,相当于各类资管产品,包括银行理财都拉到和公募基金一样的起跑线上。同时也强调了规范资金池、消除多层嵌套和通道,只有嵌套的投资标的是公募证券投资基金时,才能发生第二层嵌套。这在短期内压缩资管规模的同时,对公募基金的规模扩张有一定的好处。
3. 监管模式由机构监管逐渐转向功能监管
与2月征求意见稿有所不同,监管中在继续强调央行对资产管理业务实施宏观审慎管理的同时,淡化了三会的具体职责,而统称为金融监督管理部门,这体现了未来监管大方向将逐渐放弃机构监管。对资管的监管明确提到,机构监管与功能监管相结合,按照产品类型而不是机构类型实施功能监管。
4. 宏观效应,可能压低社融增速,拖累短期经济增长
未来的金融总量/GDP可能阶段性下降,会压低经济增长。此前M2增速下降主要体现的是金融系统内部空转创造货币的减少,而资管新规的实施,意味着未来对接实体经济的非标面临被压缩,很可能导致社融增速降低,诸如房地产等相关行业融资进一步受限,从而带来短期经济增速的放缓。不过从长远看,这种短期经济放缓有利于降低金融风险。
5. 微观效应,短期内“钱变少”,不同资产都面临调整压力
资产规模收缩,不同的资产都面临调整压力,对流动性好的标准资产(如债券和上市公司股票),以及对流动性不好的非标准债权资产,都有影响。对标准资产的影响体现为未来一年半的流动性压力上,对非标资产的影响则体现在即将到期的估值面临一次性调整。此外,从资产主体的角度来看,一方面资产发行人面临再融资的压力,另一方面产品发行人面临流动性的压力。
6. 债市很可能已经提前超跌,当前有望见底
考虑到债券作为前期已过度price in金融去杠杆的产品,反而可能由于“利空出尽”而见底。此外,一方面,由于投资非标面临更为严格的限制,所以从结构上有利于标准化资产;另一方面,其他资产如股票、商品和房地产都可能会承压(主要是因为资管提供的资金减少,从而减少了追逐金融资产的资金的整体数额),这些资产调整带来的市场风险偏好下降,有利于支撑债市企稳。
二、资管新规的要点梳理
1. 关于资管业务和产品的界定
明确界定资管业务属于金融机构的表外业务,金融机构不得承诺保本保收益。同时将银行非保本理财产品纳入资管产品的范畴,统一监管。
2. 投资非标准化债权类资产的规定
金融机构发行资产管理投资于非标准化债权类资产的,应当遵守金融监督管理部门制定的有关限额管理、风险准备金要求、流动性管理等监管标准。金融机构不得将资产管理产品资金直接或者间接投资于商业银行信贷资产。该点的具体标准还有待细化。
3. 公司治理与风险隔离
金融机构不得为资产管理产品投资的非标准化债权类资产或者股权类资产提供任何直接或间接、显性或隐性的担保或者回购承诺。
4. 规范资金池
资产管理产品直接或者间接投资于非标准化债权类资产的,非标准化债权类资产的终止日不得晚于封闭式资产管理产品的到期日或者开放式资产管理产品的最近一次开放日。
同一金融机构发行多只资产管理产品投资同一资产的,为防止同一资产发生风险波及多只资产管理产品,多只资产管理超投资该资产的资金总规模合计不得超过300亿元。
5. 控制资产管理产品所投资资产的集中度
单只公募资金管理产品投资单只证券或者单只证券投资基金的市值不得超过该资产管理产品净资产的10%;
同一金融机构发行的全部公募资产管理产品投资单只证券投资基金的市值不得超过该证券市值或者证券投资基金市值的30%;
全部开放式公募资产管理产品投资单一上市公司发行的股票不得超过该上市公司可流动股票的15%;
全部资产管理产品投资单一上市公司发行的股票不得超过该上市公司可流动股票的30%。
6. 提风险准备金
金融机构应当按照资产管理产品管理费收入的10%计提风险准备金;风险准备金余额达到产品余额的1%时可以不再提取。
7. 资管产品均实行净值化管理,打破刚性兑付
属于刚兑的情况:违反公允价值确定净值;采取滚动发行等方式,实现产品保本;兑付困难时,金融机构自行偿付或者委托其他机构偿付。
8. 统一杠杆要求
从产品管理人角度看,每只开放式公募产品的总资产不得超过该产品净资产的140%;每只封闭式公募产品、每只私募产品的总资产不得超过该产品净资产的200%。
从持有人角度看,资管产品持有人不得以所持有的资产管理产品份额进行质押融资,放大杠杆。
9. 消除多层嵌套和通道
资产管理产品可以投资一层资产管理产品,但所投资的资产管理产品不得再投资其他资产管理产品(公募证券投资基金除外)。
10. 过渡期安排
时间截点为2019年6月30日。按照“新老划断”,已发行资管产品自然存续至所投资资产到期。过渡期内,不得新增不符合条件的资管产品;过渡期结束后,不得再发或者续期违法规定的资管产品。
解读二:资管行业新时代,监管规则落地进程开启——华创债券资管新规点评专题报告
一、资管新规总览:整体趋严,后续将迎来更多细节落地
自今年2月媒体披露资管新规内审稿后,市场一直在期待正式文件的落地,从目前的征求意见稿版本看,《指导意见》有更多落地细节,更加贴合市场实际,对于“资金池”、“刚性兑付”等资管行业的顽疾有更坚定的治理决心。从《指导意见》的政策高度和整体方向看:
第一,政府规范资产管理行业发展的决心坚定,征求意见稿相较2月内审稿在许多关键问题的处理上给出具体操作方法,对目前仍在操作的资金池、刚兑型产品有较大冲击。征求意见稿中明确金融机构不得以任何形式为产品垫资,并对资管产品“打破刚性兑付的监管要求”进行明确,督促行业回归资产管理本质;对于资金池业务的规范给出了更多的细节,特别是对于产品的期限错配、融资项目大拆小、滚动发行分离定价产品予以明确净值,引导产品向净值化方向发展;对于合格投资者的定义、产品负债杠杆比例、信息披露等内容作出了更严格的要求;根据市场新的变化增加了对于从业人员资质要求、金融机构受托管理职责和投资者保护、产品代销、鼓励投资、外币产品、智能投顾方面的内容。整体来看,《指导意见》对于此前央行提到的资管行业发展中的核心问题都给出了可行的解决方案,目前资管产品和业务不满足相关要求的情况普遍,预计新规推行后,对相关产品影响较大。
第二,根据市场实际情况对部分条款进行修订和删减,有助于在解决资管行业核心问题的同时,为常规业务的健康发展提供良好环境。在关键业务管理口径收紧的同时,《指导意见》对此前市场普遍有较大疑惑或反对意见的问题进行了明确和修订,例如明确资产证券化业务不适用于本意见、公募产品可以投资金融衍生品、单一管理人全部公募产品投资单只证券或证券投资基金的比例提升、产品起始报备由发起前改为发起后、资管产品可以进行一层嵌套等;此外资管新规还删除了对于“小公募”产品的特别规定,已防止新的监管套利行为发生。整体来看,《指导意见》放松或妥协的地方主要是此前明显不符合市场现状,或者对容易产生较大分歧的问题进行了明确,并非是对最终目标的放松,而是为了稳妥推进资管行业发展作出的一些调整和让步。
第三,协调监管的大方向不变,由金稳会进行高层协调,央行则放弃监管问责权,与其他金融监管部门协调合作。《指导意见》继续强调资管产品统计制度的协调合作,央行继续负责统筹产品的数据编码和综合统计工作,并汇总产品信息,进行宏观审慎监管;但是《指导意见》删除了由金融监管协调部际联席会统筹协调解决风险隐患和央行可向金融监管部门问责的条款。今年7月金融工作会议明确要在国务院层面成立金融稳定发展委员会,高于“一行三会”统筹协调金融稳定和改革发展重大问题,未来“一行三会”依然分别履行相关监管职能,国务院层面协调统一或将提高监管协调的推进效率。
第四,《指导意见》只是资产管理行业监管规则的纲领性文件,未来各金融监管部门还将在统一规则的框架下出台监管细则,监管落地的步伐刚刚开始,轻言“监管利空出尽”为时尚早。相较此前的内审稿,本次征求意见稿在有争议或有讨论空间的地方都明确将由相关部门出台细则,例如对标准化资产的认定、商业银行信贷资产受(收)益权的投资限制、流动性风险管理规定、按照公允价值原则确定净值的具体规则、企业购买资管产品的资产负债率警戒线、资产管理产品统计制度、台各自监管领域的实施细则等等。本轮征求意见稿的反馈时间是12月16日,预计正式版本会在之后迅速出台,而相关细则的规定,例如理财征求意见稿等等则可能在明年陆续出台,需要密切关注相关领域的政策更新。
第五,资管行业的革新势在必行,短期对债市操作层面影响有限,但是中长期看伴随着新规落地和机构行为调整的开始,现行金融生态环境显著改变,债市环境难以好转。短期看《指导意见》尚处于征求意见阶段,对市场影响主要是情绪层面,由于此前债券价格对监管已有反应,征求意见稿细节较此前版本有张有弛,因此短期市场表现或取决于大部分投资人对政策的理解和央行公开市场投放态度。但是未来伴随新规落地机构必然要逐步调整目前的业务模式和投资行为,特别是打破刚兑、规范资金池操作之后,银行理财及其衍生出的委外、资管产品将面临较大的调整压力,债券市场特别是信用债将面临冲击。尽管央行给出一年半的过渡期,但是调整势在必行,且看市场和监管选择以怎样的节奏调整,温和or剧烈。
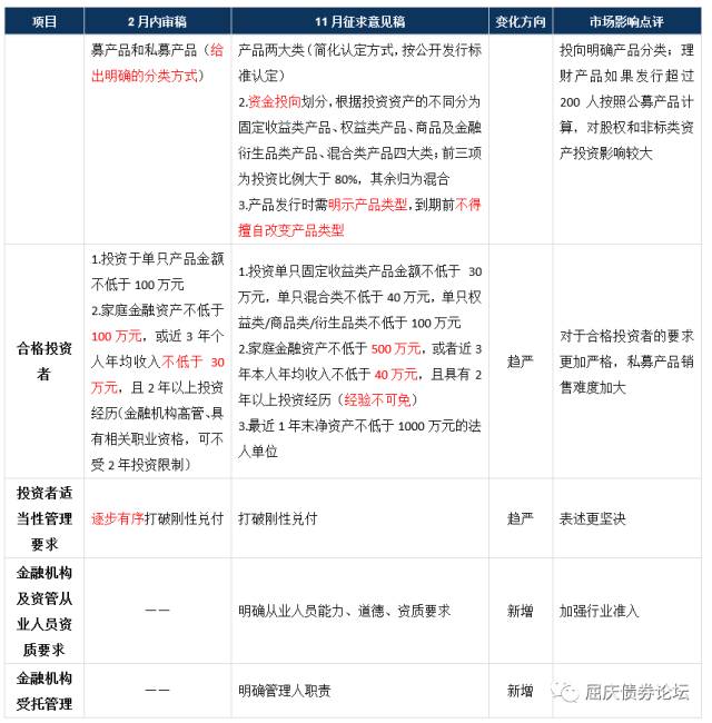
二、重要条款精度:重点、变化和市场影响
《指导意见》是首个针对整体资产管理行业的框架性指导文件,每一条内容都对资管行业的生态重塑有着重要意义,但是为了便于投资者和此前的市场预期进行比较,我们将2月内审稿和11月征求意见稿进行对比,明确新版本的变化情况,并对各条规则对市场的影响进行总结概括,便于投资者把握。









解读三:【广发银行业】资管新规点评报告:过渡期安排缓解短期调整压力,推动理财向净值型转化

一、2016年以来出台的资管业务监管政策梳理
1.截至2016年末,我国资管业务规模约60万亿元,大体接近2017年前三季度GDP总量
2012年下半年以来,证券、基金、期货、保险等机构的资产管理业务(以下简称资管业务)快速发展,各类机构之间的跨行业资管合作日益密切,中国步入“大资管时代”。中国人民银行发布《中国金融稳定报告(2017)》显示:截至2016年末,银行表内、表外理财产品资金余额分别为5.9万亿元、23.1万亿元;信托公司受托管理的资金信托余额为17.5万亿元;公募基金、私募基金、证券公司资产管理计划、基金及其子公司资产管理计划、保险资产管理计划的规模分别为9.2万亿元、10.2万亿元、17.6万亿元、16.9万亿元、1.7万亿元。剔除交叉持有的因素后,各行业金融机构资产管理业务总规模约60多万亿元。这一体量大体接近2017年前三季度GDP总量(国家统计局:2017年前三季度,国内生产总值59.3万亿元)。

2.2016年起资管业务监管政策密集出台,防止资金脱实向虚
尽管资管行业发展迅猛,一定程度缓解了融资难问题,同时满足了大众不同层次的投资理财需求,但与成熟市场相比,中国资管行业仍处于发展的初级阶段。近年来资管领域暴露出了诸多问题,主要表现为“法律使用混乱、监管标准不统一、缺乏统一的监测监控、存在隐形刚性兑付”等,从而导致出现“不利于投资者保护、市场分割、影响市场功能的正常发挥、易引发监管套利增大系统性风险隐患、脱实向虚加大实体成本”等风险隐患。
为了防范相关风险,防止资金脱实向虚,2016年以来一行三会统一行动,对信贷资产收益权、保险资管、券商资管、基金子公司以及银行理财出台了多项监管政策。主要是针对不良资产转让、风险准备金计提、通道业务、禁止资金池、降杠杆等方面。其中对于基金子公司的资本约束、杠杆倍数和风险准备金等监管要求引发基金子公司资本压力骤增,通道业务费率大幅上涨,费率优势不再,通道业务规模将缩减;对银行有影响文件的是56号文和82号文,主要是为防止银行表外理财对接不良资产。

二、资管新规(征求意见稿)解读
由于从事资管业务的行业和机构比较多,过去虽然出台了很多监管政策,但不同监管机构之间标准不统一存在监管套利。因此为了能在资管业务上实现统一监管,2017年11月由央行牵头、一行三会及有关部门共同参与制定的《关于规范金融机构资产管理业务的指导意见》(征求意见稿)(以下简称征求意见稿),有望统一同类资产管理产品监管标准,有效防控金融风险。
1. 资管新规与以往出台的资管政策的不同之处
与以往出台的资管监管政策的不同之处有六点:
(1)新增规范金融机构资产管理业务遵循的五项基本原则:1)坚持严控风险的底线思维,把防范和化解资产管理业务的风险放到更加重要的位置,减少存量风险,严防增量风险。2)坚持服务实体经济的根本目标,既充分发挥资产管理业务的功能,切实服务实体经济的投融资需求,又严格规范引导,避免资金脱实向虚在金融体系内部自我循环,防止产品过于复杂,加剧风险的跨行业、跨市场、跨区域传递。3)坚持宏观审慎管理与微观审慎监管相结合、机构监管与功能监管相结合的监管理念,实现对各类机构开展资产管理业务的全面、统一覆盖,采取有效监管措施,加强金融消费者保护。4)坚持有的放矢的问题导向,重点针对资产管理业务的多层嵌套、杠杆不清、套利严重、投机频繁等问题,设定统一的标准规制,同时对金融创新坚持趋利避害、一分为二,留出发展空间。5)坚持积极稳妥审慎推进,正确处理改革、发展、稳定关系,坚持防范风险与有序规范相结合,在下决心处置风险的同时,充分考虑市场承受能力,合理设置过渡期,把握好工作的次序、节奏、力度,加强市场沟通,有效引导市场预期。
(2)对资产管理业务的定义和资产管理产品的范围做出了明确界定,涵盖的范围更广,统一性更高。资产管理业务是金融机构的表外业务,金融机构开展资产管理业务时不得承诺保本保收益。出现兑付困难时,金融机构不得以任何形式垫资兑付。金融机构不得开展表内资产管理业务。资产管理产品包括但不限于银行非保本理财产品,资金信托计划,证券公司、证券公司子公司、基金管理公司、基金管理子公司、期货公司、期货公司子公司和保险资产管理机构发行的资产管理产品等。依据金融监督管理部门颁布规则开展的资产证券化业务,不适用本意见。
此外,征求意见稿并未提及银行的表内保本理财产品。
(3)统一了合格投资者的标准及投资门槛。资产管理产品的投资者分为不特定社会公众和合格投资者两大类。合格投资者是指具备相应风险识别能力和风险承担能力,投资于单只资产管理产品不低于一定金额且符合下列条件的自然人和法人。(一)家庭金融资产不低于500万元,或者近3年本人年均收入不低于40万元,且具有2年以上投资经历。(二)最近1年末净资产不低于1000万元的法人单位。(三)金融监督管理部门视为合格投资者的其他情形。
合格投资者投资于单只固定收益类产品的金额不低于30万元,投资于单只混合类产品的金额不低于40万元,投资于单只权益类产品、单只商品及金融衍生品类产品的金额不低于100万元。合格投资者同时投资多只不同产品的,投资金额按照其中最高标准执行。
(4)统一了资管产品的分类及投资要求。资产管理产品按照募集方式的不同,分为公募产品和私募产品。资产管理产品按照投资性质的不同,分为固定收益类产品、权益类产品、商品及金融衍生品类产品和混合类产品。固定收益类产品投资于债权类资产的比例不低于80%,权益类产品投资于股票、未上市股权等权益类资产的比例不低于80%,商品及金融衍生品类产品投资于商品及金融衍生品的比例不低于80%,混合类产品投资于债权类资产、权益类资产、商品及金融衍生品类资产且任一资产的投资比例未达到前三类产品标准。
其中,现阶段,银行的公募产品以固定收益类产品为主。如发行权益类产品和其他产品,须经银行业监管部门批准,但用于支持市场化、法治化债转股的产品除外。
(5)统一了资管产品杠杆比例要求,同类产品适用统一的负债比例上限。每只开放式公募产品的负债比例(总资产/净资产)不得超过140%,每只封闭式公募产品、每只私募产品的负债比例(总资产/净资产)不得超过200%;分级产品,明确了不得进行份额分级的产品(如:公募产品、开放式私募产品、投资债券、股票等标准化资产比例超过50%的私募产品等),并规定分级产品的优先份额/劣后份额的杠杆倍数分别为固收类3倍、权益类1倍、其他类2倍。杠杆比例与此前监管机构出台的政策要求一致。
(6)统一了资管产品资本和准备金计提标准。按照资产管理产品管理费收入的10%计提风险准备金,或者按照规定计提操作风险资本或相应风险资本准备。风险准备金余额达到产品余额的1%时可以不再提取。
2. 资管新规的核心内容
指导意见核心内容包括破刚兑、防风险、去杠杆、去嵌套、减通道等,具体有以下五点:
(一)打破刚性兑付:推动预期收益型产品向净值型产品转型
征求意见稿要求,金融机构对资管产品实行净值化管理,净值生成应当符合公允价值原则,及时反映基础资产的收益和风险,让投资者明晰风险,同时改变投资收益超额留存的做法,管理费之外的投资收益应全部给予投资者。从根本上打破刚性兑付,真正实现“卖者尽责、买者自负”,回归资管业务的本源。
征求意见稿还规定,根据行为过程和最终结果对刚性兑付进行认定,包括违反公允价值确定净值原则对产品进行保本保收益、采取滚动发行等方式使产品本金等。对刚性兑付的机构分别提出惩戒措施:存款类持牌金融机构足额补缴存款准备金和存款保险基金,对非存款类持牌金融机构实施罚款等行政处罚。
(二)减少影子银行风险:禁投贷款,对投资非标资产设置限额管理、风险准备金要求等限制
征求意见稿中关于非标资产的定义与2013年8号文相比发生了重大的变化,与明年即将实施的新金融工具会计准则(IFRS9)衔接。征求意见稿“标准化债权类资产是指在银行间市场、证券交易所市场等国务院和金融监督管理部门批准的交易市场交易的具有合理公允价值和较高流动性的债权性资产,具体认定规则由人民银行会同金融监督管理部门另行制定。其他债权类资产均为非标准化债权类资产。”;2013年8号文“非标准化债权类资产是指未在银行间市场及证券交易所市场交易的债权性资产”。
同时,征求意见稿规定:(1)金融机构不得将资管产品资金直接或者间接投资于商业银行信贷资产;(2)商业银行信贷资产受(收)益权的投资限制由人民银行、金融监督管理部门另行制定;(3)资管产品投资非标准化债权类资产,应当遵守金融监督管理部门有关限额管理、风险准备金要求、流动性管理等监管标准。
作出上述规范的目的是,避免资管业务沦为变相的信贷业务,减少影子银行风险,缩短实体经济融资链条,降低实体经济融资成本,提高金融服务的效率和水平。与此同时,增强服务实体经济能力,需要深化金融体制改革,提高直接融资比重,促进多层次资本市场健康发展,健全货币政策和宏观审慎政策双支柱调控框架。
(三)防范流动性风险:禁止资金池业务,加强对期限错配的流动性风险管理
征求意见稿在明确禁止金融机构开展或者参与具有滚动发行、集合运作、分离定价特征的资金池业务、提出“三单”(单独管理、单独建账、单独核算)管理要求的基础上,要求金融机构加强产品久期管理,规定封闭式资管产品最短期限不得低于90天,根据产品期限设定管理费率,产品期限越长,年化管理费率越低,以此纠正资管产品过于短期化倾向,切实减少和消除资金来源端和资产端的期限错配和流动性风险。
(四)去杠杆:消除多层嵌套和通道业务,统一资管产品杠杆比例要求
征求意见稿要求金融监督管理部门对各类金融机构开展资管业务平等准入、给予公平待遇,从根本上抑制多层嵌套和通道业务的动机。其次,从严规范产品嵌套和通道业务,明确资管产品可以投资一层资管产品,所投资的资管产品不得再投资其他资管产品(投资公募证券投资基金除外),并要求金融机构不得为其他金融机构的资管产品提供规避投资范围、杠杆约束等监管要求的通道服务。
征求意见稿明确金融机构可以将资管产品投资于其他机构发行的资管产品,从而将本机构的资管产品资金委托给其他机构进行投资,即银行委外业务是允许的,但委托机构不得因委托其他机构投资而免除自身应当承担的责任,受托机构应当为具有专业投资能力和资质的受金融监督管理部门监管的金融机构,并切实履行主动管理职责,不得进行转委托,不得再投资其他资管产品(投资公募证券投资基金除外)。
对资管产品设定了统一杠杆比例:(1)对公募和私募产品的负债比例(总资产/净资产)分别设定140%和200%的上限,分级私募产品的负债比例上限为140%。为真实反映负债水平,强调计算单只产品的总资产时,按照穿透原则,合并计算所投资资管产品的总资产。为抑制层层加杠杆催生资产价格泡沫,要求资管产品的持有人不得以所持产品份额进行质押融资,个人不得使用银行贷款等非自有资金投资资管产品,资产负债率过高的企业不得投资资管产品。(2)对可分级的私募产品,固定收益类产品的分级比例(优先级份额/劣后级份额)不得超过3:1,权益类产品不得超过1:1,商品及金融衍生品类产品、混合类产品不得超过2:1。为防止分级产品成为杠杆收购、利益输送的工具,要求发行分级产品的金融机构对该产品进行自主管理,不得转委托给劣后级投资者,分级产品不得对优先级份额投资者提供保本保收益安排。
(五)防范操作风险:统一资管产品的资本和风险准备金计提要求
征求意见稿提出,资管产品属于金融机构的表外业务,投资风险应当由投资者自担,但为了应对操作风险或者其他非预期风险,仍需建立一定的风险补偿机制,计提相应的风险准备金。目前,各行业资管产品资本和风险准备金要求不同,综合现有各行业的风险准备金计提要求,征求意见稿规定,金融机构应当按照资管产品管理费收入的10%计提风险准备金,或者按照规定计提操作风险资本或相应风险资本准备*。风险准备金余额达到产品余额的1%时可以不再提取。风险准备金主要用于弥补因金融机构违法违规、违反资管产品协议、操作错误或者技术故障等给资管产品财产或者投资者造成的损失,计提方式按照财政部相关规定执行。需要明确的是,对于目前不适用风险准备金或者操作风险资本的金融机构,如信托公司,征求意见稿并非要求在现有监管标准外进行双重计提,而是由金融监督管理部门按征求意见稿的标准,制定具体细则进行规范。
注*:五大行和招商银行自2014年二季度起已经实行资本管理高级方法。
三、资管新规对银行短期影响有限,中长期利于底层资产质量的管控
此次出台的征求意见稿,对银行业务的后续影响主要体现在以下几点:
1. 对非标的影响:中小银行拨备计提压力预计上升,规模扩张或将受到一定影响
此次征求意见稿中资管产品限制投资非标资产的规定,以前出台的8号文和127号文都已经对商业银行理财资金投资非标资产这一块有过监管要求。主要规定包括:(1)每个理财产品与所投资资产(标的物)对应,做到每个产品单独管理、建账和核算;(2)商业银行理财资金投资非标准化债权资产的余额在任何试点均以理财产品余额的35%与商业银行上一年度审计报告披露总资产的4%之间孰低者为上限;(3)商业银行不得为非标准化债权资产或股权资产融资提供任何直接或间接、显性或隐性的担保或回购承诺;(4)单家商业银行对单一金融机构法人的不含结算性同业存款的同业融出资金,扣除风险权重为零的资产后的净额,不得超过该银行一级资本的50%。同业融入资金余额不得超过该银行负债总额的三分之一;(5)按照“实质重于形式”原则,根据所投资基础资产的性质,准确计量风险并计提相应资本与拨备。
此次征求意见稿对于银行非标业务的主要影响在于拨备计提,由于国有大行业务较为规范基本没有涉及非标业务,因此受影响的主要是中小银行。虽然127号文要求金融机构投资非标按照基础资产计提相应拨备,但从实际情况来看,银行的资产减值准备中,贷款拨备余额占比一般达到75%以上,应收款项类投资(主要是非标)拨备余额占比在2%~6%之间。贷款拨备的计提力度较大,拨备率大概在2.0%~3.5%之间,应收款项类投资拨备计提比例相对较低,拨备率一般小于1.5%。从2017年三季报数据来看,部分中小银行拨备覆盖率在监管红线150%附近,预计将面临一定拨备计提压力,对其规模扩张造成一定影响。

2. 对委外业务的影响
征求意见稿充分考虑了金融机构因自身投资能力不足而产生的委托其他机构投资的合理需求,明确金融机构可以将资管产品投资于其他机构发行的资管产品,从而将本机构的资管产品资金委托给其他机构进行投资,但不得进行转委托,不得再投资其他资管产品(投资公募证券投资基金除外)。即银行委外业务是允许的,但是要减少中间通道嵌套,易于风险识别,减小银行和其他机构间的风险传染。
3. 对理财业务的影响:表外理财向净值型转化,保本理财方面需关注后续监管细则
征求意见稿明确了资产管理业务是金融机构的表外业务,金融机构开展资产管理业务时不得承诺保本保收益。同时提出,资管产品资产管理产品包括但不限于银行非保本理财产品、资金信托计划等等。依据金融监督管理部门颁布规则开展的资产证券化业务除外。征求意见稿中未涉及且未提及银行表内保本理财产品,还需关注后续的监管细则。
表外理财部分,在MPA广义信贷考核以及理财业务回归“代客理财”本源的背景下,预计银行表外理财规模仍将保持2017年以来的低速增长“新常态”,同时按照征求意见稿要求实行净值化管理。实际上,部分银行早已开始布局理财产品净值化转型并取得了一定成效,本次征求意见稿出台后,将起到一定衔接作用。例如,招商银行2017年中报数据显示,其理财业务资金余额2.13万亿元,净值型产品占比高达75.72%。
4. 计提10%的风险准备金:大部分上市银行营业收入降幅在1%以下
若按照指导意见的要求,以资产管理产品管理费收入的10%计提风险准备金,风险准备金余额达到产品余额的1%时可以不再计提。用上市银行2017年半年报业绩来测算,理财业务收入计提风险准备金后,银行净资本增加,营业收入下降,行业整体降幅在1%以下,不同个股之间降幅不一,大部分在1%以下。(表2)

5. 按照“新老划断”原则合理设置过渡期,缓解银行短期调整压力
征求意见稿正式实施后,金融监督管理部门在征求意见稿框架内研究制定配套细则,配套细则之间应相互衔接,避免产生新的监管套利和不公平竞争。按照“新老划断”原则设置过渡期,确保平稳过渡。金融机构已经发行的资产管理产品自然存续至所投资资产到期。过渡期内,金融机构不得新增不符合本意见规定的资产管理产品的净认购规模。过渡期自本意见发布实施后至2019年6月30日。过渡期结束后,金融机构的资产管理产品按照本意见进行全面规范,金融机构不得再发行或者续期违反本意见规定的资产管理产品。
监管层坚持防范风险与有序规范相结合,在下决心处置风险的同时,充分考虑市场承受能力,合理设置接近一年半的过渡期,在一定程度上缓解了银行因监管强化带来的短期调整压力。
声明:本文仅代表作者个人观点,不构成投资意见,并不代表本平台立场。文中的论述和观点,敬请读者注意判断。
关于版权:若文章涉及版权问题,敬请原作者联系我们。【电话:021-61551834;微信:hjwh123】
4001102288 欢迎批评指正
All Rights Reserved 新浪公司 版权所有
