来源:零售圈(ID:Retailclub) 作者:商仲庸

俗话说:一个好名字,胜过年薪百万营销总监。好的名字总是让消费者,投资者念念不忘。然而,一切都不能过于低俗,庸俗,恶俗,逾越法律的界限。
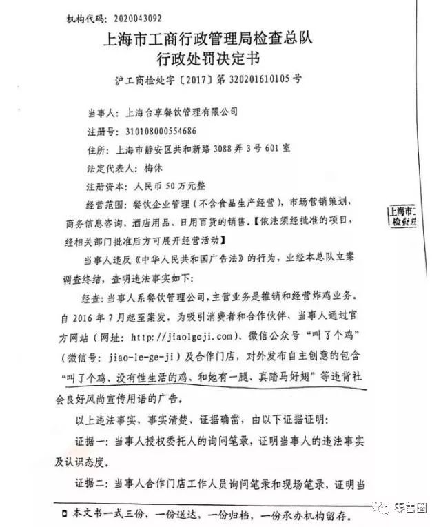
上海市工商行政管理局检查总队给予“叫了个鸡”餐饮公司主体上海台享餐饮管理有限公司50万元行政处罚。
因其在官网、公众号及合作门店中对外发布了自主创意的包含“叫了个鸡、没有性生活的鸡、和她有一腿、真踏妈好翅”等违背社会良好风尚宣传用语广告。

“叫了个鸡”被罚50万元
据“叫了个鸡”官方网站显示,"叫了个鸡"是2014年创立的一家专营炸鸡的餐食品牌,由上海台享餐饮有限公司负责管理运营。经过两年的发展,"叫了个鸡"逐步成为一家以店铺连锁加盟体系为主、专业从事鸡肉产品生产销售的餐食品牌。
品牌定位:一家专门做炸鸡的店
品牌地位:互联网炸鸡领先品牌
品牌宗属:童子炸鸡开创者
笔者也从网络上搜集了一些关于“叫了个鸡”品牌宣传图片,让人汗颜!





据上海市工商行政管理局官网,3月15日,上海台享餐饮管理有限公司因发布广告妨碍社会公共秩序或者违背社会良好风尚被罚款50万。
上海市工商行政管理局检查总队行政处罚书显示,当事人系餐饮管理公司,主营业务是推销和经营炸鸡业务,自2016年7月起至案发,为吸引消费者和合作伙伴,当事人通过官方网站、微信公众号“叫了个鸡”及合作门店,对发布自主创意的包含“叫了个鸡,没有性生活的鸡、和她有一腿、真踏马好翅”等违背社会良好风尚用于的广告。
下面为行政处罚决定书原文




公告来源:市场监督管理交流
2
各路“奇葩名字”大盘点


无论古今中外,无论人还是事,起名都是件挺正经的事。就像我们写文章做标题,是要绞尽脑汁的。但总是有人不按常理出牌,有些爹妈们会想出“闪瞎户口本”的奇葩人名,同理,工商部门也会被部分来给企业“上户口”的法人们吓一跳。
今年6月9日,陕西宝鸡一家新注册的公司火了,这家公司注册名称长达39个字:宝鸡有一群怀揣着梦想的少年相信在牛大叔的带领下会创造生命的奇迹网络科技有限公司。虽然很奇葩,但当地工商人员称“没违规”。我们从北京市工商局了解到,北京也出现了类似名称的申请,目前正在审核过程中。而名称中含有“去你妹”、“毒舌”、“观音送子”等不符合公序良俗、涉及封建迷信内容的,已被明确拒绝,未予审核通过。
必须说,两地的工商部门在类似事件处理上的表现都可圈可点,“以法律为准绳”的精神值得赞赏。
当然,也不排除注册这样的公司名,本身就是为了制造话题,节约宣传费用。事实上,现在有不少企业选择标新立异的名字来作为自己的注册名。
如去年万达公司董事长王健林在做客电视节目时提到了“先挣它一个亿”的“小目标”,瞬时刷爆朋友圈。随后,一家“深圳市赚他一个亿电子实业有限公司”注册成立。此前还有:北京怕老婆科技有限公司,你瞅啥(深圳)科技有限公司、你说的都对(北京)科技有限公司、上海打水漂投资有限公司、上海咋整信息科技有限公司、大连爱咋咋地餐饮管理有限责任公司、北京白富美投资管理合伙企业等。而此前以字数多称雄的公司来自云南,名叫“云南妈妈说名字太长不容易被别人记住网络科技有限公司”。希望有媒体能够盘点一下,这些通过名字蹭热度的公司经营情况、企业形象到底怎么样,也算是给后来者一个提点。
3
名字“奇葩”,还得守法

对于不符合公序良俗、涉及封建迷信内容的企业名称给出一个明确、坚定、大写的“不”,是严肃审查、严格执法的体现。有些生意人,不想着怎么脚踏实地搞创业,总是在歪门邪道上下功夫、用恶搞来博眼球。这种充斥着不劳而获思想的意图,哪怕不违法,但也需要管理部门给予正确的引导,帮助他们树立风清气正的正确价值观。不能放任某些不符合社会主义核心价值观、不利于弘扬正气、违背道德伦理的名称出现在街头巷尾。
此外,也建议相关部门对这些不良苗头重视起来,扎紧政策篱笆,查漏补缺,修订法律法规,从源头矫正企业或个人的行为,维护法规的严肃性。
4001102288 欢迎批评指正
All Rights Reserved 新浪公司 版权所有
