文/新浪港股专栏作家 杨饭
相比香港证券市场超过百年的发展历史,A股市场显得极为年轻,不超过30年,但由于中国经济高速发展,因此上市公司的数量也直线上升,截止2016年12月,香港与沪深两地市场的上市公司对比如下:

香港由于历史原因,长时间被英国统治,因此其证券市场的发展建设也更加接近于欧美的制度。因此在各方面都与A股市场有显著的区别,随着沪深港通的开放,越来越多的投资者进军港股,因此很有必要对两地市场各方面的区别加以了解,我归纳了下,从发行、交易规则与机制、信批、监管、权益享有等方面对AH两地的市场区别加以论述,希望对投资者加深两地市场的认识有所裨益。
1)发行机制
香港证监会规定,企业在发行和审核股票上统一采用注册制,与全球主流市场普遍的做法相同,而目前A股市场的股票发行制度仍然实行股票上市的审核制(核准制)。
注册制是指证券发行申请人依法将与证券发行有关的一切信息和资料公开,制成法律文件,送交主管机构审查, 主管机构只负责审查发行申请人提供的信息和资料是否履行了信息披露义务的一种制度。注册制是形式审核,只要符合证券法规定的条件就可以自行IPO,不需要证监会同意,只要按规定备案即可。
核准制是一种实质性审核,即证监会的新股发行审核委员会从行业背景、商业模式、市场营销、业绩可持续性、财务管理、法律风险等各个角度审核通过后,才能发行上市。
2)交易规则
交易时间差,比如港股9:30至12:00为上午持续交易时段、13:00至16:00为下午持续交易时段;而A股为9:30至11:30的上午持续交易时段下午则从13:00至15:00结束,交易时间A股短语H股。
H股没有涨跌停板而A股有严格的涨跌停板制度,普通的公司设有正负10%的最高涨跌限制,而对于一些被特殊处理的公司(一般冠以ST或*ST开头)则严格限制为正负5%的幅度。
港股公司的股份很容易出现分拆、合并的行为,部分估值较低的公司会出现私有化退市等行为,而类似行为A股公司则从未发生。
其它的区别如买卖的单位不一样,港股可由上市公司自行决定而A股统一为每手100股;
总体而言,交易规则的差异主要体现在交易日、交易日时间段、证券代码、简称、买卖单位、报价单位、涨跌停限制内容,参考第三章基础知识部分内容。
3)交易机制
港股实行T+0的当日回转交易,即当天买入的股票可以当天卖出,而A股当日买入的股票则必须隔日(交易日)才能卖出;
另外A股的做空机制极为有限,现有的融券、股指期货和ETF期权三种做空途径,要么被严格限制,要么因制度设计而成交寥寥,根本不足以对冲市场中的非理性行为,多数投资者还是只能被迫单边做多获利。而港股的做空手段则丰富得多,各种股票、牛熊证、指数期货等可以用来卖空。
4)信息披露
与A股的完全实名制持有不同,香港市场实施以间接持有方式为主的多级持有体系即名义持有人制度,普通投资者不会出现在港股通上市公司的股东名册之中。投资者如需股票交易,一般会将纸面股票托管至证券公司,证券公司再存管至香港结算,最终以香港结算代理人的名义体现在股东名册。
财报信息的披露也不同,例如相对于A股要求按季度定期披露财报及财报统一时间为每年的12月底不同,香港市场仅要求披露年报及半年报;季度财报可自行选择披露,另外财政年度的日期可以是3、6、9及12月份均可,没有强制规定。
5)机构监管
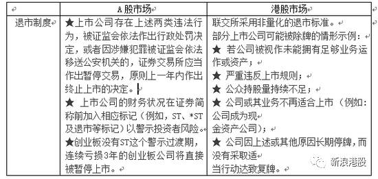
某些上市公司停牌后有可能长期停牌,甚至无限期停牌然后直接退市;而能否复牌则取决于提交的资料是否满足联交所的监管要求。而A股上市公司的股票退市则极为“艰难”,除非被确认为造假上市,否则退市机制中只规定了净利润连续两年亏损将被*ST,连续三年亏损被暂停上市,一般公司都会死命保壳,炒壳反而成了A股的一个特色,越是烂的公司反而越受投资者青睐,因为都希望乌鸡变凤凰,一夜暴富,AH两地退市制度的差别如下:

而对于A+H股上市公司的停牌规定,因存在任何未披露的内幕消息(或重大消息) ,深交所或联交所根据自身规则决定实施盘中停牌的,两地同步实施停牌。除此之外,在其他情况下,两地交易所将根据各自的规则,决定A+H股上市公司于各自市场是否需要实施停牌。也就是说对同一个信息,可能出现A股停牌而H股不停牌的现象。
1)权益享有不同
香港市场实行T+2日交收制度,T日买入港股的港股通股票的投资者,T+2日日终完成交收后才可以享有相关证券的权益。例如,T+1日为某只港股通股票发放红利股权登记日,则T日买入该股的投资者不能享有该红利。与此不同,投资者投资深市A股,T日买入即可享有相关证券的权益。
反之,T日卖出港股的投资者,T日和T+1日日终仍可享有相关证券的权益。如,T+1日为港股发放红利股权登记日,则T日卖出港股的投资者仍可享有该红利。与此不同,投资者投资深市A股,T日卖出即丧失对相关证券的权益。
T日指港股通交易日,T+1日指港股通交易日后第1个港股通交收日,依此类推。因此投资者在做出买入决定时需要特别关注相关上市公司公告等信息。
2)其它不同
税费不同,香港市场与内地在税费安排方面存在差异,具体来讲,投资者主要需支付交易税费、结算及交收服务费用、存管和公司行为服务费用等税费。
集资机制不同,H股公司可以更加快速的通过供股、公开配售等快速集资,当然这也来到一系列被诟病的恶意圈钱的老千行为。
红利派发方面,香港公司的红利有很多种形式,比如现金派发也可能不少港币而是其它外币;部分公司提供现金选取权即可以选择派发股份或现金,甚至有些公司会直接派发持有的子公司(上市公司)或其它公司的股票。A股的红利通常是现金或者送股。
股息税方面也大不相同,关于股息税的具体不同,由于涉及的内容比较多,待笔者进一步介绍。
当然,除了上述介绍的各种不同外,还有其它诸多不同,有兴趣深入研究的投资者可以上香港证监会及联交所网站查询了解相关上市与交易规则方面的文件。
(本文作者介绍:资深投资者,熟悉A股、B股及港股市场,对债券及套利型投资也有一定研究。)
关注新浪港股微信公众号
由新浪财经联合8大券商主办、香港交易所赞助的“新浪港股通模拟交易大赛”即日起开赛!报名即可抽取MacBook Pro、iPhone 7等大奖,比赛还有50万奖金等着你!点击阅读原文即可报名参赛!
▪
4001102288 欢迎批评指正
All Rights Reserved 新浪公司 版权所有