

作者:中债资信煤炭行业研究团队
摘要
本专题为煤炭价格系列研究,包括上下两篇。本篇为上篇,试图从多重视角来分析煤炭价格,具体包括煤炭种类(含报价口径、各类煤价指数的比较),煤炭指标对价格的影响,以及分煤种、分区域的煤价比较;在下篇《煤炭价格全解析(下)——追本溯源,探寻煤炭定价机制与先行指标》中,我们将对煤炭定价机制以及煤价先行指标进行研究。本篇报告的主要结论如下:
1.煤炭报价及价格指数方面:1)动力煤、无烟煤的坑口价和车板价的价差基本在30~50元/吨,而炼焦煤坑口价一般指原煤价格,车板价为洗选之后的精煤价格,两个价格差异较大(甚至在500元/吨以上);2)环渤海动力煤价格指数中长协价占比较大,该指数更多反映大型煤炭企业平均售价水平;CCI指数主要体现环渤海港口中煤炭的零散现货交易,价格波动性较大;CCTD煤炭价格指数与CCI指数走势较为接近,但相对缓和,所反映的煤炭价格较为综合;电煤价格指数主要反映全国及各省电煤到厂价。
2.煤炭指标对价格的影响方面:1)动力煤定价是以热量为基准,然后在水分、硫分、挥发分、灰分等指标的基础上进行调整得到最终价格;2)炼焦煤定价时主要关注的煤质指标为灰分、硫分、挥发分、粘结指数(G值)、胶质层最大厚度(Y值)等;3)无烟煤定价时主要在粒度大小的基础上,关注灰分、硫分、挥发分、固定碳等指标。
3.分煤种价格比较方面:1)炼焦煤细分煤种的价格关系为:主焦煤>肥煤>1/3焦煤>瘦煤>气煤;2)无烟煤中块价格高于无烟煤小块,且均高于喷吹煤价格;3)三大煤种的价格走势整体一致,但波动幅度差异较大;目前,炼焦煤>无烟煤>动力煤,但炼焦煤与无烟煤价格的大小关系并非一成不变,本质上受各自细分市场供需关系的影响。
4.分区域价格比较方面,对于动力煤,华东(山东、安徽)>华北、华中、西南、东北(河北、贵州>河南、东北)>三西地区(晋北>蒙东>陕北、蒙西)>新疆地区。地区之间的煤价差异本质上源于区域内的供需格局,具体表现在运费差异、煤质差异等。

一、煤炭价格种类
(一)不同煤炭报价口径及常用价格比较
目前,煤炭市场上买卖双方根据煤炭销售中交割地点的不同,主要有三种类型的报价,即坑口价、车板价、平仓价。
1、坑口价
煤炭坑口价也称出厂价,是指煤炭从地下采集到坑道口,买卖双方在坑口直接进行交易的价格。日常披露的坑口价多为含增值税的价格,煤炭坑口价=煤炭完全成本+利润+各项基金+资源税+增值税+地方政府收费。其中,煤炭资源税由煤炭企业缴纳,地方财政征收,2014年煤炭资源税改革,自2014年12月1日起煤炭资源税计量方法从以量计征改为以价征收,公式为:应纳税额=应税煤炭销售额×适用税率,煤炭资源税税率幅度为2%-10%(目前山西煤炭资源税率为8%)。
2、车板价
煤炭车板价是指在火车已装载煤炭、在出发前除火车运费以外的一切在火车站发生的费用。车板价=坑口价+汽车短途运费+站台费+地方煤运收费+代发费+税费。其中,汽车运费是指从煤矿把煤炭经过短途运输到达火车站的价格,根据煤矿与火车站之间距离的不同,运费约15~50元/吨公里。站台费可以理解为铁路杂费,指煤炭运到铁路发运站等待装车,需要交纳的各项费用,各地的收费标准有所不同,如内蒙古地区火车站台费15元/吨。
3、平仓价(FOB)
煤炭平仓价是指煤炭运到中转港口并装货到船(既越过船舷)的价格,包含上船之前的所有费用(港杂费及堆存费等),但不包括其后的相关费用(海运费等),可以理解为卖方承担的之前陆地运输及装船费用等后形成的价格。其中,港杂费为各个港口收取,包括场地费和装卸费等;堆存费指的是煤炭买卖双方未能及时将到港货物完成装卸,到港煤炭在港口堆放时间超出港区所规定堆放时间而产生的费用。例如,2017年4月1日起,秦皇岛港港杂费上调为23.5元/吨(之前为22.5元/吨),1~10天内免堆存费,11~20天堆存费为0.2元/吨天,超过20天按照0.3元/吨天收取;而曹妃甸港口的港杂费上调为14.5元/吨(之前为13.5元/吨)。
需注意的是,1)对于动力煤和无烟煤来说,市场上披露的坑口价和车板价的价格差异符合以上定义,价差基本在30~50元/吨。2)对于炼焦煤来说,市场上披露的坑口价一般指的是原煤价格,而车板价则为洗选之后的精煤价格,两个价格之间差异较大。例如,2017年8月15日,柳林4#焦煤的坑口含税价为820元/吨,而车板含税价则为1345元/吨,价差达到525元/吨。
(二)煤炭价格指数及比较
目前,市场上的煤炭价格指数主要分为产地、中转地及消费地三类价格指数。其中,中转地价格指数即港口价格指数,代表性指数为环渤海价格指数(以5500大卡为代表)、CCI指数、CCTD指数,该类价格指数使用最为普遍;产地价格指数主要为“三西”地区各自的煤炭交易中心发布的价格指数;消费地价格指数的代表为全国电煤价格指数。下文将对三类价格指数分别进行介绍。
1、中转地煤炭价格指数
目前,市场上常用的中转地煤炭价格指数主要有三个,分别是环渤海价格指数(以5500大卡为代表)、CCI指数、CCTD指数。三个指数在发布机构、编制方法、统计样本、价格口径等方面存在一些差异,导致指数波动及指数值存在不同。表1汇总了三个指数各方面的对比及优劣势情况。

结合表1对三个指数的对比以及图1显示的近一年以来的价格走势图,可以得出以下结论:
1三个指数的样本编制范围均为环渤海六大港口。港口价格指数属于中转地价格指数,连接煤炭生产地和消费地,且环渤海六大港口每年下水量在6亿吨左右,占全国煤炭成交量的近20%,相对于区域性煤炭价格指数(如陕西煤炭价格指数)以及消费地价格指数来说,更具有煤价代表性。2CCI指数的波动性最大,对于短期煤炭市场供求关系反映敏感。该指数的样本容量较小,主要体现环渤海港口中煤炭的零散现货交易,该部分交易对价格的敏感性较高;且该指数在采集过程中主要依赖市场信息员的口述报价来确定最终价格,存在一定的误差,因而波动较大。3环渤海动力煤价格指数的波动性最小,且对于长协合同占比较高的企业,该价格更能反映企业平均售价水平。该指数为目前煤炭市场最常用的价格指数,被称作“煤炭价格风向标”。该指数报价企业包含89家,包括煤炭企业、电力企业、贸易商等,其中,神华、中煤、同煤、伊泰四大煤企的销量占到北方港口下水煤销售的70%左右,且多以长协价销售。煤价上涨时,由于长协价一般低于现货价,因而该指数低于现货价格;煤价下降时,长协价一般高于或与现货价持平,因而该指数高于现货价。整体来看,环渤海动力煤价格指数较其他两个现货价指数更稳定,波动性较小。此外,对于神华、中煤、同煤等长协合同占比较高的企业,该指数更能反应企业平均售价的变化程度。4CCTD煤炭价格指数与CCI指数走势较为接近,但相对缓和,所反映的煤炭价格较为综合。CCTD秦皇岛煤炭价格指数反映环渤海六大港口主流品种动力煤的现货平仓交货价格,该指数为中国煤炭运销协会编制,但具体样本编制范围及编制方法未公布。从价格走势来看,该指数走势介于环渤海价格指数和CCI指数之间,且与CCI指数的走势更为接近,但相对较缓和,推测其样本中兼有长协交易及现货交易,且以现货价居多,能较为综合地反应煤炭市场价格走势。

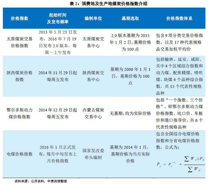
2、生产地及消费地煤炭价格指数
目前,产地价格指数主要为“三西”地区各自的煤炭交易中心发布的价格指数,消费地价格指数主要为全国电煤价格指数。从表2中可以看出,从相对价格和实际价格的角度来看,太原煤炭交易价格指数和陕西煤炭价格指数将基期价格设为100点,因而指数反应的为煤炭相对价格;而鄂尔多斯动力煤价格指数在编制时并未选取基期,反应的是煤炭实际价格;电煤价格指数尽管也选取了基期,但基期价格为当月的实际价格,之后根据月度实际价格的变化进行后续指数的调整,因而也认为该指数反应的是煤炭实际价格。电煤价格指数在反映全国及各省电煤到厂价(热值为5000大卡)方面,具备较好的参考性。

二、煤炭指标对价格的影响
(一)动力煤主要关注指标及对煤价的影响
动力煤按照煤化程度,主要分为褐煤、长焰煤、不粘煤、弱粘煤、中粘煤、气煤、贫煤等。在实际的动力煤买卖合同中,煤炭结算价格=基准价格+质量调整价+其他因素调整价。其中,基准价由发热量(Qnet,ar)来决定,而质量调整价则是由一系列煤炭指标决定,包括水分(Mar)、全硫分(St,ar)、挥发分(Var)、灰分(Aar)、灰熔点(ST)等。即动力煤定价是以热量为基准,然后在各指标基础上进行调整得到最终价格,而通常不以细分煤种来定价。主要动力煤指标定义及调整如下:
1、发热量的定义及升贴水调整
煤炭发热量是指单位质量的煤燃烧后产生的热量,热量单位为千卡每千克(Kcal/kg),动力煤交割的发热量指标为收到基低位发热量,其定义为在空气中大气压条件下燃烧后所产生的热量,扣除煤中水分汽化带走的汽化热,剩下的可实际使用的热量。
对于不同发热量的煤炭价格,行业内通常的做法是设立几个主要基准热值,在一定热值区间内,按照统一的单位热值定价的方式,如1卡1毛钱;而不同热值区间的单位定价通常会有一定的差异,热值越高,单位热值定价越高,反之则越低。下面以太原煤炭价格指数和动力煤期货价格的制定为例进行说明。
太原煤炭价格指数(CTPI-2.0)(2016年7月发布)将下水煤发热量分为4500大卡、5000大卡、5500大卡三个基准,并将指标分成[4200,4800),[4800,5300),[5300,5800)三个区间,发热量在各范围区间内以100kcal/kg进行升贴。[4200,4800)区间内,热量每偏离4500大卡100kcal/kg,升贴值为6.8元/吨;[4800,5300)区间内,热量每偏离5000大卡100kcal/kg,升贴值为7元/吨;[5300,5800)区间内,热量每偏离5500大卡100kcal/kg,升贴值为7.2元/吨。需注意的是,这里的单位升贴值并非一成不变,而是跟煤炭行业景气度紧密相关。当行业景气度较高时,单位升贴值较高;而当行业景气度低迷时,单位升贴值将较低。
2、全水的定义及调整
煤的全水是指包括煤内在水和外在水的全部水分。煤炭热量值与水分含量成反比,即煤炭发热量越高,水分含量越低。由于煤炭的基准报价为基低位热值的报价,即未考虑全水对热值产生负面影响的报价,因此煤炭销售时要根据基准全水进行调节。买卖合同一般规定基准水分(如8%),若超过这一基准水分的话就要折成吨位,简而言之,即需要在所售的煤炭吨数中扣除超出基准水分的吨数。一般公式为:
煤炭水分扣重=售煤吨数*【1-(1-实际水分百分比)/(1-合同约定水分上限百分比)】
例如,售煤吨数100万吨,基准水分8%,实际水分10%,那么煤炭水分扣重=100*【1-(1-10%)/(1-8%)】=100*(1-0.9/0.92)=100*(1-0.978)=2.2万吨,即实际可结算的煤炭吨数为97.8吨。
3、全硫的定义及升贴水调整
煤炭的全硫指标一般指干燥基全硫。干燥基,又称干基,以假想无水状态的煤为基准;而全硫是指煤中无机硫和有机硫的总和。煤炭交易中一般对硫分制定一个基准指标,每增减一定幅度,则进行相应升贴水;但若超出范围太大,则直接拒收货物。
例如,太原煤炭价格指数对于下水动力煤现货质量升贴水标准中,4500大卡、5000大卡、5500大卡三个基准发热量下的煤炭硫分基准指标分别为1.81%~2%、0.81%~1%、0.5%,并在硫分范围区间内以0.01%幅度进行升贴,其中当硫分低于基准指标时,进行适当升值或不变;当硫分指标超出基准指标时,超出值越大,单位幅度贴值越大。如4500大卡,硫分在0.51%~0.8%之间,每相差0.01%的硫分可升水0.5元/吨,则硫分为0.8%的煤,可较基准升水50~60元/吨。
4、其他指标的处理方式
除上述常用指标外,挥发分、灰分、灰熔点等也是动力煤企业在交易中涉及的煤炭指标。其中,灰分是指煤完全燃烧后剩下的残渣。一般来说,灰分高,说明煤中可燃成分较低,发热量低;灰分过高会导致着火延迟,火焰温度降低,形成大量高温炉渣,并加大对锅炉设备及排灰系统的磨损程度。挥发分是指煤中有机物和部分矿物质加热分解后的产物。一般来说,煤炭变质程度越高,挥发分就越低,该指标是表征煤变质程度最常用的指标。电厂对煤炭挥发分要求主要取决于其锅炉设计,过高或过低均不利,挥发分过高尽管使得煤易于着火,但容易爆燃;过低使得着火温度高,从而使着火点推迟。灰熔点是固体燃料中的灰分,达到一定温度以后,发生变形、软化和熔融时的温度。针对以上指标,动力煤实际买卖合同中一般有两种处理方式,一种与硫分类似,即制定一个基准指标,每增减一定幅度,则进行相应升贴水;另一种是这几项指标只规定接受范围并不计入结算,超出接受范围的直接拒收货物。
(二)炼焦煤主要关注指标
炼焦煤根据煤化程度,可分为气煤、1/3焦煤、肥煤、焦煤、瘦煤等,此外,还有介于两个煤种之间的气肥煤、贫瘦煤等。其中,焦煤和肥煤为炼焦用的骨架煤,其他为炼焦配煤。
炼焦煤定价时主要关注的煤质指标为灰分、硫分、挥发分、粘结指数(G值)、胶质层最大厚度(Y值)等。其中,粘结指数(G值)和胶质层最大厚度(Y值)分别为炼焦煤粘结性和结焦性的衡量指标。其中,粘结性是指煤在干馏过程中,由于煤中有机质分解,熔融而使煤粒能够相互粘结成块的性能,而结焦性是指煤在干馏时能炼出适合高炉用的有足够强度的冶金焦炭的性能。煤的粘结性是评价烟煤能否用于炼焦的主要依据。
太原煤炭价格指数分别对以上五个炼焦煤细分品种制定升贴水标准,并对各煤种按照煤质指标进行一定的升贴,由于分类较细致,维度较多,在这里不做统一介绍。大连商品交易所对焦煤期货标准品的交割规则为:灰分(Ad)范围[10.0%,11.5%],硫分(St,d)范围[1.1%,1.4%],挥发分(Vdaf)范围[16%,28%],粘结指数(G)范围为入库≥75,出库>65;胶质层最大厚度(Y)范围≤25.0mm。替代品的允许范围及升贴水标准为,当9.0%≤灰分(Ad)<10.0%时,每降低0.1%,升价2元/吨;当灰分(Ad)<9.0%时,以9.0%计价。当0.80%≤硫分(St,d)<1.10%时,每降低0.01%,升价1元/吨;当硫分(St,d)<0.80%时,以0.80%计价。胶质层最大厚度(Y)大于25.0mm时,不进行升贴。水分≤8.0%,大于8.0%时需要扣重。
(三)无烟煤主要关注指标
无烟煤的主要特征是挥发分低(普遍在10%以下)、固定碳高,是三大煤种中挥发分最低的煤种。根据粒度大小,无烟煤一般可分为大块(50-100mm)、中块(25-50mm)、小块(13-25mm)、混中块(13-70mm)等,其中无烟煤中块(25-50mm)在市场上较受欢迎。实际报价中常见的无烟块煤为55mm和22mm,分别称作中块和小块。无烟煤定价时主要在粒度为基准指标的基础上,关注灰分、硫分、挥发分、空气干燥基固定碳(Fcad)等质量指标。其中,固定碳是在煤受热分解出挥发分后剩余的焦渣中,扣除灰分后的部分,是煤中不挥发的固体可燃物。公式为:Fcad=100-(Mad+Aad+Vad)(分别为水分、灰分、挥发分)。该指标是表征煤的变质程度的一个指标,随变质程度的增大而增大。且一般来说,固定碳含量越高,煤炭发热量越高。适于炼焦的煤炭,固定碳一般在69-78%,而适于生产无烟煤滤料的无烟煤要求固定碳大于80%。
太原煤炭价格指数中对于无烟煤的指标分类中,主要按照常见粒度大小分为中块(25-80mm)、小块(13-25mm)两种类型,并对灰分和硫分设置升贴范围。其中,挥发分基准范围[6%-10%];灰分基准范围为[13%-14%],允许升贴范围为[9%-17%];硫分基准范围[0.5%-0.8%],允许升贴范围为[0.5%-2%]。对于中块无烟煤,灰分每增减1%,升贴值为8元/吨;硫分每增减1%,升贴值为8元/吨(小于0.5%的统一升值8元/吨)。而小块无烟煤的灰分、硫分单位升贴值均为7元/吨,略小于中块无烟煤。该指数在升贴中未将固定碳指标考虑在内。但在实际交易中,这一指标同样重要。例如,贵州无烟煤(粒度15-25mm)的某份购销合同中,对于各项煤炭指标的基准要求为:干燥基灰分≤16%,干燥剂全硫≤1.0%,5%≤干燥基挥发分≤8%,空气干燥基固定碳≥76%,全水≤6%等。
三、不同煤种的价格比较
(一)炼焦煤细分品种的价格比较
我们以山西地区的炼焦煤为代表,对炼焦煤细分品种的价格进行比较(以下煤价均为含税车板价)。

根据比较结果,炼焦煤细分煤种的价格关系为:主焦煤>肥煤>1/3焦煤>瘦煤>气煤。其中,主焦煤和肥煤作为骨架煤,在炼焦煤品种价格最高,且主焦煤价格略高于肥煤价格;但在炼焦煤供给紧张,价格处于较高点时,两种煤的价格基本趋同。炼焦配煤中,1/3焦煤的价格最高,其次是瘦煤,而气煤的价格最低。实际上,气煤黏结性弱于气肥煤、肥煤、1/3焦煤和焦煤等,在实际炼焦配煤使用中比例较少,更多用作动力煤发电。
(二)无烟煤与喷吹煤的价格比较
我们以山西省两个代表性产煤区晋城和阳泉为例,对无烟煤的价格进行比较(以下煤价均为含税车板价)。

从上图可以看出,
1、无烟煤中块价格高于无烟煤小块。两者价格差多在100元/吨以内,且无烟煤价格越低价差越小,2016年5月份,无烟煤价格达到近年最低值时,两者价差达到最小值20元/吨。
2、晋城无烟煤块煤价格略高于阳泉无烟煤块煤价格。两地无烟煤块煤价差约在50~70元/吨,从煤炭指标来看,晋城无烟煤的硫分为0.3%,而阳泉无烟煤硫分达1%,其价差或主要源于硫分差异。
3、无烟煤中块、小块的价格均高于喷吹煤价格。阳泉煤业集团为业内第一家采用无烟煤制作喷吹煤的企业,将喷吹煤部分代替焦炭用于下游的高炉炼铁。但从价格来看,多数时间无烟煤中块、小块的价格均高于喷吹煤;但在特殊时间段,如2016年下半年~2017年1季度期间,由于炼焦煤及下游焦炭价格上涨幅度较大,具有焦炭替代作用的喷吹煤价格同步大幅上涨,阶段性超过无烟煤中块的价格。
4、阳泉地区喷吹无烟煤与长治地区喷吹烟煤的价格走势基本一致。长治地区的喷吹烟煤以潞安集团为代表,主要采用贫煤制作喷吹煤。从价格走势来看,2013~2015年间,煤炭价格持续下跌的过程中,阳泉地区喷吹无烟煤价格略高于长治地区喷吹烟煤价格;但自2016年以来,两者走势基本一致,价差相差不大。这说明,市场对于以无烟煤和烟煤两种技术制作的喷吹煤的接受度基本一致。
(三)动力煤、炼焦煤与无烟煤的整体价格比较
三大煤种中,炼焦煤、无烟煤的价格一般高于动力煤。由于各煤种的市场供给、对应的下游行业及需求不同,因此,三大煤种的价格大小关系本质上是综合细分市场供需格局、以及与下游行业利润分割的产物。

从上图可以看出,1)三大煤种的价格走势整体一致,但波动幅度差异较大。其走势基本一致体现出其作为煤炭属性的相似性,而波动幅度的差异性体现各细分煤种的供需格局情况。2)炼焦煤与无烟煤价格的大小关系并非一成不变,本质上受到各自细分市场的供需格局的影响。2013~2015年间,主焦煤价格与无烟煤中块价格水平相近,且无烟煤中块价格曾一度超过主焦煤价格。而2016年以来,随着炼焦煤价格上涨幅度远高于无烟煤价格,炼焦煤与无烟煤的价差开始扩大;2017年以来,随着无烟煤价格恢复上涨,这一价差开始缩小,目前炼焦煤价格仍高于无烟煤价格。因此,炼焦煤价格与无烟煤价格的大小关系并非一成不变,本质上受到各自细分市场的供需格局的影响。
四、全国各区域煤炭价格比较(以动力煤为例)
由于各区域的煤炭供需格局不同,煤炭价格呈现一定的区域差异性,下文将以动力煤为例对各区域间的煤炭价格做出比较。为分析方便,我们先忽略硫分、灰分、挥发分等煤炭指标对煤价的影响,仅考虑同一发热量的情况下,对各区域的煤炭价格进行比较。此外,省内各区域煤炭资源或有所不同,各地经济发展程度亦存在差异,导致省内各区域煤价无法完全保持一致,但这里为简化分析,选取的是各省代表性的动力煤品种。本文选取的产煤区有“三西”地区(山西、陕西、内蒙古)、新疆、东北、东中部省份(河南、河北、山东、安徽)、贵州等地区。限于数据可得性,我们将以上区域分为几个部分进行比较。
(一)“三西”和新疆地区煤炭价格比较
我们以大同南郊弱粘煤(Q5500,坑口价)、鄂尔多斯伊金霍勒旗原煤(Q5500,坑口价)、榆林烟煤末(Q5500,坑口价)、乌鲁木齐长焰煤(Q5500,坑口价)分别作为晋北、蒙西、陕北和新疆地区的煤炭价格代表,对“三西”和新疆地区的煤炭价格进行比较分析。

从上图可以看出,整体来看,“三西”和新疆地区的煤炭价格大小关系为:晋北>陕北、蒙西>新疆,且新疆地区价格波动很小。其中,晋北地区的煤炭价格较陕北、蒙西高约80~90元/吨(为使各比较结果具有可比性,文中价差均为5500大卡的动力煤价差,下文中对于不同热值的价差做了换算),而新疆地区价格最低,较陕北、蒙西低约150元/吨。此外,地区之间的煤炭价差随时间变化呈现一定波动,中长期来看,煤价高时价差往往较大;煤价低时价差相对较小;煤价处于中等水平时,价差与理论值接近。短期内价差也会有波动,主要受区域短期内的供需影响。
(二)河北、河南、山东、安徽地区煤炭价格比较
我们选取邢台烟煤末(Q4500,车板价)、义马长焰煤(Q4500,车板价)、枣庄混煤(Q>4400,车板价)以及宿州动力煤(Q4500,车板价)分别作为河北、河南、山东和安徽地区的煤炭价格代表,对四个地区的煤炭价格进行比较分析。

从图中得出的结论如下:整体来看,四个地区的煤炭价格大小关系为:山东、安徽>河北>河南。价差方面,山东、安徽地区煤炭价格较河北地区高约40~50元/吨,较河南地区高约70~80元/吨。此外,各地区之间的价差波动较大,主要受短期内区域性供需格局及其他因素变化的影响。
(三)贵州地区的煤炭价格与其他地区比较
贵州作为除“三西地区”和新疆之外的唯一煤炭净调出省份,其所产煤炭中70%以上供省内使用,其余部分主要销往云南、四川、广西等省份。由于以上消费地区距离“三西地区”较远,因而来自贵州的煤炭具备明显的运费优势,形成几乎排他性的外部煤炭供应。我们将贵州煤炭价格分别与安徽、山西进行比较。限于数据可得性,我们选取贵州六盘水混煤(S=1%,Q=6000)、织金贫瘦煤(S=3%,Q=5000)两种煤的价格,前者硫分与所选取的安徽淮南动力煤(S=0.6%,Q=5000)以及大同动力煤(S=1%,Q=6000)的硫分相近,为了使安徽地区的煤炭热量与其他两地区具有可比性,我们按照单位热量定价相同的原则将其换算为6000大卡的价格(5000大卡的价格/5000*6000)(实际上,根据前面对热量的定价分析,热量越高时,单位热量定价越高,因此上述换算的安徽煤价理论上是低估的)。此外,我们再将安徽淮南动力煤(S=0.6%,Q=5000)与织金贫瘦煤(S=3%,Q=5000)进行对比,两者热量相同,但硫分相差较大。比较结果见图10、图11。

从上图可以看出,整体来看,煤炭价格关系为:“三西”地区<贵州<安徽。具体来看,在热量为6000大卡时,贵州六盘水混煤价格显著高于大同动力煤价格,但整体低于淮南动力煤价格,或主要归因于贵州六盘水混煤硫分略高于淮南动力煤,应有一定的贴值。同样,在热量为5000大卡时,贵州织金贫瘦煤价格仍小于淮南动力煤价格,但两煤种之间硫分相差较大,前者硫分高达3%。进一步比较发现,贵州煤炭价格低于河北地区,与河南地区相近。价差方面,贵州地区煤炭价格较安徽低约40~50元/吨,与河北地区相近,较山西地区高约90~120元/吨。
(四)东北地区的煤炭价格与其他地区比较
东北地区为煤炭净调入地区,由于地理位置的原因,其煤炭外部供给基本依赖蒙东地区。为比较东北煤炭价格与其他地区的价格关系,我们将东北地区煤炭价格与蒙东、山西和河北三地区的煤炭价格进行比较。限于数据可得性,我们选取Q5500和Q4000两种热量的煤价,当热量为5500时,东北地区、蒙西、山西分别选取的价格为黑龙江双鸭山长焰煤(Q5500)坑口价、海拉尔长焰煤(Q5500)坑口价、大同南郊弱粘煤(Q5500)坑口价;当热量为4000时,东北地区、蒙西、河北分别选取的价格为辽宁阜新洗末煤(Q4000)坑口价、呼伦贝尔海拉尔褐煤(Q4200)坑口价、开滦动力煤(Q4000)坑口价。比较结果见图12、图13。

从上图可以看出,东北地区的煤价高于蒙东和山西地区,其中,较蒙东地区高约80~100元/吨,较晋北地区高约50~60元/吨。2012~2016年上半年,东北地区的煤价高于河北地区,但自2016年下半年以来,河北地区的煤价上涨幅度较大,超过东北地区,目前价差在30~40元/吨。进一步比较发现,蒙东地区的煤炭价格较蒙西地区高约30~50元/吨;2016年下半年以来,东北地区与河南地区的煤炭价格相近,而在这之前,东北地区的煤价高于河南地区。这说明,东北地区的煤价在此轮上涨中的涨幅有限,或与该地区相对较封闭,受外部市场冲击较小有关。而河北、河南的东中部地区由于受到市场影响较大,因而煤价涨幅较大。
(五)全国各区域煤炭价格比较总结
1、各区域的煤炭价格比较结果为,华东(山东、安徽)>华北、华中、西南、东北(河北、贵州>河南、东北)>三西地区(晋北>蒙东>陕北、蒙西)>新疆地区。

2、地区之间的煤炭价格差异本质上源于区域内的供需格局,具体表现在运费差异、煤质差异等。煤炭价格本质上由供需决定,整体来看,煤炭净调入省份(东中部产煤省、东北地区等)的煤炭价格要高于煤炭净调出省(“三西”地区、新疆地区,但贵州地区除外)。运费方面,“三西”地区煤炭外运的运费成本较高,而新疆地区由于交通条件不发达,煤炭外运困难(即外运成本极高),区域内煤价相对较低。煤质方面,例如贵州省煤炭含硫量较高,尽管贵州及周边地区的煤炭需求量很高,但该地区价格仍低于安徽、山东等地区;河南义马地区的动力煤发热量较低,煤质较差,价格相比东部其他省份价格略低。

3、以上比较的仅仅是各区域的动力煤品种,实际上,各区域在优势煤种上存在较大差异,比较结果存在一定局限性。例如山东、河北省内除动力煤之外,炼焦煤资源较丰富;河南省内,平顶山地区的炼焦煤和永城地区的无烟煤品种较丰富,而作为样本的义马地区的动力煤煤质较差;安徽省内,淮南地区以动力煤为主,淮北地区有较丰富的炼焦煤品种;贵州省内无烟煤资源量占全国的20%,仅次于山西省。从煤质来看,炼焦煤、无烟煤要优于动力煤,因而简单比较其动力煤价格有一定局限性。
注:本文章来源于“中债资信”公众号,转载需注明作者为“中债资信”或联系本微信号。
声明
statement
本报告由中债资信评估有限责任公司(China Bond Rating Co.,Ltd)(简称“中债资信”,CBR)提供,本报告中所提供的信息,均由中债资信相关研究人员根据公开资料,依据国际和行业通行准则做出的分析和判断,并不代表公司观点。本报告中所提供的信息均反映本报告初次公开发布时的判断,我司有权随时补充、更正和修订有关信息。报告中的任何表述,均应从严格经济学意义上理解,并不含有任何道德、政治偏见或其他偏见,报告阅读者也不应从这些角度加以解读,我司及分析师本人对任何基于这些偏见角度理解所可能引起的后果不承担任何责任,并保留采取行动保护自身权益的一切权利。
本报告内容仅供报告阅读者参考,一切商业决策均将由报告阅读者综合各方信息后自行作出。在任何情况下,我司及分析师对任何机构或个人因使用本报告所引发的任何直接或间接损失不承担任何法律责任。
本报告版权归中债资信评估有限责任公司所有,未经许可任何机构和个人不得以任何形式翻版、复制和发表。如为合理使用的目的而引用本报告中的定义、观点或其他内容或刊发本报告,需注明出处为中债资信评估有限责任公司,且不得对本报告进行有悖原意的引用、删节和修改。我司对于本声明条款具有修改和最终解释权。
专注信用风险管理
精于信用信息服务
▪
4001102288 欢迎批评指正
All Rights Reserved 新浪公司 版权所有
