
作者:中债资信交运行业研究团队
摘要
辽宁沿海港口群以大连港和营口港为主,丹东、锦州、葫芦岛、盘锦等港口为辅,主要服务于东北三省和内蒙古东部地区。辽宁省各港口货主码头较少,公共码头控制力强,各大港口集团占据了港口吞吐量的主要份额。因腹地东北三省为老工业基地、内蒙古为资源大省,故辽宁省沿海港口吞吐货种中以石油为主的液体散货和以煤炭、铁矿石、粮食为主的干散货占比较高。
辽宁省沿海港口腹地高度重合。各港口对应的腹地中,大连港直接腹地经济实力最强、且占据外贸集装箱腹地主要份额,营口港对应的混合腹地范围最大、经济实力最强,在腹地经济下滑时抵御风险能力明显高于周边小港。二者内贸集装箱腹地重合度高,在货源减少状况下,内部竞争亦有所加剧。区域内小港口则因直接腹地经济实力弱、混合腹地竞争力差,在区域经济下行周期中经营压力将显著高于大连港及营口港。

一、辽宁省港口概况
1港口吞吐规模
辽宁沿海港口群以大连港和营口港为主,丹东、锦州、葫芦岛、盘锦等港口为辅,主要服务于东北三省和内蒙古东部地区。2016年辽宁省全省港口完成货物吞吐量10.91亿吨,同比增长4.03%,吞吐量排名全国第四(位列江苏省、广东省和山东省之后);集装箱吞吐量1,880万TEU,同比增长2.29%,吞吐量排名全国第五(位列广东省、上海市、山东省和浙江省之后)。近年来随着腹地经济持续下滑,辽宁省港口吞吐量增速亦呈下滑趋势。

2港口布局情况
辽宁省沿海港口自东向西分别为丹东港、大连港、营口港、盘锦港、锦州港、葫芦岛港(见图5),除大连港外贸集装箱航线与天津港、青岛港存在一定的竞争、锦州港煤炭供应区域与秦皇岛港存在一定重叠,其余港口货种与津冀港口群、山东港口群直接竞争均较少。2009年国务院颁布的《辽宁沿海经济带发展规划》中规划以大连港为核心,构筑大连东北亚国际航运中心,形成以大连港、营口港为主要港口,锦州港、丹东港为地区性重要港口,葫芦岛港、盘锦港为一般港口的分层次布局。

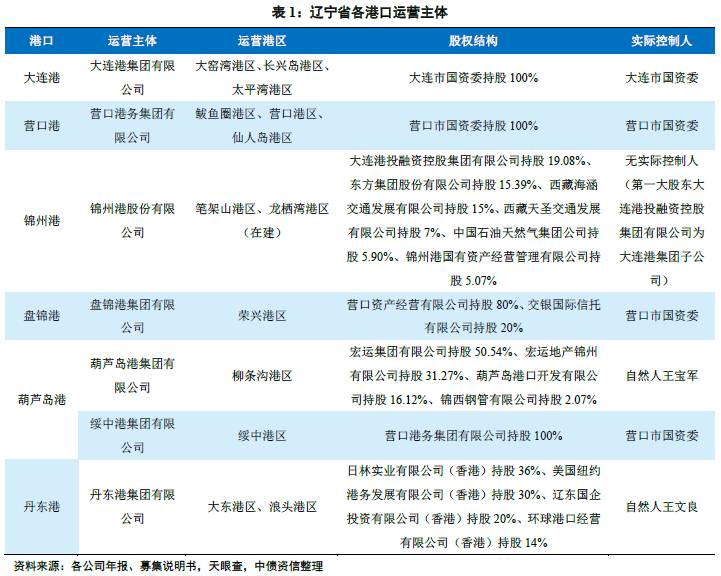
3各港口运营主体
辽宁省港口主要运营商为大连港集团、营口港务集团、丹东港集团及锦州港股份。其中,锦州港股份为A股上市公司,其第一大股东大连港投控为大连港集团子公司,持股比例19.08%;盘锦港集团原为营口港务集团全资子公司,虽然2014年营口港务集团将其持有的盘锦港集团股份全部转让给营口市资产经营公司,但盘锦港仍归属营口港务集团统一管理运营;葫芦岛港包括柳条沟港区和绥中港区两个规模化港区,规模均很小,分别由葫芦岛港集团和绥中港集团运营,其中前者第一大股东为民营企业宏运集团,后者为营口港务集团全资子公司;丹东港运营主体丹东港集团为中外合资企业,其第一大股东为民营企业日林实业有限公司(香港)。

辽宁省各港口货主码头较少,公共码头控制力强,各大港口集团占据了港口吞吐量的主要份额。2016年辽宁省全省港口完成货物吞吐量达10.91亿吨、集装箱吞吐量1,880万TEU,其中大连港、营口港等六大港口完成货物吞吐量10.73亿吨、集装箱吞吐量1,864万TEU,分别占总货物吞吐量和总集装箱吞吐量的98.36%和99.15%;各大港口集团共完成货物吞吐量9.80亿吨、集装箱吞吐量1,841万TEU,分别占总货物吞吐量和总集装箱吞吐量的89.84%和97.93%,远高于其他沿海省份港口集团占比份额。

4港口货种结构
因腹地东北三省为老工业基地、内蒙古为资源大省,故辽宁省沿海港口吞吐货种中以石油为主的液体散货和以煤炭、铁矿石、粮食为主的干散货占比较高。从吞吐货种区域分布来看,辽宁沿海以大连、营口港为主布局大型、专业化的石油(特别是原油及其储备)、液化天然气、铁矿石、煤炭和粮食等大宗散货的中转储运设施,相应布局锦州等港口;以大连港为主布局集装箱干线港,相应布局营口、锦州、丹东等支线或喂给港口;以大连港为主布局陆岛滚装、旅客运输、商品汽车中转储运等设施。

二、腹地篇
港口在地区经济中扮演何种角色很大程度上取决于其所在的地理位置、腹地经济的产业结构。对于港口所处的区域,一般为港口的直接腹地或独占腹地,该区域绝大多数货物将通过此港口;而对于港口继续往内陆延伸的区域,一般有多个港口可供选择,该区域为港口的混合腹地或可竞争腹地。距离、集疏运条件、港口基础设施及服务水平等共同决定的港口供应能力是体现各港口对于混合腹地竞争力的主要因素。
(一)直接腹地
一般港口直接腹地可辐射至港区后方的广阔区域,但因国内海岸线资源开发过度,港口密度很高且大港林立,故港口的直接腹地一般压缩至港口所处地市,而对于经营主体众多的港口来说,港口内各码头对于当地货源仍有一定的竞争,直接腹地的范围则进一步被压缩。直接腹地的货物对于当地港口需求较为刚性、竞争较少,故直接腹地的经济发展会直接影响到港口的吞吐量。
辽宁省沿海各市基本为“一市一港一集团”,各港口港区集中且基本为港口集团公共码头,对于本地货物控制力较强。各港口直接腹地分别为其港区所在地大连市、营口市、锦州市、盘锦市、葫芦岛市和丹东市,其中葫芦岛港及盘锦港建设较晚、港口配套基础设施较差,故葫芦岛市和盘锦市仍将长期分别作为锦州港和营口港的直接腹地。
1经济规模及增速
从各港口直接腹地经济规模来看,大连市经济基础雄厚,地区生产总值位于辽宁省省首位,营口市、锦州市和盘锦市经济规模相近,丹东市和葫芦岛市整体经济实力较弱,处于省内较低水平。

从经济增速看,东北地区作为老工业基地,近年来受经济结构调整和过剩产能淘汰影响,区域内经济下行压力大,除大连市外各直接经济腹地经济增速均下滑明显,2016年营口市、锦州市、盘锦市和丹东市经济均出现负增长,2017年上半年,全国经济有所企稳,辽宁省经济虽有所回升,但增速仍处全国较低水平,且部分主要城市经济仍为负增长。

2产业结构及支柱产业
近年来受宏观经济增速放缓、过剩产业去化影响,区域内支柱产业增加值不断下滑。其中第二产业增加值加速下滑导致第二产业占比已低于第三产业,但实际上各地区目前及未来一段时间内仍将主要依靠重工业,经济发展面临单一结构困局。

从各直接腹地支柱产业看,大连市作为东北地区重要的贸易、工业、旅游城市,支柱产业类别较为丰富;营口、锦州、盘锦支柱产业相似,以冶金、石油石化等强周期行业为主,受经济周期波动影响较大。丹东市和葫芦岛市自身经济实力较弱,且支柱产业对经济的贡献度亦在逐渐下滑。

整体看来,1)除大连市外,各直接腹地经济均下滑严重;2)各直接腹地内,大连市经济规模较大、对单一产业依赖度较低,抵御经济下行能力较高;营口、锦州、盘锦支柱产业中冶金、石油石化等强周期行业占工业增加值比重高,更易受经济波动影响;丹东、葫芦岛本身经济实力较弱,在经济下行周期内,经济下行压力更大。考虑到未来一段时间内,各直接腹地经济结构及支柱产业难有实质性变化,预计短期内各地经济难有显著回升。
(二)混合腹地
因环渤海地区强港林立,辽宁省各港口内陆辐射区域主要为附近的东三省及蒙东地区,周边其他区域难以扩张。辽宁省内部港口分布密度较大,港口间交通枢纽较为便利,港口对应的混合腹地重合度高。散杂货和集装箱混合腹地概念有所不同:通常情况下,散杂货价值较低,故对运费及装卸费敏感度高,港口距离成为其选择港口的主要考虑因素;集装箱运输则相对更加看重港口集运航线开辟情况,对于陆路运输距离考虑则相对较少。
1散杂货港口对应腹地
我们首先依据各地市距各港口距离对港口混合腹地进行了划分:港口内各类散杂货装卸费率在十几元到几十元不等,但相同货种装卸费率基本差别不大,从历史上港口间价格战经验看,若混合腹地对特定港口需求刚性不强,则5元/吨左右一般为货主对港口间散杂货费率差异的可接受值。以陆路运费最低的铁路测算,沈阳铁路局干散货运输费率约0.10~0.15元/吨公里,则混合腹地可选择港口运距差异范围一般为50公里左右。以各地与其最近港口之间的距离+50公里左右的范围作为港口对应混合腹地的初步判断标准。

根据混合腹地中的主要地市与辽宁省各港口的距离并结合实际情况,辽东地区距离营口港、丹东港和盘锦港较近而为以上三港的混合腹地;辽西地区距离锦州港、盘锦港及葫芦岛港较近而为以上三港的混合腹地;蒙东地区则主要为辽宁省西部港口的混合腹地;而吉林省和黑龙江省则为辽宁省所有港口的混合腹地。

从各混合腹地经济实力看,辽东地区内主要城市有鞍山、本溪、辽阳、抚顺等地市,其中,鞍山和本溪支柱产业均为钢铁冶炼加工,2016年钢铁冶炼占全市规模以上工业增加值比重均超过30%;辽阳、抚顺支柱产业以石油化工为主。辽西地区内主要城市有朝阳、阜新等地市,其中朝阳市以农业、钢铁加工产业为主;阜新市曾为国内煤炭资源最丰富的地区之一,但目前煤炭资源已接近枯竭,目前产业结构以农业、能源工业为主。整体看来,辽东和辽西地区近年来受宏观经济增速放缓、区域内化解过剩产能影响,经济均呈下滑态势。且辽西地区因地形多山区少平原、矿产资源匮乏、经济结构单一等因素,其经济发展水平远弱于辽东地区。
蒙东地区包括呼伦贝尔市、兴安盟、通辽市、赤峰市及锡林郭勒盟五个盟市,是我国最大的褐煤带。近年来受煤炭行业去产能、进口褐煤的冲击,区域内煤炭产业有一定下滑,经济增速亦呈下滑态势。黑龙江省近年来随着高耗能产业发展放缓,农业仍为其经济发展的基础。吉林省支柱产业以汽车制造、石油石化、食品、冶金建材等为主。受宏观经济增速放缓影响,近年来黑龙江和吉林省经济增速亦呈放缓趋势。
短期看来,宏观经济已进入“新常态”,经济增速呈现放缓态势,而上述区域内经济结构难有实质变化,随着高耗能产业去产能政策推进,预计区域内经济增速难有明显提升。

整体看来,1)各混合腹地经济同样均下滑严重;2)各混合腹地内,辽西地区经济发展水平最弱;辽东地区支柱产业均以重工业为主,易受经济波动影响,故经济增速下滑明显;蒙东地区煤炭资源丰富、农牧业发达,黑龙江、吉林支柱产业较为丰富,近年来受经济疲软影响,以上三地经济增速有所放缓,且未来一段时间内,区域内经济增速难有明显提升。
综上,散杂货以营口港对应的混合腹地范围最大、经济实力最强,剩余港口对应腹地范围及经济实力相差不大。此外,大连港虽距离各混合腹地陆地较远而难以作为大宗干散货的主要出入海港,但因地理位置显著、水深条件优越、航线密集,仍在大宗散杂货中转方面占据辽宁省港口的主要位置。
2集装箱港口对应腹地
集装箱港口腹地概念则略有其特殊性,外贸集装箱为节省成本而采取大船化,货源货主均分散,需多港挂靠,故国际班轮公司会选取地区经济发达、国际航线密集、国际航线交叉点港口作为集装箱中转港,辽宁省港口中仅大连港符合要求,故大连港基本垄断东北地区全部外贸集装箱(占比在95%以上),整个东北地区均为大连港外贸集装箱业务的独占腹地。大连港外贸集装箱吞吐量增速与东三省进出口总额增速变化趋势相近。而内贸集装箱运输规模则较小,挂靠次数较少、直达航线较多,故班轮公司更偏好陆路运输距离最近、国内航线密集的港口,营口港和大连港均在一定程度上符合其要求,二者共享东北地区腹地,近年来受腹地内贸下滑,货源争夺激烈,吞吐量增速呈现此消彼长态势。

综上,辽宁港口群对应腹地为东三省及蒙东地区,因周边大港林立,腹地难以拓展,腹地范围有限。东北地区支柱产业以重工业为主,近年来受宏观经济增速放缓影响,区域内经济下滑严重。大连港直接腹地经济实力最强,且占据外贸集装箱腹地主要份额,营口港对应的混合腹地范围最大、经济实力最强,在腹地经济下滑时抵御风险能力明显高于周边小港。二者内贸集装箱腹地重合度高,在货源减少状况下,内部竞争亦有所加剧。区域内小港口则因直接腹地经济实力弱、混合腹地竞争力差,在区域经济下行周期中经营压力将显著高于大连港及营口港。
注:本文章来源于“中债资信”公众号,转载需注明作者为“中债资信”或联系本微信号。
声明
statement
本报告由中债资信评估有限责任公司(China Bond Rating Co.,Ltd)(简称“中债资信”,CBR)提供,本报告中所提供的信息,均由中债资信相关研究人员根据公开资料,依据国际和行业通行准则做出的分析和判断,并不代表公司观点。本报告中所提供的信息均反映本报告初次公开发布时的判断,我司有权随时补充、更正和修订有关信息。报告中的任何表述,均应从严格经济学意义上理解,并不含有任何道德、政治偏见或其他偏见,报告阅读者也不应从这些角度加以解读,我司及分析师本人对任何基于这些偏见角度理解所可能引起的后果不承担任何责任,并保留采取行动保护自身权益的一切权利。
本报告内容仅供报告阅读者参考,一切商业决策均将由报告阅读者综合各方信息后自行作出。在任何情况下,我司及分析师对任何机构或个人因使用本报告所引发的任何直接或间接损失不承担任何法律责任。
本报告版权归中债资信评估有限责任公司所有,未经许可任何机构和个人不得以任何形式翻版、复制和发表。如为合理使用的目的而引用本报告中的定义、观点或其他内容或刊发本报告,需注明出处为中债资信评估有限责任公司,且不得对本报告进行有悖原意的引用、删节和修改。我司对于本声明条款具有修改和最终解释权。
专注信用风险管理
精于信用信息服务
4001102288 欢迎批评指正
All Rights Reserved 新浪公司 版权所有
