
“一带一路”融资机制全梳理
文/民生证券研究院宏观研究主管 朱振鑫
执业证号:S0100516020001
民生证券研究院宏观组 杨晓
执业证号: S0100116080036
报告摘要
一带一路融资层次化、差异化
按照资金来源,目前“一带一路”融资结构分为五个层次;按照融资模式,各融资主体的融资服务体系差异化明显。
传统世界多边金融机构
对“一带一路”融资的传统世界多边金融结构主要为世界银行和亚洲开发银行。世界银行中主要贷款机构为IBRD,小部分为IDA。亚行主要通过提供贷款、联合融资担保、技术援助和赠款等方式支持其成员在基础设施、能源、环保、教育和卫生等领域的发展。
新兴多边开发性金融机构
新兴多边开发性金融机构包括亚洲基础设施投资银行、金砖国家新开发银行和上海合作组织开发银行。其中,亚投行致力促进于亚洲地区基础设施和其他生产设施的发展建设。
国内政策性金融机构
国内政策性银行包括国开行和口行,尤其是国开行是中国最大的对外投融资银行。两者不仅提供传统授信,而且建立了中外合作基金。通过商业贷款(单个银行授信/银团贷款)、优惠买方信贷、援外贷款、出口信用保险、设立国别/产业基金等为境内外企业、大型项目等提供低成本融资支持。
商业性金融机构
国有四大商业银行在“一带一路”投融资中占主导地位,其中中国银行和中国工商银行在“一带一路”的融资中发挥主力。商业银行主要以银行授信、国际银团贷款、境外发行债券等方式融资,并且商业银行还积极推出多元化跨境金融服务。
专项投资基金
丝路基金是为“一带一路”量身打造的中长期开发投资基金,主要是为“一带一路”框架内的经贸合作和多边互联互通提供融资支持,可以运用股权、债权、基金、贷款等多种方式提供投融资服务,也可与国际开发机构、境内外金融机构等发起设立共同投资基金,进行资产受托管理、对外委托投资等。
出口信用保险机构
中国出口信用保险公司是我国唯一一家承办出口信用保险业务的国有政策性保险公司,为“走出去”企业提供的业务主要有短期出口信用保险、中长期出口信用保险和海外投资保险。
风险提示:国别风险

正文
按照资金来源,目前“一带一路”融资结构中,分为以下几个层次,第一层是国内政策性银行,国开行和口行,尤其是国开行是中国最大的对外投融资银行,两者不仅提供传统授信,而且建立了中外合作基金;第二层是新兴多边开发金融机构,以“一带一路”量身打造的亚投行和丝路基金为代表,两者均以国际标准建立,其中丝路基金主要以股权投资为主;第三层是国内商业银行,主要以四大国有商业银行为主,其中中国银行和工商银行凭借其海外分支机构和成熟的多元化融资服务体系,在“一带一路”融资中市场份额较大;第四层是传统世界多边金融机构,世界银行和亚洲开发银行与“一带一路”关联密切;第五层为进出口信用保险为代表的辅助机构。
按照融资模式,各融资主体的融资体系差异较大。国内商业银行海外分支机构众多,提供的融资产品种类较全,融资模式主要为银行授信(表内授信和表外授信);银团贷款;发行境内外债券;跨境金融综合服务等。国内政策性银行的优势在于两优贷款、专项贷款等低利率长期限贷款,通过多边/双边合作基金等方式进行战略股权投资等。以亚投行和丝路基金为代表的新兴多边金融机构特点在于对接“一带一路”的专项性,以国际标准为“一带一路”提供信贷、债券、股权投资、保险等多元化、创新性融资模式。传统世界多边金融机构主要以贷款为主,贷款利率、期限均利好“一带一路”项目,且可与国内政策性银行、商业银行及丝路基金等联合投融资。融资辅助机构主要为中国信保,提供海外投资担保和出口信用保险等服务。
一传统世界多边金融机构对“一带一路”信贷融资的传统世界多边金融机构主要为世界银行和亚洲开发银行。世界银行中主要贷款机构为IBRD,小部分为IDA,2016财年,世界银行向成员国和私营企业提供贷款、赠款、股权投资和担保共642亿美元,“一带一路”相关地区占比60%左右。其中IBRD对能源和采矿,交通,供水、卫生设施和防洪三者占世界银行融资的一半左右,与“一带一路”推进产业联系密切。
亚洲开发银行是联合国亚洲及太平洋经济社会委员会建立的机构,主要为促进亚洲及太平洋地区发展中成员经济和社会发展,68个成员国中48个来自亚太地区,总部位于菲律宾首都马尼拉,区位优势明显。东南亚地区是目前“一带一路”进展最好的地区之一,东南亚地区的“一带一路”融资可寄希望于亚行。亚行主要通过提供贷款、联合融资担保、技术援助和赠款等方式支持其成员在基础设施、能源、环保、教育和卫生等领域的发展。且,亚行作为区域性开发机构,在联合性担保融资方面可与国内商业银行展开合作,提高增信、降低融资成本。
1世界银行1世行对“一带一路”融资机构主要为IBRD
世界银行是全世界发展中国家获得资金与技术援助的一个重要来源。世界银行集团由五个机构组成,包括国际复兴开发银行、国际开发协会(IDA)、国际金融公司(IFC)、多边投资担保机构(MIGA)、国际投资争端解决中心(ICSID)。其中,国际复兴开发银行(IBRD)向中等收入国家政府和信誉良好的低收入国家政府提供贷款,是“一带一路”融资的主要渠道。(其他“一带一路”可能受益部门:国际金融公司是专注于私营部门的全球最大发展机构,通过投融资、动员国际金融市场资金以及为企业和政府提供咨询服务;国际开发协会向最贫困国家的政府提供无息贷款和赠款;多边投资担保机构目的是促进发展中国家的外国直接投资,通过向投资者和贷款方提供政治风险担保履行其使命;国际投资争端解决中心提供针对国际投资争端的调解和仲裁机制)
2 世界银行资金供给结构
世界银行目前在全球设有130多家代表处。2016财年,世界银行向成员国和私营企业提供贷款、赠款、股权投资和担保共642亿美元。IBRD资金流向主要为东亚和太平洋、拉美和加勒比海、中东和北非;IDA主要支持非洲和南亚。其中,“一带一路”相关区域分布如下:东亚和太平洋地区6409百万美元,占比18%,欧洲和中亚5532百万美元,占比15%,中东和北非4471百万美元,占比13%,南亚6085亿美元,占比17%。

行业分布方面,IBRD融资主要在于公共管理、法律和司法,能源和采矿,交通,供水、卫生设施和防洪,与“一带一路”相关的设施联通主要为后三者,三者占世界银行资金供给的近一半。且通过现有案例来看,亚投行、丝路基金以及政策性银行对“一带一路”沿线的投资很大部分为与世界银行合作投资。


IDA主要向最贫困国家的政府提供无息贷款和赠款,主要向最贫困国家的医疗卫生和其他社会服务,公共管理、法律和司法,能源和采矿和交通等领域提供融资,对非洲和南亚支持力度较大。“一带一路”沿线国家部分可采取IDA融资模式。

3世界银行贷款利率和期限优势突出
世界银行贷款主要包括国际复兴开发银行的贷款和国际开发协会信贷,其中国际复兴开发银行贷款条件优惠力度不大,俗称“硬贷款”,硬贷款来源中约70%为发行债券筹措;国际开发协会信贷(IDA credit)优惠力度较大,俗称“软贷款”。世界银行对于“一带一路”融资主要以硬贷款为主,包括项目融资和部门融资两类。部分国家及地区会有软贷款机会,毕竟IBRD与IDA提供的资金量比例约为2:1。
世界银行融资期限较长,利率相对较低。还款方面,对我国还款期限是20年,含宽限期5年,承诺费为年率0.75%。利率较国际资本市场低,利息按已支付未偿还的贷款余额计收。软贷款无无息贷款,还款期限为35年,含宽限期10年,承诺费为年率0.5%,征收办法与硬贷款相同,需征收0.75%的手续费。



1亚洲开发银行区位优势明显
亚洲开发银行(简称“亚行”Asian Development Bank /ADB)是联合国亚洲及太平洋经济社会委员会(联合国亚太经社会)赞助建立的机构,同联合国及其区域和专门机构联系密切。主要为促进亚洲及太平洋地区发展中成员经济和社会发展的区域性政府间金融开发机构。
亚行区位优势明显,总部位于菲律宾首都马尼拉,68个成员国中48个来自亚太地区,而东南亚地区是目前“一带一路”进展最好的地区之一,东南亚地区的“一带一路”融资可寄希望于亚行。其次,亚行作为区域性开发机构,在联合性担保融资方面可与国内商业银行展开合作,提高增信、降低融资成本。
2资金供给以贷款为主
亚行主要通过提供贷款、联合融资担保、技术援助和赠款等方式支持其成员在基础设施、能源、环保、教育和卫生等领域的发展。亚行主要以提供贷款为主,贷款按方式划分为项目贷款、规划贷款、部门贷款、开发金融机构贷款、特别项目执行援助贷款和私营部门贷款等。


3融资性价比高
亚洲开发银行所在地发放的贷款按条件划分,有硬贷款、软贷款和赠款三类。硬贷款的贷款利率为浮动利率,每半年调整一次,贷款期限为10-30年(2-7年宽限期)。软贷款为优惠贷款,只提供给人均国民收入低于670美元(1983年美元)且还款能力有限的会员国或地区成员,贷款期限为40年(10年宽限期),没有利息,仅有1%的手续费。赠款用于技术援助,资金由技术援助特别基金提供,赠款额没有限制。


亚洲基础设施投资银行(AIIB)是由中国在2015年底主导建立的多边国际金融机构,目前有57个成员国家,亚投行致力促进于亚洲地区基础设施和其他生产设施的发展建设。行业主要包括能源、交通、通信、农业基础设施、水利和水环境、环境保护、城市发展以及物流设施等方面。亚投行贷款项目必须满足三大硬性标准:财务可持续性好、环境友好、被当地社会接受。
亚投行的优势在于,第一,对“一带一路”融资的专项性;第二,可与亚洲开发银行、世界银行在亚太地区形成互补关系,共同推动基础设施投资;第三,可以结合“丝路基金”等新兴多边金融机构通过信贷、发行债券、概念股、公募、保险、援助、各类资产证券化的金融创新方式发挥融资的最大潜力,产生更大功效。
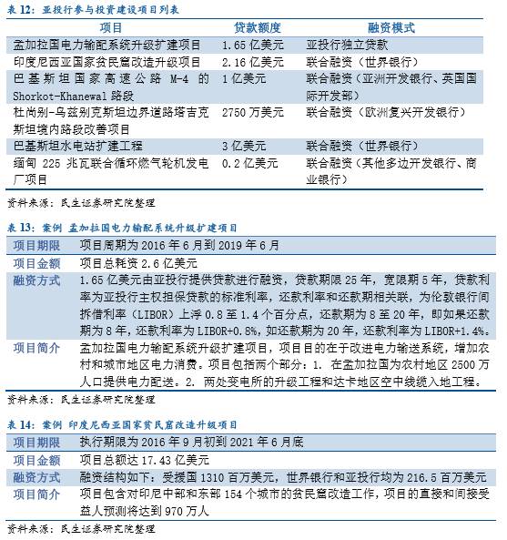
截至2016年9月底,亚投行一共公布了该行参与投资建设的两批六个项目,项目贷款额总计8.29亿美元,涉及孟加拉国、印度尼西亚、巴基斯坦、塔吉克斯坦和缅甸五个国家,涵盖了能源、交通和城市发展等领域。六个项目中,除了孟加拉国的电力输送升级和扩容项目为亚投行独立提供贷款的项目,其余项目计划与世界银行、亚洲开发银行、欧洲复兴开发银行等其他多边开发银行以及商业银行进行联合融资。


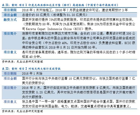
金砖国家开发银行(BRICS Development Bank)是2015年在上海建立起的一家多边开发银行,主要对金砖国家和其他发展中国家的基础设施建设进行投资。创始成员为金砖五国,致力于发展绿色金融,资金来源除金砖国家资本金之外主要依靠发行绿色债券。金砖国家新开发银行关注的投资领域目前为金砖国家,其中俄罗斯、印度和中国都是“一带一路”战略的重要节点国家。
2016年7月金砖国家新开发银行的第一笔绿色债券在上海成功发行,总值达30亿元人民币,期限为5年。金砖国家新开发银行在2016年4月公布的首批贷款项目规模为8.11亿美元,首批获贷项目分别为巴西、中国、印度和南非的思科绿色可再生能源项目。2016年10月,金砖国家新开发银行首个项目—白石滩电站,在俄罗斯启动。白石滩电站项目为小型水电站项目,总功率为49.8兆瓦,工程计划于2019年底完工,总投资金额为118亿卢布(12.6亿元人民币)。金砖国家新开发银行为该项目提供融资,俄罗斯直投基金和中国能源工程集团有限公司是项目的投资方。
3上海合作组织开发银行2014年9月上海合作组织成员国元首理事会议通过了《上海合作组织成员国杜尚别宣言》,指出加强上合组织发展基金和开发银行的研究工作,意味着上合开发银行正式进入议事程序。目前上海组织仍在积极推进上合开发银行的前期筹备工作。上海合作组织成员国和观察国密集分布在“一带一路”的重要通道上,上合组织将为“一带一路”战略的开展提供重要的机制支撑和保障,成为丝绸之路经济带建设中发展规划和机制对接的重要平台。
上合开发银行主要为上海合作组织成员国家基础设施建设提供资金。上合组织成员国中俄罗斯、哈萨克斯坦能源资源丰富,但受制于交通条件等,开发有限。上合开发银行的成立将有利于弥补这些国家基础设施建设的资金缺口,推动各国间的经济合作。
三国内政策性金融机构政策性银行在“一带一路”战略的参与上主要表现为提供融资及财务咨询服务,通过商业贷款(单个银行授信/银团贷款)、优惠买方信贷、援外贷款、出口信用保险、设立国别/产业基金等为境内外企业、大型项目等提供低成本融资支持。政策性银行主要的融资渠道有金融债券、吸收存款、政府和其他金融机构借款,其中,金融债券是最主要的资金来源。
政策性银行为“一带一路”项目提供融资的模式:(1)提供商业信贷(优惠信贷等),(2)设立投资(合作)基金进行股权投资,通过兼并收购、控股投资、重要少数股权投资、债权等多种形式投资于“一带一路”沿线国家或地区的基础设施、能源矿产、高新技术、制造业、农业和金融合作等领域。
1国家开发银行国家开发银行是直属中国国务院领导的政策性金融机构,是全球最大的开发性金融机构,也是中国最大的对外投融资合作银行。国开行主要通过中长期信贷和投资等为国家重大中长期发展战略服务,侧重于“两基一支”(基础设施、基础产业、支柱产业)。截至2015年末,资产总额12.62万亿元,贷款余额9.21万亿元,外币贷款余额折合2760亿美元,跨境人民币贷款余额690亿元。
行业分布方面,提供融资集中于公路、棚户区改造、公共基础设施、战略新兴产业、电力、铁路,其中前三者贷款余额占比45.55%。区域分布方面,贷款净额大陆内外占比分别为85.81%和14.19%,国内东中西部份额分别为39.09%、19.79%和26.93%。资金来源方面,国开行主要依靠发行中长期债券,长期债券占比46.47%。
1国开行参与“一带一路”情况
在“一带一路”建设上,国开行以基础设施互联互通和国际产能合作为重点,在油气、核电、高铁、装备、港口、园区等重点领域开展投资,利用国开金融、中非基金等对外投资平台为重大项目建设提供资金支持,支持中国企业通过设备出口、工程承包、投资等方式参与相关国家的设施建设。自“一带一路”倡议提出以来,与沿线科威特、卡塔尔、巴基斯坦、老挝等18个国家开展规划合作。
国开行设有“一带一路”项目储备库,截至2015年底,国开行国际业务余额3415亿美元,全年共签署“一带一路”有关合作文件70份,涉及融资额超过650亿美元,在“一带一路”国家累计支持项目超过600个。截至2016年7月末,国开行在“一带一路”沿线64个国家累计发放贷款1621亿美元,余额1122亿美元,占全行国际业务的35%。
2国开行的融资模式
(1)发放贷款
贷款种类
国开行主要发行中长期信贷,发放的贷款种类主要包括基本建设贷款、技术改造贷款、设备储备贷款、技术援助贷款、外汇固定资产贷款、外汇流动资金贷款等。服务“四化同步”、粮食安全、新农村建设、养老体系建设、“一带一路”等国家战略;以及中小企业贷款、并购贷款、人民币中/短期流动资金贷款、应急贷款、境内一般银团贷款等针对不同主体/目的融资服务。
设立专项贷款融资服务,支持中国与友好国家的金融和投资合作,支持中资企业在该国开展项目提供融资、支持对方购买中方产品等,改善对方基础设施建设、工商业发展等。包括:非洲中小企业发展专项贷款、中德中小企业发展专项贷款、大型成套设备融资保险专项机制安排、中希和中德船舶发展专项融资服务、中匈专项融资服务、中国加勒比基础设施专项融资服务等。

贷款特点
国开行发放贷款的贷款期限分为短期贷款(一年以下)、中期贷款(1-5年)和长期贷款(5年以上),贷款期限一般不超过15年。对大型基础设施建设项目,可根据行业和项目的具体情况适当延长。
国开行执行中国人民银行统一颁布的利率规定,对长期使用国开行贷款并始终保持优良信誉的借款人,项目贷款利率可适当下浮,下浮的幅度控制在中国人民银行规定的幅度之内。

(2)国际业务/自营投资
除了提供在服务国民经济发展的中长期贷款以外,国开行以投资的方式提供融资服务。包括通过国开金融、设立基金的方式实现海外投资。
国开金融
2011年12月,国开金融在香港设立全资子公司国开国际控股,作为国开行和国开金融唯一的海外投资平台,国开国际先后控股了国开国际投资有限公司香港上市公司,作为海外股权投资平台。以中国机会投资为主,纯海外项目为辅。主要投资具有中国元素的海外项目,包括中资企业境外上市公司再融资、Pre-IPO、私有化、中资企业海外并购和海外建设项目、外资企业投资于中国的项目等。
国开金融的海外投资类型包括普通股股权投资与夹层投资。普通股股权投资主要投资于重大Pre-IPO项目、有明显估值优势和未来有较大增长潜力的战略性成长型企业、开行重要战略客户的IPO基石/锚定项目、符合开行产业政策支持的长期持有性资产等。夹层投资主要适用于国内企业海外投资/并购、已在境外上市企业的再融资、私有化退市融资和过桥融资项目;以夹层投资的形式参与投资,可在锁定固定收益的同时争取股权增值的回报。
设立基金
通过设立多/双边合作基金等方式参与国际投资业务。具体形式包括:股权投资,直接以普通股方式投资企业或项目;准股权投资,优先股、可转换债、混合资本工具等其他形式;基金投资,作为“基金的基金”,在符合国家对非外交政策的前提下,将适当比例资金投资于其他基金。





中国进出口银行是国务院直属的政府全资拥有的国家银行。其通过买方和卖方信贷等方式扩大我国机电产品、成套设备和高新技术产品进出口,推动有比较优势的企业开展对外承包工程和境外投资,另外国家会为其提供优惠贷款(“两优”贷款-中国政府援外优惠贷款、优惠出口买方信贷等),用以在国外开展项目。截至2015年末,进出口银行对外贸易贷款余额8913.87亿元,对外合作贷款余额5719.19亿元,对外投资贷款余额2063.49亿元,境外对外开放支持贷款余额4785.22亿元。
1参与“一带一路”情况
2016年全年“走出去”贷款项目208个,贷款余额同比增长17%。在“一带一路”建设方面,2014年至2016年11月,进出口银行在“一带一路”沿线国家累计签约项目超过900个,签约金额约6000亿元,发放贷款4500多亿元,累计支持商务合同金额超过3600亿美元,分布沿线50多个国家,以设施联通、经贸合作、产业投资、能源资源合作等为主。其中,基础设施互联互通是进出口银行支持的重点,2014年至2016年11月,进出口银行支持“一带一路”沿线基础设施互联互通项目近70个,带动了300多亿美元的投资,其中超过70%集中在公路、铁路、机场、水运等交通领域。
在“一带一路”项目融资支持上,由于进出口银行是“两优”贷款的唯一承办银行,除了提供商业贷款以外,提供“两优”贷款是其为“一带一路”提供融资服务的重要方式之一。
2融资方式
(1)提供“两优”贷款
两优贷款是中国政府为了促进双方互利合作、向项目国(发展中国家)政府提供的具有优惠性质的资金安排,包括援外优惠贷款(Government Concessional Loan),和优惠出口买方信贷(Preferential Buyer’s Credit)。可给予“两优”支持的国家必须是与中国正式建交、双边关系良好的发展中国家。未来,进出口银行的资本金会增加,援外资金投入将向“一带一路”国家倾斜。
两优贷款具有利率低(2%-3%)、期限长(一般15-20年,分为宽限期和还款期,宽限期只付息不还本,还款期内每半年等额还款一次)的特点。按协议金额一定比例一次性收取管理费,按为提款金额的一定比例每半年收取一次承诺费。借贷方式为买方信贷形式,中方企业不需要负债;为主权级债务,即项目主权级机构(财政部或中央银行)直接作为借款人,或项目国政府指定机构为借款人、由项目国主权机构担保。

(2)提供贷款融资
进出口银行提供对外贸易贷款、对外投资贷款、对外合作贷款、境内对外开放支持贷款等,并组织或参与国际、国内银团贷款。从业务类型来分,包括出口卖方信贷、出口买方信贷、进口信贷业务、转贷业务等。除此以外,还提供了国际结算、保函、买一融资、跨境贸易人民币业务等贸易金融服务。
对外贸易贷款,用于支持在我国境内与境外国家或地区(含港澳台)之间,从事商品、劳务和技术的交换活动的贷款,包括出口贸易贷款和进口贸易贷款。2015年年末贷款余额8913.87亿元。
对外投资贷款,向境内外合法注册登记的中资(含中资控股)企业提供的,用于境外(含港澳台)投资的贷款,包括境外资源开发贷款、境外加工贸易贷款、境外中资企业发展贷款、股东贷款等。2015年年末贷款余额2063.49亿元。
对外合作贷款,用于我国与境外国家或地区政府、 金融机构或主权担保企业开展合作, 以及支持我国企业承包境外建设工程项目,包括对外承包工程贷款、国际主权合作贷款、金融机构合作贷款、转贷款等。2015年年末贷款余额5719.19亿元。
境内对外开放支持贷款,用于我国与境外国家或地区政府、金融机构或主权担保企业开展合作,以及支持我国企业承包境外建设工程项目的贷款,包括转型升级贷款、节能环保贷款、农业产业化发展贷款、基础设施贷款、旅游文化产业贷款、产业转移贷款及其他。2015年年末贷款余额5719.19亿元。

(3)设立基金





2015年8月,中国银监会国家发展和改革委员会发布《关于银行业支持重点领域重大工程建设的指导意见》(银监发[2015]43号)。提出银行业应以重点领域重大工程为核心,主动对接、积极支持国家重大投资项目工程建设,大力扶持“走出去”企业,为落实“一带一路”等重大战略提供多方面、深层次的金融支持。
商业银行参与“一带一路”主要优势在于海外分支机构广泛,走出去经验成熟。国有四大商业银行在“一带一路”投融资中占主导地位,其中中国银行和中国工商银行在“一带一路”的融资中发挥主力,商业银行主要以银行授信、国际银团贷款、境外发行债券等方式融资,并且商业银行还积极推出多元化跨境金融服务,为国内跨境投资企业提供投资银行、境外保险、财务咨询、风险管理等创新业务。
截至2015年6月,共有11家中资商业银行在“一带一路”沿线国家和地区设立了55家一级分支机构,四大国有银行为主,其中中国银行和中国工商银行分支机构较多。从地域分布看,东南亚是商业银行分支机构的集中地。从行业分布看,商业银行在对“一带一路”沿线各国项目的资金支持中,主要采取差异化授信政策,给予沿线机构、重点区域和重点行业信贷资源倾斜,主要集中于基础设施(交通基础设施、能源基础设施、通信干线网络建设等)和进出口贸易。
截止2015年末,中行累计向“一带一路”沿线国家新投放授信约286亿美元,重大项目330个。发行全球首支“一带一路”债券。支持中资企业“走出去”的境外融资项目涉及亚、非、欧三大洲30多个国家,行业涉及电力、交通、油气、矿产、电信、机械、园区建设、农业等。
在支持“走出去”境外项目融资方面,工行已累计支持项目142个,承贷金额313亿美元,仅支持装备和产能“走出去”方面的融资已超过2000亿美元,融资余额约1100亿美元。其中“一带一路”项目115个,承贷金额达199亿美元,同时储备境外“一带一路”项目139个,总投资额合计2092亿美元。
农行根据自身业务特点,在农业、基础设施、能源、制造业等各个领域为“走出去”客户提供全面金融服务,截至2016年上半年已累计办理“走出去”业务650亿美元。建行也在2015年度业绩发布会上透露目前已储备了195个“一带一路”相关项目,信贷需求约2700亿美元。
1资金支持方式
银行授信
银行授信按是否在财务报表中反映可分为表内授信和表外授信。表内授信包括贷款、项目融资、贸易融资、贴现、透支、保理、拆借和回购等;表外授信包括贷款承诺、保证、信用证、票据承兑等。“一带一路”沿线国家的项目融资多集中于银行贷款,其中“走出去”企业又以出口买方信贷为项目融资主流。出口买方信贷即在大型成套设备出口和境外工程承包项目中,由国内银行向国外业主提供以美元、欧元为主的中长期优惠贷款,主要用于国外进口商购买本国的船舶、飞机、电站、汽车等机电产品。这一方式的优点是我国企业可以收到现汇,项目建成后企业基本无资金负担。不足之处是涉及企业、银行、国外业主多方,在贷款落实过程中关系复杂。


银团贷款
银团贷款是由一家或数家银行牵头,多家银行与非银行金融机构参加而组成的银行集团采用同一贷款协议,按商定的期限和条件向同一借款人提供融资的贷款方式。其优势在于(1)筹款金额大,贷款期限长。由于银团贷款来自多家银行,所以不受某一家银行的资产限制,能够提供巨额贷款。(2)分散贷款风险。多家银行共同出资贷款减少了每一家银行所承担的风险,各贷款行只按各自贷款得比例分担贷款风险,而且还可以加速各贷款行的资金周转。因基建领域大多属于资本密集型领域,且投资期限长,对银行资本消耗大,所以我国商业银行在基础设施建设领域的资金支持主要以银团贷款为主,且资金投入多集中在交通、通信、电力以及油气管网建设等领域。
工商银行在中资银行筹组银团贷款方面扮演重要角色。2015上半年工行牵头筹组的境内外银团贷款规模超过4900亿元,新增银团贷款规模以及担任牵头行、簿记行数量均稳居亚太地区金融机构首位。在境内银团贷款领域,工行境内新筹组银团贷款金额超过2700亿元,实现牵头分销金额超过1700亿元,同比增长1倍多,银团贷款余额超7000亿元。在国际银团贷款领域,工商银行2015上半年牵头筹组境外银团贷款金额超过360亿美元,为中国化工并购全球第五大轮胎生产商倍耐力等多个重大项目提供了资金支持。

境内外债券融资
因债券融资具有风险低,成本低的优点,商业银行在选择融资方式时也多青睐于债券融资,并且同时为中资企业提供境外债券承销业务。
2014年,农业银行成为中东地区首家发行人民币债券的中资机构,并在香港、新加坡等离岸人民币市场持续发行和承销人民币债券,在为“一带一路”项目筹集资金的同时,推动沿线国际债券市场和离岸人民币市场发展。
2015年,建行发行的全球首支“海上丝绸之路”离岸人民币债券,并在马来西亚吉隆坡交易所上市。该债券穆迪信用评级A2,期限2年期,规模为10亿元人民币,发行利率为4%。此次发债募集资金将主要用于“一带一路”项目融资,支持中资“走出去”的企业,尤其是21世纪海上丝绸之路重点项目建设。
2015年6月,中行在境外市场成功发行40亿美元“一带一路”债券来满足“一带一路”沿线分支机构的资金需求。中行布局在“一带一路”沿线的阿布扎比、匈牙利、新加坡、台北、香港等5家海外分支机构作为发行主体,分别筹集50亿元人民币、23亿美元、5亿欧元和5亿新加坡元,折算合计40亿美元。
跨境金融服务
企业在“走出去”过程中,中资银行除了以上主要的融资方式,还根据自身业务特点采取“商行+投行”模式,积极推出“一揽子”跨境金融服务,为境外投资企业降低投资风险和提供便利,为企业提供投资银行、保险、股权投资、基金及融资租赁、对外担保、风险参与等多元化、一体化服务。
如近期备受关注的内保外贷模式。国内外存在利率价差,国外利率低融资成本较低,国内企业可以通过境内的母公司提供反担保向境内银行申请授信,反担保的方式有现金质押、财产抵押、权利质押及信用授信四种方式。反担保申请批准后,境内银行为该公司向境外分行或代理行借款提供担保,开立信用证。境外银行根据境内银行的信用证为企业提供境外融资。
内保外贷的优点为(1)境内银行内保外贷的担保额度不需要逐笔审批,缩短了业务流程,方便其发展跨境业务。(2)境外的银行可以发展贷款业务,扩大客户群体,如中行,建行等国有银行就通过境外分行或者控股的境外银行开展内保外贷,推动其全球业务的扩张和布局。(3)对企业来说,内保外贷可以让企业凭借其境内的实力来支持海外业务的发展,并且获得较便宜的外币贷款。(4)从政府角度看,这一模式推动了人民币的国际化,并为“一带一路”上的企业提供了新的融资方案。因此,内保外贷业务受到了多方的推动,在近几年迅速扩张。
此外,银行还根据自身优势提供“一带一路”相关融资便利。中行新加坡分行也推出中国银行与新交所合作推出新的人民币期货品种、发行人民币—新币双币银行卡等人民币特色产品,以及提供跨境并购融资、债券承销分销、债券融资、发债担保、大宗商品结构化融资、财务顾问等服务。工行方面则建立了全球信息资讯平台,设立了专门的国别风险研究团队、全球经济研究团队和行业研究中心,每年定期向数百家企业发布相关研究信息,帮助让企业更为及时、全面地了解全球市场动向,并降低获信成本。推出跨境人民币境外放款、跨境人民币贷款、跨境人民币双向资金池、融资租赁贷、商业保理贷等多项产品。
东南亚是“一带一路”重要地域
由于中亚和西亚大部分国家地势复杂,局势不稳定,因此在“一带一路”在这些地区的推动中可能会遭遇民主运动、罢工等,投资成本高、风险大。相比之下,东南亚地理位置相近、局势相对稳定、产业结构承接性好、华侨众多、文化相似,对中国来说是一块最有潜力且投资回报比最高的区域。
在东南亚国家中,新加坡是著名的金融中心、国际大洋航线枢纽,投资环境佳。中国银行将新加坡作为最重要的海外区域中心,中行新加坡分行于2012年10月5日获得全面银行执照,目前已在新加坡建立了五个战略业务平台。未来还会进一步深化和完善在新加坡的业务布局,在当地发展建设债券业务、现金管理、托管业务、金融市场交易、金融机构同业业务等方面的全球平台或区域平台。
2四大行“一带一路”融资情况1中国银行
中国银行针对“一带一路”,提出打造“一带一路”金融大动脉的战略思想。2015年末海外机构分布于46个国家和地区共644家分支机构,覆盖18个“一带一路”沿线国家。海外总资产在集团中的占比达到 27%,实现利润总额73.21亿美元,对集团利润的贡献为19.72%,截止2015年末,累计向“一带一路”沿线国家新投放授信约286亿美元,重大项目330个。发行全球首支“一带一路”债券。2015年海外商业银行完成国际结算量2.09万亿美元,跨境人民币结算量2.46万亿元,跨境清算量和结算量维持全球同业第一。
目前,中国银行对于“一带一路”的融资方式主要为授信、境外债券、境外保险、与其他金融机构展开双边/多边合作等。

授信
2015 年,通过公司贷款、保函和信用证等方式,累计向“一带一路”沿线国家新投放授信约 286 亿美元,跟进重大项目约330个,意向性支持金额约870亿美元。在“一带一路”基础设施项目方面,为国内企业在沿线国家的并购、投资提供信贷支持。与安徽海螺水泥股份有限公司、招商局集团、中国石油天然气集团公司、中国海洋石油总公司、中国电力建设集团等大型企业签订“一带一路”战略合作协议。
境外债券
2015年发行首笔以“一带一路”为主题的债券,阿布扎比、匈牙利、新加坡、台北、香港等五家“一带一路”沿线的集团内商业银行机构作为发行主体,发行人民币、美元、欧元、新加坡元等四个币种的“一带一路”债券,债券在迪拜纳斯达克交易所、新加坡交易所、台湾证券柜台买卖中心、香港联交所、伦敦证券交易所等五个交易所挂牌上市,总发行量折合40亿美元,中资银行境外债券发行新纪录。
此外,参与承销多家大中型企业境外人民币和外币债券,作为主承销商成功发行首支境外商业银行熊猫债券并成功注册首支境外主权机构熊猫债券,承揽当年市场全部22支中资企业欧元债发行中的17支,中资企业G3货币(美元、欧元、日元)离岸债券承销市场份额居首。
境外保险
在亚洲、非洲、南美洲等近50个国家和地区安排境外保险项目,协助中国石油、中国石化、中交集团、中国电建、中国铁建等大型企业走出去。2015年承接境外项目90笔,投资总额/工程承包额超过 7627.08 亿元,境外业务实现保费收入 5863.4 万元,同比增长 166.52%。
双边/多边合作
与境内金融机构及境外多边金融机构合作。境内与国家开发银行、中国进出口银行、中国出口信用保险公司等国内政策性金融机构合作,参与“一带一路”沿线收购、融资项目,并提供账户管理、结算清算等延伸服务。境外与亚洲基础设施投资银行、金砖国家新开发银行和丝路基金等新兴国际组织或开发机构的全面合作,建立与国际金融公司、世界银行集团多边投资担保机构、亚洲开发银行等国际多边金融机构合作关系。促成中国-欧亚经济合作基金筹建运行。
2工商银行
2015年末,工行在42个国家和地区建立404家机构,通过参股标准银行集团间接覆盖非洲20个国家,与147个国家和地区1611家境外银行建立代理关系,境外机构(含境外分行、境外子公司及对标准银行投资)总资产2798.3亿美元,占集团总资产的8.2%。其中在“一带一路”18个国家拥有123家分支机构。
在“丝绸之路经济带”沿线,工行在印度、巴基斯坦、土耳其、阿联酋、沙特阿拉伯、俄罗斯等国家设立了机构,服务亚欧非的金融服务网络不断完善。在“21世纪海上丝绸之路”重要合作区域的东盟地区,工商银行在泰国、越南、老挝、柬埔寨、缅甸、印尼、马来西亚、新加坡8个国家拥有61家分支机构,并且在新加坡和泰国获得人民币业务清算行资格,是东盟地区服务能力最强的中资金融机构。

借助全球融资、投资银行、金融租赁等投融资产品线的发展,在服务“一带一路”建设、国际产能合作、优势产能输出等领域支持中资企业走出去。跨境人民币业务方面,人民银行授权的境外人民币清算行6家,2015年跨境人民币业务总量4.41万亿元。包括跨境结算、清算、代理债券投资与外汇交易、债券承销、人民币汇率与利率交易、境外人民币贷款、RQFII、资产管理、资产信托、沪港通等产品。

3农业银行
截至2015年末,农行在14个国家和地区设立了17家境外机构,覆盖亚洲、欧洲、北美和大洋洲。截至2015年末,农行境外分行及控股机构资产总额1097.42亿美元,比上年末增长28.6%;全年实现净利润6.04亿美元,较上年增长16.2%。其中,在“一带一路”沿线设有7家机构,超过600家境外代理行,资产总额超过700亿美元。2015年,境内分行完成跨境人民币结算量12772.5亿元,境内分行完成国际结算量10006.7亿美元,“一带一路”跨境人民币结算业务量6600亿元,占全球业务量的三分之一。
推出跨境并购贷款、出口信贷、特险融资、内保外贷、境外发债、产业基金等一系列“走出去”金融产品,为“走出去”企业提供打通境内外、覆盖全流程的一体化融资服务。
4建设银行
在全球25个国家和地区设立了130多家机构,总行级代理行1491家,覆盖139个国家和地区。2015年完成国际结算1.29万亿美元,增幅9.37%;跨境人民币结算1.84万亿元,增幅26.15%。
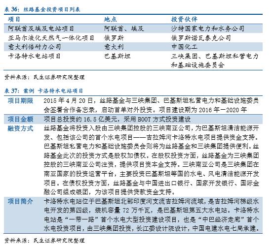
五专项投资基金1丝路基金丝路基金与亚投行建立初衷相似,是为“一带一路”量身打造的融资支持机构,成立于2014年12月29日,资金规模为400亿美元。外汇储备(通过梧桐树投资平台有限责任公司)、中国投资有限责任公司(通过赛里斯投资有限公司)、中国进出口银行、国家开发银行(通过国开金融有限责任公司)共同出资。
丝路基金是围绕“一带一路”战略的中长期开发投资基金,主要是为“一带一路”框架内的经贸合作和多边互联互通提供融资支持,按照市场化、国际化、专业化的原则开展投资业务,可以运用股权、债权、基金、贷款等多种方式提供投融资服务,也可与国际开发机构、境内外金融机构等发起设立共同投资基金,进行资产受托管理、对外委托投资等。
目前,丝路基金参与投资的项目涵盖了丝绸之路经济带上的巴基斯坦、哈萨克斯坦、俄罗斯、阿联酋、埃及、意大利等国家。投资领域包括能源、化工等。

中国出口信用保险公司(常简称中国信保)是我国唯一一家承办出口信用保险业务的国有政策性保险公司,由国家财政预算安排其资金来源,旨在推动国内出口,促进对外经贸投资的发展。
信用保险机构参与“一带一路”的方式主要是为企业的海外投资提供出口信用保险,相当于国内企业投资海外项目的“定心丸”。因“一带一路”发展重心主要集中在基建,能源等施工周期长,体量大,资金需求量大项目,并且部分国家投资环境尚不稳定,所以企业需要出口信用保险来提供保障。但由于这种保险风险较大,难以测算,所以目前我国企业出口信用保险主要是政府支持的中国出口保险信用公司提供。
中国信保提供的业务有中长期出口信用保险、海外投资保险、短期出口信用保险、国内信用保险、与出口信用保险相关的信用担保和再保险、应收账款管理等出口信用保险服务及信息咨询、保险资金运用等。其中以短期出口信用保险为主,其次为海外投资担保和中长期出口信用保险业务。



中国出口信用公司自成立以来,对国内企业出口投资的支持作用日益显著,承保金额一直保持增长,从2007年的396.3万亿上升到了2016年的4731.2万亿人民币。出口渗透率(为出口信用保险承保金额占总出口额的比例)逐年稳步上升,从2007年的3.25%一直提高到2015年的16.7%,已超过发达国家平均值(15%)。截至2016年末,中国信保已累计投资国内外贸易项目2.8万亿美元,累计赔付94.8亿美元,通过带动233家银行累计为出口企业融资超过2.7万亿人民币。

中国信保在近年来支持“一带一路”方面进展显著。截至15年上半年,中国信保承保的“一带一路”项目中,中长期出口信用保险承保金额同比增长407.1%,海外投资保险承保金额同比增长35.4%,短期出口信用保险支持服务贸易130.7亿美元,承保客户数增长25.6%。2016年,中国信保对“一带一路”沿线国家的投资达到了1133.1亿美元,跟踪项目180多个,对小微出口企业的覆盖率为21.3%。
中国信保总体采取重点行业重点支持的政策,向“一带一路”重点领域倾斜,如园区建设,路上交通和农业合作等。不同的业务重点支持的领域也各有不同,其中,短期出口信贷主要关注出口增长和外贸转型升级,不仅对传统领域的转型升级提供支持,还加强关注自主品牌和新兴产业的发展情况;中长期出口信用保险则主要针对大型长期工程,如基建、电力、铁路、电信、船舶和海洋装备等;海外投资保险更侧重于服务能源、农业项目、境外经贸合作区和收购类业务等。


一带一路研究系列:
“一带一路”进展全梳理 (“一带一路”研究手册第1集)
“一带一路”国家汇率基本面梳理(“一带一路”研究手册第2集)
▼
特别声明
本微信号(订阅号/公众号)发布内容仅供民生证券股份有限公司(以下简称“本公司”)的客户使用。本公司不会因接收人收到本微信内容而视其为客户。本微信号不是民生证券的研究报告发布平台,任何完整研究观点应以正式发布的研究报告为准。在任何情况下,本微信号所载的全部内容只提供给客户做参考之用,并不构成对客户的投资建议,并非作为买卖、认购证券或其它金融工具的邀请或保证。本公司也不对因客户使用本微信号发布内容而导致的任何可能的损失负任何责任。未经本公司事先书面授权许可,任何机构或个人不得更改或以任何方式发送、传播或复印本报告。本公司版权所有并保留一切权利。
END▪
4001102288 欢迎批评指正
All Rights Reserved 新浪公司 版权所有
