
商业银行在对不良资产(不良贷款)的
可回收本金和利息进行客观全面的评价基础上
通过金融市场上各类工具的重组和信用増级
将不良资产原本不稳定的“火山喷发式”现金流
转化为为持续稳定的“小河流水式”现金流
通过运用这种形式
在短时间内实现不良资产的变现
今日文章推荐人:海鲜饭;今日编辑:蚵仔煎
目录
- - - - -
1. 基本概念
2. 相关政策介绍
3. 我国不良资产证券化发展历程及现状
4. 不良ABS与一般信贷ABS差别比较
5. 不良资产证券化运作流程分析
6. 不良资产证券化相关税收介绍
7. 不良资产证券化的难点分析与解决办法
8. 案例分析
9. 对开展不良资产证券化的一些建议
1
基本概念
1.1资产证券化
是指发起机构将自身拥有的一组资产组成基础资金池,通过各类金融工具进行资产重组和信用増级,最后把这个资金池转换成可以在一级市场和二级市场发行和自由交易的有价证券。
1.2不良资产
根据实际情况,这里主要是指银行的不良资产,主要是由不良贷款组成,即银行顾客不能按期、按量归还本息的贷款。我国银行业对不良资产的划分可分为两个阶段。1998年以前,我国按照“一逾两呆”--逾期贷款、呆滞贷款、呆账贷款划分不良贷款。1998年5月,中国人民银行按照借款人的实际还款能力将商业银行的贷款分为五级:正常、关注、次级、可疑、损失,其中后三种被划分为不良贷款
不良资产证券化是资产证券化的一种表现形式。商业银行在对不良资产(不良贷款)的可回收本金和利息进行客观全面的评价基础上,通过金融市场上各类工具的重组和信用増级,将不良资产(不良贷款)原本不稳定的“火山喷发式”现金流转化为为持续稳定的“小河流水式”现金流,通过运用这种形式,在短时间内实现不良资产的变现。
2
相关政策介绍
2.1资产证券化相关法律规定介绍
我国第一单资产证券化案例是2003年中国信托投资公司的中国华融资产管理公司不良资产信托项目。随后受2008年金融危机的影响被叫停,直至2012年,《关于进一步扩大信贷资产证券化试点有关事项的通知》出台,资产证券化试点重启。随后,一些政策陆续出台,资产证券化发行制度的相关规定开始进一步放松并逐渐完善。
2016年2月,面对我国经济下行,银行业不良贷款余额及不良率的持续“双升”,央行等八部委联合印发《关于金融支持工业稳增长调结构增效益的若干意见》,强调加强不良资产处置的力度和提高处置效率。2016年4月19日,中国银行间市场交易商协会发布施行《不良贷款资产支持证券信息披露指引(试行)》,对不良贷款资产支持证券发行环节、存续期间、重大事件以及信息披露评价与反馈机制做出明确规定,主要内容包括:
(1)增加对不良贷款基础资产的信息披露要求,包括入池资产抵(质)押物特征、回收率预测及现金流回收预测等信息。
(2)增加证券化相关机构不良贷款历史经验及数据的披露要求,包括发起机构不良贷款情况,发起机构、贷款服务机构(如有)、资产服务顾问(如有)及资产池实际处置机构不良贷款证券化相关经验和历史数据等。
(3)在定价估值相关信息方面,增加对尽职调查、资产估值程序及回收预测依据的信息披露要求,为投资者提供基础的估值依据。
3
我国不良资产证券化发展历程及现状
从商业银行不良贷款资产证券化历史实践来看,我国在2005年信贷资产证券化试点开始以前发行了 3 笔业务,2005-2008年期间共开展4笔业务。因受2008 年次贷危机影响,此后国内资产证券化业务完全停止。2012年,重新开启资产证券化业务试点,但不良资产证券化由于其特殊性,并未立即随之重启。2016年,在经济增速下行和供给侧改革的背景下,部分企业运行困难增加,资金链趋紧,信用违约风险增大,导致商业银行不良贷款余额大幅上升。截至2016年一季度末,商业银行不良贷款余额已达到13921亿,较上季末增加1177亿,不良贷款率进一步攀升至1.75%。在此背景下,2016年3月监管部门批准六家银行(工、农、中、建、交以及招行)作为不良资产证券化试点行,此后各机构本息合计共处置不良资产332.5亿元,基础资产包括工商企业贷款、信用卡消费贷、小微企业贷款、个人房贷等多个类型。
4
不良ABS与一般信贷ABS差别比较
不良资产证券化的交易结构与一般信贷资产证券化是基本相同的:银行先将资产转让给信托公司;信托公司对资产进行打包和结构重组;经过信用增级和信用评级后,再向投资者发行证券。但从具体操作上看,不良资产证券化与普通资产证券化也存在一些差异
5
不良资产证券化运作流程分析
5.1不良资产证券化运作流程
我国不良资产证券化的运作方式主要是银信合作模式。这种运作模式可以简洁概括为银行和信托公司合作成立特定目的信托,对希望变现的贷款进行整理分类、委派托付、承销发行等多个环节共同构建成的运作模式。
(1)发起机构和贷款服务机构
通常来说,商业银行作为发起机构,是整个交易的发起人,也负责承担贷款服务售后工作。商业银行在日常经营活动中向借款人发放贷款,在证券化准备工作中,负责将一些不良贷款整合成为基础资产池,根据与信托公司签订的合约,将资产池出售给特定目的信托。在证券发行过程中,商业银行作为贷款服务机构,负责监督管理基础资产池内不良资产的情况以及对不良贷款的催收,保证基础资产池可以提供稳定的收入,偿付债券发行的本息。
(2)受托机构
信托公司作为受托机构,工作贯穿整个交易过程。在债券发行的前期准备中,信托公司负责对基础资产池的尽职调查和价值评估,同时也要撰写提供给银监会的各项文件报告;在产品公开发行前,信托公司需要联系评级机构对产品进行评定、联系承销商对产品进行销售、定期对基础资产池的运营情况进行信息披露等。
(3)承销商
承销商负责产品在一级市场的发行销售,是连接证券化产品和一级市场的桥梁。通常选择具有广阔销售渠道的投资银行、或路演经验丰富的证券公司等来担任。如果某一个证券化产品发行金额较大,也会由多个公司组建一个销售团队,根据各公司销售比例支付相应的佣金,在这种情况下,规模最大、实力最强的承销商还需要负责整个产品项目的分工,统筹安排各部门的职责。此外,承销商还负责市场需求调研,协调法律审批、会计记账和税收处理等多方面工作。
(4)资金保管机构
与贷款服务机构签订合约,开设专项账户,在产品运行期限内,管理用来支付债券本息的现金流,同时确保资金收入的安全性。资金保管机构更像是整个产品运行的会计财务专员,设立一个银行账户,管理日常经营活动中资产池的现金流入,同时在产品运行期间,按时为每个债券投资者支付票息等工作。为了减少潜在的道德风险,资金保管机构不应该选择与发起机构有过多生意往来或股东关系的公司,而是选择在金融市场上公信力比较高,投资者比较认可的第三方担任。
(5)评级机构
信用评级是资产证券化过程中的重要环节,专业的评级机构通过收集资料、尽职调查、信用分析、信息披露及后续跟踪,对原始权益人基础资产的信用质量、产品的交易结构、现金流分析与压力测试进行把关,从而为投资者提供重要的参考依据,保护投资者权益,起到信用揭示功能。
(6)律师事务所
律师事务所作为资产证券化发行过程中的重要中介,对发起人及基础资产的法律状况进行评估和调查,对其他项目参与者的权利义务进行明确,拟定交易过程中的相关协议和法律文件,并提示法律风险,提供法律相关建议。是资产证券化过程中的法律护航人,确保项目的合法合规,在基础资产的选择、特殊目的机构搭建、基础资产转让、信用增级、产品发行等各环节发挥专业作用。
(7)会计师事务所
会计处理工作是资产证券化过程中的重要环节,会计师需要对基础资产财务状况进行尽职调查和现金流分析,提供会计和税务咨询,为特殊目的机构提供审计服务。在产品发行阶段,会计师需要确保入池资产的现金流完整性和信息的确定性,并对现金流模型进行严格的验证,确保产品得以按照设计方案顺利偿付。
5.3特定目的载体(SPV)
SPV是由发起机构设立,用来转移发行债券的基础资产的信托实体,其必须严格按照法律限制经营,并只能进行资产证券化业务。SPV是保证整个交易运作安全成功的核心,起到的职能主要是承接发行人转让资产,保证其独立性。目前我国实践中一般采用两种SPV模式,即成立特定目的信托或是设立专项资产管理计划。在第一种SPV模式中,特定目的信托由于受到我国信托法的监管,可以有效的实现破产隔离;而后一种SPV模式中,法律监管保护的是投资者与基金公司在交易中的切实利益。无论采用哪种模式,设立特定目的载体都是为了能够实现破产隔离,因此在设立SPV过程中一般需要遵循以下原则:
a.债务有限责任原则。SPV 下运行的资产只负责承担合约中规定的债务和担保义务,产生的现金流不需要承担或支付任何合约规定外的费用。
b.独立董事原则。在信贷资产证券化过程中,SPV 若需要成立董事会,负责日常经营业务的管理监督工作,那么需要至少任命一名独立董事。独立董事的职责在于,当 SPV 因经营不善或资金周转问题需要申请破产时,或需要实质性地修改 SPV 的目标和与之对应的章程规定时,独立董事需要首先保证 SPV 债权人的权利,在不损害投资者权利的情况下作出相应决策。
c. 分立性原则。SPV 需要在以下几方面保持分立性:需要明确 SPV 各类记账表格中,没有加入其它公司的业务,拥有一份独立的财务报表,确保 SPV 与其它参与证券化交易单位的资产相隔离;SPV 不能够用其它公司旗号经营不相关的业务,不得在业务活动中对其它公司形成合约规定以外的债务或提供担保服务;不可以用自身资产进行二次抵押或是再证券化。
6
不良资产证券化相关税收介绍
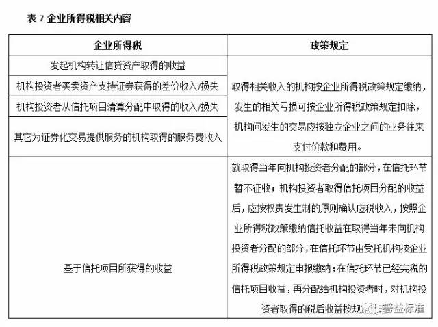
为了推进资产证券化业务的发展以及明确资产证券化税收,国家财政部、国家税务总局于2006年2月20日发布的《关于信贷资产证券化有关税收政策问题的通知》(后面简称《通知》),明确了印花税、营业税以及企业所得税的相关内容。2016年3月国家税务总局发布了《关于全面推开营业税改征増值税试点的通知财税[2016]36号文》,其中也涉及了金融业的营改增,且经国务院批准,自2016年5月1日起,在全国范围内全面推行营改增试点,建筑业、房地产业、金融业、生活服务业等全部营业税纳税人,纳入试点范围,由缴纳营业税改为缴纳増值税。截至当前,《通知》是现行税收法律法规中唯一针对“资产证券化”税务处理的法规,具有较强的指引意义。因此本信托案例专题研究对税收政策的解读主要参照以上两个文件。
6.1印花税
《通知》明确规定,信贷资产证券化的发起机构与受托化构签订的信托合同以及受托机构、委托贷款服务机构签订的委托管理合同暂不征收印花税;发起机构、受托机构与资金保管机构、证券登记托管机构以及其它服务机构,仅暂免发起机构、受托机构的印花税;受托机构发售以及投资者买卖信贷资产支持证券暂免征印花税;发起机构、受托机构为信贷资产证券化业务专门设立的资金账簿暂免征印花税。
从表中可以看出,营业税在资产证券化业务中优惠措施较少,基本上是按照现行规定缴纳营业税,这对于一个新鲜事物的发展不是很有利。此外,资产证券化产品一般涉及的规模较大,因此营业税成本必然很高。

7
不良资产证券化的难点分析与解决办法
资产证券化在我国起步晚,经验欠缺,特别是对于不良资产证券化,在理论与实践上均存在许多不足。在推行不良资产证券化业务的过程中,应谨慎对待相关问题。
7.1关于资产池的设计问题
不良资产证券化的资产池是由多个不良贷款汇集在一起形成的资产组合。不良资产证券化的本质是以资产池所产生的未来现金流作为支撑而发行新债券的一种证券化方式。但是由于不良资产未来现金流具有不确定的特性,如何设计不良资产证券化的资产池以保证未来有稳定现金流就成了一大问题。
首先,虽然对于单个不良资产而言未来的现金流是不确定的,但是,当资产以组合的形式出现时,资产组合的未来现金流在大数定律的作用下呈现一定的规律性。这就要求资产池的资产达到一定规模,且具有一定的随机分布特征。
其次,银行的不良贷款包含次级、可疑、损失三种,按照银行贷款是否有担保或抵押,还可分为有担保贷款和无担保贷款或有抵押贷款和无抵押贷款。为了保证资产池未来能够产生可预测的现金流,资产池的资产应该为次级贷款和可疑贷款,且应该为有担保贷款或有抵押贷款。
综上,可以通过选择次级和可疑贷款,且行业分布和地区分布广泛的贷款作为入池资产来解决不良资产未来现金流不可预测的问题。
7.2关于交易结构设计的问题
资产证券化具有较多的交易结构,但由于不良资产的特殊性,并不是每种交易结构都适用于不良资产证券化。结合国内外经验,不良资产证券化采用的交易结构目前主要有三种类型,分别是:商用房产抵押贷款支持证券结构(CMBS)、抵押贷款债务结构(CDO)、清算信托结构(LTS)。当资产池由无担保无抵押的不良资产构成时,采用CMBS是合适的。而CDO适合于任何类型的不良贷款的证券化。LTS则适合于采用变现清算方式来处理的不良资产。实践中,由于选择的基础资产特性,多采用CDO结构。采用这种结构最大的难点在于如何保证未来现金流充裕,而未来现金流充裕与否的关键要看资产池的回收率。一般而言,可以在设计交易结构时设立专门的贷款服务机构,使其履行基础资产日常管理和维护及处置回收、制定年度资产处置计划和资产处置方案、定期编制资产服务报告等工作职责。此外,还可设置流动性支持机构,该机构的功能在于当资产池产生的现金流不足以支付当期证券利息和相关费用时,需向该资产池注资,以保持其流动性维持正常水平。
7.3关于资产信用评级问题
不良资产证券化本身具有复杂的交易结构,一般投资者难以独立地对其进行风险评估,为了能够实时的对不良资产证券化产品进行信用评级,需要设立一个专门的评级机构来履行这个职责。大公司可以充分利用自己的评级体系,也可以利用第三方专业的评级机构对入池资产和不良资产证券化新产品进行评级。投资者可以通过评级机构或者该机构指定的网站查询到不良资产证券化产品的信用评级变化情况,适时地调整自己的投资策略。
7.4关于资产信用增级问题
不良资产池的信用评级很低,必须经过信用增级,发行信用评级高的新证券,才能得到市场的认可。信用增级的主要方式分为两种,分别是内部信用增级和外部信用增级。外部信用增级操作起来比较简单,最主要依赖于担保人的信用。而内部信用增级是资产证券化常采用的方法,其主要通过证券化的交易结构设计来完成。
8
案例分析
8.1“建元2008-1”案例分析
(1)项目背景
中国建设银行于2008年发行的“建元2008-1”资产支持证券,是我国商业银行“真正意义上”的“首例”不良资产证券化项目。
(2)基础资产池组成及发行情况
该基础资产池由建设银行十家一级分行的1000笔不良贷款组成,分布在江苏、山东、河南、浙江、北京、广东等10个区域,565户借款人来自建筑业、批发和零售、采矿业、制造业等17个行业。截至2007年6月20日(即该单项目的基准日),基础资产池本息金额113.49亿元,其中包括本金95.5亿元,利息17.99亿元。
(3)交易结构及主要参与方

该单项目设计了优先级、次级两种权益的交易结构来实现内部信用提升。即处置基础资产池不良贷款项目所回收的现金,首先用于支付优先级证券本息,如有剩余,才能用于支付次级证券本金。另外,该单项目还隐性的运用了建立准备基金的内部信用增级方法。具体作法是:首先大致估算出未来最近支付时点应支付的所有税费、中介服务报酬等款项,将不低于此金额的款项预先转入专门设立的“流动性储备金帐户”,作为一种缓冲技术手段,来弥补证券支付时间和处置不良贷款现金回收时间二者之间可能存在的异步现象。
(5)现金流分配机制
为记录该单项目信托资产的现金流情况,受托机构中诚信托在资金保管机构工行开设信托专户。为分别记录不同用途现金流,在该专户之下设有三个二级子账户,即用来归集基础资产池不良贷款项目处置所产生的现金流的“回收款账户”、用于记录按合同约定对资产服务商提供服务所需支付费用(按当期处置收入的计提)的“处置费用账户”、用于存放用于分配资金的“可分配现金账户”。

(6)项目完成情况
该项目于2009年9月23日提前终止。根据信托终止协议的约定,建设银行将剩余信托资产(本金约32亿元,借款人242户)交付给信达公司。至此,“建元2008-1”重整资产证券化项目提前兑付、提前结束,完美收官。在此期间,建设银行出色地完成了“资产服务商”职责,累计实现现金回收33.55亿元(含剩余信托资产返还对价),累计收取各项资产服务报酬和费用合计2.26亿元。项目存续期间,信托产品本息先后共兑付5次,累计兑付证券本息27.24亿元,其中:优先级产品本金21.5亿元,优先级产品利息9106万元,次级产品本金4.83亿元。
8.2“中誉一期”案例分析
(1)项目背景
时隔八年,不良资产证券化业务破冰重启后的首批业务,以附带抵押担保的对公贷款为基础资产,具有很强的代表性。
(2)基础资产池组成及发行情况
“中誉一期”入池不良资产为企业贷款(主要为次级类贷款),未偿本息余额为12.54亿。其中贷款笔数为72笔,贷款人数为42人,单户平均本金余额近3000万元,前五名借款人集中度达71.83%,预计回收率33.89%。
上述贷款的来源分别来自中国银行山东省内各分行,其中德州分行占比最大,达24笔,青岛和烟台分行分别为13笔和14笔,此外其余贷款则零星来自于青岛、济宁、烟台、枣庄、淄博、聊城、日照等多个地区分行或支行,虽然名为不良资产,但其中大部分贷款在风控结构上都具有保证+抵押,有“保证”措施一项的仅有5笔。
证券端发行金额为3.01亿,其中优先级发行金额为2.35亿,资产池折扣率(发行证券金额/未偿本息余额)为24.01%。



中行持有产品发行规模的5%,其中分别持有优先档和次级档规模的5%。大多数风险由其它次级档投资者承担,从而实现风险真实出表,成为正规的不良处置方式。此外,“中誉一期”还补充了其它增信结构。
a. 流动性储备账户
“中誉一期”设置了流动性储备账户,如图6所示,在每期优先级利息偿付后,产品将剩余资金划入流动性储备账户。流动性储备账户要求达到必备流动性储备额(下一期应支付的税费--优先级利息)为止,降低优先档证券的流动性风险。
b. 次级投资者的参与:担任资产服务顾问、提供流动性支持
由发起机构以外的次级档资产支持证券持有人担任流动性支持机构。当证券发生流动性支持触发事件时,各“流动性支持机构”按照在“信托”设立时认购的“次级档资产支持证券”份额的比例按份承担差额补足义务,并取得相应份额的特别信托受益权。
此外,由发起机构以外的次级档资产支持证券持有人担任资产服务顾问,收取服务顾问费。履行监督贷款服务机构对资产池的维护和管理及处置回收、对年度资产处置计划提供咨询意见、为资产服务机构的资产处置工作提供必要咨询服务、对资产服务报告提供修改意见等服务,这在一定程度上有助于提升贷款服务机构处置资产的效率与回收率。
(6)激励机制设计
由于不良贷款的回收率与资产服务机构的能力和意愿息息相关。“中誉一期”在收益分配设计上,将资产服务机构的处置费用置于优先级利息之后,且可以获得超额收益,为资产服务机构提供了很强的激励。
8.3“和萃一期”案例分析
(1)项目背景
不良资产证券化业务破冰重启后的首批业务,以无保证、无抵押的零售贷款(信用卡)为基础资产,具有很强的代表性。
(2)基础资产池组成及发行情况
“和萃一期”入池60007笔不良信用卡债权,未偿本金余额15.09亿元,未偿本息余额20.97亿元。入池债权全部为信用类,贷款五级分类分布情况为:次级类本息余额占比15.02%,可疑类本息余额占比31.91%,损失类本息余额占比53.07%。从未偿本息余额分布来看,5万元及以下本息余额占比36.08%,5至10(含)万元区间本息余额占比30.67%,借款人平均本息余额3.5万元,本息余额相对不高,有利于不良债权的回收。从逾期时间分布来看,逾期3(含)至6(含)个月的本息余额占比54.31%,入池债权的逾期时间较短,从而在一定程度上保证后期现金流回收的规模和稳定性。借款人所在地区分布相对较分散,地区集中度风险较小,其中本息余额占比超过5%的城市仅有深圳(8.13%)、上海(6.02%)、广州(5.86%)三地,预计回收率14.15%。
证券端发行金额为2.33 亿,资产池折扣率(发行证券金额/未偿本息余额)为11.11%。



招行持有产品发行规模的5%,其中分别持有优先档和次级档规模的5%,大多数风险由其它次级档投资者承担,从而实现风险真实出表,成为正规的不良处置方式。此外,“和萃一期”还增加了其它增信设计。
a.流动性储备账户和贷款服务机构垫付执行费用
一方面,设置流动性储备账户,如图8中“6、将相应金额计入信托流动性储备账户”,流动性储备账户中当期流入的金额保留下一期(1应付税费--4优先级利息)的1.5倍,降低因回收波动造成的现金流断档风险;另一方面,由贷款服务机构垫付资产池执行费用,其中贷款服务机构垫付的大于累计回收金额25%部分的执行费用于各期优先档利息支付完毕后获得现金流分配。这样的现金流分配机制,一定程度上降低了优先档证券的流动性风险。
b. 引入专业的个人不良催收机构进行处置
由于是信用卡不良贷款,招商银行的信用卡不良处置采取自催+外包结合的模式,引入专业的个人不良催收机构进行处置。考虑到基础资产池笔数较多,单笔金额较小,引入次级投资者参与处置意义不大。因此产品未设计次级投资者参与资产处置。
(6)激励机制设计
“和萃一期”在收益分配设计上,将资产服务机构的处置费用置于优先级利息之后,且可以获得超额收益,为资产服务机构提供了很强的激励。
8.4“苏誉一期”案例分析
(1)项目背景
江苏银行与XX信托通过银行业信贷资产登记流转中心(简称银登中心)开展信贷资产收益权转让,完成国内银行业首单不良资产收益权转让。
(2)基础资产池组成及发行情况
本单项目入池资产本息余额为4.34亿元,9户借款人,单户借款人平均本息余额为0.48亿元;银行贷款五级分类全部为次级类贷款,相较于可疑和损失类贷款回收的可能性更高;位于江苏省的3个地区,地区经济较发达,不良资产交易活跃,市场成交规模较大,有利于加快资产处置速度;以抵押+保证类贷款为主,未偿本息余额占比达95.15%,抵押物以土地使用权和房产所有权为主,抵押物较易变现,能对资产的处置回收起到较好的保障作用。
此单项目中,优先级受益权的发行规模为1.57亿元,信用级别为AAA,劣后级受益权的发行规模由不良资产出让方江苏银行与劣后级投资者商定。
(3)交易结构与参与主体
此项目延续了不良资产证券化产品的交易结构,设置了流动性储备账户、流动性支持机构以及资产服务顾问。
流动性储备账户:该账户中的余额不少于必备流动性储备金额,用于补充应支付的税收、受托人垫付的费用、各中介机构的费用及优先支出上限内的费用及优先级信托受益权利息的总和,这在一定程度上缓释了交易的流动性风险。
流动性支持机构:根据交易约定,由劣后级投资者担任流动性支持机构,当交易发生流动性触发事件时,流动性支持机构应补足约定金额的流动性支持款项并取得特别信托受益权。这种结构的设计,一方面有助于发起机构会计出表,另一方面能够有效降低回收时间波动产生的优先级信托受益权的流动性风险。
资产服务顾问:由劣后级投资者作为交易的资产服务顾问,为资产服务机构的资产处置工作提供必要的咨询服务,监督资产服务机构对资产池的维护和管理及处置回收等服务,这在一定程度上有助于提升资产服务机构处置资产的效率和回收率。
a.内部增级
通过专业评估机构与律师事务所等实地尽调,对每笔贷款进行了详细调查,将发行产品分为优先档和劣后档,持有优先档的投资者将优先获得分配收益。此单项目中,优先级受益权的发行规模为1.57亿元,信用评级为AAA。
b.流动性储备账户和流动性支持机构垫付执行费
此单项目中设有流动性储备账户和流动性支持机构。规定流动性储备账户中的余额不少于必备流动性储备金额,用于补充应支付的税收、受托人垫付的费用、各中介机构的费用及优先支出上限内的费用及优先级信托受益权利息的总和;与此同时当交易发生流动性触发事件时,流动性支持机构应补足约定金额的流动性支持款项并取得特别信托受益权。
9
对开展不良资产证券化的一些建议
9.1合理构建资产池和定价
在基础资产选择方面,应当注重资产池的构建,重点选择企业经营暂时遇到困难,盈利前景可期的不良贷款,以及具有抵押或担保措施的不良贷款入池,注重资产项目在行业、地域、规模等方面的分散性,降低组合的整体风险。
在资产定价方面,为了降低投资风险,不良资产转让的市场价格,必然要在其账面价值的基础上予以较大的折扣,以真实反映其中的信用风险。我国发行的4单不良资产证券化产品的折扣率基本处于17%-23%之间。实践中,不同的评估方法会得出不同的折扣率,比如不良资产的市场价格、抵押品的价值、评级机构根据借款人的还款能力得出的价值等方法会对同一资产的价格进行不同的定价。风险最小的定价方法应当是综合运用多种方法,选择其中的最小值作为不良资产的定价,同时在估值的过程中鼓励包括发起机构、承销机构、评级机构、服务商、评估机构甚至部分投资机构参与不良资产证券化估值定价,以达到多角度确保估值的合理性,减少估值的偏差。
9.2优化不良资产证券化的交易结构
在设计不良资产证券化的交易结构时,建议在外部信用增级中,引入专业的第三方担保机构作为流动性支持机构。这样的安排有三个优势:一是避免次级证券与优先级证券的潜在利益冲突给优先级证券的兑付带来不利影响;二是降低次级证券投资者的门槛,扩大次级证券投资者范围;三是提高次级证券二级市场的流动性,提高次级证券的价值。
9.3建立自身风险控制体系
由于不良资产证券化产品的风险较其它类基础资产的风险要高,对此可从带来风险的源头--不良贷款着手,结合一些手段,例如提供贷款展期、追加贷款、供应链金融等服务帮助负债企业实现现金流的正常流通,最终能够恢复业务的正常化,以改变不良贷款的性质。除此之外发起机构要关注利率风险、操作风险、市场风险,建立起高效、安全、完备的风险管理和控制制度,这样才能将不良资产证券化的有利影响发挥到最大。除此之外,风险控制还可以通过云计算、大数据等先进技术对不良资产证券化业务的开展进行监管和控制,使得风险控制体系更加具有科学性和系统性。
重要声明
本报告中的数据和信息均来源于各机构公开发布的信息,我公司力求报告内容及引用资料、数据的客观与公正,但对这些信息的准确性和完整性不作任何保证。报告中的任何观点与建议仅代表报告当日的判断和建议,仅供阅读者参考,不构成对买卖的出价或询价,也不保证对做出的任何建议不会进行任何变更。对于因使用、引用、参考本报告内容而导致的投资损失、风险与纠纷,我公司不承担任何责任。
本报告的版权仅为我公司所有,转载请注明来源“普益标准”。我公司保留对任何侵权行为和有悖于报告原意的引用行为进行追究的权利。
4001102288 欢迎批评指正
All Rights Reserved 新浪公司 版权所有
