
#文章来自财经,原标题《美年健康突发“黑天鹅”,一天市值蒸发68亿!29家基金踩雷“假医门”》,作者涂伟 。更多精彩资讯,请登录众筹之家(ID:zczhijia)www.zczj.com
7月,注定是属于自媒体和医药上市公司的月份。
前有《疫苗之王》引发了大家对问题疫苗的滔天民意,长生生物因此一蹶不振,退市似乎已经是板上钉钉的事情;7月29日,一篇《美年大健康:如果人死了,你就只能挣一次钱了!》自媒体文章,让另外一家医药上市公司美年健康(002044.SZ)陷入舆论的泥淖。
7月31日,美年健康内部人员在接受《财经》APP采访时称:“该文作者谭女士因工作原因已于今年2月份被公司辞退,同时拿到一笔赔偿金,还签了字,但后来反悔了,并申请劳动仲裁。7月24日已经开庭,目前还没出结果。据了解,仲裁那边不太支持她的新赔偿方案,所以才会出现这篇自媒体文章。”
据《21世纪经济报道》消息,7月31日中午,谭女士透露:“自己家就住在美年旁边,没有能力对抗美年,压力很大。很快就会同美年方面签署和解协议。”
继昨日(7月30日)跌停后,美年健康今日开盘再度大跌逾6%,截至收盘,报19.59元/股,涨0.31%。

“假医门”指控
引起资本市场惊涛骇浪的那篇自媒体文章《美年大健康:如果人死了,你就只能挣一次钱了!》,要点如下:
1、一位顾客在美年体检,各项指标都正常,但没过多久被三甲医院查出癌症晚期并已全身扩散。
2、美年使用不同辐射程度的医疗设备,操作人员没有执业许可证。
3、美年启用冒牌医生,违规签发体检报告。
4、美年逼迫员工刷信用卡购买体检卡以取得现金流周转,将经营风险转嫁给员工。

针对上述文章,美年大健康很快做出了回应,7月30日发布官方声明称,“美年大健康遭遇有组织的黑公关,已向公安机关报案”。回应要点如下:
1、文章中提到的“患癌客户”在美年体检时并无筛查肠癌项目。
2、MR、胶囊胃镜没有辐射,美年采购的高端CT均为低于国家标准辐射剂量的低剂量螺旋CT。
3、广州美年所有医护人员均持有国家颁发的相关专业资格证及执业证。
就“强迫员工购买体检卡”问题,美年健康内部人士给《财经》APP的解释是,销售人员买卡是完全自愿的行为,因为当时有促销活动。记者追问体检卡是否可退时,该人士表示不太清楚。
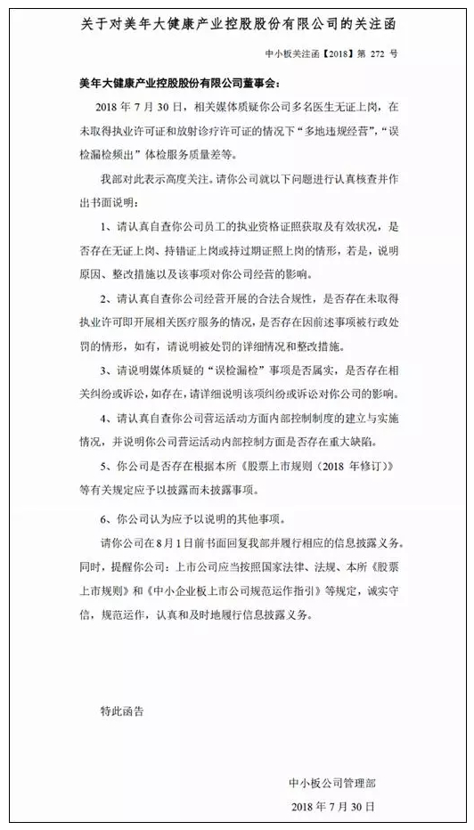
公说公有理,婆说婆有理,就在吃瓜围观群众分不清谁是谁非之际,7月30日晚间深交所下发关注函进行强势问询,要求美年健康认真自查公司员工的执业资格证照获取及有效状况,是否存在无证上岗、持错证上岗或持过期证照上岗的情形等。

随后,美年健康又发布澄清公告称,自媒体文章为了达到抹黑目的,将其因果关系明显的所谓“漏诊”案例强加于公司,更是用“人死了”这样的夸大标题误导公众,扭曲事实。公告的其它内容与之前发布的“官方声明”无异。
此外,美年健康对《财经》APP表示,体检机构中有很多人员,比如前台、引导等都是医疗辅助人员,不需要行医资质。
是否“抹黑”?
尽管美年健康公告中强调自己是被人抹黑,不过,据《财经》APP了解,这似乎并不是美年健康第一次遭人指控从业人员无证上岗。
2018年6月,湖南当地媒体披露,美年健康因在湖南业务扩张过快,工作人员需求量激增,招收大量不具备从医资质的人员,从事体检诊断等工作。湖南都市频道《都市一时间》栏目在暗访中发现,在美年健康定王台分院,做核磁共振的科室当中,7名工作人员中有5人无执业资质。
美年健康内部人士在接受《财经》APP采访时称,“湖南的这个事情,据了解已经撤稿。”
但据媒体报道,在卫计部门的后续检查中证实,上述体检中心的确存在违规情况:一是部分人员不按规定佩戴胸牌,二是存在无执业资格的人员单独上岗操作。
另据《21世纪经济报道》披露,美年大健康多家门店曾因员工未持证上岗、放射设备等问题遭多个政府部门多次行政处罚。
作为本次事件当事人,爆料人谭女士在接受澎湃新闻采访时表示,目前她受到了来自各方面的压力,不便就爆料内容做进一步表态,但她所反映的情况都是真实的,对自己所说的内容负责。谭女士强调,自己不是恶意中伤,而是在帮助美年。
另外,对于是否存在“死亡”医生这一关键问题,谭女士在接受红星新闻采访时表示,爆料文中的“患重疾走了”的医生并不是死了,而是辞职了。
市值一日蒸发近68亿
遭遇“黑天鹅”事件的是美年健康,但连带着一同受伤的是数万散户还有一众基金机构。

受周末自媒体爆料文影响,美年健康7月30日开盘即跌停,随后,有资金试图撬开跌停板,当即被大单砸平,以后一直保持跌停状态直到收盘,美年健康当日股价报19.53元/股,封单超过13万手,市值一日蒸发近68亿元。
基金二季度数据显示,共有29家基金80只产品持有美年健康1.9亿股,占流通股比例14.44%。其中,汇添富基金持股最多,达10637.94万股,通过10只基金产品持有,占流通股比例8.08%。
如果按前一交易日收盘价21.70元计算,7月30日当天,这些基金的浮亏将超4.1亿元。
城门失火,殃及池鱼。股价下跌的不止美年健康一家,还有整个医药板块。除美年健康外,当日还有楚天科技、博晖创新、九芝堂、艾德生物、智飞生物等5股跌停,鲁抗医药、海辰药业、海利生物、冠昊生物跌逾9%。
7月30日,医药板块指数下跌2.67%,整体市值蒸发近800亿元。
此外,7月27日美年健康发布的2018半年度业绩快报显示,2018年上半年实现营业总收入34.90亿元,比上年同期增长57.66%;实现归属于上市公司股东的净利润1.67亿元,比上年同期增长998%,增长近10倍。
美年健康解释称,此次公司利润大涨得益于利好政策落地、健康消费升级、健康体检市场需求井喷的大环境。在此背景下,2018年上半年,公司规模持续扩大,在巩固和发展团检市场的同时,拓展了个检业务;并推出了基因检测、肿瘤早筛、冠脉核磁、肝超等高端体检新产品,产品结构优化,盈利增长点增加。
喧嚣背后的隐忧
前员工之所以会选择爆料美年健康,一个不可忽视的原因在于劳务纠纷,究其原因,或许与美年健康近些年过快的发展有关。
2016年,美年健康收购慈铭体检,改写了民营专业体检机构美年健康、爱康国宾和慈铭体检“三足鼎立”的局面。
彼时,美年健康拥有近300家医疗服务及体检中心;到了2017年,美年健康表示,已布局400余家体检中心;同时,美年健康进一步提出称,2018年体检中心整体规模超过600家。
规模的扩大,伴随着的是公司员工的增加。2015年,美年健康的员工总数是1.39万人;2016年,这个数字变为1.84万人;2017年时,这个数字是大幅攀升增加到3.08万人。
美年健康年报显示,2015、2016、2017三年,体检服务人工费用支出分别是3.78亿、7.96亿、10.74亿,同期医务人员及分院保障员工数分别是7922人、9931人、17239人。
做一个简单的计算,这三年期间,美年健康每年花在医务人员及分院保障员工上的年均费用分别是4.77万元、8.02万元、6.23万元,而这一部分人群,正是体检服务的主体。
可以看见的是,2017年,美年健康在人员规模大幅扩张的基础上,相关的经费却没有跟上,体检服务人员的人均投入反而低于2016年。这就不得不让人发出疑问,在控制人力成本的情况下,能不能招来合格的医务人员,能不能留的住合格的医务人员?
更让人担忧的是,美年健康在民营专业体检机构当中还算是比较专业的,很多中小民营体检机构人员并不专业,因为聘请专业人员的成本很高,里面很多仪器也都是医院淘汰的二手产品。
“此次美年健康前述事件出来后,其股价大跌也反映了资本的一些态度。”业内人士表示,“民营体检目前遇到瓶颈,亮点找不到,一旦出了负面的东西影响就很大。资本市场对民营体检行业的期望值在降低。”
4001102288 欢迎批评指正
All Rights Reserved 新浪公司 版权所有
