中商情报网讯:中国汽车保有量升至全球第二位,保有量快速增长带来停车泊位的刚性需求,立体车库成为新热点。立体车库,也称为机械式停车设备、机械式立体停车库,是对各种非平面停放车辆设施的一种统称。具体来说,就是用来最大量存取储放车辆的机械或机械设备系统。
我国立体车库行业起步于上世纪80年代,经过90年代引进国外技术和2003年以来的自主研发阶段,近年来随着汽车产业的快速发展,立体车库行业进入快速发展阶段。立体车库市场替代空间广阔,政策发力有望成为行业爆发催化剂。据中商产业研究院发布的《2017-2022年中国立体车库行业研究及市场投资决策报告》显示,2016年我国30个省、市、自治区共262个城市新建车库,新建车库项目2215个,同比增长6.5%;新增机械式泊位数728643个,市场销售总额达到133.34亿元,同比增长20.21%。


立体车库产业链
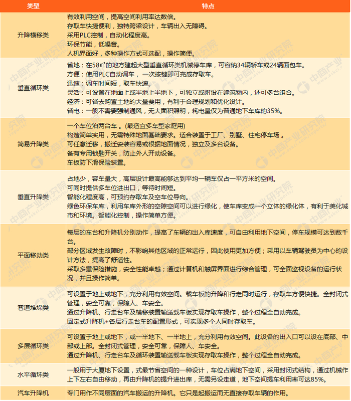
机械式停车设备按其工作原理可分为九大类,分别是:升降横移类、平面移动类、巷道堆垛类、垂直升降类、垂直循环类、水平循环类、多层循环类、简易升降类和汽车专用升降机。其中,升降横移类、平面移动类、巷道堆垛类、垂直升降类,这4种类型的车库是最典型的、市场上最多采用的、市场占有率最高的、最适合大型化发展的。

立体车库分类
在国家质量监督检验检疫总局颁布的《特种设备目录》中,将立体车库分为九大类,具体是:升降横移类、简易升降类、垂直循环类、水平循环类、多层循环类、平面移动类、巷道堆垛类、垂直升降类和汽车专用升降机。

智能立体车库主要企业分析
国内机械式停车设备制造企业数量增长迅速。截至2016年底,我国停车设备制造资质企业已经超过500家,2016年新增的取证企业超过100家,市场竞争日趋激烈,伴随着城市停车位需求的快速增加,大量的企业进入立体车库行业。
1、五洋科技
公司立足工业控制技术,专注自动化装备的研发、设计、生产和销售,充分利用上市公司平台,积极进军智能车库行业,2015年11月并购重组深圳市伟创自动化设备有限公司,一举成为中国领先的智能停车投资建设运营一体化服务商,实现了产业和产品结构的转型升级。
公司主营业务涵盖智能车库、自动化生产线、立体仓储、矿山安全设备、无人船、金融服务六大板块,主要产品包括智能停车设备、自动化成套生产线、物流及智能仓储、带式输送机核心装置等。
2016年五洋科技产品结构情况

公司不断加强销售渠道的建设,成立了营销总监、大区经理、销售处长、销售员四级营销队伍,将全国范围划分成东北、西北、华北、西南以及华南五大区域进行产品销售;并与国内知名企业万达、万科、中海等多家企业建立了长期的合作关系,为政府机关、医院、学校等多家组织提供智能停车整体解决方案,所承建立体停车项目泊位数超过20万个。
2、东杰智能
公司是国内较早从事智能物流成套装备设计与生产的企业,有东杰装备、东方物流机电安装、以及东杰软件三家子公司,产品涉及智能物流装备硬件制造、设备安装、以及软件设计,在智能物流领域布局全面。电商、快递企业的上市加速了智能仓储、分拣和输送系统的需求爆发,智能装备业务将持续受益。
公司在立体车库业务方面具备相对成熟的技术储备,开发了包括塔式、仓储式、沉箱式、升降横移式、多层循环式、巷道堆垛式等多种形式立体车库,立体车库业务14年实现营业收入1346万元,15年实现营业收入2290万元,同比增长70%。
2016年东杰智能产品结构情况

公司作为国内智能物流装备行业优秀供应商之一,经过近二十年的技术革新和经验积累,与下游各行业龙头企业有成功的合作经验,已为山西建行、上海工行、国家电力调度中心、北京望京小区、沁园小区、颐园居小区等建造了多座停车库。
3、诺力股份
公司主要从事轻小型搬运车辆及电动仓储车辆的研发、生产和销售,产品主要涵盖轻小型搬运车辆、电动步行式仓储车辆、电动乘驾式仓储车辆三大板块。凭借工业车辆行业多年积淀优势,公司在轻小型搬运车辆和电动仓储车辆领域占据领先优势、成为行业寡头。同时,公司积极向AGV小车、立体车库和高空作业平台外延扩展,不断优化产品结构,打造多元增长极。
布局立体库,打造智能物流一体化解决方案。2014年2月,公司投资1500万元成立浙江诺力车库设备制造有限公司,专业从事机械立体停车库、交通自动化设施的集研发、生产、安装和维修,开始涉足立体车库领域,15年停车设备贡献收入1333万元。
产品系列齐全,包括升降横移类、垂直升降类、平面移动类、巷道堆垛类、简易升降类、无避让类等六大系列。

公司先后与医院、商业地产、物联网公司等对象进行立体车库建设项目合作。拟以智能物流设备技术为依托,为客户提供包括AGV、立体仓库、仓储管理系统等在内的智能仓储物流整体解决方案。
4、润邦股份
公司主营业务为高端装备制造业务,主要包括各类起重装备、船舶配套装备、海洋工程装备、立体停车设备等产品的设计、研发、制造、销售及服务。其中立体停车设备业务主要指自主品牌“普腾”智能型立体停车系统,产品主要应用于商场、社区、医院、写字楼等场所。
全面布局立体车库样板工程,市场拓展能力强。公司全资子公司江苏普腾是专业化停车设备制造商,从事立体停车库业务,有多个系列产品。2016年4月,由普腾提供的江苏省最大的智能立体车库投入运行,共由10组PCS垂直升降类机械车库组成,最高为12层,共提供有效车位数248个。2016年,公司立体停车库业务贡献营收9831万元,未来有望成为公司新的增长点。
2016年润邦股份业务结构情况

4001102288 欢迎批评指正
All Rights Reserved 新浪公司 版权所有
