中商情报网讯:超硬材料被誉为“工业的牙齿”,在国民经济建设与发展中扮演着至关重要的角色。当前我国超硬材料产业正处于发展关键时期,在新材料、新能源、通信以及半导体芯片等应用领域面临许多重大的机遇。未来随着制造业的进一步升级和新兴产业的快速发展,超硬材料行业将迎来更加广阔的发展空间。
一、超硬材料的定义及分类
超硬材料是指硬度特别高的材料,通常其维氏硬度值超过40GPa。超硬材料可以分为天然超硬材料和人造超硬材料两大类,天然超硬材料主要包括金刚石(钻石)和黑钻石,而人造超硬材料则包括聚合钻石纳米棒(ADNR)、化学气相沉积金刚石(CVDD)以及多晶立方氮化硼(PCBN)等。

资料来源:中商产业研究院整理
二、超硬材料行业发展政策
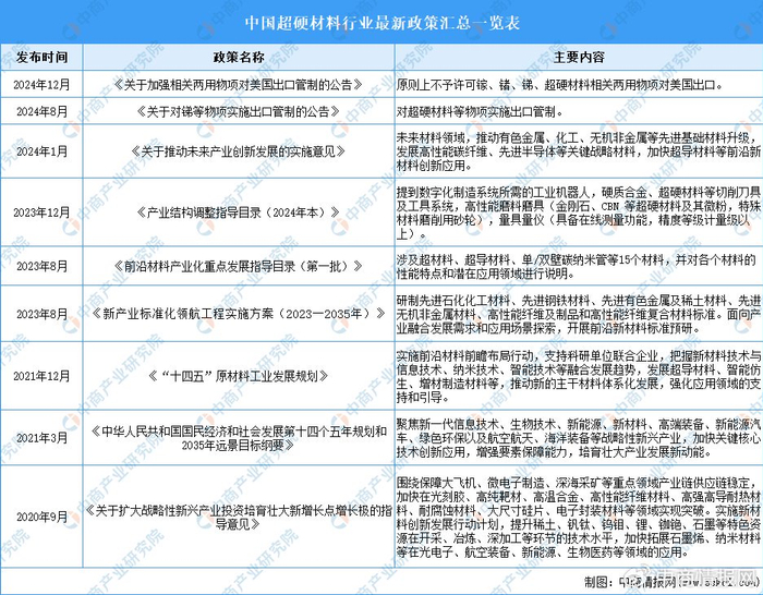
超硬材料被誉为“工业的牙齿”,是支撑国民经济建设和发展的重要基石。近年来,我国政府相关部门高度重视超硬材料行业发展,围绕出口管制、产业发展引导等方面,相继出台了《关于加强相关两用物项对美国出口管制的公告》、《关于对锑等物项实施出口管制的公告》等一系列出口管制措施,以及《关于推动未来产业创新发展的实施意见》、《产业结构调整指导目录(2024年本)》等产业发展引导政策,旨在全方位支持并引导超硬材料行业的持续健康发展。

资料来源:中商产业研究院整理
三、超硬材料行业发展现状
1.超硬材料行业总产值
经过六十年的磨砺和沉淀,中国超硬材料行业实现从无到有、由弱渐强的巨大转变,超硬材料及制品已经成为国家各项支柱产业解决关键共性技术、实现新一代技术创新的重要支撑点。当前,我国超硬材料产业在全球市场中处于主导地位。中商产业研究院发布的《2025-2030年中国超硬材料深度分析及投资前景研究预测报告》显示,2023年中国超硬材料行业总产值达155.3亿元,较上年增长5.07%。中商产业研究院分析师预测,2024年中国超硬材料行业总产值将达到163.2亿元,2025年达到171.5亿元。

数据来源:中国机床工具工业协会超硬材料分会、中商产业研究院整理
2.超硬材料销售情况
超硬材料包括工业金刚石、宝石级单晶、立方氮化硼、金刚石微粉等。从销售情况来看,2023年除立方氮化硼外超硬材料的销售量均上升,除线锯外超硬制品的销售量均下降。主要是因为线锯产品对金刚石的消耗较大,而线锯产品的销量升高同我国光伏、电车等行业的迅速发展密不可分。

数据来源:中国机床工具工业协会超硬材料分会、中商产业研究院整理
3.超硬材料进出口情况
根据中国海关统计,2023年13种商品计出口到217个国家和地区,同比增加8个,占出口量5%以上的依次是印度25%、俄罗斯5%、巴西5%、美国5%、越南5%,占出口额5%以上的依次是香港区18%、印度14%、美国8%、俄罗斯5%。2023年从61个国家和地区进口(含中国本身),同比增加1个。进口总量5115吨,同比下降16.2%;金额393百万美元,同比下降16.1%。泰国占进口数量最多,达46%;日本占进口额最大,达35%。

数据来源:中国海关、中商产业研究院整理
4001102288 欢迎批评指正
All Rights Reserved 新浪公司 版权所有
