经过10年打磨,10月18日,淮阴工学院官网发布更名为淮安大学的相关公示,这意味着,淮安人民期盼已久的淮安大学距离现实更近一步,其没有综合性大学的历史有望在明年终结。

淮安大学,更近了!
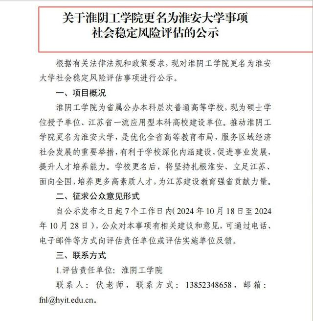
《公示》内容显示:淮阴工学院为省属公办本科层次普通高等学校,现为硕士学位授予单位、江苏省一流应用型本科高校建设单位。推动淮阴工学院更名为淮安大学,是优化全省高等教育布局,服务区域经济社会发展的重要举措,有利于学校深化内涵建设,促进事业发展, 提升人才培养能力。学校更名后,将坚持扎根淮安、立足江苏、 面向全国,培养更多高素质人才,为江苏建设教育强省贡献力量。
扬子晚报/紫牛新闻记者注意到,前不久,根据国务院学位委员会办公室公示,淮阴工学院今年获批新增9个硕士点,今年国家自然科学基金立项名单中,淮阴工学院共有12个项目获批,其中面上项目3项,青年项目9项。
另据淮阴工学院官网公布的“淮阴工学院高水平应用型大学建设方案”,明确学校的建设目标是建成一批国内知名、省内同类领先的学科专业,汇聚一批具有突出创新能力和服务水平的师资团队,打造一批产学研深度融合的平台基地,产出一批具有较大影响的标志性成果,培养一批具有较强创新创业能力和宽广国际视野的高素质人才,实现建成高水平应用型大学的发展目标。其中,计划到2025年,综合实力进入全国前300名,4个学科达到省内同类领先,实现更名大学;到2035年,4个学科达到国内领先,建成国内知名、特色鲜明的高水平应用型大学;到2050年,综合实力进入全国前200名,4个学科进入ESI国际排名前1%,建成有一定国际影响力的高水平大学。

今年10月18日,淮阴工学院官网发布《关于淮阴工学院更名为淮安大学事项社会稳定风险评估的公示》
筹建大学,淮安一直在努力!
近年来,在淮安,创建“淮安大学”的呼声很高,筹建综合性大学规划已久。淮安“十一五”规划提出“筹办综合性大学”,“十二五”规划提出“积极筹建淮安综合性大学”,“十三五”规划提出淮安大学创建工程:积极推进大学筹建工作,并在重大民生工程中提出“淮安大学”:在淮安市原有高校基础上,整合资源,统筹规划,组建综合性大学。“十四五”规划提出“建成淮安综合性大学”。
省级层面,早在2014年,江苏省就开展了“淮安大学”的筹建工作。2014年8月8日,淮安大学筹建工作专题会议在江苏省教育厅召开。会上,时任江苏省副省长曹卫星代表江苏省人民政府批准淮阴师范学院、淮阴工学院合并筹建淮安大学,要求2015年报国家教育部批准,正式挂牌筹建。
2014年9月27日,淮安大学筹建工作领导小组第一次会议在淮阴师范学院召开。会上,宣布了原江苏省教育厅厅长沈健、原淮安市人民政府市长曲福田担任淮安大学筹建工作领导小组组长。

今年2月5日下午,淮安市委书记史志军到淮阴工学院调研推进淮安大学创建工作
助力城市发展,提供才智支持!
对淮安市而言,“淮安大学”意义重大,当地主要领导给予了高度重视。
今年2月5日下午,淮安市委书记史志军专门到淮阴工学院调研推进淮安大学创建工作,提出了“高标准高质量推进淮安大学创建”的要求,以及“特色鲜明的高水平淮安大学”的目标。史志军表示,淮安大学的创建,将帮助淮安加快形成新质生产力,为淮安加速推进新型工业化、实现产业新跨越提供有力才智支持。
今年9月10日,淮安市长顾坤在淮阴工学院调研,淮阴工学院党委书记常绿、校长郑锋表示,学校将聚焦淮安经济社会发展战略需要,锚定高水平应用型大学建设目标,扎根淮安办大学。顾坤强调,希望学校积极推进校地联动、校企合作,为淮安市成为全省“打造发展新质生产力重要阵地”生力军提供坚实支撑。
相关人士表示,淮安作为全国历史文化名城,历代名人辈出,当今每年为全国高等院校输送大量学生。然而作为苏北中心城市的淮安至今没有综合性大学,城市辐射能力不强,在全国知名度不高,在筹建综合性大学方面还远远落后于省内其它兄弟城市。从淮阴工学院向淮安大学的转变,不仅仅是校名的更改,更将在知名度、人才吸引力、综合实力等多个领域实现全方位提升,并助力淮安这座城市的招才引智和现代化建设。

链接:
淮阴工学院是江苏省属本科院校,坐落于周恩来总理家乡、全国历史文化名城——江苏省淮安市。学校起源于1958年创建的淮阴工业专科学校,2000年与江苏省农垦职工大学、淮阴职工大学、淮海交通职业专科学校合并组建淮阴工学院,是硕士学位授予单位、江苏省一流应用型本科高校建设单位。66年来,学校坚持面向国家战略需求,面向地方区域经济社会和行业发展要求,秉承“为中华之崛起而读书”校训,铸就了“明德尚学、自强不息”的校园精神。
学校现有枚乘路、北京路、萧湖3个校区,校园占地170万平方米,校舍面积71万平方米。现设有22个院(部、中心),73个本科专业,3个专业硕士学位授权点类别。有本科生2.2万余人,硕士研究生1500余人,留学本科、研究生200余人。现有教职工2000余人,其中专任教师1400余人。
淮阴工学院是一所以工学为主的应用型大学,涵盖管理学、社会学、农学、文学、法学、艺术学、理学、教育学等多个学科门类。现有省“十四五”重点学科6个,ESI全球排名前1%学科3个(工程学、环境与生态学、化学)。学校始终坚持以人才培养为中心,着力培养高素质、实基础、强能力、善创新,具有强烈社会责任感和家国情怀的复合应用型人才。办学66年来,已累计为社会培养和输送人才逾13万名,毕业生以综合应用能力强、可持续发展后劲足而广受社会欢迎,为地方经济建设和社会发展做出了积极贡献。
扬子晚报/紫牛新闻记者 朱鼎兆
图片来源:淮阴工学院官网
校对 陶善工
4001102288 欢迎批评指正
All Rights Reserved 新浪公司 版权所有
