香港 IPO 反腐败太猛了!国泰君安香港公告:香港证监会和廉政公署到访本公司香港主要营业地点执行搜查令!一名雇员被廉署拘留调查!

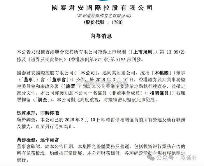
1、国泰君案香港公告:“于2026年3月10日,香港证券及期货事务监察委员会和廉政公署(「廉署」)到访本公司香港主要营业地点执行搜查令,并带走部分文件。本公司亦获知悉本公司一名雇员(非董事会成员)(「相关雇员」)被廉署拘留(「调查」)。”
2 、事情发生在 3 月 10 日,不过公司昨天晚上被新闻推送后才发布。
3 、根据财新等的报道,除了国泰君安香港,中信证券也被到现场调查,不过中新信证券没有公告。
4001102288 欢迎批评指正
Copyright © 1996-2019 SINA Corporation
All Rights Reserved 新浪公司 版权所有
All Rights Reserved 新浪公司 版权所有
