前言
在全球科技产业加速重构的当下,半导体芯片作为数字经济的核心引擎,正经历前所未有的技术迭代与市场变革。人工智能、大规模云计算、5G 通信、物联网及自动驾驶等前沿领域的深度融合,赋予了芯片更为丰富的性能与应用需求,也推动了整个产业链的高速演进。面对不断攀升的算力瓶颈与能效挑战,厂商们正以更加开放的合作姿态和跨界思维,快速交付更为多样化的解决方案。
市场竞争格局亦在快速重塑:领先企业通过并购、战略合作与生态建设,不断夯实自身在设计、制造与应用领域的优势;新兴势力则凭借灵活研发和敏捷迭代,在细分市场抢占先机。产业链上下游的协同效率也显著提升,新架构、新工艺与新材料的跨界融合,为芯片创新注入了更多可能。多重力量的合力,使得整个行业的技术演进速度和商业化进程,都有了明显加快。
接下来,充电头网将为您汇总各大企业近期推出的多款新型芯片,帮助读者深刻了解当前充电半导体领域的最新动态。
排名不分先后,按企业英文首字母排序。
CHIPSEA芯海科技
芯海CPW6430

CPW6430是一款集成了PD3.2、UFCS等全协议栈,同步双向升降压控制器及高性能MCU的“三合一”芯片。直击当前快充市场三大核心痛点:高功率需求、协议碎片化、开发效率低,CPW6430以“全协议覆盖+旗舰级性能+开发友好型架构”的优势,为USB Type-C PD快充设备提供从协议认证到系统设计的完整解决方案。
CHIPANALOG川土微
川土微CA-IF1044AX-Q1
川土微电子全新推出的CA-IF1044AX-Q1是一款实现全国产供应链、全面通过IBEE/FTZ-Zwickau EMC认证的车规级CAN收发器,支持经典CAN与5 Mbps CAN FD,兼容3.3 V/5 V MCU,并在未上电时呈现理想无源高阻态,RXD输出无毛刺。芯片内建±42 V总线故障保护、±30 V共模输入耐受、热关断与欠压保护,典型环路延迟仅110 ns,待机功耗低至7.5 μA,且在无外部滤波器条件下通过最高等级射频发射与抗扰测试、8 kV直触ESD防护,SOIC8及DFN8封装适应-40 ℃至125 ℃工作温度,为汽车电子系统提供高可靠性与安全性的通信接口方案。
川土微CA-IS3223EHS-Q1

CA-IS3223EHS-Q1是一款全国产化半桥栅极驱动器,采用电容隔离技术实现±800 V高压隔离及抗高 dv/dt 环境,VDD/VBS最高20 V宽电源供电并兼容3.3 V/5 V/15 V逻辑输入,输出峰值驱动电流达+1.9 A/−2.2 A,典型传输延时仅70 ns且脉宽失真≤10 ns,内置300 ns死区时间以优化MOSFET/IGBT导通性能,结温范围–40 ℃至125 ℃符合AEC-Q100与RoHS标准,SOIC-8小巧封装兼顾紧凑与散热,为工业驱动、电机控制、光伏逆变、电源模块及车载电机驱动等中小功率场景提供高性价比解决方案。
CPS易冲
易冲CPS8851H

CPS8851H是一款符合PD3.2标准的USB Type-C控制器,实现了VCONN的Type-C端口功率控制、Type-C CC控制、检测和PD信息传递。需要外部MCU协同工作 (AP或EC),集成USB Type-C Port Manager (TCPM),可通过I2C接口通信。CPS8851H可以根据不同的应用可以配置为Source、Sink和DRP。集成VBUS检测和过温保护功能。

同时于4月9日,易冲的新一代USB PD Controller CPS8851H 通过USB PD 3.2认证,获得TID:13350。USB Power Delivery 3.2 (PD3.2) 是 USB PD 协议的最新版本,CPS8851H也是率先通过该版本协议认证的芯片之一。
DK东科
东科 DK83XX
东科半导体即将于2025年第二季度推出一款CrM模式PFC芯片DK83XX系列,该系列芯片预计会将700V GaN功率器件、驱动器及高性能PFC控制器合封于一体,采用PDFN8*8或SOP封装。该芯片面向75W至150W快充适配器和智能终端场景,可兼顾体积最小化与效率最大化。
Fantastichip梵塔
梵塔FAN6960

FAN6960是一款高度集成的数模混合控制器,内置PFC和AHB Flyback双级控制架构,采用QFN-16封装。其PFC控制器支持CRM/DCM/Burst多模式工作,通过数字环路实现自适应母线电压调节和输入电容电流补偿,显著提升功率因数与效率;AHB Flyback控制器采用峰值电流控制及专利ZVS策略,支持CCM/CRM/QR/Burst模式切换,结合自适应死区控制与频率抖动技术,兼顾高效能与低EMI。芯片集成全面的保护机制,包括输入欠压、输出短路、过温等保护,并可通过UART接口灵活配置保护模式与工作参数。
该芯片专为LCD TVs、PD充电器、LED驱动等高能效场景设计,符合能源之星、DoE等国际能效标准。通过MTP存储和GUI配置工具,可实现系统参数优化与快速开发,在精简外围电路的同时支持半有源桥控制、动态负载响应及轻载Burst降损功能,500kHz高频开关能力进一步缩小系统体积,适用于多功率等级的高密度电源解决方案。
相关阅读:
1、“软开关”赋能高密度电源,AHB控制器芯片汇总!
梵塔FAN6166

FAN6166是一款高度集成的数模混合AHB Flyback Combo控制器,内置MTP存储器和UART可编程接口,支持带倍压整流的半桥反激拓扑。该芯片采用峰值电流控制技术,支持CCM/CRM/QR/Burst多模式自动切换工作,通过专利ZVS控制策略和自适应死区优化实现全负载范围的高效运行(最高开关频率500kHz),集成高压启动、X电容放电及半桥驱动电路,显著降低BOM成本。其输出电压幅频自适应调节技术进一步优化系统效率与纹波性能,同时具备原边恒流保护、输入/输出多重保护机制,保护模式可通过GUI灵活配置。
该器件符合全球主流能效标准,适用于适配器、PD充电器和LED驱动等宽输出应用场景。通过智能模式切换与频率抖动技术,在提升轻载效率(空载功耗
相关阅读:
1、“软开关”赋能高密度电源,AHB控制器芯片汇总!
梵塔FAN6966

FAN6966是一款高度集成的数模混合控制器,结合PFC(功率因数校正)和AHB Flyback(不对称半桥反激)架构,支持UART接口灵活配置。其PFC采用恒定导通时间控制,支持CRM/DCM/Burst多模式工作,通过自适应母线电压调节、输入电容电流补偿及谷底导通技术,实现高功率因数(PF)与低谐波失真(THD)。AHB Flyback部分集成峰值电流控制,支持CCM/CRM/QR/Burst模式切换,结合专利ZVS(零电压开关)策略和自适应死区控制,优化效率与EMI性能。芯片内置高压启动、X电容放电及多重保护功能,外围电路精简,适用于适配器、LED驱动及PD充电器等场景。
该芯片符合能源之星、DoE及欧盟能效标准,提供全面的保护机制(如过压、过流、短路、过温),并支持Latch/Hiccup/Auto-Recovery等故障响应模式配置。通过数字环路优化和自适应调节,FAN6966在宽负载范围内实现高效稳定运行,采用SOIC-16封装,显著降低系统成本与设计复杂度,适用于高可靠性的中高功率电源解决方案。
相关阅读:
1、“软开关”赋能高密度电源,AHB控制器芯片汇总!
FASTSOC速芯微
速芯微FS332GH

FS332GH是一款专为240W USB Type-C PD3.2线缆设计的eMarker芯片,支持最新PD3.2协议及SOP/BMC PHY收发器和结构化VDM通讯,工作电压范围宽至2.9 V–42 V(通过电阻与电容阵列可扩展至60 V VBUS),CC脚耐压36 V,灵活支持VBUS或VCONN直接供电并可选0.1 µF电容提升稳定性。其DFN1.6×1.6-4L超小封装不仅极大节省PCB空间,也便于单芯/双芯及48 V/5 A高功率快充线材的多样化应用,是高性能USB Type-C 线缆的理想“身份证”解决方案。
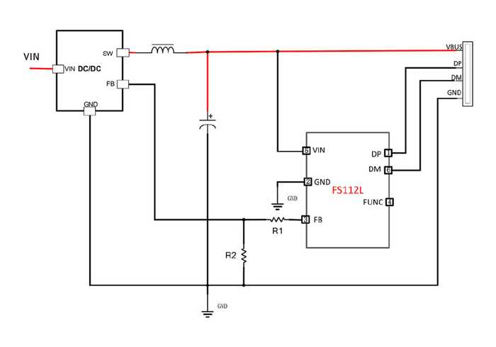
速芯微FS112L

FS112L是一款USB Type-A快充协议智能管理芯片,集成高耐压设计(VIN耐压40 V、D±耐压22 V)、低损耗LDO及多重保护机制,通过D±信号与终端通信,自动识别并匹配BC1.2、Apple 2.4 A、QC2.0/3.0、FCP/SCP/HISCP及低压直充等主流协议,实现即插即用;同时支持动态关闭快充输出并切换至涓流模式以延长电池寿命,SOT23-6小巧封装便于在USB-A充电器、车载充电器、移动电源及智能插座等紧凑型设备中高效部署。
JINXIAN锦弦科技
锦弦9906C1
锦弦9906C1是一款专为手表与手机多合一无线充电器设计的认证芯片,集成手表与手机双通道认证功能于一体,通过I²C通信接口完成设备识别与认证流程。手表、手机模块认证通信过程中共用同一个从地址0x10,不能同时启用,可通过主控端宏定义选择通信类型为手表或手机认证模块,实现一芯双充、无缝兼容的无线充电体验。

锦弦9906C1工作电压范围宽广,支持2.5 V至5.0 V输入,参考典型工作电压为3.3 V,I²C接口最高时钟速率可达400 kHz,数据传输高效可靠,且内部不带上拉电阻,允许用户根据实际PCB设计需求自定义上拉电阻阻值(推荐4.7 kΩ)以优化信号完整性与功耗表现。
锦弦9906C1采用DFN-8小型封装(2.5 × 2.5 × 0.55 mm)。据了解,该芯片GND、VCC、SCL与SDA四个关键引脚分别承担地线、电源与I²C时钟、数据通道功能,其余引脚均设计为悬空处理,降低了电气干扰风险。芯片外形小巧,极大节省了PCB空间,便于在体积受限的无线充电底座或移动电源中集成应用。
相关阅读:
1、一颗芯片搞定手表&手机无线认证!锦弦推出一芯双充鉴权芯片9906C1
MAXIC美芯晟
美芯晟MT2801

美芯晟最新推出支持多协议快充的高集成度协议芯片MT2801。该芯片符合最新USB PD标准,支持USB PD3.2 R1.0 DFP及可编程电源(PPS),兼容BC1.2、QC2.0/3.0、SCP、UFCS、AFC等主流快充协议,可广泛应用于电源适配器、车载充电器及移动电源等各类充电产品。
Powlicon宝砾微
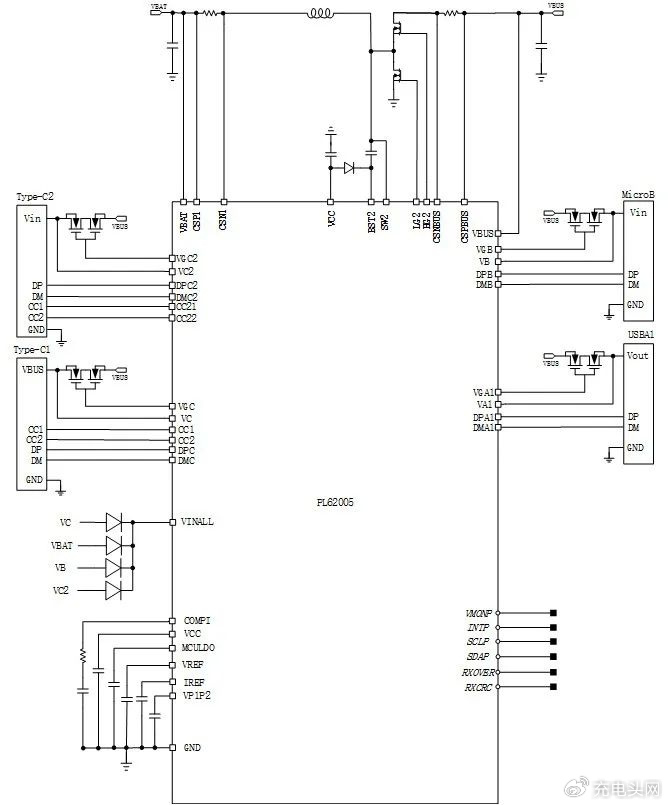
宝砾微PL62005

PL62005是一款单串27W全集成快充协议SOC,支持3.0V–32V宽输入电压,可编程开关峰值电流最高达20A,150kHz/300kHz可选频率,并以10mV/10mA精度调节输出,最高转换效率达97%。芯片内置欠压、过压、过流、短路及过温等多重保护机制,采用QFN5×5-48封装,配合外置功率MOS可灵活实现升压放电与降压充电。集成全快充协议与智能电源路径管理,通过I²C接口实现充放电过程的精确控制,广泛适用于移动电源、智能家居、便携式终端及工业控制等场景。
Power Integrations
PI TinySwitch-5 IC

TinySwitch-5 系列芯片是一款集成离线式高效开关转换器IC,旨在将经典TinySwitch家族的输出能力从传统水平扩展至175 W。该器件采用简单的二极管整流与光耦器反馈架构,峰值转换效率可达92%,并且继承了自1998年起屡获殊荣的EcoSmart技术,凭借超低待机功耗已在全球范围内节省了数百太瓦时的电力。TinySwitch产品自问世以来销量已突破60亿颗,已广泛应用于家电、计算、通信、工业及医疗设备的偏置和辅助电源市场,深受设计工程师青睐。
TinySwitch-5 内置先进的控制引擎,可在运行过程中动态调整开关频率和功率输出,确保在轻载或空载工况下仍能保持极高效率,轻松满足欧盟ErP指令2009/125/EC对300 mW以下待机功耗的要求,同时提供高达220 mW的输出以驱动显示、控制及通信模块。其耐热增强型封装设计使得器件在不依赖散热片条件下即可稳定输出75 W,且通过输入欠压与过压保护机制,为电网电压波动较大的地区确保了耐用性与安全性,从而帮助厂商在小型化、高可靠性的电源设计中实现性能与成本的最佳平衡。
相关阅读:
1、PI 推出TinySwitch-5 IC, 助力高效电源设计
Primechip元芯半导体
元芯YX211052

YX211052 是一款全集成MOS的高效同步升压转换器,其输出电压范围可达6V至100V,最大输出功率可达150W,最高效率可达97%。得益于MOS管全集成化设计,YX211052大幅简化了转换器的外围电路,使得整板体积更小,功率密度更高,系统成本进一步降低。
元芯YX201052

YX201052 是一款全集成MOS的高效同步降压转换器,其输入电压范围可达4V至100V,最大输出电流可达6A,最高效率可达97%。得益于MOS管全集成化设计,YX201052大幅简化了转换器的外围电路,使得整板体积更小,功率密度更高,系统成本进一步降低。此外,该产品还具备并联错相功能,方便功率扩展的同时,有效降低了输出纹波,提升了系统的稳定性和可靠性。
Qi2无线充模组

在2025年4月,共有四款Qi2无线充电模组通过了认证,详情如上表所示。
SouthChip南芯科技
南芯SC25042Q

南芯科技最新推出的车规级高速 CAN/CAN FD 收发器 SC25042Q,适用于 12V 和 24V 汽车系统,可直接连接 3V-5V 的微控制器,支持高达 5Mbit/s 的数据传输速率。SC25042Q 集成了振铃抑制功能,抗电磁干扰能力强,可实现无损时间传输,保证信号的高效可靠。该产品通过 AEC-Q100 认证,符合 ISO 11898-2:2016、SAE J2284-1 至 SAE J2284-5 标准,为车规级接口芯片提供了高性能、高性价比的国产化选择。
南芯SC2016A
SC2016A是南芯科技最新推出的一款三合一移动电源SOC解决方案,支持2到5串电池,支持3.3V至22V的输入电压,通过将MCU、协议控制器以及升降压控制器集成于一颗芯片中,可为设计师和开发人员提供高性能、高集成度、低成本的电源管理方案。

得益于SC2016A的高集成度,采用该芯片可以有效减少外部元件的需求。芯片内集成了USB PD基带PHY、Type-C检测、VBUS放电路径、VCONN电源和DPDM快充协议PHY等多项功能,并配备了11位高性能ADC、NMOS栅极驱动器、I2C接口及多种保护电路,能够有效防止过压、欠压、过流、短路和过温等问题。
SC2016A采用QFN48封装,适用于移动电源、车充以及快充充电器等领域。
相关阅读:
1、南芯科技推出高度集成的三合一移动电源SOC解决方案SC2016A
Weltrend伟诠
伟诠WT6678F
伟诠WT6678F是一款支持USB PD 3.1 EPR 48V的PD快充协议芯片,该芯片集成了USB PD 基带 PHY、Type-C 连接检测、电流/电压监测、分流稳压器、NMOS 负载开关驱动器以及高性能 Turbo 8051 架构 8-bit MCU,能有效降低外围元件数量,缩小产品体积,并降低BOM成本。
WT6678F支持 3.3V 至 56V的宽工作电压,可完全覆盖 USB PD 3.1 的全电压输出规范。,具备丰富的可编程功能与多重保护机制。其内建 10-bit ADC 能实时监控电压与电流,支持可调恒压/恒流控制、线缆压降补偿与 PPS 快充及 EPR AVS 模式。此外,该芯片内建分流稳压器、电源放电电路、NMOS 开关驱动器,并支持 OVP、UVP、OCP、OTP 与 SCP 等多种保护功能。
WT6678F采用QFN16封装,适用于电源适配器、墙充、车充以及多口插座等产品之中。
相关阅读:
1、高压快充新纪元,全面盘点支持PD3.1 240W的48V协议芯片
充电头网总结
在当前全球半导体格局加速演进的背景下,充电半导体领域正迎来快速的发展。一方面,多样化的新型功率器件和协议控制芯片不断涌现,为快充、车规、无线充电等应用场景提供了更高效、更可靠的技术选型;另一方面,产业链上下游的深度协同与跨界融合,也在持续打破传统壁垒,推动设计、制造、封装、认证等环节的紧密联动。这不仅使得企业能够灵活应对算力与能效的双重瓶颈,也在资源整合与成本控制方面发挥了关键作用。可以预见,随着厂商在标准化生态与开源平台上的持续投入,整个充电半导体市场将更加健康、有序地迈向规模化与高端化。
4001102288 欢迎批评指正
All Rights Reserved 新浪公司 版权所有
