2025.09.23
本文字数:1251,阅读时长大约2分钟作者 | 第一财经 陈姗姗
中央气象台9月23日10时继续发布台风橙色预警:今年第18号台风“桦加沙”(超强台风级)的中心今天(23日)上午10点钟位于广东省阳江市东偏南方向约640公里的南海北部海面上,预计将于24日中午到晚上在广东珠海到湛江一带沿海登陆(台风级或强台风级,13-15级,40-48米/秒)。
据记者了解,此次超强台风主要影响珠海金湾、深圳宝安、香港、澳门、广州白云、惠州平潭、揭阳潮汕、高雄小港、台北桃园、福州长乐、厦门高崎、湛江吴川、海口美兰机场的航班运行。为此,多家航空公司发布了航班取消的计划。
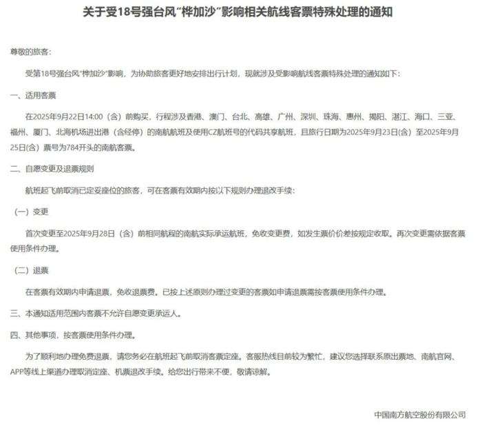
其中,南航表示,23日、24日在惠州平潭机场的航班全部取消;23日在台北桃园机场的航班全部取消;24日在澳门机场的航班全部取消;同时提前取消23日进出珠海金湾机场航班21班;取消23日在香港机场的CZ603、CZ604、CZ5009航班,24日航班全部取消;深圳宝安机场23日出港航班起飞时间安排在20:00前执行,23日进港航班落地时间安排在18:30前执行。
主基地位于中国香港的国泰航空也宣布,自23日下午6时起,国泰在香港的进出境客运航班将会停止运作,直到25日日间才会逐渐恢复运作,预计取消超过500航班。
国泰航空旗下的香港快运表示,已安排23日4航班提早出发,23日至25日期间将会有逾100航班取消。
香港航空则表示,所有航班将于23日下午6时至25日早上6时期间取消。
在此之前,多家机场发布了停航通知。深圳机场将于9月23日20时起暂停航班运行,恢复运行时间将根据台风动态和影响情况而,深圳机场码头在9月21日至9月25日所有船班也停航,旅客可在港口发布有关停航通知之日起30个自然日内,联系购票平台办理全额退票退款。
深圳机场表示,根据台风路径和影响预判,预计23日夜间至24日白天为台风对深圳机场运行影响最强时段。届时机场可能不具备起降条件。航司可能会根据天气影响,对航班进行较大幅度取消和调整,建议旅客密切关注天气,合理安排、调整出行计划,尽量避开台风天气乘机。
珠海机场也将于23日19时起暂停所有进出港航班运行,恢复运行时间将根据台风动态和影响情况而定。
香港机管局预计,9月23日下午6时后至9月24日,航班升降将大受影响。机场三条跑道将保持运作,客运大楼继续开放。机场紧急应变中心将会启动,机场各单位,包括民航处、航空公司等会紧密协调并保持沟通,做好应变措施及充分准备,包括固定登机桥,加强机场道路及附近工地的排水及防洪措施等。
根据航班管家的监测,截至今日上午10:00:
珠海金湾机场取消航班201架次,取消率61%;
澳门机场取消航班55架次,取消率38%;
香港机场取消航班400架次,取消率46%;
深圳宝安机场取消航班529架次,取消率41%;
惠州平潭机场取消航班63架次,取消率71%。
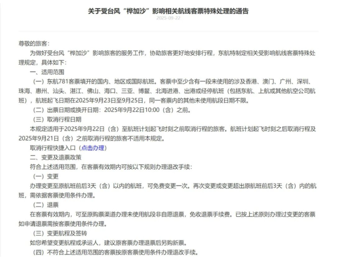
据记者了解,目前包括三大航,春秋航空等航司均已出台机票退改政策。

国航

东航

4001102288 欢迎批评指正
All Rights Reserved 新浪公司 版权所有
