摘要:当“规模至上”撞上“合规镣铐”(欢迎关注杠杆游戏)

撰文|杆姐&编辑|爱丽丝
2025年一季度银行监管处罚季报披露,股份制银行成为重灾区。
尽管国有银行罚没金额更高(1.42亿元),但单均罚金35.4万元,低于股份制银行的49.4万元,说明股份制银行问题更集中
从企业预警通报告里杠杆游戏看到,股份制银行1季度大额罚单金额远超其他类型银行,比国有六大行高出1000多万元。

从罚没金额总数来看,民生银行、光大银行分别以2410.67万元、2355.43万元的罚没金额分列股份制银行前两名。
浙商银行以1913万元的罚没金额紧随其后,单张罚单均额高达212.56万元,成为股份制银行中“最昂贵”的违规样本。相比之下,宇宙行工商银行同期2540.28万元的罚没金额甚至都显得没那么刺眼了。
这三家昔日的“零售标杆”为何沦为监管“座上客”?
1、民生银行:小微金融的“甜蜜陷阱”
先看民生银行。
2025年一季度,民生银行共收到34张罚单,罚没金额2410.67万元,位居股份制银行第一。其中机构罚单8张,个人罚单26张,罚单均额为70.90万元。
民生银行最大的一笔罚单来自1月底。彼时央行披露,因为8项违规行为,该行被中国人民银行警告并没收违法所得99.068937万,罚款1705.5万元,合计罚款超过1800万元。

民生银行作为股份制银行中的老牌劲旅,业务覆盖范围广泛,尤其在中小企业贷款和普惠金融领域具有较强的市场竞争力。
然而,业务的复杂性也带来了管理上的挑战。近年来,民生银行在追求业务多元化的同时,未能及时完善内部管理体系,导致合规风险不断积累。
此外,民生银行的激励机制也存在问题。部分业务部门为了完成业绩指标,采取激进的经营策略,忽视合规要求。例如,其潍坊分行因贷款资金回流、风险分类不准确被罚,暴露“重规模轻质量”的经营惯性。

但遗憾的是,民生银行的“激进”似乎并未带来业绩上的更多进步。
最新2024年报显示,该行营收连续4年下滑,净利润322.96亿元,较2019年峰值腰斩近4成,创下至少近12年来最低纪录,9.85%的下滑幅度也在目前已披露年报的26家A股上市银行中垫底。
2、光大银行:理财业务的“合规黑洞”
再来看光大银行。
2025年一季度,光大银行共收到33张罚单,罚没金额2355.43万元,位居股份制银行第二。其中机构罚单6张,个人罚单27张,罚单均额71.37万元。
和民生银行一样,光大银行一季度最大一笔罚单也来自1月末央行的披露。彼时其因11项违法行为合计被罚没1878.83万元,包括时任法律合规部副总经理兼反洗钱管理中心总经理于某某在内的12名责任人,合计被罚款75.6万元,多人同时被警告。

光大银行近年来在业务规模上持续扩张,尤其是在零售业务和普惠金融领域的发力,使其成为股份制银行中的重要一员。然而,快速扩张的背后,合规管理却未能同步跟上。
尤其理财业务方面。光大银行理财子公司因信息披露不规范、投后管理失职被罚,反映出资管新规过渡期后的“遗留问题”。
1季度,因为员工行为管理严重违反审慎经营规则,光大银行上海分行被上海市金融监管局罚款150万元。同时,因为同样原因,光大银行上海分行5名员工也领罚单。其中,两名理财经理被禁止从事银行业工作终身。
另外值得注意的是,尽管民生银行罚单数量略多,但光大银行的单均罚金更高,显示其违规行为可能涉及更严重的系统性风险。

图表来源|东方财富(特此感谢)
和民生银行类似,光大银行2024年的业绩其实也一般。营收1354亿元,同比下滑7.05%,下滑幅度居目前已披露年报的A股26家上市银行第二位,仅次于第一位平安银行。
3、浙商银行:从 “浙系一哥”到“合规困兽”
1季度股份制银行罚没总额榜单里,第三位浙商银行情况又有点不一样。
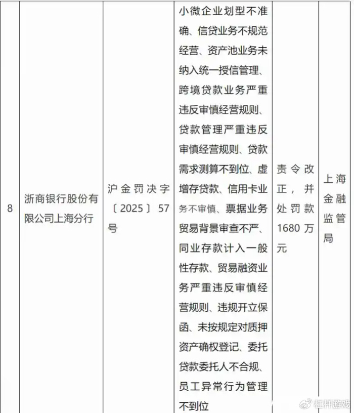
13张罚单,罚没1913万元,平均每张212.56万元,浙商银行的单张罚没金额位列股份制银行第一。
2025年1月,浙商银行上海分行因“小微企业划型不准确、信贷业务不规范经营、资产池业务未纳入统一授信管理”等15项违规被罚款1680万元,在杠杆游戏印象里,这创下该行单张罚单金额历史新高。与此同时,该行七名时任高管也因各自涉及的不当行为被处罚。

公开报道显示,2024年,浙商银行累计罚单超过30张,罚没金额超过1000万元,而2025年一季度的罚单金额已远超去年全年,不得不警惕。
浙商银行被称为“浙系一哥”,但其前董事长刘晓春推行的“全资产经营战略”导致该行激进扩张的惯性也需要警惕,毕竟一套打法不可能适合任何时代。
浙商银行为此有过教训。杠杆游戏依稀记得,2020年其曾因31 项违规被罚高达1.01亿元,涉及不良资产虚假出表、理财资金违规投资等。
2025年4月10日晚间,浙商银行发布公告称,经该行董事会审议,同意聘任陈海强为该行行长,任职资格尚待国家金融监督管理总局核准。
新任行长陈海强上任后强调“长期主义”,后续能否修复历史遗留问题?还有待观察。
总的来说,监管趋严已经常态化。2025年一季度,根据企业预警通最新报告,央行、金融监管局及外管局共开出 1466张罚单,罚没金额4.85亿元。

这种监管逻辑的转变,源于以下几个背景:
防范系统性风险:随着金融市场的复杂化,银行业风险的传导性日益增强。监管机构需要通过严格的监管,防范潜在的系统性风险。
提升行业透明度:通过公开处罚信息,增强行业透明度,推动银行机构加强内部治理。
在此背景下,各大银行如何从“规模优先”转向“合规优先”,将科技赋能与制度重构结合,或许决定了谁能在行业洗牌中突围。
版权及免责声明:本文系杠杆游戏创作,未经授权,禁止转载!如需转载,请获取授权。另,授权转载时还请在文初注明出处和作者,谢谢!杠杆游戏任何文章之观点,皆为学习交流探讨用,非投资建议。用户据此进行的一切投资,请自负责任。文章如有疏漏、错误欢迎批评指正。
4001102288 欢迎批评指正
All Rights Reserved 新浪公司 版权所有