来 源 | 上海证券报等
空缺大半年后,杭州银行行长人选终于敲定,该行副行长张精科获聘为行长。去年4月,杭州银行原行长虞利明因个人原因离任,此后该行董事长宋剑斌便代为履行行长职责。
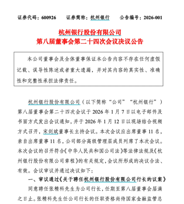
1月12日,杭州银行发布公告称,董事会已审议通过《关于聘任杭州银行股份有限公司行长的议案》,同意聘任张精科为行长,任期至第八届董事会届满之日止。
董事会还审议通过《关于提名张精科先生为杭州银行股份有限公司第八届董事会董事候选人的议案》,同意提名张精科为该行第八届董事会董事候选人。

目前,杭州银行党委书记、董事长宋剑斌是一名“70后”,在杭州银行服务超20年;高管团队中的其他成员包括副行长王立雄(原监事长,任职资格待监管核准)、李晓华、陈岚、李炯(兼首席信息官)、潘华富、章建夫及业务总监兼董事会秘书王晓莉。此番人事调整后,杭州银行“一正六副”核心管理团队全员为“70后”。

张精科 图据湘财PLUS
内部成长起来的资深高管
公告显示,张精科现任该行副行长,是杭州银行内部成长起来的资深高管,长期深耕科技金融与公司业务领域,具备丰富的管理经验与战略视野。
作为杭州银行“老将”,“75后”的张精科2001年即加入杭州银行,是该行最年轻的副行长,他毕业于复旦大学、浙江工商大学,自基层岗位逐步晋升,历任多个关键业务与管理岗位,履历覆盖支行、总行部门及战略板块。
“敏锐”“务实”,是该行工作人员对张精科最多的评价。早在2009年,杭州银行即在浙江省内设立首家科技专营支行,将科技金融作为核心战略。当时,张精科参与筹建该支行,并担任机构负责人,成为杭银科技金融业务的重要开拓者之一。作为一名连续16年深耕科技金融板块的副行长,张精科始终强调科技金融是杭州银行持续擦亮的“金名片”,并主张以客户成长性驱动银行成长性;其主导科技金融、科创企业服务、对公业务转型,是杭州银行“二二五五”战略中客户导向与第二增长曲线建设的核心推动者之一。
作为扎根本地的城商行,杭州银行近年来积极布局“科技金融”,与杭州“六小龙”中的云深处、深度求索等建立了紧密的合作关系。
在同业看来,杭州银行的科技金融业务起步早、打法新、发展快,不仅立足区域特色下出“先手棋”,更因创新方法论打造成了一张“金名片”,成为被中小银行复制的“杭银样本”。
该行科技支行一位负责人告诉记者,早在十年前,张精科就要求团队用风投的眼光来做科技金融服务。如今,杭州银行已经建立了超过600人的科技金融专业团队,大多是有5至10年经验的骨干力量,其中还细分为人工智能、生物医药、智能制造等专营团队,不断提升对硬科技领域的判断力,也构建起了该行区别于大行资金成本优势的差异化竞争力。
2023年,杭州银行设立科创金融事业总部,到2024年底,杭州银行已逐步建成“一个总部、七个区域中心、N家特色机构”的“1+7+N”科创金融专营体系。
张精科的成长轨迹与杭州银行科技金融等核心战略深度绑定,有助于原有优势业务的持续深化。年轻化、专业化特征明显的人才梯队,以及“内生培养”的人才战略,也向资本市场释放出该行经营稳健、战略连贯的积极信号。
三季报显示,截至2025年9月末,杭州银行资产总额达2.3万亿元,较上年末增长8.67%。2025年前三季度,该行实现营业总收入288.80亿元,同比增长1.35%;归母净利润158.85亿元,同比增长14.53%,盈利增速在上市银行中位居前列。
此次杭州银行聘任新行长之前,浙商银行也变更了行长。陈海强因工作安排不再担任浙商银行行长职务,其辞任自2025年12月31日起生效。浙商银行2025年12月31日还公告,公司召开第七届董事会第七次会议,审议通过了《关于聘任浙商银行行长的议案》,同意聘任吕临华为浙商银行行长,任期与第七届董事会一致。根据有关规定,吕临华的行长任职资格尚待国家金融监督管理总局核准。在任职资格核准前,吕临华代为履行行长职责。
吕临华1978年5月出生,硕士研究生,曾任浙江保监管局统计研究处处长助理,办公室(党委办公室)主任助理、副主任、主任;浙江银保监管局政策法规处处长,办公室(党委办公室、党委巡察办公室)主任、一级调研员;浙江农商联合银行党委委员、副行长。
4001102288 欢迎批评指正
All Rights Reserved 新浪公司 版权所有
