公募行业一资深人士卸任总经理。
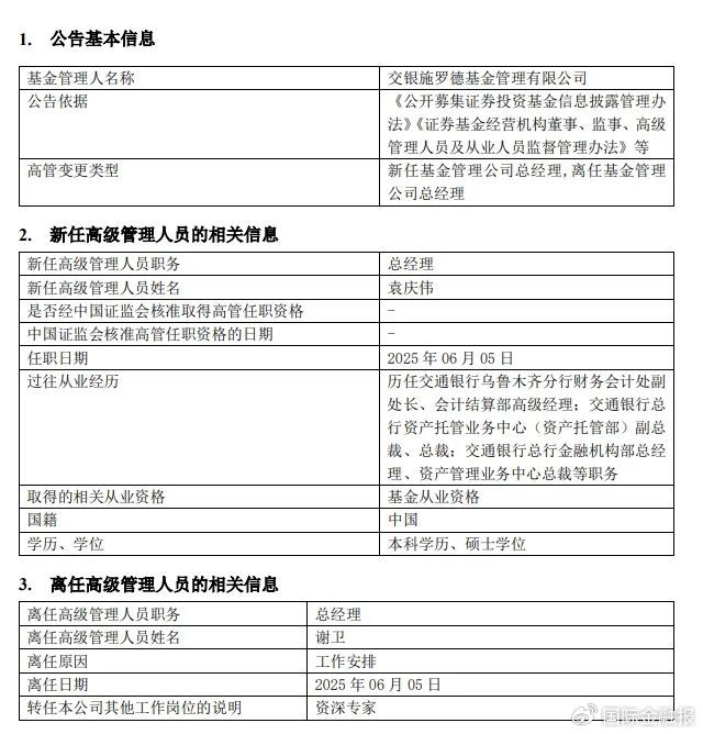
6月6日晚间,交银施罗德基金发布高管变更公告称,公司原总经理谢卫于6月5日因工作安排转任资深专家,总经理一职由袁庆伟担任。

据悉,已卸任总经理的谢卫将于今年夏天正式退休,业内给予其较高的评价,认为其不仅完整见证了公募行业20多年的发展历程,并对交银施罗德基金的发展起到重要作用。
行业元老卸任
资料显示,谢卫历任中央财经大学金融系教员;中国社会科学院财贸所助理研究员;中国电力信托投资公司基金部副经理,信托投资公司证券部副总经理、总经理;北京证券营业部总经理、证券总部副总经理兼北方部总经理;1997年底参加中国证监会主办的首届基金培训班,1998年参与筹备富国基金,并担任副总经理;2008年加入交银施罗德基金。2019年2月,任交银施罗德基金总经理。
从过往履历来看,谢卫不仅拥有多年金融相关从业经历,还是基金行业的见证者和参与者,其完整参与了公募基金从无到有的发展历程,推动了行业和公司的快速发展。
作为公募行业元老,谢卫还曾是公募行业唯一的全国政协委员,其在2008年首次参加全国两会,之后连续任职三届全国政协委员,时间长达15年。在此期间,他一共提交了35份提案。
谢卫加入交银施罗德基金的17年里,公司公募管理规模从400多亿元升至4600多亿元。谢卫担任总经理期间,公司公募管理规模从1700多亿元升至4600多亿元。业内人士评价称,谢卫对交银施德罗基金的发展起到十分重要的作用。据悉,谢卫已到退休年龄,将于今年夏天正式退休。
接任总经理一职的袁庆伟出自交银施罗德基金的大股东交通银行,其曾在交通银行担任多个要职。资料显示,其历任交通银行乌鲁木齐分行财务会计处副处长、会计结算部高级经理;交通银行总行资产托管业务中心(资产托管部)副总裁、总裁;交通银行总行金融机构部总经理、资产管理业务中心总裁等职务。
银行系公募如何突围
交银施罗德基金官网显示,公司成立于2005年,是中国第一批银行背景的基金公司之一,也是一家中外合资基金公司,大股东为交通银行(持股65%),另外两家股东分别是施罗德投资管理有限公司(持股30%),中国国际海运集装箱(集团)股份有限公司(持股5%)。
随着行业元老级人物谢卫的卸任,交银施罗德基金在新帅的带领下,将面临规模增长和权益投资业绩的双重考验。
Wind数据显示,截至今年一季度末,交银施罗德基金旗下公募管理规模为4686.65亿元。但对于一家银行系公募而言,权益类基金的规模始终占比偏低,公司旗下货币基金和债券型基金最新规模分别为2308.79亿元和1261.46亿元,但股票型基金规模仅为79.49亿元,混合型基金规模为872.98亿元。
从近几年的规模发展来看,交银施罗德基金重心仍然在债基和货币基金上,而混合型基金规模在2021年年末达到2000亿元后,整体呈现下滑趋势,股票型基金规模则常年未有较大突破。从其股票型产品的布局来看,近两年开始加大对指数类产品的布局。
从混合型基金的业绩表现来看,近三年来,仍有部分基金区间亏损超过20%,其中包括多只基金经理何帅管理的产品。作为交银施罗德基金的资深基金经理,何帅曾凭借多只产品优秀的过往业绩获得业内关注,但近三年来其管理的交银瑞和三年持有业绩表现相对一般,截至6月6日,该基金的任职回报率为-26.18%。
作为银行系公募中曾屡获市场关注的公司,交银施罗德基金在新帅的带领下,能否更上一层楼,并且在权益类基金的管理上实现突破呢?《国际金融报》记者将持续关注。
4001102288 欢迎批评指正
All Rights Reserved 新浪公司 版权所有
