2025年12月27日起,银行业监督管理法修订草案(下称“修订草案”)正式向社会公开征求意见,为期30日。在此之前,修订草案于12月22日提请十四届全国人大常委会第十九次会议首次审议。
这是该法自2004年施行以来的首次大规模修订,草案从现行的52条大幅扩充至80条,对监管范围、风险处置机制、消费者保护、法律责任等进行了全方位、系统性完善。
据新华社报道,国家金融监督管理总局副局长丛林此前介绍,现行银行业监督管理法于2004年施行,2006年对个别条款作了修正,多年来对加强银行业监管、促进银行业规范健康发展发挥了积极作用,其总体制度框架适应监管需要。但随着近年来银行业的迅速发展,监管面临着一些新情况新问题,有必要对现行法律进行修改。
今年9月,国务院常务会议讨论并原则通过修订草案,会议指出,银行业金融机构稳定事关我国金融体系稳定和人民群众财产安全。要进一步健全管理制度,依法严厉打击非法金融活动和违法违规行为,推动金融机构及从业人员自觉尊法、学法、懂法、守法、用法,切实维护金融消费者合法权益,有效防范化解金融风险,促进银行业规范健康发展。
修订草案以强化机构监管、行为监管、功能监管、穿透式监管、持续监管为主线,以消除监管空白、弥补监管短板、明确监管授权为着力点,切实提高监管的前瞻性、精准性、有效性和协同性,更好发挥法治固根本、稳预期、利长远的保障作用,切实提高金融治理体系和治理能力现代化水平。
监管范围实现全链条覆盖,立足强化穿透式监管
上海金融与发展实验室首席专家、主任曾刚表示,本次修订关注的重心正从“只盯住持牌机构”逐步延伸到“围绕机构运行所依赖的关键关系与关键环节”。因此,修订草案一方面更清晰地列举“银行业金融机构”的现实谱系,把理财公司、消费金融公司、汽车金融公司、货币经纪公司等纳入列举范围,使法律适用对象与当前持牌体系更一致。这将统一监管依据、减少适用争议,也为监管资源配置与检查边界提供更明确的法律坐标。
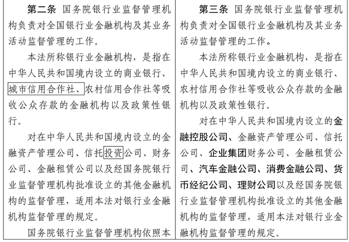
银行业监督管理法修改前后对照表,部分截图。黑体字部分为对现行法进行修改或者新增的内容, 方框内为删除内容。针对实践中有的银行业机构的主要股东、实际控制人不当越位、干预经营,甚至虚假出资、抽逃资本,搞不当关联交易和利益输送等情况,修订草案进一步延伸监管链条,将机构主要股东、实际控制人纳入监管范围,建立事前、事中、事后全流程监管制度;明确主要股东、实际控制人准入标准,强化穿透审查;新增主要股东、实际控制人文件报送、股权披露相关要求;增加自有资金出资等义务规定,严厉打击违规关联交易、抽逃出资等违法行为。
曾刚说,修订草案并不止步于“把机构名单写全”,还把过去容易成为风险源头、却在法律层面约束不够的主体——主要股东、实际控制人以及银行业第三方机构纳入监管视野。换句话说,修订的方向是把“风险产生的源头”和“风险传导的链条”一起纳入治理框架,使监管能覆盖“资金—股权—治理—经营—外包—消费者”的完整链条。
曾刚指出,修订草案把股东监管做成“制度化、工具化、可执行化”的闭环,总体思路可概括为:穿透、义务、强制。
具体来看,“穿透”指强化识别真实控制链条,要求逐层说明股权结构直至实际控制人,并报告关联关系或一致行动关系等可能影响股权结构与资质的信息;“义务”则是将治理要求上升为法律责任,明确主要股东、实际控制人应遵守关联交易、信息披露等规则;“强制”则指强制配套可落地的退出与约束工具,对滥用控制地位、严重损害相关权益的行为,监管可责令改正,逾期不改或情节特别严重的,可责令转让股权、禁止投资银行业金融机构,并在完成改正或转让前限制股东权利。
“相较以往更多停留在监管文件层面的要求,上升为法定义务后,执法依据更明确、追责也更有刚性。”曾刚表示。
违法成本大幅提高,消费者保护强化
为提高行政处罚震慑力,修订草案聚焦造成重大金融风险的“关键人”、影响金融稳定的“关键事”,进一步完善行政处罚规则。
清华大学五道口金融学院金融安全研究中心主任周道许指出,修订草案的核心亮点之一是“显著提高违法成本”。具体体现在两大维度:一是大幅提升惩戒力度,衔接《中华人民共和国行政处罚法》,明确“没收违法所得”与罚款并处的原则;二是扩大法律责任覆盖面和处罚对象,不仅加大对机构的处罚,更强化对人员的追责。
针对金融违法成本偏低、“罚不及损”等问题,修订草案衔接《中华人民共和国行政处罚法》,坚持罚没并举,明确对违法所得予以没收,并大幅提高罚款金额和倍数罚款幅度。责任追究对象也从机构延伸至从业人员、主要股东及实际控制人。
在消费者保护方面,修订草案新增专门条款强化金融消费者权益保护,明确了国务院银行业监督管理机构对银行业金融机构的消费者权益保护工作实施监督管理,指导依法设立银行业消费纠纷[下载黑猫投诉客户端]调解组织,为消费者保护工作提供了上位法依据。
此外,修订草案还进一步细化了银行业金融机构消费者保护义务,详细列举机构和从业人员在业务活动中的“负面清单”,包括不得开展虚假宣传,不得通过违规收费、截留资金等方式,侵犯存款人和其他客户合法权益等。
(综合自新华社、上证报中国证券网、每日经济新闻、证券时报等)
本文系观察者网独家稿件,未经授权,不得转载。
4001102288 欢迎批评指正
All Rights Reserved 新浪公司 版权所有
