
如何快速打造一个网红品牌?
花钱重砸营销+设计,然后找代工厂生产,见效快还能保证轻资产,这是很多网红品牌的打法。
2022 年人民网就对蕉下控股做出三点评论:
一、营销费用蚕食利润。二、科技含量到底如何?三、蕉下没有自己开设工厂,而是采取代工OEM模式。

天猫数据显示,硬防晒市场在2020年同比增长近200%,2021年同比增长超过90%。京东户外防晒品类2021年全年成交额同比增长70%,2022年至今同比增长89%。
乐此不疲进行着防晒大业的精致都市人们就这样“捂”出来了百亿市场。

蒸蒸日上的硬防晒事业也捧出了一批新消费品牌。今年据不完全统计,叫得出名字的防晒衣品牌就有近百个。
除了“小黑伞”起家的蕉下,内衣转型的蕉内、专业做防晒的ohsunny、VVC、UV100以及优衣库等一系列服饰类品牌都齐聚防晒市场上厮杀。
冬季服饰品牌波司登也要将防晒衣做成“除羽绒服外波司登的第二大功能服饰品类”。
618又到,防晒市场留给蕉下的,还有多少空间?

- 防晒到底有没有天花板
虽然蕉下在小红书上的口碑大不如前,但蹲到蕉下防晒衣省钱攻略的迪迪还是毫不犹豫地在618预售的前四个小时拿下了今年夏天的第一件防晒服。
蕉下有多舍得投KOL大家都知道,但是在升温如此快的南京、在急需防晒服之际,没有时间让她慢慢认识其他品牌。
并且她觉得“一分价钱一分货,十分价钱三分货”,“都说蕉下不好,但博主们几乎都是一边踩着蕉下一边给其他牌子的防晒衣打广告,一堆叫不出名字的品牌总让人不太放心。”
在蕉下新更新的招股书中,其援引灼识咨询报告称,按2021年总零售额及线上零售额计,其分別拥有5.0%及12.9%的市场份额,均为中国第一大防晒服饰品牌。蕉下自己联合艾瑞咨询发布的报告也显示蕉下是天猫平台最大的防晒衣品牌。

所以品牌化如此成功的蕉下到底靠不靠谱?防晒品牌那么多,到底有没有更值得买的品牌?
小红书上,蕉下关联的综合热帖下总是少不了有关“贵”“智商税”“消费主义”的指责:
“蕉下怎么敢卖那么贵的,溢价太严重了吧”“防晒界的钟薛高”“防晒衣好鸡肋,我凉它就凉,我热它就热”……

但是蕉下的忠实爱好者们也走在反驳的第一线:
“用紫外线卡测试了确实能防晒”
“出去玩防晒衣没覆盖到的地方都晒伤了”
“确实有凉感,骑小电驴很舒服”……

在蕉下提交招股书之时,人民网早就质疑过,“蕉下官网上“科技”二字高频出现,其科技含量到底如何? ”
一边,招股书上显示的研发数据确实让高频出现的“科技”两个字略显尴尬——
专利的类别分布中,70%是门槛较低的外观专利,发明专利相对比较少。并且最主要的专利主要是伞具的专利,而比例最大的服装相关的也偏少。
另一边,几乎所有的防晒衣品牌都拿科技做卖点,蕉下的“科技”难免泯然众人。

就拿防晒衣这一品类来说。
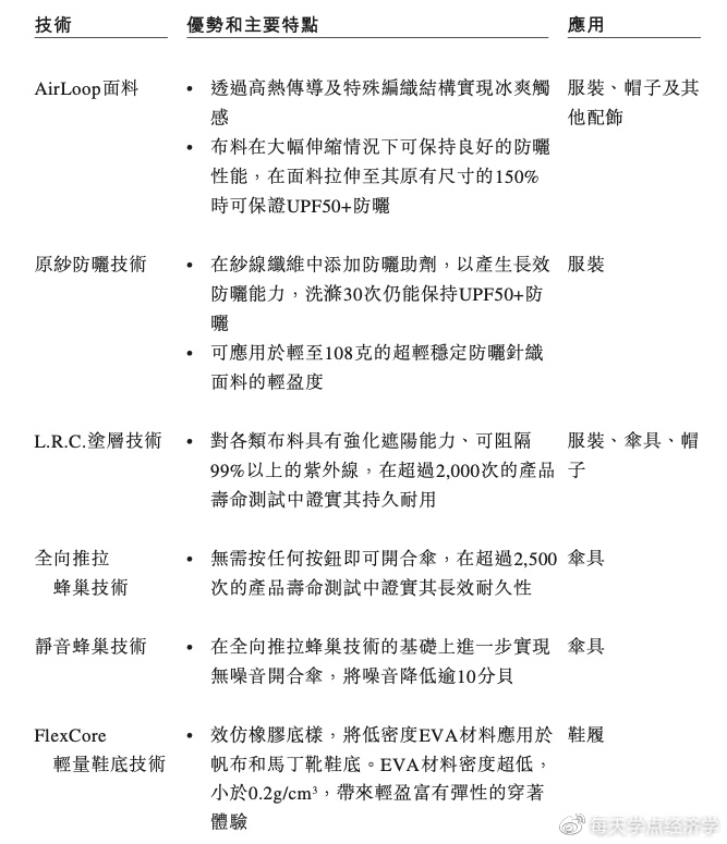
蕉下声称自己有可以保证UPF50+防晒的“AirLoop面料”“原纱防晒技术”,以及可阻隔99%以上紫外线的“L.R.C.涂层技术”。
蕉下这边宣传“超强凉感”,优衣库那边说自己的防晒衣是“凉感防晒衣鼻祖”,并且称今年新款兼顾了“防晒、便携、透气、凉感、防水、速干”六大功能,所谓的“AIRism科技面料”听上去也煞有其事。
而让人和蕉下分不清楚的蕉内
同样将防晒伤指数(UPF50+)和防晒黑指数(T(UVA)av

就算是“防晒新手”,例如专长户外用品的探路者也在自家的防晒衣中加入了“TiEF SKIN防晒科技”,以及可根据紫外线强度智能变色的“TiEF SHINE智能光变科技”。
“防晒+凉感”已经成为标配,有品牌或为了避免产品同质化,甚至将被广泛应用在医美、化妆品领域的玻尿酸、木糖醇等成分加入防晒衣,打出“防晒、保湿二合一”“防晒更润肤”的口号。

业内专家称防晒衣品牌们“有提升但无突破”。显然,同质化严重的科技故事已经不够防晒品牌们讲了,于是他们另辟蹊径,在防晒用品的颜值上下功夫。
- 无精致,不防晒
物理防晒是一个从头到脚的事业,人体从上到下都可以有防晒需求,所以任何暴露在太阳下的人体部位都可以细分出防晒产品。

帽子、眼镜、口罩、防晒衣、防晒伞等都是蕉下的主打产品,而颜值战略让蕉下理直气壮地玩起了溢价。
诸如《OOTD|防晒衣时尚穿搭指南》《第一眼经验硬防晒的打开方式》的句式成为了今年小红书博主们推荐蕉下防晒衣的常见标题。

既可以防晒又可以收起来做发箍的贝壳帽,一直照顾到眼角细纹还有腮红妆效的防晒口罩,可以遮肉修饰颧骨的墨镜,“适合女生”的高颜值糖果色系的“卡片伞”……蕉下的粉红税思路一以贯之。
聚焦精致消费,尤其是精致女性的消费,成为了蕉下从成立之初就践行成功的秘诀。
有传言称,十几年前,还没创立蕉下的马龙在和老婆逛街时偶然注意到,老婆虽然背的是爱马仕包包,但包里放的却是均价10-20元的遮阳伞,显得略微有点不相称。
这条传言无从考证,但彼时的中高端防晒伞市场的确是空白的,有消费能力的精致女性需要蕉下。
于是蕉下凭借其首款产品“双层小黑伞”出圈。尽管“200元一把的晴雨伞”尚难和占据80%防晒伞市场份额的老字号“天堂伞”肉搏,但首发的5000把也是在两小时内就售罄。
只不过生意做大后,靠“颜值战略”打下的品牌影响力还是倒在了越来越离谱的溢价上。

2019年蕉下39.6%的服装毛利率已经不低了,2022年,服装毛利率已经上涨到53.8%了,综合所有产品品类看,毛利率更是达到了60.3%。
而蕉下还有人尽皆知的轻资产模式,对部分消费者来说,代工厂生产的售价五六十一件的防晒服和贴牌之后两三百的防晒服并无区别。

一边是精打细算的人们不愿意再为蕉下的营销费用、品牌溢价买单,另一方面是高端市场被更多的品牌盯上。
CBNData数据显示,今年“高端”防晒服开始受到消费者青睐,以即将步入夏季的3月为例,388元以上的防晒服同比增速超400%。
据财经网生活报道,以波司登为代表的多个品牌今年都加大了对防晒衣产品的投入。而波司登防晒衣的价格从200+到1000+不等。相关人员回应称“针对不同的防晒系数及功能分为高端防晒、专业防晒、基础防晒三个不同层级,因此定价也相对不同”。
- 新概念,难有新成绩
2019年,蕉下的伞具销售占比高达86.9%,“全身防晒”的概念被越来越多的女生认可后,防晒服装、帽子以及其他饰品等品类的销售额才逐渐提升。
当越来越卷的防晒圈个个把“全身防晒”这一套学的八九不离十,防晒品牌到底应该怎么突围?

答案是扩充品类、扩大人群“全家防晒”。
蕉下的产品有多全就不说了。
2023年,蕉下先是在夏天到来之前发布了宣传短片《惊蛰令》《所有的太阳》。
短片里唱着“人生不过一百个盛夏,要拥抱炙热的太阳”,鼓励大家热爱并敬畏生活与自然,合着前两年从头裹到脚的“防晒焦虑”被蕉下撇得干干净净。
五月份,蕉下又官宣了周杰伦为品牌代言人,对比蕉下作为“女性品牌”时期的代言人赵露思,变化确实有些大。
选择国民度极高的老牌明星,想做大众市场的蕉下迫不及待地告诉所有人自己向全年龄段进军的野心。
去年天猫618期间,男款防晒衣的商品供给和加购显著增长,成为户外服饰中销售最火的商品,成交件数同比增长近50%。

于是男性和儿童消费成为新的增量希望,在某防晒衣头部品牌防晒新品中,男性、儿童链接甚至占到整体新品链接的45%。
但是蕉下“轻量化户外”的选题又进一步加深了消费者对防晒行业的刻板印象——从产品、服务、价格到面辅料、渠道、营销运营都全面同质化。
泛户外场景仍然没有在徒步、露营、登山、钓鱼、骑行等常见场景外有什么新花样。
而迪卡侬的跑步防晒衣有腋下透气孔、后背开口设计,骑行防晒衣带有背部口袋、轻薄防风、反光材料等,波司登、北面、PUMA、安踏、李宁……谁又不会做户外防晒,谁又不会给防晒服打上“拥抱自然”标签。
不过防晒服设计越来越中性化,倒是更方便原本专注女性防晒的蕉下“割韭菜”了。
对有打伞羞耻的男性来说,蕉下开了男装链接,周杰伦能穿我也能穿。

周雨彤的蕉下穿搭推荐
对于女性来说,防晒服从一件可有可无功能产品进化成日常服饰。防晒服也许一两件就够了,但用于日常穿搭用的外套可以有不同的颜色款式。
本来墨镜能防晒就行了,但蕉下的烟墨黑、玳瑁茶、暮霞橘、日落橘等等各种不一样的款式又可以都留下搭配不同的衣服。
谁还记得自己打开蕉下官网只是想买一件防晒衣的。
参考资料:
财经网:防晒服赛道爆发式增长,添加玻尿酸是“黑科技”还是“智商税”?
中国新闻周刊:300元和100元的防晒衣,有什么区别?
增长黑盒Growthbox:8000字解读蕉下:拿什么打破新消费亏钱魔咒?
4001102288 欢迎批评指正
All Rights Reserved 新浪公司 版权所有
