2023年底,共青团中央维护青少年权益部发布《第5次全国未成年人互联网使用情况调查报告》成果。调查显示,我国未成年网民规模不断扩大,2022年未成年网民规模已突破1.93亿,未成年人互联网普及率增长到97.2%。信息化时代,青少年在学习、社交、娱乐等生活场景中与网络紧密相连,建设清朗网络空间、促进青少年健康发展需要全社会的共同关注。
2024年5月-12月,北京市委网信办联合九部门共同开展“互联护苗2024”主题网络活动。活动中,北京市委网信办、团市委指导腾讯企鹅有调就“青少年互联网使用情况”对全国范围内14岁以上未成年人和有学龄儿童的家长展开线上问卷调查,研究发布《青少年互联网使用情况调查报告(2024)》,调研共收集5689份合格样本,样本量超过在95%的置信度和3%的误差率条件下所需的最低样本数量,样本符合统计学有效性要求。

报告主要内容显示:
1、青少年网络使用基本情况:八成以上青少年每周都会上网,自主拥有的上网设备中以智能手表、平板学习机最为多见,41.2%的青少年用家长或他人的手机上网。青少年上网兼顾学习、娱乐,六成以上家庭认可上网对青少年学习的正向价值。视频类平台超越传统媒体成为青少年获取新闻资讯的主要渠道。
2、青少年网络素养发展现状:半数以上青少年上网技能源自同学和朋友间的交流,且青少年用网场景相对基础,以搜索信息、下载安装软件、网购付款等日常实用类为主。青少年对人工智能的认知度非常高,45.1%使用过人工智能产品。
3、青少年网络安全与权益保护:青少年网络安全环境持续改善,80.0%的青少年表示当前上网感知安全,57.6%的青少年认为自己是健康上网的第一责任人。需重点关注与防范网络沉迷成瘾、宣扬炫富拜金享乐主义和个人信息泄露问题。
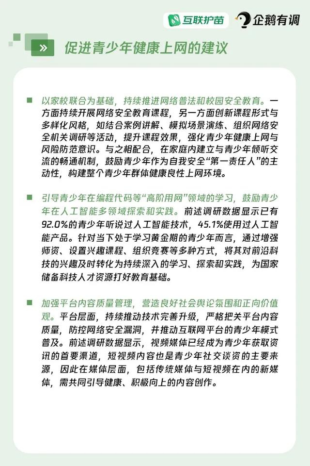
4、促进青少年健康上网的建议:一是家校共育,持续优化校园教育、家庭引导相配合的模式,构建良性上网环境;二是引导青少年尝试高阶用网,鼓励培养青少年在前沿科技领域探索、学习、实践;三是加强内容质量管理,持续推动技术完善升级,推动青少年模式普及。



























来源 北京网络举报
编辑 胡德成
流程编辑 刘伟利
4001102288 欢迎批评指正
All Rights Reserved 新浪公司 版权所有
