
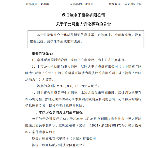
易车讯 日前,欣旺达公告披露,其全资子公司欣旺达动力科技股份有限公司(下称“欣旺达动力”)因买卖合同纠纷被威睿电动汽车技术(宁波)有限公司起诉,涉案金额高达23.14亿元人民币。根据公告,该案已由浙江省宁波市中级人民法院正式立案受理,案号为(2025)浙02民初1870号,目前尚处于未开庭审理阶段。

原告方主张,欣旺达动力在2021年6月至2023年12月期间交付的电芯存在严重质量问题,导致其遭受重大经济损失,故提出包括赔偿损失、承担鉴定与律师费用及全部诉讼费用在内的多项诉求。
截至公告披露日,公司及合并报表范围内子公司生产经营一切正常。本次诉讼尚未开庭审理,后续判决结果存在不确定性,暂时无法评估对公司本期利润或期后利润的影响。公司将按照企业会计准则规范,结合案件进展情况进行相应的会计处理,最终对公司利润的影响金额以会计师审计确认后的数据为准。
官网显示,威睿公司创建于2013年,是一家专业从事新能源汽车动力电池、电驱动系统、充电系统、储能系统的研发、制造、销售与售后服务的新能源科技公司。天眼查显示,威睿公司的股东分别是极氪汽车(上海)有限公司、吉利汽车集团有限公司,持股比例分别为51%、49%。
4001102288 欢迎批评指正
Copyright © 1996-2019 SINA Corporation
All Rights Reserved 新浪公司 版权所有
All Rights Reserved 新浪公司 版权所有
