
时间飞逝,又到了一年岁尾,在迎接新一年的同时,搜狐网·2023房地产市场年度盘点也随之而来。搜狐网济宁从政策、城建、土地、数据、销售等多维度综合分析,为您带来2023年济宁市房地产年鉴。具体如下:
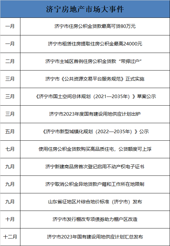
一、2023年济宁房地市场大事件

2023年济宁市城建大事件

二、2023年国内房地产市场大事件

三、2023年济宁土地市场盘点
据山东省自然资源厅数据显示:
2023年济宁市国有建设用地供应计划总量合计为4615.32公顷,其中,商服用地220.67公顷,工矿仓储用地1281.53公顷,住宅用地1069.35公顷(含商品住宅用地1030.12公顷,其他住宅用地39.24公顷),公共管理与服务用地264.21公顷,交通运输用地1711.64公顷,水域及水利设施用地67.93公顷。
据济宁市自然资源和规划局数据显示:
2023年,共发布城区经营性用地蓝皮书4期,共收录经营性用地36宗,完成供地1936.3亩。
2023年度全市国有建设用地供应计划总量为69230亩,其中主城区(包括任城区、济宁高新区、太白湖新区、济宁经济技术开发区管辖的区域,下同)14759亩。
2023年度全市国有建设用地供应计划总量69230亩,其中商服用地3311亩,工矿仓储用地19222亩,住宅用地16040亩,公共管理与公共服务用地3964亩,交通运输用地25674亩、水域水利设施用地1019亩。
2023年度主城区国有建设用地供应总量14759亩,其中商服用地827亩,工矿仓储用地2516亩,住宅用地5208亩,公共管理与公共服务用地493亩,交通运输用地5715亩。
2023年度全市住宅用地计划供应16040亩,其中商品住宅用地15452亩,其他住宅用地588亩。
2023年度主城区住宅用地计划供应5208亩,其中商品住宅用地5142亩,其他住宅用地66亩。
据济宁市住房和城乡建设局数据显示:
2023年,济宁新增海绵城市面积28.69平方公里,对43.1公里道路、672个建筑小区实施雨污分流改造,全市城市建成区实现雨污合流管网全部“清零”;打通中心城区铁东一路、思贤路等14条断头路,新增公共停车场15个,新建停车泊位2170个,新增各类充电桩1.4万余个;新接入智慧停车运营平台2.05万个停车泊位,智慧停车场覆盖率达到52.6%。共青团路北延高铁连接线通车。车站西路排水能力扩容项目完工。杨柳互通立交项目桥梁主体工程完工。第一粮库(麷街)项目完工运营。
主城区土地市场
2023年,主城区(含任城区、兖州区、济宁高新区、太白湖新区、济宁经济技术开发区)住宅、商服用地成交60宗,总计3098.17亩,总成交价986929万元,平均318.55万元/亩。
2023年1-11月济宁新建商品住宅销售价格指数

*统计数据截止于2023.12.30
2023年济宁城区挂牌出让土地区域分布情况(住宅、商服部分)


*统计数据截止于2023.12.30
其中:
任城区:18宗,面积881835平方米,约合1322.75亩,占总面积的42.70%;
兖州区:32宗,面积730371.69平方米,约合1095.55亩,占总面积的35.36%;
济宁高新区:3宗,面积126468平方米,约合189.70亩,占总面积的6.12%;
太白湖新区:6宗,面积299374平方米,约合449.06亩,占总面积的14.49%;
济宁经济技术开发区:1宗,面积27408平方米,约合41.11亩,占总面积的1.33%;
2023年济宁市城区土地市场各项之最(含任城区、兖州区、济宁高新区、太白湖新区、济宁经济技术开发区)
溢价率最高:兖土2023-10(SC03-202303)宗地(住宅用地)
兖土2023-10(SC03-202303)宗地起始价3295万,由张春英以4005万元成功竞得,溢价率高达21.55%。
成交楼面价最高:太白湖新区JTB2023-004号植物园片区(火炬路东、东赵路南)宗地(商业用地)
太白湖新区JTB2023-004号植物园片区(火炬路东、东赵路南)宗地成交楼面价为18000元/㎡。
成交价最高:太白湖新区JTB2022-018号植物园片区(火炬路东、诗圣路南)宗地地块一(商住用地)
太白湖新区JTB2022-018号植物园片区(火炬路东、诗圣路南)宗地地块一由济宁城投嘉华房地产开发有限责任公司以76285万元竞得。
面积最大:JSJ2022-005号胡营片区(安和路东、呈祥大道南)05宗地(商住用地)
JSJ2022-005号胡营片区(安和路东、呈祥大道南)05宗地面积:1290301平方米(约合194亩)。
以下为济宁市城区公开出让的土地详情:(温馨提示:请点击大图查看详情)
任城区

济宁高新区

太白湖新区

济宁经济技术开发区
兖州区

(注:以上地块信息统计范围为住宅、商服用地。)
*统计数据截止于2023.12.30
2023年济宁城区经营性用地供地蓝皮书(共四期)




2023年济宁市城区及曲阜市商品住宅统计情况

*来源卓易数据,统计源于上述区域网签数据,数据截止于2023.12.27
2023年济宁市房地产市场住宅、商业项目TOP10盘点
济宁主城区住宅销售业绩TOP10

济宁城区商业销售业绩TOP10

兖州区住宅销售业绩TOP10

曲阜市住宅销售业绩TOP10

*统计数据截止于2023.12.30
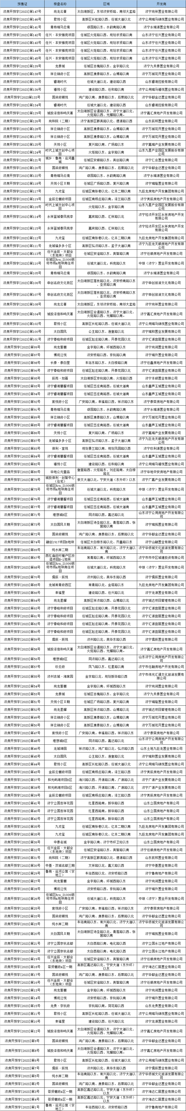
2023年济宁城区房地产市场获预售证项目盘点

*统计数据截止于2023.12.30
四、2023年济宁搜狐焦点用户线索数据分析
2023年搜狐焦点用户线索数据占比
从2023年搜狐焦点用户线索数据占比情况来看,依旧400电话用户数最多,占比较高,达到81.3%,其次,拼房帝在线咨询较比2022年有所增长,占整体用户数量6.8%、楼盘订阅、楼盘关注用户占总量的6.3%,2023年度搜狐焦点济宁站用户线索数据(400来电、看房留言咨询、楼盘订阅及关注、用户报名)共计37416个。
2023年搜狐焦点济宁站来电量排名TOP10

*统计数据截止于2023.12.30
搜狐焦点济宁站2023年来电量排名前10的房地产项目分别为:中垠·铂悦府、华都国滨府、锦绣华城、 金辰·雲樾府、华润置地·万象府、未来之光、湖畔学府、申创·君汇、 华侨城·运河1283·纯水岸、城投绿城·湖畔雲庐等。
特别声明:本报告的数据来源于长期监测以及各公开渠道收集,已尽力保证准确性和完整性,但并不能完全排除各项数据的误差和异常,其中房地产市场的各项数据也均为初步统计结果。本报告内容仅供参考,搜狐网济宁不对使用报告及其内容所引发的任何直接或间接损失承担责任。如对本报告有疑问,请参考官方渠道发布的内容。
注:文中部分数据根据国家统计局、济宁市自然资源和规划局(市林业局)、济宁市住房和城乡建设局网站、济宁房产交易网、兖州房产交易网、曲阜房产交易网、卓易数据,市场调查综合整理
4001102288 欢迎批评指正
All Rights Reserved 新浪公司 版权所有
