
瑞财经 严明会 去年11月底,据港交所,浙江中坚科技股份有限公司(以下简称“中坚科技”)向港交所提交上市申请书,联席保荐人为平安证券(香港)、国金证券(香港)。
招股书显示,中坚科技是一家主要从事户外动力设备产品的研发、设计、生产及销售的高新技术企业。其深耕户外动力设备行业多年,凭借持续的技术创新和卓越的产品质量,已成长为中国重要的户外动力设备制造商。
二十八年前的冬天,吴明根家族共同托举的一家企业——中坚科技诞生了。
1997年12月,中坚科技的前身永康市中坚工具制造有限公司成立,初始注册资本380万元,由永康博大以房屋及土地使用权出资73.2%,吴明根以机器设备及实物资产出资26.8%。其中,永康博大由吴明根的兄弟吴明厅以及吴明厅的配偶应媛琳持有。
因永康博大用作出资的房产和土地使用权无法办理过户手续,2003年5月,该部分出资变更为由浙江博大现金出资278.3万元。另外,吴明根出资的实物资产由于未能评估,出于谨慎原则,2010年9月,吴明根以现金投入公司101.7万元予以修正。
2003年6月至2010年12月,中坚科技完成多轮注资及股权转让后,注册资本增至3260万元,吴明厅夫妇退出持股,而吴明根的直系亲属入局。
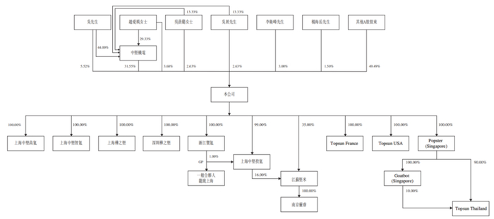
截至2010年12月完成股份制改革后中坚科技由中坚机电、吴明根、漳州笑天、赵爱娱、李卫峰、吴晨璐、吴展及杨海岳分别持股68.73%、7.36%、6.00%、4.91%、4.00%、3.50%、3.50%及2.00%。
其中,赵爱娱是吴明根的配偶,吴晨璐、吴展分别是吴明根和赵爱娱的女儿和儿子,中坚机电则由吴明根一家四口持有。其余个人股东均为公司高管。
五年后,中坚科技成功登陆A股,于深交所上市,共发行2200万股A股,募资净额2.18亿元。
2016年7月及2025年7月,公司实施资本公积转增股本,分别资本化4400万股、5280万股股份。截至最后实际可行日期,中坚科技总股本为1.85亿股。
递表前,中坚机电、吴明根、赵爱娱、吴晨璐及吴展分别持有中坚科技31.55%、5.52%、3.68%、2.63%及2.63%股份,吴氏家族合计控制公司46.01%股权。其中,吴明根、赵爱娱为公司实际控制人。

不过,截至今年11月4日,中坚机电持有公司的3379.6万股股份尚处于质押状态,质押股份合计占其所持股份比例达57.97%,占公司总股本的比例为18.29%。
天眼查显示,中坚机电的质押权人包括中信银行股份有限公司金华永康支行、华夏银行股份有限公司金华永康支行等,质押股份用途为自身生产经营。

中坚科技的高管亦在前十大股东之列,其中,执行董事兼副总经理李卫峰持股3%,执行董事、首席工程师兼研发总监杨海岳持股1.5%。
个人股东林高潮持股2.35%,今年2月至3月,林高潮曾减持公司264.01万股股份,变现约2.81亿元。
另外,天眼查显示,云南融睿高新技术投资管理有限公司持有中坚科技0.96%股份,该公司实控人为“白酒教父”吴向东,他正是珍酒李渡(6979.HK)的创始人。
相关公司:中坚科技sz002779
4001102288 欢迎批评指正
All Rights Reserved 新浪公司 版权所有
