
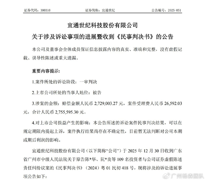
2025年12月30日,宜通世纪300310披露关于涉及诉讼事项的进展暨收到《民事判决书》的公告,法院判决公司赔付109位投资者损失失2729003.27 元。目前,案件为一审判决,尚未生效。
2023年6月26日,宜通世纪科技股份有限公司(简称宜通世纪或者公司)披露收到中国证监会广东监管局下发的《行政处罚决定书》([2023]14号)。
这一行政处罚的调查,于2022年11月4日启动。
中国证监会查明,宜通世纪存在违法事实涉及到2016年的重大资产重组项目。
2016年,宜通世纪启动重大资产重组,以发行股份及现金支付的形式,完成对深圳市倍泰健康测量分析技术有限公司(以下简称倍泰健康)的收购。收购完成后,倍泰健康成为宜通世纪的全资子公司,纳入宜通世纪合并会计报表编制范围。
2017年5月1日至12月31日,倍泰健康原实际控制人方某和李某(均另案处理)组织员工以虚假合同在ERP系统中虚构订单,在ERP系统中虚拟采购收货、生产、发货等全套资料的方式,在外部与客户策划签订虚假合同或未履行合同,利用控制的个人及企业账户资金转款,提供资金供交易对方支付货款等手段进行财务舞弊。
通过上述财务舞弊行为,倍泰健康合计虚增业务收入9,734.39万元,虚增成本5,260.99万元,虚增利润总额4,083.86万元,分别占宜通世纪当期披露数额的 3.7%、9.75%和 15.67%。
倍泰健康的财务舞弊行为导致宜通世纪2018年4月3日披露的《广东宜通世纪科技股份有限公司2017年年度报告》、2018年4月11日披露的《广东宜通世纪科技股份有限公司2017年年度报告(更新后)》存在虚假记载。
根据当事人违法行为的事实、性质、情节与社会危害程度,广东监管局对宜通世纪处罚30万元,同时处罚相关当事人。
根据法律及司法解释规定,上市公司因信息披露违法给投资者造成损失的,受损投资者可以依法起诉索赔,索赔范围包括:投资差额、佣金、印花税。
关于索赔条件,广州杨森律师团队分析认为,暂定:在2018年4月3日至2022年11月4日期间买入宜通世纪股票300310,并且在2022年11月5日(含)卖出股票遭受损失的投资者,目前仍可以考虑选择起诉索赔。
值得注意的是,由于违法行为发生在新证券法施行之前,证监会引用旧证券法给予处罚,处罚金额较小。根据旧证券法的规定,违法披露的定格处罚为60万元。
当然,这也只是投资者的诉权,是否有因果关系及能否得到支持仍需要由法院审理作出认定。
值得提示的是,法律规定的诉讼时效为三年。投资者若不及时主张权利,很可能因为时效届满而丧失胜诉权。
据公开资料,宜通世纪主营通信网络工程服务、通信网络维护服务、通信网络优化服务和系统解决方案业务。
4001102288 欢迎批评指正
All Rights Reserved 新浪公司 版权所有
