
来源丨长江朱建华根据公示材料整理
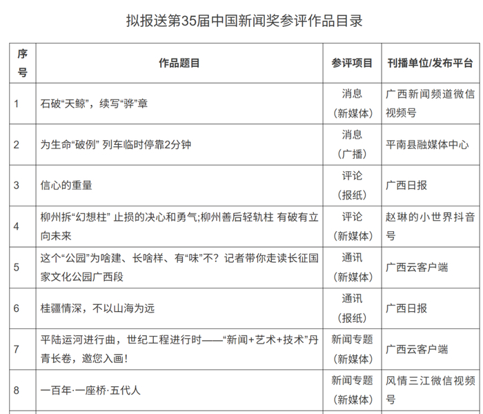
根据广西新闻工作者协会近日发布的《关于拟报送第35届中国新闻奖参评作品的公示》,其中《柳州拆“幻想柱” 止损的决心和勇气;柳州善后轻轨柱 有破有立向未来》这件新媒体评论的发布平台为“赵琳的小世界抖音号”。



相关情况是:2024年11月,柳州市政府发布了拆除烂尾工程轻轨柱的公告,一时间,当地乃至全网议论纷纷,不实传闻甚嚣尘上,产生舆情。
网络新闻评论《柳州拆“幻想柱”止损的决心和勇气》和《柳州善后轻轨柱有破有立向未来》第一时间针对大家的疑问和关切予以回应。
作者赵琳独立完成采访、写作、拍摄、剪辑工作,制作这两则短视频发布。
《柳州拆“幻想柱”止损的决心和勇气》和《柳州善后轻轨柱有破有立向未来》在舆情汹涌之时发布,对这一话题的舆论环境起到了一定的去伪存真的作用,达到了传播国家政策,弘扬正能量的效果。
参评中国新闻奖时,填报的相关传播数据为:阅读量(浏览量、点击量)15.43万,转载量231,互动量1819。

4001102288 欢迎批评指正
Copyright © 1996-2019 SINA Corporation
All Rights Reserved 新浪公司 版权所有
All Rights Reserved 新浪公司 版权所有