本期撰文:福建医科大学 YANG
本文审核专家:江苏大学附属医院 李晶教授
当今人口老龄化社会背景下,阿尔茨海默病,帕金森病等神经衰老及退行性疾病的负担日益严重。传统观点认为这些疾病发病机制中所涉及的神经衰老不可逆转。
然而,近期发表于《cell communication and signaling》期刊的一项突破性研究揭示[1]:间充质干细胞分泌的细胞外囊泡(包含外泌体),能够像精准的“生物邮差”一样,将“年轻的指令”递送到衰老的神经细胞中,甚至显著逆转与年龄相关的神经功能衰退。

这项发现不仅颠覆了我们对神经衰老“不可逆”的传统认知,更为阿尔茨海默病、帕金森病等神经退行性疾病的治疗,开辟了一条充满希望的新途径。
干细胞外泌体:
调控衰老相关通路,为大脑按下“重置键”
在对抗神经衰老的前沿战场上,一类直径仅30-150纳米的微小囊泡——间充质干细胞来源的细胞外囊泡(通常被称为外泌体),正带来全新的思路。它们如同干细胞派出的“特使”,携带着母细胞中的蛋白质、核酸等生物活性物质,能够穿越血脑屏障这道严密的“边防”,精准抵达大脑的衰老区域。

图片来自文献[2]
这项研究的突破性在于首次阐明,这些细胞外囊泡能够通过上调一组名为OSKM的关键重编程因子,来重塑衰老的神经细胞。
OSKM(包括Oct4, Sox2, Klf4和c-Myc)被认为是细胞“重置”为年轻状态的核心开关。细胞外囊泡通过促进内源性Oct4和Sox2的表达,并精细调节Klf4和c-Myc的活性,如同向衰老细胞发送了一组“年轻化指令”,使其重新获得活力与功能。
干细胞外泌外泌体
改善神经衰老的机制[1]:
- 递送关键信号:细胞外囊泡内富含如miR-21-5p等特定的微小RNA(miRNA),能有效抑制导致细胞衰老的信号通路;同时,其携带的蛋白质等能激活细胞的自噬系统,帮助清理内部“垃圾”。
2. 改写表观遗传:细胞外囊泡能直接影响细胞基因的“开关”状态(表观遗传修饰),让促衰老基因“沉默”,从而延缓衰老进程。
3. 改善细胞环境:细胞外囊泡还能调控大脑中的免疫细胞(小胶质细胞),显著抑制有害的神经炎症,并促进新生血管形成,为神经细胞的存活与修复创造一个更友好的“微环境”。
相关研究案例证实:
干细胞外泌体逆转神经衰老
基于上述机制的深入理解,科研人员已在多种神经退行性疾病模型中验证了间充质干细胞来源细胞外囊泡的治疗潜力。
(1)外泌体改善大脑认知障碍
一项研究结果发现干细胞来源的细胞外囊泡能抑制阿尔茨海默病模型中小胶质细胞的促炎反应,减少脑内炎症和斑块沉积。研究者称该疗法或可延缓病程10-15年,可能能显著改善患者生活质量。相关研究结果发表在《Journal of Extracellular Vesicles》上[3]。

此外,干细胞来源的细胞外囊泡被证明可以减少β-淀粉样蛋白(Aβ)斑块和tau蛋白过度磷酸化(AD两大病理特征),抑制神经炎症,改善学习和记忆功能。其还能作为纳米载体递送药物或小分子,以改善阿尔茨海默病 (AD)的认知缺陷[3]。
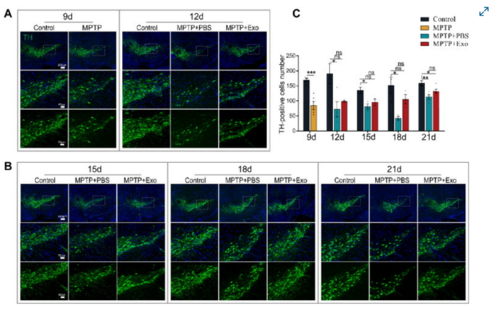
(2)干细胞外泌体逆转多巴胺能神经元丢失
一项动物研究证实[4],鼻内给药后,脐带来源的间充质干细胞外泌体很容易穿过血脑屏障,主要在SNpc中积累。这些干细胞外泌体被嗅觉和多巴胺能神经元进行内吞,增加了嗅球神经元的活性,并逆转了SNpc中多巴胺能神经元的丢失。

(如下图所示,绿色荧光标记多巴胺能神经元,可见外泌体治疗后多巴胺能神经元密度明显增加)
(3)干细胞外泌体延缓大脑生理性衰老
目前,已有多项研究开始探索干细胞来源的细胞外囊泡在“逆转”或延缓正常脑衰老方面的潜力。
动物实验显示,干细胞来源的细胞外囊泡可以显著增加衰老小鼠中SIRT1基因的表达,SIRT1是一个可行的治疗靶点,在抗衰老过程中发挥着重要作用。此外,干细胞来源的细胞外囊泡还具有抗细胞凋亡,并降低衰老小鼠大脑中的氧化应激的作用[5]。
小结
干细胞外泌体的研究进展从根本上挑战了“神经衰老不可逆”的旧观念,揭示衰老是一个可能被精准干预的生物学过程。随着研究的进展,未来基于干细胞外泌体的干预方案,有望从三个层面改变格局:在科学上,深化我们对生命“年轻态”编程的理解;在医学上,为神经退行性疾病提供全新的干预选项;在更远的未来,或将成为抗衰老综合策略中的核心组成部分。
参考文献:
[1] Kim C, Nam SH, Park JH, et al. Mesenchymal stem cell derived extracellular vesicles reverses neural aging via OSKM modulation. Cell Commun Signal. 2025;23(1):466. Published 2025 Oct 29. doi:10.1186/s12964-025-02469-5
[2] Dhapola R, Kumari S, Sharma P, et al. Deciphering Molecular and Signaling Pathways of Extracellular Vesicles-Based Therapeutics for Alzheimer's Disease. Mol Neurobiol. 2025;62(12):15430-15449. doi:10.1007/s12035-025-05216-6
[3] Quan J, Liu Q, Li P, et al. Mesenchymal stem cell exosome therapy: current research status in the treatment of neurodegenerative diseases and the possibility of reversing normal brain aging. Stem Cell Res Ther. 2025;16(1):76. Published 2025 Feb 21. doi:10.1186/s13287-025-04160-5
[4] Huang W, Zhang T, Li X, et al. Intranasal Administration of Umbilical Cord Mesenchymal Stem Cell Exosomes Alleviates Parkinson's Disease. Neuroscience. 2024;549:1-12. doi:10.1016/j.neuroscience.2024.04.010
[5] Zhang X, Liu T, Hou X, et al. Exosomes secreted by mesenchymal stem cells delay brain aging by upregulating SIRT1 expression. Sci Rep. 2023;13(1):13213. Published 2023 Aug 14. doi:10.1038/s41598-023-40543-5
4001102288 欢迎批评指正
All Rights Reserved 新浪公司 版权所有
