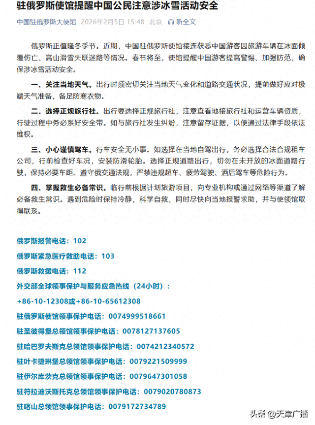
2月5日,中国驻俄罗斯大使馆提醒中国公民注意涉冰雪活动安全:
俄罗斯正值隆冬季节。近期,中国驻俄罗斯使馆接连获悉中国游客因旅游车辆在冰面倾覆伤亡、高山滑雪失联迷路等情况。春节将至,使馆提醒中国游客提高警惕、加强防范,确保涉冰雪活动安全。
一、关注当地天气。出行时须密切关注当地天气变化和道路交通状况,提前做好应对极端天气准备,备足防寒衣物。
二、选择正规旅行社。出行要选择正规旅行社,注意查看地接旅行社和运营车辆资质,行驶过程中务必系好安全带。如与旅行社发生纠纷,注意留存证据,以便通过法律手段依法维权。
三、小心谨慎驾车。行车安全无小事。如选择在当地自驾出行,务必选择合法合规租车公司,行前检查好车况,安装防滑轮胎。选择正规道路出行,切勿在未开放的冰面道路行驶,保持必要车距。遵守俄交通法规,严禁违规超车、疲劳驾驶、酒后驾车等危险行为。
四、掌握救生必备常识。临行前根据计划旅游项目,向专业机构或通过网络等渠道了解必备救生常识。遇到危险时保持冷静,科学自救,同时尽快向当地报警求助,并与使领馆取得联系。
来源 | 中国驻俄罗斯大使馆
4001102288 欢迎批评指正
Copyright © 1996-2019 SINA Corporation
All Rights Reserved 新浪公司 版权所有
All Rights Reserved 新浪公司 版权所有