文 / 现代物流报记者 雨辰
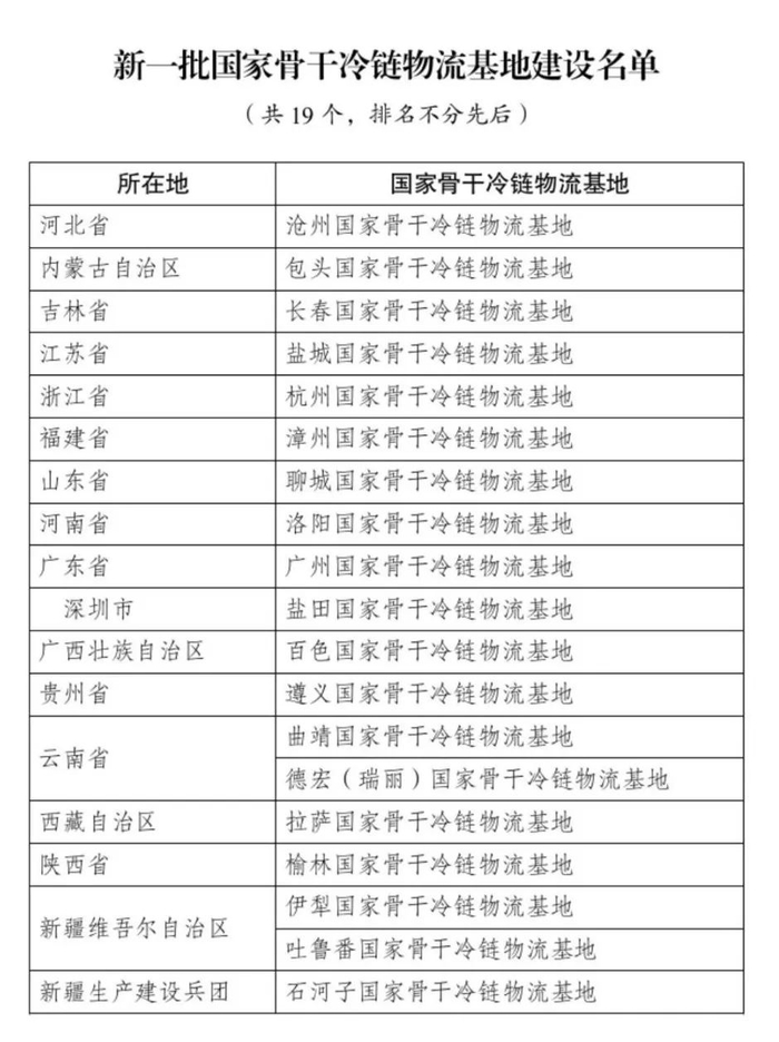
6月8日,国家发展和改革委员会(下称:国家发展改革委)研究确定并发布新一批国家骨干冷链物流基地建设名单,广州、杭州、盐田等19个国家骨干冷链物流基地入选。
国家发展改革委指出,此次纳入建设名单的19个基地,在健全冷链物流网络、满足居民消费需求、引领冷链物流数字化绿色化转型发展等方面具有良好的示范带动作用。

(图源:央视新闻)
目前,国家发展改革委已累计发布5批国家骨干冷链物流基地建设名单,共105个基地,实现全国31个省(区、市)全覆盖,完成《“十四五”冷链物流发展规划》确定的到2025年布局建设100个左右国家骨干冷链物流基地的目标任务。
区域冷链物流设施发展更均衡
从区域分布上来看,东部地区入选国家骨干冷链物流基地建设名单的冷链基地有41个、中部地区有26个、西部地区有38个,区域分布实现相对平衡。其中,西藏实现零的突破,首次布局建设国家骨干冷链物流基地。
“这对西藏来说绝对是一个大利好,以后再也不用从家乡邮寄水果了!”在拉萨工作的邵先生在接受现代物流报记者采访时兴奋地说到。
为了吃到新鲜便宜的水果,邵先生每年都要让远在河北的家人邮寄水果。此次新一批国家骨干冷链物流基地建设名单的发布,将有力推动降低冷链物流运行成本,促进农民增收,从而有效降低城市居民消费成本。
国家发展改革委指出,我国105个国家骨干冷链物流基地的布局有力支撑“四横四纵”国家冷链物流骨干通道网络建设,促进冷链物流规模化、集约化、组织化、网络化发展。
31个省(区、市)入选国家
骨干冷链物流基地建设名单情况

例如,云南曲靖国家骨干冷链物流基地重点打造覆盖滇中城市群及滇东区域、链接全国、辐射南亚东南亚的国家重要“南菜北运”组织中心、西南冷链物流集散中心和区域农产品战略保障中心。
德宏(瑞丽)国家骨干冷链物流基地打造国际冷链物流集散中心,协同补强沿边地区冷链物流发展短板,保障区域及我国面向主要方向进出口冷链物流需求。
2024年,两地分别完成农产品集散及初加工处理261.8万吨和生鲜货物冷链进出口超38万吨。
国家发展改革委经贸司司长王建军在接受央视新闻采访时表示,中西部地区纳入建设名单的基地总数达到 64 个,改善了冷链物流基础设施分布不均衡的问题,冷链物流基地布局日趋完善。
冷链产品消费需求得到满足
国家骨干冷链物流基地建设的进一步完善也为满足居民消费升级需要,支撑城乡消费提供支撑。
国家发展改革委介绍,相关基地发挥在冷链物流网络中的组织核心作用,推动城乡冷链网络双向融合,畅通特色农产品上行通道,服务高品质生鲜消费品进城,有效支撑城乡消费。
例如,广州国家骨干冷链物流基地推动与其他国家骨干冷链物流基地间互联成网,串接整合广州都市圈及周边地区农产品生产、流通等冷链物流设施,其2024年建成冷冻库、保鲜库等库容达206万立方米,实现肉类、水产品、果蔬、预制菜、医药产品等周转量超330万吨,有效满足城市及周边区域消费需求。
据央视新闻报道,依靠冷链物流网络,浙江长兴果树上的杨梅最快24小时内,就能送达北京消费者的餐桌,运输损耗率较传统方式下降约80%。随着冷链物流网络进入更多三、四线和边远城市,对冷藏需求较高的榴莲等产品,平台年均订单和运力增长也超过20%。
创新转型成果不断涌现
我国国家骨干冷链物流基地在引领冷链物流数字化绿色化创新,支撑转型发展上也不断取得成果。
国家发展改革委介绍,相关基地积极推动存量冷链物流设施数字化升级,加大自动立体货架、智能分拣、物流机器人、温度监控等设备应用,鼓励使用绿色、安全、节能、环保冷藏车及配套装备设施,示范带动提升冷链物流数字化绿色化发展水平,打造冷链物流领域新质生产力。
例如,杭州国家骨干冷链物流基地基于“智慧交易市场”建设,共建共享智能仓储、数字月台等基地数字化平台,提升基地设施发展智能化水平,同时推动建设2.9万平方米屋顶光伏,形成光伏发电、储能与充电一体的“光储充”充电站,推动基地内新增货车优先选择新能源车,实现基地绿色低碳发展。
据央视新闻报道,在河南漯河的某调度中心,冷链车内温度、订单量、车辆位置等全程冷链数据一目了然,AI算法能够实时监测温度异常。冷链物流规模化发展,也带动“中央厨房+食材冷链配送”等新业态、新模式加速生长。
为畅通双循环奠定基础
国家骨干冷链物流基地建设也对联通国内国际冷链物流网络,支撑构建新发展格局提供基础。
国家发展改革委介绍,相关基地充分利用地理区位、产业基础优势,构建服务国内产销、国际贸易的两大冷链物流系统,畅通冷链物流国内国际双循环。
例如,盐田国家骨干冷链物流基地发挥毗邻港口的交通优势,引导企业深度参与全球冷链产品生产和贸易组织,强化境内外冷链物流、采购分销等网络协同,构建国内外衔接的物流通道网络,满足海鲜、肉类、乳品、红酒等国内国际一体化冷链物流需求,提升冷链物流国际化发展水平,打造国际冷链物流门户枢纽。
国家发展改革委指出,下一步,国家发展改革委将在前期工作基础上,指导各地高质量推进国家骨干冷链物流基地建设,“以点带面”不断提升冷链物流体系规模化、集约化、组织化、网络化运行水平,有效提升冷链产品价值链,支撑城乡居民消费提档升级。
以下是此次国家骨干冷链物流基地建设名单:

4001102288 欢迎批评指正
All Rights Reserved 新浪公司 版权所有
