展望2026年,作为“十五五”开局之年,政策“全面发力”可期,中国经济新动能、新势力有望崛起,我们建议:乘势而上、投资中国,战略性、战术性看多A股资产。
本文大约15000字,读完约15分钟。

我们此前已经发布2026年度报告《乘势而上—2026年经济与资产展望》,总篇幅较长(64页pdf、89张图表、近6万字),现将报告的3个主体部分(政策面、基本面、配置面)分别发送,本篇为2026年资产展望。
核心结论:展望2026年,作为“十五五”开局之年,政策“全面发力”可期,中国经济新动能、新势力有望崛起,我们建议:乘势而上、投资中国,战略性、战术性看多A股资产。具体看,继续看好A股,尤其是“All in AI、新质生产力、自主可控、出海”4条主线;国内债券震荡为主,“上有顶、下有底”,10Y国债收益率波动区间可能1.5%-1.9%;美股波动前行,美债中枢下行+陡峭化,美元震荡偏弱、人民币稳中小升,商品看涨期权广泛存在、不仅仅局限于黄金白银。短期继续提示:宏观环境依旧是市场的好朋友,乐观点、调整就是机会。
一、乘势而上、投资中国,战略性、战术性看好A股资产
“每个时代都有属于自己的核心资产”,每个时期表现较好的核心资产都是该时期宏观经济的典型代表;“十五五”时期,中国经济新动能和新势力将加速崛起,先进制造、科技是主要方向,这将带动中国经济发展的成色与底色被全球广泛认知,中国经济发展的驱动模式、制度设计、理论基础也有望被重估,进而吸引人流、物流、资金流汇集中国,让全球企业、消费者、投资者共享中国经济发展的红利与成果,并形成一轮内外加持的权益牛市。2026年,作为“十五五”开局之年,也是新一轮经济周期和新一轮科技革命的开始,各方将“夯实基础、全面发力”,力争为“十五五”实现“开门红”。
二、配置面:看好A股资产、美股波动前行、商品看涨期权广泛存在
1、国内权益:战略性、战术性看好人民币权益资产表现,关注中国特色哑铃型策略,两端是配置重点方向,中间杆资产适当做轮动。
>一端:积极把握科技成长方向,特别是围绕自主可控、国产替代与新质生产力两大方向,重点关注“十五五”规划的进一步布局。
>另一端:低利率、资产荒的背景下,以红利股为代表的长久期低波生息资产依旧是好方向,是承接“存款搬家、替代地产”的重要方向;
>杆资产可以适当轮动:在宏观经济修复较慢阶段,相对看好以下4类品种:有中长期逻辑支撑的黄金、白银等贵金属;传统消费偏弱,看好具有成长性的新消费品类,如悦己经济、单身经济、品牌出海等逻辑;铜、铝、钨、锑、钽等有色金属、战略资源及稀土,在供给偏紧的背景下,受益于国防、人工智能及能源转型等领域需求释放;在全球有竞争力的出口、出海型公司,如创新药、机械、新能源等方向。相比之下,在宏观经济积极修复,特别是价格体系稳步回升阶段,我们认为,顺周期及核心资产等方向会迎来一轮估值修复。
>此外,考虑到A、H市场的投资者结构和流动性敏感性不同,海外资金回流对港股的支撑更强,而国内产业、科技、资本市场等领域出台的政策,对产业和赛道的催化在A股可能表现的更为充分。
2、国内债市:伴随基金费率新规扰动逐步释放、股市估值修复等,利率定价将重回基本面、资金面、政策面框架。考虑到名义增长回升、政策延续宽松、资金面偏中性、配置力量边际减弱等,预计债券收益率仍偏震荡,“上有顶、下有底”,10Y国债收益率波动区间在1.5%-1.9%。
3、美元资产:美股波动前行,美债中枢下行+陡峭化,美元震荡偏弱。
>美股方面,2026年,继续看好中美竞争格局下,AI叙事对美国大型科技股的支撑,但波动性可能适当提升。另外,AI+宽财政+宽货币意味着美国经济整体不弱,随着美联储降息进程推进,整体利率中枢下行,对美国消费、地产、工业等有所呵护,有利于这些板块适当修复。
>美债方面,美债收益率曲线有望从U型转向陡峭化。降息等促使流动性宽松,将带动短端美债利率进一步下行,3m-2y的整体利率中枢有望下行,两者的“倒挂”有望逐步“平坦化”,长期利率中枢有望伴随着美元流动性宽松适当下行,但下行幅度或将有限,源于“AI叙事”+“宽财政”+“宽货币”对美国经济的整体支撑较强。
>美元方面,短期由于美国政府停摆造成美元流动性偏紧,驱动美元小幅回升,但2026年预计美元大概率维持震荡走势:一方面,美元流动性宽松和“债务货币化处置”推动美元走弱;另一方面AI叙事+美元类资产对全球资本依旧有较强的吸引力,适当支撑美元。另外,出现地缘政治、关税摩擦等领域的黑天鹅时,避险需求也会阶段性支撑美元。
4、商品:看涨期权广泛存在。1)长期看,黄金、白银等贵金属受益于“去美元化”、“去美债化”背后的货币中介、信用中介更替和“债务货币化处置”的应对方案。2)中国国内煤炭、钢铁、碳酸锂等受益于反内卷预期。3)铜、铝、锡、钽等受益于能源转型及人工智能科技革命预期。4)稀土则受益于全球军备竞赛升温与自主可控需求。
正文如下:
一、乘势而上,投资中国,战略性、战术性看好A股资产
“十四五”已经圆满收官,中国经济实力、科技实力、综合国力跃上新台阶,为实现2035年远景目标打下坚实基础,“十五五”作为承前启后的关键时期,是2035年实现我国经济实力、科技实力、国防实力、综合国力和国际影响力大幅跃升的必经之路。2026年是“十五五”开局之年,也是新一轮周期的开始,面对复杂多变的外部形势和国际力量对比的深刻调整,我们认为:要聚焦自身,保持战略定力和必胜信心来集中力量办好自己的事情,以中国式现代化的确定性来应对各种不确定性的挑战,紧紧把握新一轮科技革命和产业变革的发展机遇,利用中国特色社会主义制度优势、超大规模市场优势、完整产业体系优势、丰富人才资源优势为经济长期向好奠定基础,乘势而上,为“十五五”及2035年远景目标的实现奠定“开门红”。
“十五五”将是我国经济新动能加速崛起的新时期,先进制造、科技是最主要的方向,这将有望带动中国经济发展的成色与底色被全球广泛认知,中国经济发展的驱动模式、制度设计、理论基础也有望被重估,进而吸引人流、物流、资金流汇集中国,让全球企业、消费者、投资者共享中国经济发展的红利与成果,并形成一轮内外加持的权益牛市。
2026年,我们建议:乘势而上,投资中国,战略性、战术性看好A股资产。
1、从五年规划看A股“核心资产”的时代性
五年规划是党治国理政的一种重要方式,是中国特色社会主义的重要政治优势,具体表现在“规划内容是社会主义现代化战略在规划期内的阶段性部署和安排,是规划起期经济社会发展的蓝图和行动纲领”,从这个角度结合规划体例的特征来看,五年规划更多聚焦中长期,针对长期问题、长期挑战安排长期方向。在中长期方向确立后,各部委、各地方政府等可以围绕中长期发展方向来制定、部署和执行相关政策,由此推动五年规划相关目标的落地和实现。在这种背景下就形成了一种独特的现象,每个五年规划期都有独具特色的发展特征,资本市场作为宏观经济环境的晴雨表,五年规划期的经济变化也将在资本市场上找到脉络和答案,即“每个时代都有属于自己的核心资产”,每个时期表现较好的核心资产都是该时期宏观经济的典型代表。
“十一五”时期波动剧烈(2006至2010年),经济发展和政策驱动是核心力量。股经历了一轮完整的牛熊转换,行情波澜壮阔,上证指数从2006年初的1161.06点一路飙升,在2007年10月16日创下6124.04点的历史顶,随后在全球金融危机的冲击下跌至2008年的1664.93点。为应对危机,国家在2008年底推出了大规模经济刺激计划,市场又在2009年出现大幅反弹,在这种背景下一些代表性公司走出亮丽表现。首先是,在加入WTO后,中国经济进入腾飞期间,城镇化、工业化快速推进,带动资源、地产、基建、银行等板块表现强势;其次是,次贷危机后大规模刺激计划着重扩内需,券商、地产、工程机械等板块显著收益。其三是,次贷危机后带来的全球宏观政策协同带动了商品超级周期,黄金、煤炭、有色等表现亮眼。其四是,在城镇化、工业化快速发展的背后,中国经济现代化进程也在快速发展,以白酒、家电为代表的消费股和医药、科技为代表成长股也迎来快速发展。


“十二五”时期风格切换(2011至2015年),先价值后成长,产业趋势和货币环境是关键。股市场则经历了一轮完整的大小盘风格与成长价值风格的切换,其行业表现分化之剧、轮动之快,堪称一部生动的市场教科书。这5年清晰地划分为两个主要阶段:2011-2012年的防御与价值主导期,前期政策刺激的阵痛开始显现,国内经济下行压力加大、通胀压力提升,货币政策趋紧导致市场风险偏好显著下降,市场趋于相对避险,银行和非银受益于业绩稳定性和创业板催化,食品饮料、家电表现出韧性,房地产受益于政策放松,这些行业表现较强。2013年至2015年,在移动互联网浪潮的产业趋势、双创与并购重组等政策利好和流动性宽松背景下,城关镇风格表现突出,与智能手机普及、手游、影视、互联网金融等相关的计算机、传媒、电子行业成为最亮眼的“三朵金花”。在这一时期可以清晰看到,一是宏观经济出现波动时,业绩的确定性和安全性是市场关注焦点,二是产业趋势叠加流动性宽松环境,会显著提升行业估值。三是资本市场深化、改革对提升市场风险偏好有积极作用。


“十三五”时期拥抱趋势(2016年至2020年),国家战略、产业趋势和消费升级是核心驱动。A股经历了一轮牛熊转换和风格切换,市场表现较为分化,2015年中股市出现较大幅度的回撤之后,2016-2017年市场主线呈现为“白马蓝筹价值回归”,2019-2020年则呈现出“科技与消费双轮驱动”,表现较好的行业主要是受到消费升级、产业政策及时代发展趋势的领域,一是顺周期板块受益于供给侧结构性改革显著修复;二是受益于消费升级趋势,食品饮料、家用电器等行业表现较强,特别是白酒板块,受益于消费升级和品牌集中度提升,成为这五年最具代表性的长牛板块。贵州茅台作为龙头,其品牌护城河和提价能力获得了市场极高溢价。三是产业周期驱动行业快速发展,其中以电子、半导体行业和新能源车行业最为典型。这一时期的最大特征是,一方面表现较好的行业均有清晰的长期发展趋势支撑,二是供给侧结构性改革等产业政策及科创板开市等资本市场改革政策的催化至关重要,能够显著推动相关行业的市场表现。


“十四五”时期结构性牛市(2021年至今),大国博弈、科技革命与能源转型是主要支撑。市场表现较为复杂,是一轮经历深度调整、结构分化和新主线确立的复杂周期,市场从2021年初“核心资产”的高点回落,在震荡中逐步孕育并确立了以科技自主、高端制造、能源革命为核心的新投资范式,结构性牛市成为最典型的特征。一是科技成长,人工智能浪潮与国产替代、自主可控两大变量带动AI、电子、计算机、通信等科技成长板块表现亮眼,寒武纪、中际旭创、新易盛、工业富联等公司快速发展。二是高端制造,在疫情及后疫情时期,我们以制造立国,强大的供给能力帮助中国出口持续超预期,也带动了相关行业的快速发展,叠加智能制造、人形机器人等产业趋势,高端制造领域表现更进一步。三是能源转型,在“双碳”目标的引领下,绿色化、低碳化趋势推动光伏、风电、储能等行业表现较强。四是在我国面临的外部环境日趋复杂促使避险需求提升,国内去地产化推进导致“低利率、资产荒”持续存在,银行、保险、公用事业等低波红利、高股息行业成为市场关注焦点。整体看,2021年以来结构性牛市特征明显,我国面临的国内外宏观环境复杂度显著提升,表现较好的行业往往受益于三方面因素,一是有清晰产业趋势作为长期收益的基石,二是国家战略方向的引导是决定行业兴衰和资本流向的重要力量,三是革命性的技术突破是驱动行业发展的关键力量。


综上,每个时期涨幅喜人的行业都有清晰的“时代特征”,与这一时期的宏观趋势、产业趋势、政策导向和技术变革密切相关,当前“十四五”临近收官,2025年10月下旬“十五五”规划已经展露雏形,有关“十五五”规划的四中全会公报、新闻发布会、《建议稿》、《建议》说明等信息已经披露,寻找“十五五”时期的投资机遇重点在于把握上述文件的要点和内涵。
2、“十五五”聚焦科技、产业、新质生产力
整体看,“十五五”有两大基调,其一是聚焦“五个方向、七大目标”。“十四五”期间,中国经济实力、科技实力、综合国力跃上新台阶,“十五五”作为承上启下的关键时期,是2035年实现我国经济实力、科技实力、国防实力、综合国力和国际影响力大幅跃升的必经之路,其中国防实力、国际影响力新增表述值得关注。为实现2035的五大远景目标,“十五五”提出7个具体目标:经济高质量发展、科技自立自强、全面深化改革、社会文明提升、人民生活提质、建设美丽中国、巩固国家安全。后续,各部委、各地方政府等将围绕这些方向部署各项工作安排,落实相关规划要求。
其二是,推动经济高质量增长、增速保持合理区间。《建议》说明稿表示,2035年基本实现社会主义现代化,一个重要标志性指标就是人均国内生产总值达到中等发达国家水平,这要求“十五五”时期经济社会发展保持适当速度。考虑到2035年仍要实现经济总量翻一番的潜在目标,预示未来几年应还会设定偏高的GDP目标增速,预计“十五五”期间年均GDP增速需要达到、也有望达到4.8%左右,其中,2026-2027年可能定5%左右,2028-2030年可能定4.5-5%左右,总体仍属相对偏高的水平。较高的经济增长目标一方面意味着总需求不弱,另一方面意味着宏观政策将较为积极、持续发力。

具体看,我们认为,有关“十五五”规划重点关注:“两个根基”,现代化产业体系是中国式现代化的物质技术基础,中国式现代化要靠科技现代化作为支撑根基;“三个坚持”,坚持扩大内需、坚持改革开放、坚持以人为本。
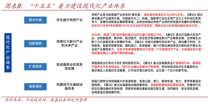
>建设现代化产业体系,巩固壮大实体经济根基。“十五五”建议稿强调“坚持把发展经济的着力点放在实体经济上...构建以先进制造业为骨干的现代化产业体系”。重点在四个方面发力,1)优化提升传统产业,巩固提升矿业、冶金、化工、轻工、纺织、机械、船舶、建筑等产业在全球产业分工中的地位和竞争力。积极推动智能化、绿色化、融合化发展。2)培育壮大新兴产业和未来产业,加快新能源、新材料、航空航天、低空经济等战略性新兴产业集群发展,前瞻布局未来产业,探索多元技术路线、典型应用场景、可行商业模式、市场监管规则,推动量子科技、生物制造、氢能和核聚变能、脑机接口、具身智能、第六代移动通信等成为新的经济增长点。3)促进服务业高效发展,分领域推进生产性服务业向专业化和价值链高端延伸。4)构建现代化基础设施体系。

>科技自立自强是引领新质生产力发展。抓住新一轮科技革命和产业变革是重中之重,一方面中国式现代化需要靠科技现代化支撑,另一方面科技创新是中美博弈的战略主战场,抢占科技发展制高点是大国博弈的战略布局。“十五五”规划以“科技自立自强,引领新质生产力发展”,重点在于四方面发力:1)加强原始创新及关键核心技术攻关。完善新型举国体制,采取超常规措施,全链条推动集成电路、工业母机、高端仪器、基础软件、先进材料、生物制造等重点领域关键核心技术攻关取得决定性突破。2)推动科技创新和产业创新深度融合,统筹国家战略科技力量建设,增强体系化攻关能力。3)一体推进教育科技人才发展。加快建设国家战略人才力量,培养造就更多战略科学家、科技领军人才、卓越工程师、大国工匠、高技能人才等各类人才。4)深入推进数字中国建设。全面实施“人工智能+”行动,以人工智能引领科研范式变革,加强人工智能同产业发展、文化建设、民生保障、社会治理相结合,抢占人工智能产业应用制高点,全方位赋能千行百业。

>坚持扩大内需,聚焦强大国内市场。“十五五”建议稿提出:“强大国内市场是中国式现代化的战略依托。坚持扩大内需这个战略基点,坚持惠民生和促消费、投资于物和投资于人紧密结合,以新需求引领新供给,以新供给创造新需求,促进消费和投资、供给和需求良性互动,增强国内大循环内生动力和可靠性”。具体布局三方面:1)大力提振消费,深入实施提振消费专项行动,增强居民消费能力,扩大优质消费品和服务供给,拓展入境消费,加大直达消费者的普惠政策力度。2)扩大有效投资,保持投资合理增长,提高投资效益。优化政府投资结构,提高民生类政府投资比重,高质量推进国家重大战略实施和重点领域安全能力项目建设。适应人口结构变化和流动趋势,完善基础设施和公共服务设施布局,加强人力资源开发和人的全面发展投资。3)坚决破除阻碍全国统一大市场建设卡点堵点,规范地方政府经济促进行为,破除地方保护和市场分割。综合整治“内卷式”竞争。
>坚持改革开放,增强发展动力、开创合作共赢。“十五五”规划要求“坚持和完善社会主义基本经济制度,更好发挥经济体制改革牵引作用,完善宏观经济治理体系,确保高质量发展行稳致远”。以改革促发展,其一是充分激发调动各类经营主体积极性。其二是加快完善要素市场化配置体制机制,促进各类要素资源高效配置,建立健全城乡统一的建设用地市场、功能完善的资本市场、流动顺畅的劳动力市场、转化高效的技术市场。其三是提升宏观治理效能,特别是强化国家发展规划战略导向作用,加强财政、货币政策协同,发挥好产业、价格、就业、消费、投资、贸易、区域、环保、监管等政策作用,促进形成更多由内需主导、消费拉动、内生增长的经济发展模式。“十五五”规划强调“稳步扩大制度型开放,维护多边贸易体制,拓展国际循环,以开放促改革促发展,与世界各国共享机遇、共同发展”。以开放促共赢,从商品与服务贸易、FDI、资本出海等多个维度助力经济发展。一是扩大自主开放,对接国际高标准经贸规则,以服务业为重点扩大市场准入和开放领域,扩大单边开放领域和区域。二是推动贸易创新发展。促进外贸提质增效,加快建设贸易强国。三是拓展双向投资合作空间。四是高质量共建“一带一路”。
>坚持以人为本,聚焦投资于人。“十五五”规划明确强调“经济社会发展要以满足人民日益增长的美好生活需要为根本目的,推动经济实现质的有效提升和量的合理增长,推动人的全面发展、全体人民共同富裕迈出坚实步伐”、“坚持人民至上、注重在发展中保障和改善民生,在满足民生需求中拓展发展空间,推动经济和社会协调发展、物质文明和精神文明相得益彰,让现代化建设成果更多更公平惠及全体人民”。我们认为,“十五五”时期要重点关注“投资于人”战略方向,一是促进高质量充分就业,做好结构性、摩擦性、周期性失业的应对。二是优化分配结构,促进居民收入增长和经济增长同步、劳动报酬提高和劳动生产率提高同步,中等收入群体持续扩大。三是适应人口结构变化和流动趋势,完善基础设施和公共服务设施布局,加强人力资源开发和人的全面发展投资。四是加大保障与改善民生力度,在教育、医疗、社会保障、住房、卫生健康、托育养老等民生领域,尽力而为、量力而行,加强普惠性、基础性、兜底性民生建设,解决好人民群众急难愁盼问题。五是稳步推动基本公共服务均等化,完善基本公共服务范围和内容,制定实现基本公共服务均等化的目标、路径、措施,推动更多公共服务向基层下沉、向农村覆盖、向边远地区和生活困难群众倾斜,健全与常住人口相匹配的公共资源配置机制。
3、中美:长期“斗而不破”,短期边际缓和
自特朗普2025年上任以来,颁布了一系列重塑全球格局的政策措施,并将中国视为维持美国全球领先地位的最大挑战者,中美关系因而成为市场关注焦点,也成为影响全球宏观和资产配置的关键变量,相比于短期事件跟踪,我们希望引入一个基本框架,帮助大家更好的理解中美关系长期趋势与未来变化。总体上,中美关系可以分为四种状态,1)完全合作、2)合作中竞争、3)竞争中合作、4)脱钩(完全竞争),自1949年新中国成立以来,中美关系经历了若干次变化,均在这个框架内可以予以解释,从20世纪50年代的敌对到20世纪70年代的破冰,到改革开放以来的合作不断强化,再到特朗普就任以来的竞争加剧,当前中美关系总体上维持“竞争中合作”态势,即在半导体、人工智能、军事等部分领域竞争较为激烈,在经贸、金融、农产品等部分领域存在合作。

站在当前时点展望2026年的中美关系趋势,我们认为重点把握以下几个方面:
1)中美长期竞争大于合作的状态较难改变,中美竞争的关键是科技和产业层面的竞争,为此中国与美国都对关键产业和新兴科技方向给予了一系列重要的政策支持,并希望做到发展与安全并重,力求“自主可控”。
2)特朗普上任后,在科技、产业、金融、对外投资等领域推出一系列政策文件,力求重塑全球分配体系,维持美国在全球的领先地位并解决国内的潜在社会经济问题,将中国视为最大挑战者,也针对性出台政策加以限制和打压。
3)中美关系的背后,是中美在科技、经贸、军事、制造业、人权、能源、航空、投资、金融、汇率、禁毒、稀土、芯片、农产品、旅游等一系列领域的竞争、合作关系,其中竞争性领域出现摩擦难以避免,谈判交流重在避免摩擦升级、管控分歧、增加互信,合作性领域则是谈判和利益交换的重要“筹码”。
4)以竞争\合作和美国对华依赖程度建立框架,可以看到,在竞争性领域,美国总体希望打压、限制中国相关领域发展,并积极推动去风险化和自主可控。在合作性领域,总体希望通过谈判满足自身的经济、政治等诉求。
5)由于科技和产业是中美战略博弈的主战场,美国在实现自身的发展目标时,会积极运用“胡萝卜+大棒”的谈判策略,特朗普“交易的艺术”也在于此,运用包括关税、实体清单、毒丸条款、投资禁令、金融限制等工具,以此施压,并通过放松上述限制性措施从谈判对手处获得利益。“以打促谈”是特朗普的常规操作,“打”是积累谈判筹码和杠杆,以便在“谈”的过程中实现自身利益最大化。
6)由于特朗普政府这种行事风格的不确定性,往往造成了金融市场的非理性波动,并以此形成TACO交易,我们倾向性认为,TACO交易大概率不是昙花一现,可能常态化出现,并随着市场对其风格的熟悉和逐步钝化,“Trump Shock”的冲击也将逐步下降。
7)对特朗普无序性行为能够造成约束和影响的,主要是三种力量,一是经济及金融市场出现剧烈波动;二是国内政治压力显著提升,选民支持及利益集团;三是在战略收缩过程中避免丧失盟友。
综上,中美大概率维持长期博弈、“斗而不破”的状态,重点在于集中力量做好自己事,把握新一轮产业浪潮与科技革命。

在对上述中长期逻辑有了清晰认知的基础上,我们对短期中美关系的一系列变化可以有更好的了解:
>10月25至26日,中美经贸团队在马来西亚首都吉隆坡举行磋商。双方围绕美对华海事物流和造船业 301 措施、延长对等关税暂停期、芬太尼关税和执法合作、农产品贸易、出口管制等问题进行了交流磋商,就解决各自关切的安排达成基本共识。
>10月30日上午,中美最高层在韩国会晤,美国下调芬太尼关税,24%的对等关税继续暂缓;双方撤销马德里会谈以来的消极举措。美方让步:1)美国对中国的芬太尼关税由20%下调至10%,立即生效;2)24%对等关税将继续暂缓一年,暂缓期内对等关税仍为10%;3)取消马德里会谈以来的其他消极举措,如美国在一年内取消征收船舶港务费、暂停造船业的301调查,一年内暂停实施出口管制50%股权穿透规则;中方让步:1)一年内取消稀土出口管制,保证全球稀土供应;2)恢复美国大豆等农产品采购;3)对等取消针对美国芬太尼关税的反制措施,相应暂缓24%对等关税;4)配合美方控制芬太尼前体出口。
>2026年领导人互访:特朗普表示将于2026年4月访华,之后中方领导人将访美。
当前来看,中美关系短期边际缓和,中美领导人将于2026年上半年互访,意味着这种状态可以延续至2026年上半年(市场当前的一致预期)。但结合上文分析,我们认为,需要关注到中美长期竞争大于合作的状态是难以改变的,短期管控分歧、增加互信可以做到避免摩擦升级,但科技与产业的竞争决定了摩擦仍将可能出现,未来重点关注以下三个方面:1)特朗普行为的无序性,不能排除未来不会出现“黑天鹅”,TACO交易也会再次出现。2)中国实力的逐步提升导致特朗普“以打促谈”策略效益下降,“杀敌一千、自损八百”概率提升,中国实力的提升可能带来“G2”的相对平衡。3)特朗普存在内政隐忧,党内分歧、选民支持率下降、利益集团不满等均有体现,对特朗普的无序行为有一定约束性。
4、“十五五”新动能崛起,八维度重估中国
整体看,我们认为,“十五五”将是我国经济新动能全面崛起的新时期,成为引领中国经济快速发展新动能,也是全球经济火车头和压舱石的基础所在,中国经济新动能和新势力的崛起,有助于带动中国经济发展的成色与底色被全球广泛认知,促使对中国经济发展的驱动模式、制度设计和理论基础的改观、重估,这种宏观趋势将促使人流、物流、资金流汇集中国,让全球企业、消费者、投资者共享中国经济发展的红利与成果,并以此形成一轮内外加持的权益牛市,以此形成“乘势而上,重估中国”市场特征。
具体看,倾向于认为,可以重点从宏观、微观两个视角来关注和跟踪:

其一是宏观视角,我们认为以先进制造、科技创新、绿色经济等为代表的经济新动能在国民经济体系中扮演的基础性作用将越来越重要、突出,特别是在经济增长、就业吸纳、信用扩张、市场主体等领域。
>增长视角:过去我国经济较为依赖以基建、地产为代表的增长驱动方式,再加上其上下游关系密切的金融、建筑、建材、机械等行业,泛地产链对中国经济增长贡献接近三成,近年来随着产业结构的调整和新旧动能转换的推动,“去地产化”背景下,房地产相关行业对增长的贡献显著下降,破旧立新,我国经济新动能对增长的贡献不断提升,根据统计局披露,全国数字经济核心产业增加值占GDP比重2023年为9.9%、2024年已经突破10%,2024年,我国“三新”经济增加值占GDP比重已经超过18%;根据信通院披露,2023年,数字经济占GDP比重已经达到42.8%。考虑到“十五五”对现代化产业体系和科技创新的重视,预计“十五五”期间新动能对增长的贡献有望显著超过传统的泛地产部门,成为核心支撑。
>就业视角:随着经济新动能的崛起,其吸纳就业的规模也在显著提升,根据城镇非私营单位就业数据来看,以三供一业、建筑业、交运仓储、金融、房地产、水利环保为代表的基建地产相关行业,就业人数逐年下降,2023年达到4226万人,占全体比重为25.8%,相比之下,以软信、商服租赁、科技服务、居民服务、教育、社卫工作、文体娱乐为代表的经济新动能吸纳就业快速提升,2023年已经突破5100万人,占全体比重达到31.2%。倾向于认为,参照“十五五”规划的发展路径,“十五五”期间随着现代化产业体系的进一步发展,经济新动能相关的就业比重将进一步提升。
>信用扩张:随着经济发展模式的转换,信用扩张机制也在发生变化,一是原来城市综合开发更多依赖以间接融资体系为支撑的银行体系,当前房地产、基建相关占比显著下降,各项贷款余额增速也显著低于科技型中小企业和高新技术企业,“十五五”规划建议稿“要求大力发展科技金融、绿色金融、普惠金融、养老金融、数字金融”,伴随着央行结构性货币政策的加码扩围,“五篇大文章”背后的新动能在信用扩张中的占比将进一步提升。二是相比于间接融资体系,新兴产业及未来产业等新支柱型产业与未来产业更为依赖直接融资体系,预计“十五五”期间通过资本市场改革创新来“提升直接融资比例”,将有助于新经济动能的快速发展。
>市场主体:新旧动能转换在市场主体中表现的更为清晰,结合2020年至2025年中国企业500强榜单来看,受房地产行业调整影响,传统行业入围数量显著下降,从56家降低到32家,而以新能源设备制造、动力和储能电池、通信设备及计算机制造、半导体及面板制造为代表的先进制造业企业数量显著增加,从23家提升至2025年的32家,这一增一减,鲜明地反映了产业资源正加速向高附加值、高技术含量的领域集中。“十五五”期间,伴随着经济结构调整和产业结构优化的持续推进,作为中国经济的杰出代表,市场主体中新动能企业占比将越来越多,这些优秀的中国企业也将代表“中国品牌”参与全球产业链竞争之中。
综上,从宏观趋势去看,中国新经济动能正在快速发展,预计“十五五”时期在国民经济中的基础性作用将进一步提升,是中国经济的新名片,这有助于人流、物流、资金流等汇集中国,参与并分享中国经济新动能的发展红利。

其二,换一个视角来看,达利欧曾在研究1500年以来大国兴衰史时引入8个重要指标来衡量世界主要大国实力变化:教育、产业及产品竞争力、科技创新、经济产出、世界贸易份额、军事实力、金融中心实力。当出现大国之间的实力更替时,教育、科技创新、产业及产品竞争力等层面会率先崛起,随后是军事实力、世界贸易份额、经济产出和金融中心实力,最后是储备货币。
当前,全球竞争格局正在加速演变,从过去的“一超多强”向“G2”发展,中国的崛起将由点及面、由少到多在各个领域逐步出现,这一框架有助于我们更好的理解这种变化趋势。
当前来看,我国在教育、产品及产业竞争力、世界贸易份额等已经有重大突破,经济产出、科技创新、军事实力也显著提升,金融中心及储备货币正处于快速发展阶段:
1、教育聚焦工程师红利。近年来我国整体教育水平快速提升,全球教育强国指数、高中毛入学率、义务教育普及率、STEM学科的学生比例均保持较高水平、从基础教育、高等教育等不同维度反映了我国教育实力的提升,但其中最重要的是我国拥有的工程师红利,2000-2020年间,中国工程师数量由521万人增长至约1770万人,年均增速6.3%,这是支撑我国奠定制造业优势、把握新一轮产业浪潮和科技革命的重要支撑。
2、产业基础扎实、产品多点开花。得益于全门类工业体系和位于全球供应链的枢纽环节,中国制造的突出优势独一无二,占全球制造业比重超过30%,在家电、家具、纺织服装、新能源设备、新能源、装备制造等诸多领域已经排名全球前列,近年来产业竞争力显著提升,成为我国应对外部不确定性的重要基础。产品端也有突破,Labubu、《哪吒2》等消费品成为中国输出的全球IP,在全球范围内广受好评,DeepSeek、人形机器人、新凯莱半导体设备、华为鸿蒙系统等科技类产品业也全面崛起。全球的产业领先地位需要伟大公司建构,而伟大公司需要伟大产品成就,未来将有越来越多的中国产品和中国企业在全球获得更大的影响力。
3、全球贸易领先地位。截止2024年,中国已连续八年保持货物贸易第一大国地位,在全球贸易中处于领先地位,背后是超大市场和超强供给的支撑,前者可以吸引全球企业分享中国经济增长红利,后者则为全球社会经济稳定发展贡献力量,为全球应对地缘政治摩擦、意识形态对抗等因素导致供应链重塑、通胀压力升温等问题时提供中国解决方案,这也是稳定我国汇率与跨境资本流动、外汇储备与国际收支平衡、名义增长的重要力量。

下一步,“十五五”时期,我们认为重点关注产业与产品竞争力、科技创新、军事实力、储备货币等方向的突破和进步,这些领域的进展有助于由点及面的推动“重估中国”:
1、争夺新一轮产业浪潮制高点和领导权是关键。2025年1月,美国智库特别竞争研究计划(SCSP)发布报告《2025年中美技术竞争差距分析报告》(2025 Gaps Analysis Report),就中美在未来12项关键技术领域的竞争格局进行了系统性评估与比较研究,所谓“得产业者得未来”,特朗普政府深谙此道,推动“去风险化”、“重返制造业”、“毒丸条款”等措施来帮助美国锻长板、补短板。同样,我国“十五五”规划建议稿件明确要求“培育壮大新兴产业和未来产业”,要“加快新能源、新材料、航空航天、低空经济等战略性新兴产业集群发展,前瞻布局未来产业,探索多元技术路线、典型应用场景、可行商业模式、市场监管规则,推动量子科技、生物制造、氢能和核聚变能、脑机接口、具身智能、6G等成为新的经济增长点”。
2、科技创新是中美战略博弈主战场。以人工智能为代表的科技革命进入快速发展阶段,这一领域的发展将对未来大国博弈产生决定性影响。美国方面,自特朗普胜选以来,AI曼哈顿计划、星际之门、《赢得竞争:人工智能行动计划》等先后颁布,明确将中国作为竞争目标,致力于通过去监管化、国际标准制定、芯片管制、制裁工具等方式帮助美国人工智能发展,并施压竞争对手。中国层面,科技自立自强在“十五五”规划中被摆到更为重要的位置上,力求打造从原始创新、核心技术到产业与创新融合落地的全链条创新机制,以科技自立自强来引领新质生产力发展,解决内外部环境遇到的挑战。
3、中国武器的DeepSeek时刻已经出现,关注军贸未来表现。战场表现与军贸出口是反映军事实力的重要表征,近年来地缘政治冲突导致的区域军事冲突增多,以巴印战争为代表,中式武器的战场表现有目共睹,成为军事领域的DeepSeek时刻。而军贸出口层面,据世界武器贸易分析中心(TsAMTO)的数据,截止2024年,中国武器出口仅32.2亿美元,排名全球第十,不足美国423.3亿美元的十分之一,考虑到中式武器的战场表现和强大工业生产的保障,我们认为,中国军贸出口值得密切关注,将是我国军事实力提升的重要印证。
4、全球储备货币多元化已经开启。全球储备货币地位的更替和变化,往往是滞后于其他变量的,一是一战后黄金才替代英镑成为储备货币,彼时美国的综合国力已经显著超过英国,二是布雷顿森林破裂后美元才成为世界货币,但1960年便已经发生过黄金挤兑。当前全球“去美元化”趋势已经开启,各种“替代路径”成为市场追逐的稀缺资产,在这种背景下黄金、比特币等在近几年出现了大幅上涨。从中国视角来看,能否围绕人民币打造替代美元的新全球储备货币,将是我们未来的关注重点,一方面是积极应对特朗普政府各种保护美元作为储备货币地位的措施,另一方面积极探索人民币国际化或“数字黄金”等替代美元方案。
二、2026年大类资产配置展望
资产配置是资源配置从当下到未来的映射,是管控波动率而非创造收益的方式、资产配置长期创造收益的前提是选择长期向好的资产,结合“十一五”以来的资产走势,长期向好的资产、行业等往往源于其背后的长期宏观趋势、产业趋势、政策方向、流动性环境等因素,站在当前时间点展望2026年,我们认为,重点关注以下趋势变化:
1)人民币资产重估。全球政经格局从“一超多强”向“G2”推进,有助于全球资本再平衡,利好人民币资产重估,有望从各个子领域、子行业由点及面的逐步催化,自下而上的形成一轮“重估中国”趋势。
2)全球流动性宽松确定性提升,美债U型曲线有望“中枢下移+陡峭化”,美元震荡,流动性宽松也有助于呵护美股风险偏好。
3)“All in AI”。科技是中美战略博弈的主战场,中美正通过“Ai曼哈顿计划”、新型举国体制等不同方式积极争夺本轮人工智能科技浪潮的全球领导权,人工智能及与之相关的军事、资源、能源等行业是市场核心关切方向。
4)产业方面,聚焦“自主可控、新质生产力、出海”三大方向。
5)“低利率、资产荒”仍将利好红利、债券及类债资产。国内资产配置面临的“低利率、资产荒”预计仍将存在,后地产时代如何找到足够规模的长久期低波生息是核心,“向权益要收益”是红利、Reits等类债资产的核心驱动因素。
6)商品的看涨期权广泛存在。黄金、白银等贵金属受益于“去美元化”、“去美债化”背后的货币中介、信用中介更替和“债务货币化处置”的应对方案。中国国内煤炭、钢铁、碳酸锂等受益于反内卷预期,铜、铝、锡、钽等受益于能源转型及人工智能科技革命预期,稀土则受益于全球军备竞赛升温与自主可控需求。
1、新周期、新动能,人民币资产有望迎来重估
整体看,2026年是“十五五”开局之年,也是新一轮周期的开始,面对复杂多变的外部形势和国际力量对比的深刻调整,我们认为,要聚焦自身、保持战略定力和必胜信心来集中力量办好自己的事情,以中国式现代化的确定性来应对各种不确定性的挑战,紧紧把握新一轮科技革命和产业变革的发展机遇,利用中国特色社会主义制度优势、超大规模市场优势、完整产业体系优势、丰富人才资源优势为经济长期向好奠定基础,乘势而上,为“十五五”及2035年远景目标的实现奠定“开门红”。
国内看,“十五五”将是我国经济新动能全面崛起的新时期,以先进制造、科技为代表的经济新动能在国民经济体系中扮演的角色也将越来越重要,进而成为可以引领中国经济乃至全球经济发展的重要动力。
国际看,中国在经贸、科技、产业及产品竞争力、教育等领域实力和全球排名不断提升,在地缘政治冲突和气候能源、公关安全、脱贫发展等一系列国际事务上,中国的参与度与话语权也在与日俱增,当前全球政经格局正在从“一超多强”向“G2”推进,国际政经格局的再平衡有助于推动全球资本再平衡,带动人民币资产重估。
综上,我们认为,国内经济新动能的崛起和国际政经格局的变化,有助于带动中国经济发展的成色与底色被全球广泛认知,促使全球资本对中国经济发展的驱动模式、制度设计和理论基础的改观、重估,这种宏观趋势将促使人流、物流、资金流汇集中国,让全球企业、消费者、投资者共享中国经济发展的红利与成果,人民币资产或迎来重估,有望从各个子领域、子行业由点及面的逐步催化,自下而上的形成一轮“重估中国”趋势,并以此形成一轮内外加持的权益牛市。

2、All in AI,战略、经济、周期三大维度加持
战略层面,以人工智能为代表的科技革命是中美战略博弈的主战场。美国方面,自特朗普胜选以来,AI曼哈顿计划、星际之门、《赢得竞争:人工智能行动计划》等先后颁布,明确将中国作为竞争目标,致力于通过去监管化、国际标准制定、芯片管制、制裁工具等方式帮助美国人工智能发展,并施压竞争对手。中国层面,科技自立自强在“十五五”规划中被摆到更为重要的位置上,力求打造从原始创新、核心技术到产业与创新融合落地的全链条创新机制,以科技自立自强来引领新质生产力发展,解决内外部环境遇到的挑战。以中美科技的代表性公司来看,整体看,代表美国Magnificent 7和代表中国的Terrific 10,合计总市值已经突破23万亿美元。具体看,2022年初ChatGpt横空出世带动美国人工智能行业快速发展, M7显著走强,2025年1月DeepSeek问世意味着中国人工智能行业迎来拐点,随后T10市值大幅提升,预计未来中美代表性公司市值有望进一步提升,其中中国T10的整体规模相对较小,成长性更强,M7/T10有望逐步收敛。

经济层面,人工智能行业及其驱动的相关投资在中美国民经济中的重要性不断提升。美国方面,美国哈佛大学经济学家杰森·弗曼(Jason Furman)近期表示“2025上半年,信息处理设备和软件的投资(ICT投资)仅占到美国GDP的4%,但它们占到GDP增长的92%。上半年美国GDP平均增长1.6%,但如果剔除数据中心和信息处理技术等领域,美国GDP增长率仅为0.1%,几乎停滞不前”,与之匹配的是,致力于扩大计算、存储和网络能力的“超大规模科技公司”,已经在数据中心等领域投入巨额资本开支。中国层面,“十五五”将科技摆在更高维度,我国也在积极布局ICT投资,以算力为例,2025年8月,在中国算力大会上,中国电信研究院发布的《智算产业发展研究报告(2025)》显示,中国算力总规模年增速达到30%左右,到2035年人工智能将为中国的GDP贡献超过11万亿元。目前,智能算力已经广泛应用于生成式大模型、自动驾驶、具身智能、智慧城市和工业制造等领域,中国算力平台正在加速推进,目前已有山西、辽宁、上海、江苏等10个省区市的算力分平台正式接入。

周期层面,人工智能科技革命是孕育新一轮康波和化解债务增长困境的关键变量。从长周期视角看,当下处于本轮康波周期的末端和新一轮康波周期的孕育阶段,全球面临经济增长乏力和债务压力提升的困境局面;从长期债务化解的路径看,主要有战争、经济危机、通胀和债务货币化、负利率、技术革命等因素,2025年以来黄金、比特币与科技股齐涨已有所说明。当前看,前几种债务化解和出清方式往往伴随着较大副作用,通过技术进步的方式带动全要素生产率提升,进而推升经济潜在增速,这是积极、乐观应对债务困境的方式,从这一角度来看,All in AI不仅仅是“大国博弈”的战略考虑,是全球企业家和投资者“用脚投票”,积极应对当前增长-债务困境的一种世界观和生存哲学。
AI革命是否存在泡沫?伴随着中美科技股市值的不断扩大,有关“AI泡沫”的探讨也在不断提升,主要逻辑是对潜在需求、资本开支的合理性等方面产生质疑,特别是2025年初DeepSeek横空出世,一度也“戳破”了唯算力论的AI叙事。我们认为,从以下四个方面来看,“AI泡沫”还远未到泡沫阶段:一是杰文斯悖论,即技术效率提升可能并未减少算力资源的需求,反而通过推动了更广泛的应用场景带来了更强烈的算力消耗需求。人工智能行业也即如此,模型、算力等领域的效率提升似乎会导致所需token、芯片等数量下降,事实上却反而推动了人工智能的加速发展,从而带动更多token和芯片的消耗,这种自我强化与其他产业不同。二是当前估值尚未走到极端。从美股视角来看,相比于“互联网泡沫”,当前绝对估值水平和相对估值水平均仍有一定距离,尚未走到极端。三是“泡沫”背后是最“坚实”的现金流支撑。由于美股大型科技股的快速上涨产生了“泡沫”的担忧,但也需要清晰的看到,当前这些大幅上涨的科技股背后拥有最坚实的现金流支撑,特别是部分公司的运营现金流远高出资本开支规模。四是当前仅处于人工智能科技革命的初期,部分“增长预期”在当下看来确实需要一定的“想象力”,但更重要的是“趋势明确的赛道中过早卖出的机会成本极高”,20世纪90年代“信息高速公路”带动的互联网浪潮推动纳斯达克指数持续上涨,在2000年“互联网泡沫”前,纳斯达克指数已经连续9年(1990至1998)大幅上涨。

3、联储降息带动全球流动性宽松基调逐步清晰
美元流动性是全球流动性的关键,2026年,预计美元流动性将伴随着降息、暂停缩表等因素进入更加宽松的周期,全球流动性宽松基调也将逐步清晰。
10月30日,美联储下调联邦基金利率25bp至3.75-4.0%,符合市场预期,并宣布将于12月1日结束缩表,此后抵押贷款支持证券的赎回本金将被再投资于短期国债。值得关注的是,本次会议有2人投下反对票,其中,米兰主张降息50bp,施密德主张不降息。鲍威尔讲话表示,停摆前的数据显示,经济可能正朝着更稳固的轨道发展。本次降息和9月一样是基于风险管理的逻辑,官员们对后续如何推进政策存在严重分歧,12月再次降息远未板上钉钉。目前利率已处在很多中性利率预估的范围内,在缺乏数据的情况下,越来越多的官员希望推迟降息,认为应至少等待一个周期。货币市场压力要求立即调整资产负债表操作,12月将进入资产负债表的下个阶段,短期内将保持稳定。
当前视角来看,缩表方面,12月暂停缩表后有助于2026年流动性环境的边际改善。降息方面,2026年美联储整体降息的方向较为清晰,节奏与幅度存在一定不确定性,短期鲍威尔的鹰派言论,更多是一种与市场的沟通方式、而非前瞻指引,这意味着在2026年5月鲍威尔期满前,降息持续不兑现的概率较低;结合贝森特近期表态“特朗普称将在2025年年底前就新任美联储主席做出决定”,考虑到特朗普此前对于大幅度“降息”的频发发声,新任主席存在上任后实施超预期降息的可能。综合来看,美元流动性边际宽松的基调和确定性在提升。


美元流动性边际宽松基调和确定性的提升,将对美债、美元和市场风险偏好带来影响:1)美债方面,美债收益率曲线有望从U型转向陡峭化。降息等促使流动性宽松,将带动短端美债利率进一步下行,3m-2y的整体利率中枢有望下行,两者的“倒挂”有望逐步“平坦化”,长期利率中枢有望伴随着美元流动性宽松适当下行,但下行幅度或将有限,源于“AI叙事”+“宽财政”+“宽货币”对美国经济的整体支撑较强。2)美元方面,美元大概率维持震荡格局,一方面美元流动性宽松和“债务货币化处置”大概率推动美元走弱,另一方面“AI叙事+美元类资产”对全球资本依旧有较强的吸引力。3)2026年美元流动性的宽松基调,对美股及市场风险偏好有呵护作用。
4、产业聚焦自主可控、新质生产力、出海
从投资视角来看,我们认为产业聚焦三个方面:自主可控、新质生产力、出海。
>统筹发展与安全,聚焦“自主可控”。“十五五”规划再强调“坚持统筹发展和安全。在发展中固安全,在安全中谋发展,强化底线思维,有效防范化解各类风险,增强经济和社会韧性,以新安全格局保障新发展格局”。从投资端理解,统筹发展与安全便指向“自主可控”,背后是国家安全、产业升级和国际竞争的复杂交叉,“十五五”面对的内外部压力会进一步提升,“自主可控”的迫切性也进一步提升,重点关注1)半导体,供应链安全的战略必需;2)人工智能与数字经济,算力主权和数据安全;3)高端制造与工业母机,制造业转型升级的根基,避免“卡脖子”;4)国防军工;5)新能源、新材料等,能源安全独立,抢占全球绿色产业制高点;6)生物医药,民生安全与健康保障。
>以新质生产力打造新兴支柱产业和新经济增长极。“十四五”时期,新质生产力快速发展,对结构优化、动能转换起到了重要作用,预计“十五五”时期新质生产力的重要性进一步提升,“十五五”规划明确强调:“培育壮大新兴产业和未来产业。着力打造新兴支柱产业。加快新能源、新材料、航空航天、低空经济等战略性新兴产业集群发展。前瞻布局未来产业,探索多元技术路线、典型应用场景、可行商业模式、市场监管规则,推动量子科技、生物制造、氢能和核聚变能、脑机接口、具身智能、第六代移动通信等成为新的经济增长点”。从投资角度看,我们认为后续重点关注上述产业方向,各类要素资源及政策措施将有望向上述方向汇集,以带动相关行业发展。
>“出海”是未来。伴随着中国经济在全球范围内的综合实力提升,中国企业也逐步出海参与到全球产业协同与分工体系,“十五五”规划也明确指出既要GDP、也要GNI,既要中国经济、也要“中国人经济”,均指向国家政策也会往企业出海更大力度的倾斜。再结合上文对“十五五”时期中国宏观趋势的分析,我们认为:超大规模市场和超强供给体系具有突出优势,前者决定了细分市场的规模“足够大”,从而推动一系列隐形冠军的出现,后者决定了激烈竞争下的供应品质,在这种环境中成长起来、在国内具备竞争优势的中国企业,在国际竞争中也将具备突出优势,“出海”将不仅仅是以产品出口的形式出现,品牌出海、文化出海、模式出海、产能出海、资本出海等各种方式,特别是我国对外关系的拓展和国际影响力的提升,有望赋能“出海”,降低政治及意识形态、本地化运营等方面风险,重点关注绿色能源、数字经济、高端制造、品牌消费等行业和东南亚、中东、拉美、非洲等区域。

5、低波红利型资产仍相对受益低利率、资产荒
“去地产化”背景下,“低利率、资产荒”依旧存在。在“去地产化”背景下,房价承压、租金率较低,居民资产负债表的底层资产也相应出现“资产荒”现象,“长久期低波生息资产”的稀缺性显著提升,此前疫情时期受到疤痕效应影响,居民更倾向于选择稳定收益的存款,一定程度上带来了超额储蓄现象的出现,随着24年以来央行逐步降低存款利率导致存款收益显著下降,银行理财、保险产品等成为居民配置的优选,在“配置盘需求显著提升”和央行降息的双重利好下,债券及类债资产在24年表现突出,25年不论是资产端还是负债端,“低利率”广泛存在,“向权益要收益”成为银行理财、保险资管等配置的重点方向,部分红利股是优质的长久期低波生息资产。当下展望2026年,我们认为这一格局仍未改变,一方面,低通胀环境决定了央行货币政策正常化路径仍远,负债端低利率仍客观存在,另一方面居民资产负债表的底层资产切换仍在有序推进,优质红利资产是承接“地产迁移”和“存款搬家”的合适方向。

“十五五”新阶段,红利资产也有望迎来结构性重估。“十五五”时期,资本市场在资源配置方面扮演的角色将越来越重要,一方面优质上市公司承担起创新、投资与回报的多重功能;另一方面,资金供给端也在重塑,从追求票息收益的债权类资产,逐步转向兼具稳定现金流与增长弹性的权益类资产。低利率、资产荒的环境下,我们认为“稳健分红+结构成长”的资产将成为主流配置方向。在新的经济结构中,具备稳定盈利与现金流能力、分红可持续的红利资产(如金融、公用、能源、运营商等)成为新的“类地产”承接者。但与以往普遍化追逐高股息不同,当下红利投资正在进入“缩圈”阶段,红利的价值不再普遍扩散,而集中于具备结构性竞争力与衍生逻辑的少数行业和龙头公司。红利只是底线收益的体现,而决定红利品种能否获得超额资本利得的,是其背后的衍生逻辑,即在稳定现金流基础上形成再估值的驱动因素。
展望2026年,我们不同行业、不同板块的红利资产将展现出各自差异化的演绎主线,值得关注的有:
>金融:提升直接融资比重的直接受益者。资本市场改革深化、注册制完善、股权融资需求提升,将带动投行、经纪、自营等业务扩容。金融机构在高股息的基础上,将体现出政策红利与业务量扩张的双重收益。
>资源:反内卷逻辑下的供给改善。能源与资源行业经历数年过度竞争后,供给端收缩与集中度提升带来价格中枢回升。煤炭、有色、油气等品种在“反内卷”趋势下盈利能力抬升,红利可持续性增强。
>公用事业:提价机制改革与长期稳息属性。电力、水务等行业提价机制逐步理顺,火电上网电价市场化推进,成本压力缓解。其稳定分红与通胀对冲特征,使之成为典型的低波久期资产。
>消费:政策导向与需求修复。消费政策支持、收入预期改善、数据化消费升级,有望带动部分优质消费龙头的估值修复。红利之外的核心是“需求回暖+政策加力”的边际改善逻辑。
>运营商:AI算力叙事下的稳息成长。电信运营商在高分红的基础上,受益于AI数据中心、云计算等新型基础设施扩张,具备“红利+成长”的双重属性,成为低波红利资产中最
>交运航空:低油价周期下的成本红利。油价下行显著改善成本结构,叠加国际航线恢复与需求回暖,航空运输行业盈利有望在未来两三年持续修复。股息率相近的情况下,其成本周期红利带来额外的资本利得潜力。

6、把握宏观大势,商品的看涨期权仍广泛存在
整体看,商品的看涨期权广泛存在,把握宏观及产业趋势。黄金、白银等贵金属受益于“去美元化”、“去美债化”背后的货币中介、信用中介更替和“债务货币化处置”的应对方案。中国国内煤炭、钢铁、碳酸锂等受益于反内卷预期,铜、铝、锡、钽等受益于能源转型及人工智能科技革命预期,稀土则受益于全球军备竞赛升温与自主可控需求。具体看:
>“去美元化”、“去美债化”、“债务货币化处置”是黄金上涨的长期逻辑。作为世界储备货币的美元,各国央行的储备多元化需求仍在推动“去美元化”趋势演绎,黄金被视为替代美元的货币中介之一,依旧受益于“去美元化”的趋势,比特币等也是选择之一。在“去美元化”的趋势下,“去美债化”叙事也逐步开启,全球短期回购市场往往以高等级国债作为抵押品进行资金融通,基于对美国债务风险的担忧,以实物黄金数字凭证等方式作为抵押品的替代方案开始被提出讨论,2025年9月3日,世界黄金协会(WGC)宣布将在2026年初于伦敦启动“集合黄金权益(PGI)”数字黄金试点,主要用于机构抵押融资、散户小额投资以及跨境黄金结算等方向。另外,面对较大规模的主权债务压力,以美欧为代表的发达经济体,依旧选择通过“货币化处置”的方式进行应对,也有利于黄金价格。短期看,黄金价格可能会受到中美关系缓和、降息预期修正、风险资产大涨等因素带来的阶段性扰动,“去美元化”、“去美债化”及“债务货币化处置”是黄金上涨的长期逻辑,目前2030年底COMEX黄金超远期合约价格已经突破4800美元/盎司,也有所说明。

>国内煤炭、钢铁、碳酸锂等价格,有望受益于反内卷政策。自7月中财委会议后,发改委、工信部、市场监管总局等部门出台了相关政策推动“反内卷”,汽车、光伏、钢铁、水泥、石化等行业出台了法律法规或自律倡议等文件,推动本行业“反内卷”。从我们的视角来看,本轮“反内卷”的关键是优化行业竞争格局,破除地方保护主义和市场分割,通过建立统一的规则和标准,让生产要素在全国范围内更高效地流动,通过市场机制实现出清,从而从根本上减少低水平重复建设和“内卷式”竞争产生的土壤。在这种政策思路下,我们认为“反内卷”不必然带来物价涨,“涨价”不利于“去产能”,短期相关品类的商品价格宽幅震荡概率较高,未来随着过剩产能的出清,相关商品价格中枢有望逐步回升。
>铜、铝、钨、锡、钽等,受益于能源转型及人工智能科技革命预期。人工智能与全球能源转型的浪潮,正深刻地重塑着关键金属材料的供需格局与战略价值,铜、铝、锡、钽等金属,因其独特的物理化学性质,已成为支撑智能时代算力与绿色动力的核心基石。铜成为AI算力基础设施不可或缺的“电力血管”,一是对高效电力传输的需求大幅增加(例如,英伟达的GB200芯片组采用铜缆作为机柜内连接方案,单台NVL72服务器需使用总长近2英里的铜缆),二是AI快速发展也增加了能耗,需要全球电网升级来支撑算力能耗,全球电网升级用铜需求增加。而铜的供给相对偏紧,存量铜矿面临全球供应链重塑和天气因素等冲击,且短期产量难以提升,据全球地质矿产信息网统计,全球最大的35个铜矿山从发现到投产的平均所需时间达到16.9年。铝凭借其轻质和优良导热性,成为能源转型和AI基础设施的核心材料,新能源车轻量化有助于提升铝的需求,AI数据中心的散热器、冷却系统等需要铝材制造,供应端又面临电力约束,供需相对偏紧。此外,当前铜铝比已处于较高水平,铝材替代铜材也是重要逻辑之一。此外,钨、锡、钽也是能源转型和人工智能产业快速发展的受益品种。
>稀土则受益于全球军备竞赛升温与自主可控需求。稀土在经济总量中占比微小,但其对高科技产业和国防安全的关键性赋予了它超越经济价值的战略意义,近期中国稀土禁令施压并牵制美国有所说明,我国的优势在于建立了产业链完整、技术领先的稀土产业链,考虑到大国博弈加剧驱动的军备竞赛,美国军费增加、欧洲“再武装化”,叠加能源转型和人工智能的快速发展,稀土需求旺盛。此外,由于中国在稀土产业链的突出优势,美方也在积极推进稀土“自主可控”,相关美股公司也将受益于这一逻辑。
7、乘势而上—2026年大类资产配置主要观点
国内权益:乘势而上、投资中国,关注中国特色哑铃型策略。
整体看,结合前文对宏观、政策环境及资产配置趋势的分析,2026年,我们战略性看好人民币权益资产表现,乘势而上,投资中国。一是在于以先进制造、科技创新为代表中国经济新动能的全面崛起,有助于推动中国动能转换并驱动海外资金重估中国的增长模式,G2格局有望推动全球资本再平衡配置中国;二是中美关系短期边际缓和,未来中美领导人将互访,长期看大概率“斗而不破”,风险相对可控,有助于风险偏好的提升。三是全球流动性宽松的确定性在逐步提升,对人民币及权益市场有所呵护。
具体看,我们提出中国特色的哑铃型策略,将是较好的配置方式,两端是配置重点方向,中间杆资产适当做轮动:
>一端是积极把握科技成长方向,特别是围绕自主可控、国产替代与新质生产力两大方向,前者确定性较强,后者则重点布局新兴支柱产业、新经济增长点,特别是“十五五”规划提及的4+8行业,即新能源、新材料、航空航天、低空经济等战略性新兴产业,及量子科技、生物制造、氢能和核聚变能、脑机接口、具身智能、第六代移动通信等行业。
>另一端是在低利率、资产荒背景下,以红利股为代表的长久期低波生息资产依旧是很好的配置方向,是承接“存款搬家”和“替代地产”的重要方向,但需要考虑“红利缩圈”逻辑,金融(提升直接融资)、资源能源(反内卷)、公用事业(市场化改革及提价机制)、消费(政策驱动需求)、运营商(AI叙事)、交运航空(低油价)等各有侧重。
>杆资产可以适当轮动。在宏观经济修复较慢阶段,相对看好以下品种:1)有中长期逻辑支撑的黄金、白银等贵金属。2)传统消费偏弱,看好具有成长性的新消费品类,如悦己经济、单身经济、品牌出海等逻辑。3)铜、铝、钨、锑、钽等有色金属、战略资源及稀土,在供给偏紧的背景下,受益于国防、人工智能及能源转型等领域需求释放。4)在全球有竞争力的出口、出海型公司,如创新药、机械、新能源等方向。在宏观经济积极修复,特别是价格体系稳步回升阶段,我们认为,顺周期及核心资产等方向会迎来一轮估值修复。
>另外,考虑到A、H市场的投资者结构和流动性敏感性不同,海外资金回流对港股的支撑更强,而国内产业、科技、资本市场等领域出台的政策,对产业和赛道的催化在A股可能表现的更为充分。

国内利率:延续高波动,上有顶、下有底,10Y国债收益率在1.5%-1.9%区间震荡。
回顾2025年,与2024年流畅的债牛行情不同,2025年我国利率整体偏震荡,波动幅度明显加大,传统利率定价框架有所失效。归因看,上半年债市波动主要与央行货币宽松不及预期、中美关税政策扰动有关,下半年的波动则主要由“反内卷”、股债“跷跷板”、基金费率新规主导。具体来看:
2025年,利率市场整体偏震荡、波动幅度明显加大,主要分为4个阶段:
>年初-3月中旬,10Y国债收益率在年初下行至低点的1.59%后开始震荡上行,直至3月中旬达到高点1.89%。这一阶段的核心矛盾是央行货币宽松不及预期,2024年底政治局会议上货币政策时隔14年再度定调“适度宽松”,市场对于央行降准降息预期持续升温,债券市场快速下行,并在2025年1月初达到低点。但在3月下旬之前国内经济表现尚可,地产、出口均未出现明显转弱,央行在宽松操作上表现相对克制。同期,汇率压力较大,央行也继续强调利率下行过快的风险。因此,在1月10日央行公告表示将“暂停公开市场国债买卖”,标志着央行开始主动收紧流动性,直至3月中下旬逆回购利率持续位于1.8%附近(也即政策利率上方30BP)。流动性的收紧叠加基本面表现尚可,引发了这一阶段收益率的调整。
>3月下旬-5月上旬,利率转为下行,但前半段下行较快,后半段窄幅震荡。3月底以来,地产销售边际转弱,4月销售增速转负,市场对基本面担忧升温,债券收益率开始逐步下行。4月3日,特朗普宣布对等关税、大超预期,市场对基本面担忧进一步加剧,同期股票市场出现明显回调,债券收益率加速下行。5月上旬,央行宣布一揽子金融政策、包括降准降息,但市场对货币宽松表现有所钝化,可能与前期已经计价较多降息预期有关,整体偏震荡。
>5月中旬至7月上旬,利率先上后下,整体在1.6%-1.7%之间震荡,波动幅度较此前明显收窄。这一阶段基本面走弱程度低于预期,尤其是在抢出口支撑下,出口数据持续超预期。5月中下旬中美关税迎来缓和,债券收益率下行。5月底以来,伴随新一轮存款利率调降,银行“资产荒”进一步加剧,债券收益率再度转为下行。
>7月下旬至今,利率震荡上行,10Y国债收益率一度调整至1.85%附近,传统利率定价框架暂时失效。这一阶段资金面、基本面、政策面均支持利率下行,但利率却震荡上行,调整时间为近两年最长。归因看,主要有三点原因:一是“反内卷”推动宏观叙事预期反转;二是股票市场赚钱效应增强,股债“跷跷板”效应明显,债市资金流出压力增加;三是基金费率新规加大债基抛售压力。

往后看,央行在《国务院关于金融工作情况的报告》中指出:“10年期国债收益率保持在1.75%—1.85%左右”,基本划定了政策的合意区间。因此,我们倾向于认为,短期利率将在这一区间震荡,进一步大幅调整或者大幅下行的可能性不大。展望2026年,预计伴随基金费率新规扰动集中释放、股市估值修复等,利率定价可能重回基本面、资金面、政策面的框架,考虑到名义增长回升、政策延续宽松、资金面偏中性、配置力量边际减弱等,预计债券收益率仍偏震荡,整体“上有顶、下有底”,10Y国债收益率波动区间在1.5%-1.9%。
基本面看(“经济好不好”):如前所述,2026年预计出口韧性仍强;政策有望继续加码、内需温和修复;GDP增速前低后高,全年GDP增速可能在5%左右。叠加通胀水平低位温和回升,全年平减指数同比0.1%左右,名义GDP增速为5.1%左右、较2025年有所抬升。倾向于认为,伴随名义增长回升,债券市场可能承压。
通胀面看(“通胀高不高”):如前所述,预计2026年CPI可能温和回升,PPI降幅收窄并可能在二至三季度转正。具体来看,2026年CPI中枢约为0.5%,核心影响因素包括:消费修复力度、房租、猪肉价格、油价等;预计PPI中枢约为-0.4%,核心影响因素包括:反内卷政策的实施力度和落地效果、铜价、油价、猪价等。倾向于认为,2026年CPI、PPI、平减指数均有所回升,对利率影响偏负面。
政策面看(“货币紧不紧”):如前所述,货币宽松仍是大方向,货币宽松还是大方向,节奏上“相机抉择”、基本面仍是核心考量,操作上仍遵循“缩减原则”。降准可能有1-2次,幅度在50-100BP左右,美联储进入降息周期,国内货币宽松的汇率约束打开,降息可能有1-2次,幅度在10-20BP左右。倾向于认为,降准降息落地,有助于利率的进一步下行,对利率影响偏利好。
配置面看(“长钱多不多”):当前10Y国债收益率已经降至历史较低水平,较低的收益率使得保险相关资金的配置意愿减弱,更倾向于将资金配置到权益市场的红利资产。基金费率新规出台后,理财对于短端债券的配置意愿也有所减弱。整体看,倾向于认为保险、理财等的配置力量减弱,对利率影响偏负面。
美元资产:美股波动前行,美债中枢下行+陡峭化,美元震荡偏弱
美股方面,2026年,我们继续看好中美竞争格局下,AI叙事对美国大型科技股的支撑,但波动性可能适当提升。另外,AI+宽财政+宽货币意味着美国经济整体不弱,随着美联储降息进程的推进,整体利率中枢的下行,对美国消费、地产、工业等有所呵护,也有利于这些板块适当修复。
美债方面,美债收益率曲线有望从U型转向陡峭化。降息等促使流动性宽松,将带动短端美债利率进一步下行,3m-2y的整体利率中枢有望下行,两者的“倒挂”有望逐步“平坦化”,长期利率中枢有望伴随着美元流动性宽松适当下行,但下行幅度或将有限,源于“AI叙事”+“宽财政”+“宽货币”对美国经济的整体支撑较强。
美元方面,短期由于美国政府停摆造成短期美元流动性偏紧,驱动美元小幅回升,但展望2026年,预计美元大概率维持震荡偏弱走势,一方面美元流动性宽松和“债务货币化处置”大概率推动美元走弱,但另一方面AI叙事+美元类资产对全球资本依旧有较强的吸引力,适当支撑美元,另外当阶段性出现地缘政治、关税摩擦等领域的黑天鹅时,避险需求也会阶段性支撑美元。
商品:看涨期权广泛存在
1)长期看,黄金、白银等贵金属受益于“去美元化”、“去美债化”背后的货币中介、信用中介更替和“债务货币化处置”的应对方案。
2)中国国内煤炭、钢铁、碳酸锂等受益于反内卷预期。
3)铜、铝、锡、钽等受益于能源转型及人工智能科技革命预期。
4)稀土则受益于全球军备竞赛升温与自主可控需求。
风险提示:地产、消费超预期变化;海外经济环境变化超预期;地缘冲突演化等超预期。
4001102288 欢迎批评指正
All Rights Reserved 新浪公司 版权所有
