
了解过宫颈癌疫苗的小伙伴举个手!
是什么阻挡了大家打针针的小脚步?
茂茂给大家带来了好消息!
从现在开始,上海也能接种宫颈癌疫苗了!

没有深入了解甚至没有听说过的也不用担心
就听茂茂深入浅出地为你360°全方位介绍
HPV,这个可爱又迷人的疫苗角色
什么是宫颈癌?
据最新中国癌症统计报告显示
在女性特有的肿瘤中
乳腺癌位居第一,宫颈癌第二
是最常见的妇科恶性肿瘤
(这么可怕?赶紧捂住自己的小肚子)
目前 99.7% 的宫颈癌都是由 HPV病毒
即:高危型人乳头状瘤病毒,造成

HPV 病毒非常常见
绝大多数有过性经历的人
不论男女都会在某个阶段感染上 HPV 病毒
然而,HPV不仅会诱发宫颈癌
而且还会诱导其他癌症的发生
美国一项分子流行病学调查显示
在以下 9 种癌症中均可检测到
高危HPV型别DNA存在

氮素!宫颈癌是目前唯一
致病原因明确、并可预防治愈的肿瘤
宫颈癌疫苗
更严谨的叫法应该是 HPV 疫苗
就是针对 HPV 宫颈癌高危型的疫苗
目前HPV疫苗共有三种
分别是2价、4价和9价疫苗
“价”代表疫苗覆盖的病毒细分种类
价越高,覆盖的HPV病毒亚型种类越多
此次获准进入中国内地的“希瑞适”
俗称2价 HPV 疫苗
三种疫苗的区别是?
2价 疫苗:针对 HPV16 和 18 亚型,这两个亚型是导致宫颈癌的主要亚型,可以覆盖到 70% 左右的宫颈癌;
4价 疫苗:在2价疫苗的基础上加了 HPV6 和 11 ,因为 6 和 11 还导致 90% 的尖锐湿疣;
9价 疫苗:在4价疫苗的基础上,再覆盖了 31,33,45,52,58 (其中HPV52、58型病毒,是亚洲人最容易感染的),能预防 90% 的宫颈癌;
更加详细的区分点可以看下表

最佳的接种时间是?
世界卫生组织认为
能获得HPV疫苗保护的人群年龄为9—26岁
其预防效果与是否开始性生活
是否已感染HPV病毒相关
最适宜接种的年龄为11—12岁
疫苗接种时间越早越好
当然,随着近年来宫颈癌的发病率不断上升
不少国家地区对疫苗的接种时间进行了放宽
香港卫生署将4价疫苗的适用年龄
由9—25岁放宽至9—45岁;
澳大利亚FDA也已将疫苗的适用年龄放宽至45岁;

超过接种年龄,就没有效果了?
刚刚进入国内的2价 HPV 疫苗
最佳接种年龄是 9-25 岁
虽然超过 25 岁就不能用了
但茂茂要提醒各位
别忘了我们还有4价和9价可以选择
4价疫苗的接种年龄在 20-45 岁
大大提高了接种人群的范围
并且目前四价疫苗在今年 5 月
已经得到了国家认定批准
有望在年底上市
至于安全覆盖率高达 90% 的9价疫苗
由于管理上有严格的制度和流程
进入我国市场可能还需要漫长的审查和临床试验
也千万不要因为2价针对的亚型较少就放弃哦
一项针对 18—26 岁女性的研究发现
首次接种 7 个月后
2价疫苗诱导产生的 16 型和 18 型抗体
分别是四价疫苗诱导产生抗体的 3.7 倍 和 7.3 倍
效果也是杠杠滴啊!

当然,HPV疫苗并不是所有人都适用
如有以下情况的,一定要注意避免哦
已孕或备孕人群,因为目前缺乏足够的研究评估,宫颈癌疫苗对妊娠妇女的影响,因此不推荐妊娠妇女接种;
有急性严重发烧性疾病或是有较大伤口的人群应在上述症状解决后方可继续;
对酵母、蛋白质类有过敏史;
已经有湿疣、宫颈癌、外阴和癌前病变的患者;
对该疫苗任一活性成分或辅料严重过敏反应者禁止接种;
以上是常见的不使用人群,但因有个体差异,还是在选择去注射的人士先去咨询一下专业人士。

如何预约?
手机淘宝和支付宝都支持线上预约,让茂茂以“支付宝APP”为例,给大家秀一波操作:
① 打开支付宝,在输入框内输入“宫颈癌疫苗”
② 选择“疫苗服务”
③ 选择最右图中的“去预约”

④ 在宫颈癌疫苗页面点击“立即预约”
⑤ 进入商品详情页,点击“立即预定”
⑥ 点击“请选择门店”,选择所在区域和附近的社区接种机构即可
⑦预定成功

是不是操作炒鸡简单?而且据茂茂了解,宫颈癌相关知识的在线咨询不收取任何费用,预约时收取的1元也会全部捐赠给中国妇女发展基金会的超早期宫颈癌筛查公益项目。
宫颈疫苗的价格是?
此次获批的HPV2价疫苗共有3针
第1针在医生诊断当日注射
第2针在注射首针1个月后注射
第3针在注射首针后6个月后注射
须于6个月内按时接种3针
最好精确到日,以获得最大的效果
疫苗的供应价为585.5元/支
三剂程序共1756.5元

全市大部分区的疫苗预计于今年年底前陆续到货
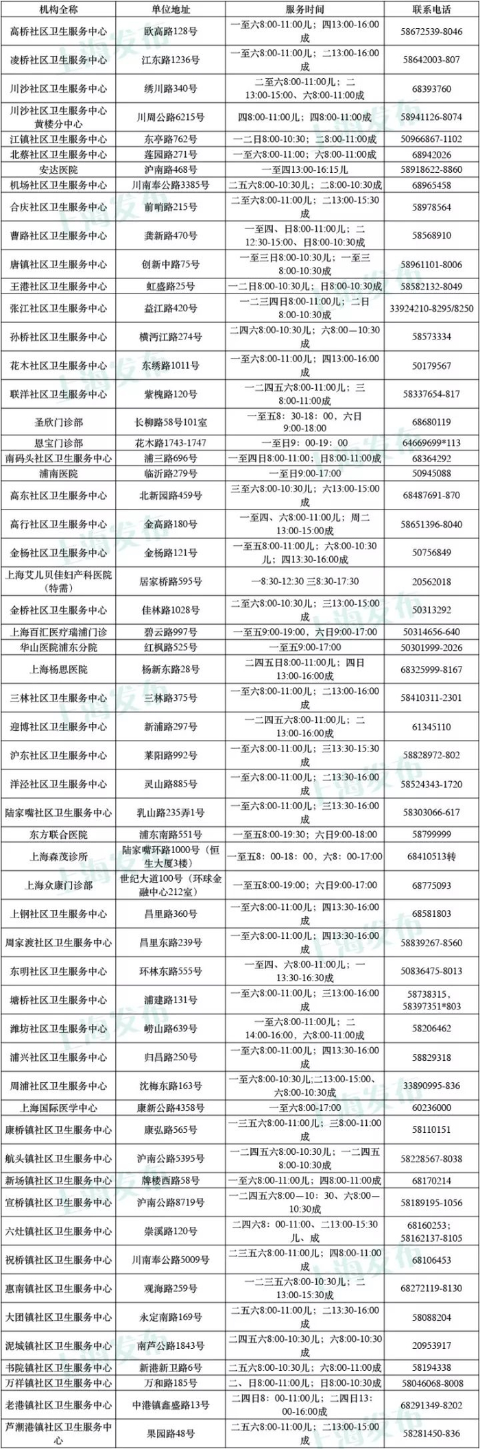
如需接种,可向社区接种门诊和特需门诊提前致电预约
浦东新区

黄浦区

静安区

徐汇区

长宁区

普陀区

虹口区

杨浦区

宝山区

闵行区

嘉定区
金山区

松江区

青浦区

奉贤区

崇明区

茂茂还给大家整理了一些常见Q&A
撸起袖子,准备接种疫苗了啊各位!

Q:宫颈癌会遗传,这是真的吗?
A:不是,HPV 这种病毒并没有遗传的基因基础,但是有临床调查发现,虽然宫颈癌不会遗传,但还是有一定的家族聚集现象。
若家中有人不幸罹患宫颈癌,其他女性的患癌几率也大大增加,这很有可能是与相同的生活环境、生活习惯和体质相关。
Q:接种了HPV,是否意味着不会再有患宫颈癌的风险?
A:宫颈癌疫苗是一种预防性疫苗,它的预防效果为70%,而非100%,注射疫苗后的女性仍有机会接触到其他高危型病毒,患宫颈癌的风险仍然存在,而且随着注射时间的推延,疫苗抗体的效价也可能下降。
Q:感染了HPV就一定会得宫颈癌吗?
A:HPV有100多种基因型,其中只有12种特定型别的HPV感染会持续存在并发展为癌症。多数人感染HPV后不会引起任何症状或导致任何健康问题,而且约90%的HPV感染会在感染后2年之内消失。
Q:接种后可以保护多长时间?需要加强吗?
A:现有的研究数据显示,接种HPV疫苗后获得的保护可以持续至少8-10年,并且没有证据显示接种后会失去保护。目前认为3剂次的免疫程序已经可以取得较好的免疫效果,不建议加强接种。
Q:男性需要接种HPV疫苗吗?
A:男性接种四价和九价HPV疫苗可以预防可能引起喉癌、阴茎癌和肛门癌的HPV感染以及尖锐湿疣。同时,男性接种HPV疫苗能够减少将HPV传染给性伴侣的可能性。而此次在国内获批的二价HPV疫苗并不适用男性。
Q:打了HPV疫苗后还需要接受宫颈癌筛查吗?
A:需要,HPV 疫苗并不能预防所有基因型的 HPV感染。WHO建议,30-49岁的妇女至少进行一次宫颈癌筛查。上海市疾控中心建议,20岁以上或有3年以上性行为的女性,每年进行一次宫颈癌筛查。
最后,再让茂茂双手奉上
《宫颈癌筛查指南》
30岁以后定期宫颈癌筛查,对于已有性生活或者HPV感染的女性非常重要。
1. 无论有无性生活,未满21岁不用筛查;
2. 年满21岁开始宫颈抹片筛查,阴性者之后每3年筛查一次,直到30岁;
3. 30-65岁的女性,可每5年做一次宫颈抹片加HPV病毒筛查(30岁以下者不建议做病毒筛查)
4. 65岁以上,如果有连续三次抹片阴性,或连续两次HPV阴性,可终生不再筛查。

不用跑三次香港!
找个离家近的地方赶紧给自己来一针吧~
(资料整合于 @上海发布 & 网络)

*本微信部分图片、文字及观点,来源于互联网及其他公众平台,主要目的在于分享信息,让更多人获得需要的资讯,版权归原作者所有。如涉及侵权请予以告知,我们会在24小时内删除相关内容。谢谢
4001102288 欢迎批评指正
All Rights Reserved 新浪公司 版权所有