
图源:Unsplash
日前,广东省教育厅发布了《广东省幼儿园课程建设指导纲要(试行)》(以下简称《指导纲要》)。
《指导纲要》共七章,包含幼儿园课程和课程建设、课程理念、课程目标、课程资源与内容、课程实施、课程评价、课程管理七大模块,并附5个操作性附录。
《指导纲要》明晰了幼儿园课程建设的有关概念和内容,课程应体现启蒙性、生活性、游戏性、综合性、适宜性五大特点。
《指导纲要》对幼儿园课程建设提出整体要求。幼儿园课程建设应从确定课程理念、明晰课程目标、丰富课程资源与环境、改善课程实施、加强课程评价、强化课程管理六个要点着手,遵守“坚持以幼儿为本、坚持发展导向、坚持生活化与本土化、坚持以游戏为基本活动、坚持综合的教育”的课程建设原则。
《指导纲要》建立“观察—解读—支持—改进”的评价闭环,倡导以教师自评为主,结合幼儿作品分析、学习故事、家长反馈等多维度评价,注重过程性评价。强化三级课程管理(班级、年级、园级),推动课程动态优化。遵循发展为本、赋权教师、系统管理、总结反思原则。
《指导纲要》还针对幼儿园游戏环境创设、玩教具配备、主题活动内容、教育过程评价等方面,提出了细化的科学指引,还提供了自主游戏、主题探究活动、亲子活动4个案例,便于幼儿园课程建设时加以借鉴和参考。


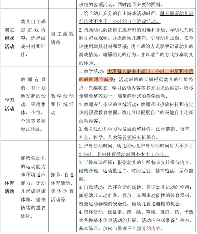
在“一日活动皆课程”的理念引导下,幼儿园应兼顾自主游戏活动、学习活动和生活活动等不同类型的活动,从而为幼儿建构完整的幼儿园一日活动体系。
一日活动安排要点提到,每天保证幼儿进行持续不少于1小时的自主游戏活动;大班教学活动每天最多不超过1小时,中班和小班的时间适当减少;幼儿园幼儿户外活动时间每天不少于2小时,其中体育活动时间不少于1小时。
4001102288 欢迎批评指正
Copyright © 1996-2019 SINA Corporation
All Rights Reserved 新浪公司 版权所有
All Rights Reserved 新浪公司 版权所有
