12月22日,中国人民银行对外发布一次性信用修复政策有关安排,符合相关条件的逾期信息,将不会在个人信用报告中予以展示。媒体普遍认为此举体现出金融制度的人文关怀,并从经济和消费角度分析政策措施的积极意义。
事件概况
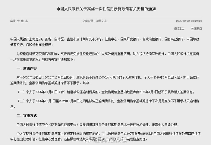
12月22日8时许,中国人民银行发布《关于实施一次性信用修复政策有关安排的通知》,以明确的实施方式,为信用受损但积极履约的个人提供了信用修复的路径。

数据分析
新浪舆情通统计显示,12月22日8时至23日23时,事件相关的原发信息量7.71万条。统计媒体活跃度,抖音、公众号参与信息发布较多,占比分别为29.3%和16.73%。事件的非敏感信息占比达95.16%,舆论整体积极正向。
从该事件的传播走势来看,12月22日8时许,央行发布《通知》后迅速引发舆论关注。22日10时许,随着新华网、光明网等媒体对政策内容进行报道与解读,信息量随之走高,并达到统计时段内峰值6471条。此后信息量虽波动下降,但舆论仍保持一定关注。23日9时许,在羊城晚报、山西晚报等媒体及部分自媒体跟进发布信息的推动下,信息量出现小幅上升,而后关注度逐步回落。

统计时段内,32个话题登上快手、网易、UC等平台热点榜单,侧面说明该事件引发舆论较高关注。

舆论观点
▍媒体观点
部分媒体认为该政策,为非恶意逾期的个人重塑信用提供了一次宝贵的机会,具有积极意义,体现了金融制度的人文关怀。
每日经济新闻评论文章《一次逾期受累多年 信用修复为诚实者正名也为社会增信心》:一次性信用修复政策以宽严相济的精准设计,实现了“救济有度、约束有力”的政策平衡。它既让受困诚信主体轻装上阵,重拾发展信心,也维护了信用体系的权威性与公平性。
21世纪经济报道评论文章《一次性信用修复,兼具温度与理性》:这项一次性信用修复政策是精准的定向调控,在严格维护金融纪律底线的同时,为遭遇短期困难、产生小额逾期记录的个人提供了一次宝贵的清理信用问题的机会,兼具社会温度与经济理性。
部分媒体从宏观经济和消费复苏的角度分析指出,支持个人修复信用的政策措施还具有撬动内需、提振经济的积极意义。
人民网评论文章《从“惩戒”到“修复”,信用治理更精准》:信用修复后,数以百万计的个人可以更好地获取合理的金融服务,这将有效释放其消费潜力和创业活力,对于提振消费、扩大内需、促进经济社会良性循环,更具有积极而深远的意义。
澎湃新闻评论文章《让非恶意逾期者卸下失信包袱》:对非主观恶意失信者的救济,是对社会诚信建设的一次正向激励,有助于提升社会预期,最终为内需提振与高质量发展注入更持久的信用动能。
时刻新闻评论文章《为信用修复注入善意,让诚信之树常青》:一个既能有效惩戒恶意失信行为,又能善意包容并助力非恶意失信者重建信用的体系,更能激发市场主体活力,提振消费信心,促进形成敢消费、愿消费的良好环境,为经济高质量发展提供稳定的社会预期与信用支撑。

关于此事的专家、KOL及网民观点,及潜在的舆论风险分析,可扫码加入报告分享群领取完整版报告。
4001102288 欢迎批评指正
All Rights Reserved 新浪公司 版权所有
