
作者 | 谢美浴
编辑 | 付影
来源 | 独角金融
7月21日,亚泰集团(600881.SH)一纸公告,将吉林银行股份有限公司(以下简称“吉林银行”)推至聚光灯下。
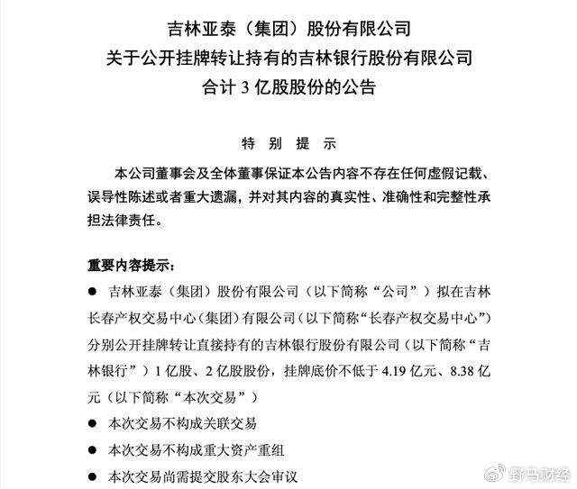
根据公告,亚泰集团拟通过长春产权交易中心,分两笔公开挂牌转让其持有的吉林银行3亿股股份,整体挂牌底价合计12.57亿元。
亚泰集团是吉林银行第四大股东,近年深陷亏损泥潭,2021年至2024年累计亏损超115亿元,2025年一季度续亏4.69亿元。财务承压之下,亚泰集团减持金融资产是为了“优化公司资产负债结构,补充流动资金”。
值得一提的是,吉林银行与亚泰集团之间存在密切的关联交易。2024年,吉林银行关联公司贷款余额达128.99亿元,其中对“亚泰系”的贷款达60亿元,占关联贷款总额近半。
近年来,吉林银行一方面通过增资扩股、规模扩张打破地域局限;另一方面,股东关联交易、资本补充压力与内控问题又形成制约。这家东北城商行未来将走向何方?
1
亚泰集团四年巨亏上百亿,
减持吉林银行3亿股“回血”
作为吉林银行重要股东之一,亚泰集团与吉林银行渊源颇深。
早在2008年,亚泰集团董事会就先后审议通过了三笔收购吉林银行股权的事项。2008年1月,拟斥资1.836亿元受让长春市融兴经济发展有限公司持有的1.8亿股吉林银行股权;6月拟出资3.6亿元认购吉林银行增资扩股的2亿股股权;11月拟1.81亿元受让吉林亚泰生物药业股份有限公司、长春长泰热力经营有限公司、长春吉盛投资有限责任公司所持有的吉林银行1.21亿股权。
上述增资并受让股权事宜完成后,亚泰集团合计持有吉林银行6.42亿股股权,占吉林银行增资后总股本的9.77%。后经过多次增资扩股,截至2025年一季度末,亚泰集团直接持有银行7.04亿股,持股比例5.36%,通过全资子公司亚泰医药集团间接持股2亿股,持股比例1.52%。
而7月21日,亚泰集团拟公开挂牌转让直接持有的吉林银行1亿股、2亿股股份,挂牌底价不低于4.19亿元、8.38亿元。若交易完成,亚泰集团对吉林银行的持股比例将从6.9%降至4.6%。

图源:亚泰集团公告
一口气挂牌吉林银行3亿股的亚泰集团,近年来营业收入持续下滑且深陷亏损泥潭。
Wind数据显示,2021年至2024年,亚泰集团营业收入分别为,196.53亿元、129.68亿元、92.52亿元、72.15亿元;归母净利润分别为-12.52亿元、-34.54亿元、-39.47亿元、-29.18亿元,累计亏损超过115亿元。2025年一季度,亚泰集团继续亏损4.69亿元,资产负债率达93.64%。
亚泰集团在公告中表示,此次交易有利于公司优化资产负债结构,补充流动资金,且不会对公司主营业务和持续经营能力产生不利影响。

针对这笔股权转让,博通咨询金融行业首席分析师王蓬博表示,“从价格看具有一定的市场吸引力,特别是对于寻求进入银行业的投资者或希望增加在吉林银行持股比例的现有股东而言。但同时也必须认识到,股权的实际吸引力还取决于吉林银行的整体财务健康状况、未来发展前景以及潜在买家对该行的信心和兴趣。”
而此次挂牌转让吉林银行股份前,亚泰集团已多次通过出售资产回笼资金。
2024年3月,亚泰集团曾计划将持有的东北证券29.81%股份出售给长发集团、长春市金融控股集团有限公司或其指定的下属子公司。不过,此笔交易推进已超过一年,目前仍处于筹划阶段。
2024年末,亚泰集团全资子公司亚泰商业集团公开挂牌转让所持长春龙达宾馆有限公司100%股权,挂牌价格不低于2393.08万元。
2
关联交易频发,
2024年向“亚泰系”放贷超60亿
吉林银行前身为长春市商业银行,2007年10月吸收合并吉林市商业银行、辽源市城市信用社,更名为吉林银行,2008年继续吸收合并白山、通化、四平、松原四个地级市的城市信用社,成为吉林省内唯一的城商行。
截至2025年一季度末,吉林银行股东总数12585户,吉林省金融控股集团股份有限公司(以下简称“吉林金控”)以15.6%持股比例居首,第二大股东为持股9.13%的韩亚银行。

图源:吉林银行一季度报
截至2024年末,吉林银行质押股权总数13.66亿股,占总股数比例为11.3%。其中吉林金控质押比例为14.03%、亚泰集团质押比例为49.58%、亚泰医药集团质押比例为45%。吉林银行表示,按规定对质押比例超50%的股东在股东大会上的表决权进行了限制。此外,吉林市金泰投资(控股)有限责任公司、吉林市九天储运有限公司等股东被质押股权还涉及司法冻结。
值得一提的是,包括亚泰集团在内,吉林银行与一众股东们的关联交易非常频繁,而且所涉及到的金额也较高。
年报显示,在公司贷款业务上,2024年吉林银行给股东方及其旗下控股公司发放的贷款交易总额达到了128.99亿元,其中,对第一大股东吉林金控的关联贷款为24.5亿元、第九大股东吉林省投资集团有限公司为30亿元。
而对亚泰集团及其关联公司发放的贷款总额达60.14亿元,占该行关联贷款的46.62%,这个占比在2023年为69.29%。

图源:吉林银行年报
此外,在资管业务和个人贷款业务上,吉林银行也给予了亚泰集团重要支持。截至2024年末,吉林银行持有吉林亚泰集团集合资金信托计划,金额3亿元;对亚泰集团旗下直接控股的两家房地产公司发放了总计6035.03万元的个人房屋按揭贷款。
中国金融智库特邀研究员余丰慧指出,“亚泰集团作为吉林银行的重要股东,其与吉林银行之间的贷款交易总额巨大,关联交易金额占比最高,这种情况可能会引起利益冲突的问题,并对吉林银行的独立性和风险控制产生影响。”
王蓬博表示,“这种情况增加了吉林银行在公司治理和风险管理方面的复杂性,需特别注意确保所有关联交易都遵循公平、公正的原则,并符合相关监管要求,以避免潜在的利益输送和信用风险集中问题。同时,银行应强化内部监控机制,确保对关联交易的风险得到有效控制。”
值得一提的是,今年3月底,吉林银行关于亚泰集团、吉林金控、长春市融兴经济发展有限公司的重大关联交易项目议案均出现反对票。

余丰慧表示这种现象并不罕见,“这通常表明董事会成员在公司的战略方向、风险管理或是具体交易细节上持有不同的看法。重要的是,这种分歧应该通过透明、公开的方式得到解决,以促进更好的决策过程和公司治理水平的提升;同时也提醒管理层要更加重视股东的利益平衡和意见整合。”
3
总资产突破8000亿,
吉林银行离上市还有多远?
实际上,吉林银行十年前就有上市心愿,其曾在2014年年报称,力争利用三年左右时间实现上市目标;在2015年年报中,吉林银行又表示将加快集团化发展步伐,力争未来五年成为在全国具有一定影响力的综合性上市金融集团。
而近年来,吉林银行也在持续实施增资扩股的策略,并积极引进战略投资者。
如2024年,吉林银行面向合格投资者以非公开协议方式定向增发不超过25亿股,当年12月完成首轮增资,收到力旺集团等6家股东货币出资30.14亿元,其中计入股本7.4亿股,注册资本增至120.9亿元。2025年3月,第二轮增资完成,长春润德实业等8家股东出资42.8亿元,其中10.5亿股计入股本,注册资本进一步增至131.4亿元。

从业绩上看,吉林银行2024年营收、净利润双增,实现营业收入137.5亿元,同比增长10.33%;净利润22.57亿元,同比增长19.46%;归母净利润23.33亿元,同比增长13.6%。
2025年一季度,吉林银行营业收入40.74亿元,同比下滑1.2%;净利润6.14亿元,同比增长54.2%。
截至2024年末,吉林银行的贷款余额约为4845.42亿元,较2023年同比增加585.59亿元。其中企业贷款余额3559.52亿元,同比增加521.54亿元;个人贷款余额1140.33亿元,同比增加45.79亿元。
与此同时,吉林银行总规模已从2020年末的4345亿元稳步攀升至2024年末的7458.4亿元,2025年一季度末进一步增至8012.2亿元,同比增幅13.7%。截至2024年末,该行在吉林省内9个市州和大连、沈阳拥有11家分行,1家分行级专营机构,共有机构369家,发起设立8家村镇银行。

快速扩张的代价是资本充足率持续承压,吉林银行核心一级资本充足率从2020年末的11%持续下滑,2023年一度跌至8.87%,逼近7.5%的监管红线。不过,由于前述两轮增资,该项指标2025年一季度已回升至9.45%。
然而,增资仅是治标之举,吉林银行还存在资产质量隐忧。2024年,该行不良贷款率达1.5%,较2023年上升了0.11个百分点;拨备覆盖率为163.31%,较2023年下降了4.86个百分点。2025年一季度末,不良贷款率升至1.56%。
针对压降不良率,余丰慧建议,“银行首先应加强贷前审查,提高信贷质量标准,避免高风险贷款的发生。其次,积极处理现有的不良资产,可以通过出售、重组或法律手段追回欠款。再者,加大对金融科技的应用,利用大数据分析等技术手段提高风险管理能力。”

此外。2024年,吉林银行多家分支机构还因违规行为收到监管罚单。具体来看,2024年10月,松原分行及乾安支行因以贷收贷、掩盖贷款风险及贷前调查失实等问题,各被罚30万元;2024年5月及6月,长春凯旋支行和四平分行也因贷款挪用、内控失效等问题分别被罚150万元和30万元,相关员工被终身禁业。
总体来看,吉林银行近年在规模扩张和业绩增长上取得了一定成效,为上市之路奠定了一定的基础;同时通过增资扩股,资本充足率得到改善,展现了其为上市所做的努力。
然而,吉林银行短期内上市仍面临一定挑战,还需时间来消化现存问题。资产质量方面,不良贷款率持续上升、拨备覆盖率下降,影响其资产的安全性和盈利的稳定性;合规经营方面,多家分支机构收到罚单,反映出内控管理存在漏洞,而规范的内控和合规经营是上市的基本要求。
你认为此次被重要股东挂牌转让3亿股,对吉林银行的上市进程是否构成影响?评论区聊聊吧。
4001102288 欢迎批评指正
All Rights Reserved 新浪公司 版权所有
