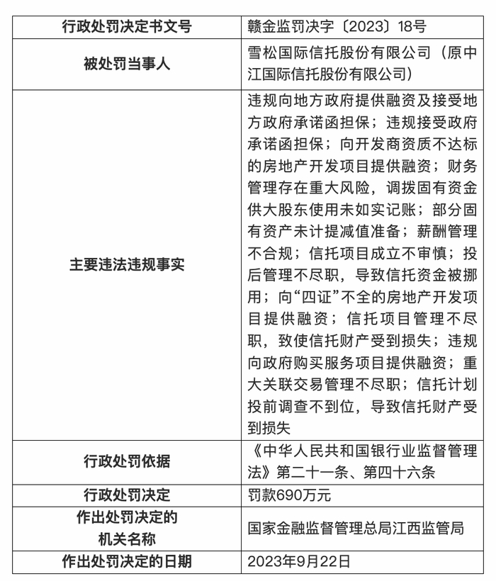
9月28日,国家金融监督管理总局江西监管局行政处罚信息公开表显示,2023年9月22日,雪松国际信托股份有限公司(原中江国际信托股份有限公司)被处罚款690万元。主要违法违规事实为:违规向地方政府提供融资及接受地方政府承诺函担保;违规接受政府承诺函担保;向开发商资质不达标的房地产开发项目提供融资;财务管理存在重大风险,调拨固有资金供大股东使用未如实记账;部分固有资产未计提减值准备;薪酬管理不合规;信托项目成立不审慎;投后管理不尽职,导致信托资金被挪用;向“四证”不全的房地产开发项目提供融资;信托项目管理不尽职,致使信托财产受到损失;违规向政府购买服务项目提供融资;重大关联交易管理不尽职;信托计划投前调查不到位,导致信托财产受到损失。

4001102288 欢迎批评指正
Copyright © 1996-2019 SINA Corporation
All Rights Reserved 新浪公司 版权所有
All Rights Reserved 新浪公司 版权所有
