界面新闻见习记者|蒋习
一项总额高达311亿元的特高压直流工程,向民间资本敞开投资大门。
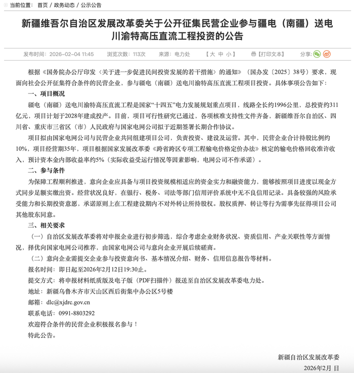
2月4日,新疆维吾尔自治区发展改革委(下称新疆发改委)发布关于征集民营企业参与疆电(南疆)送电川渝特高压直流工程投资的公告。
图片来源:新疆维吾尔自治区发展和改革委员会官网青海省能源局和重庆市能源局亦同步发布了该工程的投资征集公告。
2月5日,界面新闻据公告上的信息,致电联系新疆发改委,相关工作人员表示,目前已有民营企业咨询相关事宜。
疆电(南疆)送电川渝特高压直流工程,是国家“十四五”电力发展规划重点项目,线路全长约1996公里,总投资约311亿元,项目计划于2028年建成投产。
相关公告显示,该项目拟由国家电网公司与符合条件的民营企业共同组建项目公司,负责工程的投资、建设与运营。其中,民营企业合计持股比例约为10%,项目经营期为35年。
根据公告,该项目收益将主要依据国家发展改革委《跨省跨区专项工程输电价格定价办法》核定的输电价格回收准许收入,预计资本金内部收益率约为5%(实际收益受运行情况等因素影响,电网公司不作承诺)。
目前,项目可行性研究已通过,各项核准支持性文件齐备,新疆维吾尔自治区、四川省、重庆市三省区(市)人民政府与国家电网公司拟于近期签署长期合作协议。
公告也对意向企业提出了明确的资质与承诺要求。
公告明确,意向企业应具备与项目投资规模相适应的资金实力和融资能力,能够按照项目进度以现金方式同步足额实缴出资,股权质押、转让等行为须征得其他股东同意。
同时,意向企业应具备较强的风险承受能力和长期投资意愿,承诺原则上在工程建设期不得对外转让所持股权。经营状况良好,在银行、税务、司法等部门信用评价系统中无不良信用记录。
这并非民资首次获准参股国家重大电网工程。
今年1月,甘肃省能源局发布公告,公开征集民营企业参与甘肃巴丹吉林沙漠基地送电四川特高压直流工程投资。
该工程是国家“十四五”电力发展规划重点项目,线路全长约1460公里,总投资约246亿元,项目计划于2028年建成投产。
其中,民营企业合计持股比例约10%,项目经营期35年,预计资本金内部收益率约5%。
“鼓励民间资本参与电网等基础设施建设,是我国的政策方向,近期有进一步推进的迹象。”厦门大学中国能源政策研究院院长林伯强告诉界面新闻。
新疆发改委也在征集公告中表示,此次引入民间资本是响应《国务院办公厅印发〈关于进一步促进民间投资发展的若干措施〉的通知》(国办发〔2025〕38号,下称《措施》)要求。
该《措施》于2025年11月由国务院办公厅正式印发,鼓励支持民间资本参与核电、水电、跨省跨区直流输电通道等领域项目。
《措施》提出,对需报国家审批(核准)的具有一定收益的铁路、核电、水电、跨省跨区直流输电通道、油气管道、进口液化天然气接收和储运设施、供水等领域项目,应专项论证民间资本参与的可行性,并在可行性研究报告(项目申请书)中专项说明。
该文件明确鼓励并支持民间资本参与,持股比例可根据项目实际情况、民营企业意愿及政策要求等因素确定。其中特别规定,对符合条件的项目,民间资本持股比例可达到10%以上。
这是政策层面,对于民间资本参与“跨省跨区直流输电通道”最为明确和系统的一次部署。
林伯强表示,引入民间资本的好处在于实现投资主体的多元化。对于民营企业自身而言,这意味着一项收益长期且稳定的优质资产,因为特高压工程的收益,受到国家核定的输配电价机制保障,风险相对较低,能提供可靠的现金流。
他认为,此政策的关键不在民间资本持股比例的高低,而在于“参与”本身。“单从本次10%的持股比例来看,可能还谈不上重大转变,但允许民营企业直接入股国家主干电网项目,本身就是一个具有标志性意义的转折点”。
此时恰逢电网公司大幅增加固定资产投资的重大机遇期。
据央视新闻等媒体1月15日消息,“十五五”期间,国家电网固定资产投资预计达到4万亿元,创下历史新高。这一数字较“十四五”投资增长40%,增幅也为近年新高。
随后,南方电网披露其2026年固定资产投资达1800亿元,连续五年创新高,年均增速达9.5%。
林伯强表示,可以预见,随着“十五五”期间电网建设,特别是服务于大型新能源基地外送的特高压工程需求持续扩大,民营企业未来的参与比例有望逐步提升。
民营企业参与电力领域重要基础设施建设,此前已有明确的政策支持与实践先例。
2025年4月,国家能源局在《关于促进能源领域民营经济发展若干举措的通知》称,支持民营企业参股投资核电项目、投资建设水电等基础设施项目。
相关实践已取得实质性进展。在2025年11月国家发展改革委举行的专题新闻发布会上,国家能源局法制和体制改革司副司长徐欣介绍了具体情况。
徐欣表示,近两年在新核准的核电项目中,已累计引入20家民营企业参股。每个项目民间资本持股比例从2024年的约10%,提升至2025年的10%-20%。
在水电领域,大渡河丹巴、金沙江波罗、奔子栏等大型水电站项目,在吸引优质民营企业投资方面也取得了重要进展。
4001102288 欢迎批评指正
All Rights Reserved 新浪公司 版权所有
