说起最近投资界最“风头”的资产,非比特币莫属了。
9月15日,中国三大比特币交易平台纷纷宣布将关停人民币交易,诞生近8年的比特币,目前在中国正面临一场空前的政策危机!
对于这种高风险的资产,本君早就发文告诉过大家,比特币不过是个小赌怡情,大赌伤身的买卖,大家看看热闹就好了,别瞎凑合~(不听劝的这次可别哭)
本君向来不建议各位看官参与任何高风险的投资,不管它当下收益有多诱人。对于咱们普通人来说,“避免高风险、不把鸡蛋放在一个篮子里”,才是我们的重中之重。
“资产配置”已吹响号角!
可以预见的是,未来这些“博彩般”的投资品注定不会成为主流,而只有稳妥的资产配置才是理财界的中流砥柱。
不知各位看官是否还有印象?本君前几日分享的新闻“我国首批公募FOF基金在9月8日宣告出炉 ”,这种“超级基金”的到来,正预示着稳健的“资产配置时代”已正式拉开序幕!
现在金融市场上,公募基金多达4400多只,A股股票近3300只。面对如此多的选择,想要选一只看得上眼的已经很不容易了,更不要说进行合理的配置。
不同类型之间的基金怎么配置?牛熊转换怎么判断?什么时候应该出手,什么时候又该锁定收益?
基本上FOF基金就是专业干这些活儿的~
持有一只FOF基金,相当于同时持有多只基金,所以FOF最大的特点就是“分散风险”,这也是未来资产配置时代的主旋律。
对于这种新型的理财产品,很多看官都表示很有兴趣,也纷纷留言希望本君能更多地聊聊,其中的一位看官就有疑问:“FOF基金跟之前分享的‘薛掌柜’似乎有所类似?”
在此,必须给这种对比式的提问点个赞!毕竟有对比,才能更好地理解事物本身。
好投资更需“火眼金睛”
先抛一个结论给各位:两者最最最大的区别在于,FOF基金是一种基金组合产品,而“薛掌柜”提供的是一种基金组合服务。
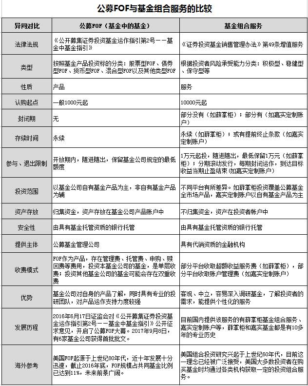
而更多细节上的差别,本君梳理了一个表格,各位点开图片可查看详细内容:

(点击查看大图)
可以说,FOF基金还是需要咱们自己进行挑选甄别的,毕竟它本质还是基金。
而“薛掌柜”是从4000多只基金中精选4-6只,提供专家团队支持的基金组合服务,就算你完全搞不懂基金的类型,看不懂行情图,也能借薛掌柜这双“火眼金睛”轻松地选出最合适的基金组合进行投资。
本君了解到,早在2006年他们就在中国首个设立基金组合研究院,里面聚集了国内资产配置理论与实践的著名学者,而且他们的平均基金行业从业经验都在7年以上。
他们当年研发的国内首个基金评级系统(原名众禄基金评级),也是现在各大平台都有的基金评级形式的前身。而且,直到现在,他们每周输出的基金周报告更是很多基金投资团队的参考指南,实力杠杠的。
长久稳健的收益是关键
对于收益率,本君一直都强调“年化收益率”,毕竟像比特币这种暴涨、暴跌只在一瞬间的收益并不能说明资产本身有多优质。
只有能维持长久而稳定的年化收益,才是衡量投资成果的最有力指标。
而提供基金组合服务的“薛掌柜”过去10年的收益率曲线是这样的:

(历史收益不代表未来表现,投资需谨慎)
“薛掌柜”团队自行研发的“市场指数预测系统“,自从应用以来对大盘指数进行的中长期预测,准确率超过83%。2008年和2015年成功地避开了股灾,实现了10年平均年化收益率高达11.3%的业绩。
不达超额收益,不收任何服务费!
相信你肯定跟本君一样好奇,到底是什么样的团队会有如此卓越的业绩?
“薛掌柜”的创始人薛峰先生在证券行业已有26年的从业经验,可以说与证券行业同龄了,是中国投资市场上少有的“老船长”。
早在20年前,薛峰就开始带领研究团队深入专研国外先进的资产配置理念,2006年,薛峰组建国内首家基金组合研究院,将美国先进的投资理念引入中国。
而“薛掌柜”所属的“众禄金融”2007年成为证监会许可的专业基金销售试点机构,2012年2月首批获得独立基金销售牌照。
对于他们提供的基金组合服务,“薛掌柜”很有自信地提出了“利益绑定机制”。
用人话来说就是:“薛掌柜与用户共同进退,不达超额收益,不收任何服务费”。
在做完风险评测之后,薛掌柜会根据你的实际情况,给你匹配最适合你的基金组合服务,有保守型、稳健型、积极型三种,对应是7%、8%、9%(年化收益率)的服务费起征点。如果评测出来是积极型,只要退出时年化收益率没达到9%,“薛掌柜”不收任何服务费!
而对于超额收益的部分,“薛掌柜”也仅收取20%为服务费,毕竟给咱们提供专业服务的团队也得要“伙食费”,吃饱再服务大家~

(不达超额收益,不收任何服务费)
港真,本君在理财界混迹多年,那些拼营销赚快钱的见多了,确实没遇到能有自信把公司利益与投资人收益绑定在一起的良心团队。
资产配置时代已如约而至,而金融市场诡谲多变,我们根本无须莽莽撞撞去做一个“弄潮儿”,打拼得遍体鳞伤。
换种思维:把钱交给专业人士和机构打理,助力财富增值,轻松理财,或许才是明智之选。
4001102288 欢迎批评指正
All Rights Reserved 新浪公司 版权所有
