文:吴容
婴童辅食赛道最近迎来了头部公司的新动作。1月5日,爷爷的农场国际控股有限公司(以下简称“爷爷的农场”)向港交所递交了上市申报文件,拟主板挂牌上市。
爷爷的农场于2018年切入婴童辅食赛道,目前主打强调“有机、少添加、有营养”的婴童辅食产品及家庭食品。文件援引弗若斯特沙利文的资料显示,2024年,按中国婴童零辅食商品交易总额计算,爷爷的农场排名第二;按中国有机婴童零辅食的商品交易总额计算,爷爷的农场排名第一。
文件显示,2023年、2024年和2025年前三季度,爷爷的农场的营收分别为6.22亿元、8.75亿元和7.80亿元,期内利润分别为7546万元、1.03亿元和8742万元。
这份成绩的背后,离不开多位快消老将的加持,其核心成员大多曾任职于蓝月亮、威莱(旗下含威露士品牌)、健合等公司。若能顺利登陆港交所,爷爷的农场有望在高度分散的婴童辅食赛道中,撬动更大的发展空间。
我们一起关注。

代工为主
根据文件,爷爷的农场成立于2015年,在2018年推出首款婴童辅食产品,随后在2021年进军家庭食品赛道。
在文件中,爷爷的农场将“抓住机遇”作为其崛起的重要原因。其发力婴童辅食产品之时,正是90后、95后成为母婴消费的主力军的时候,这批年轻父母有着对科学喂养和品质生活的追求。“中国婴童零辅食行业蕴藏巨大的增长机遇,我们成功把握市场机遇。”爷爷的农场说。
文件显示,截至2025年9月30日,爷爷的农场的产品组合已涵盖269个SKU,婴童零辅食领域的产品包括食用油、调味品、谷物类辅食、果汁、果泥和果泥酸奶产品以及零食;家庭食品领域的产品则包括液态奶产品、方便食品、大米产品、调味品以及食用油。明星产品包括辅食油、A2牛奶水牛奶、有机婴幼儿米粉和有机婴幼儿五谷蔬菜面等。

从生产模式来看,爷爷的农场以代工生产为主。文件显示,在业绩记录期间,公司委托第三方制造商(OEM制造商)以OEM模式生产自有品牌的几乎所有产品,同时公司为其增城工厂的试产采购了极少量的关键原材料。
上述期间,爷爷的农场累计向62家OEM制造商采购产品。在国内婴童辅食行业发展进程中,代工模式的应用较为广泛,这一模式在助力品牌快速起量、丰富市场供给的同时,也对企业的供应链品控管理能力提出了更高要求。
文件指出,“我们依赖OEM制造商及其他供应商提供所需的制成品、关键原材料、包装材料及相关服务。若我们的OEM制造商或其他供应商未能以商业上可接受的价格,生产出符合我们规格要求且产量充足、质量达标的产品或服务,则相关产品的销量及利润率可能会受到不利影响。”
爷爷的农场也并非没有意识到自主生产的重要性。文件显示,该公司已在广州增城建设一处面积约为25000平方米的多功能基地,用于自主生产精选的少量产品、研发、质量控制及检测以及物流及仓储。基地内设有三条自动化生产线,猪肝粉、果汁以及食用油的设计年产能分别为100吨、2400吨及300吨。2025年10月,该工厂开始投产精选产品,包括果汁以及食用油。
此外,在渠道层面,爷爷的农场目前已覆盖电商平台,重点客户和经销商三大板块。文件显示,截至2025年9月30日,其产品已进入全国超过2000家重点客户零售网点;在中国与342家经销商建立了合作关系,触达全国超过10000家终端门店;覆盖天猫、抖音、拼多多等电商平台。
高管团队
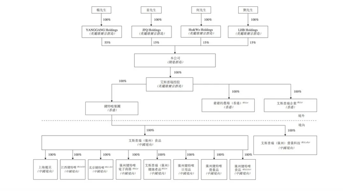
根据文件,爷爷的农场股东包括以下四位:杨钢持股为55%,姜福全持股为15%,何建农持股为15%,刘海波持股为15%,他们同时也是高管团队重要成员。在创立或者加入爷爷的农场前,爷爷的农场的高管们大多有着丰富的从业经历,曾任职于日化、食品等领域的公司。

先来看杨钢,他担任爷爷的农场董事会主席、执行董事兼首席执行官,主要负责监督公司整体战略规划、运营和管理、研发以及财务工作。在设立爷爷的农场前,杨钢于1996年7月至2000年8月在广州蓝月亮有限公司(蓝月亮(中国)有限公司的前经营实体)工作,先后担任区域销售经理及营销经理。2000年9月至2010 年12月,杨钢担任威莱(广州)日用品有限公司的董事总经理。
姜福全担任公司执行董事,主要负责监督公司的电子商务运营、供应链管理以及各职能部门的协调工作,并共同负责新产品开发。加入爷爷的农场前,2004年3月至2009年9月,他在威莱(广州)日用品有限公司担任厂长。2010年2月至2014年7月,他曾任广东丹姿集团有限公司副总经理。2014年8月至2015年4月,他曾任广州十长生化妆品有限公司(现称广州安欣化妆品股份有限公司)副总裁。
何建农为公司的执行董事,负责监督重点客户渠道及超市经销渠道的销售以及营销部门的管理工作,并共同负责新产品开发。加入爷爷的农场前,2001年5月至2010年2月,他在威莱(广州)日用品有限公司担任营销总监。2010年2月至2013年1月,他在索芙特股份有限公司担任总经理助理。
刘海波同样担任公司的执行董事。加入爷爷的农场前,2004年2月至2010年12月,他于威莱(广州)日用品有限公司担任区域经理,负责中国西部地区的销售运营工作。2011年5月至2013年3月,他于广州薇美姿个人护理用品有限公司担任华南区域经理。
独立非执行董事陈潮明在消费品行业拥有超过40年推广及销售管理经验。1986年12月至1989年5月,他任职于雀巢(中国)有限公司,最后职位为产品经理。1989年5月至1992年8月,他担任卡夫通用食品(亚太)有限公司市场经理。1993 年3月至2010年8月,他任职于雀巢香港有限公司,最后职位为市场部(咖啡及饮料)集团品牌经理。

独立非执行董事宋笑飞,同时也是汇量科技股份有限公司执行董事兼首席财务官以及广州汇量网络科技股份有限公司董事兼总经理。2008年9月至2012年3月,他曾担任毕马威华振会计师事务所广州分所的助理经理。
独立非执行董事许晓霞拥有近20年组织运营经验,曾担任华南理工大学工商管理学院培训中心主任等多个职位。
首席财务官兼联席公司秘书杨奕在会计、审计和财务管理等方面拥有超过15年经验。2007年8月至2011年10月,她在毕马威华振会计师事务所广州分所担任助理经理。2012年4月至2018年10月,她在广州合生元生物制品有限公司(现称健合(中国)有限公司,健合 (H&H)国际控股有限公司的附属公司)担任财务报告经理。
钟平为电商运营总监。她于2015年12月加入爷爷的农场,拥有超10年的运营、销售及管理经验。
席海龙为超市运营及重点客户总监,主要负责监督超市运营并维系重点客户关系。他于2018年7月加入爷爷的农场。此前,他曾在上海自然堂集团有限公司等公司任职。
曾俊豪为公司联席公司秘书之一。他在公司秘书领域拥有超11年经验,曾为多家香港上市公司、跨国企业等提供服务。
高度分散
随着爷爷的农场冲击港股IPO,市场也将目光聚焦在了其背后的婴童辅食赛道,这一领域有着怎样的规模及竞争格局?
根据文件,婴童零辅食指专为6个月至6周岁婴童设计的食品,旨在用于提供营养、辅助生长,补充能量和营养,有着易消化、避开致敏成分等特点。
文件援引弗若斯特沙利文的数据显示,随著家长对零辅食的认知不断提升,6个月至6周岁婴童的零辅食渗透率已从2020年的36.8%提升至2024年的43.3%,预计到2029年达到约52.2%;人均零辅食支出从2020年的1159元增长至2024年的1725元,预计到2029年将达到2466元。
中国婴童零辅食行业呈现高度分散的竞争格局。2024年,前五大市场参与者的商品交易总额约为65.3亿元,占中国婴童零辅食市场比例约为14.2%。2024年,爷爷的农场以约15亿元的婴童零辅食商品交易总额位列第二,市场份额约为3.3%。
排名第一的是英氏控股集团股份有限公司,市场份额约为5.7%,该公司成立于2014年,总部位于湖南省长沙市,提供婴童辅食及卫生用品两大类产品;排在第三的是安徽小鹿蓝蓝婴童食品有限公司,市场份额约为2%,该公司是三只松鼠股份有限公司的子公司,提供零食辅食、营养产品、家居护理清洁、儿童护肤等产品。

排名第四的是一家2016年成立、总部位于浙江省舟山市的私营企业,主营6个月至6周岁的婴童辅食产品,包括海苔肉松等调味类辅食、米饼等。排在第五的是一家成立于2018年、总部位于浙江省杭州市的私营企业,聚焦6个月至12周岁年龄段辅食,以胚芽米为核心产品。
具体到有机婴童零辅食这一细分领域,2024年前五大市场参与者的商品交易总额约达17.1亿元,占据约79.1%的市场份额,呈现相对集中的格局。文件指出,由于有机产品原材料成本和认证成本较高,加之需考量品牌定位与核心客群的契合度,导致有机婴童零辅食市场呈现高度集中的态势。2024年,爷爷的农场以约5亿元的商品交易总额排名第一,占据约23.2%的市场份额。
挑战几何?
尽管目前在婴童辅食赛道占据一定的地位,爷爷的农场也面临一些挑战。
首先是出生率下降的挑战。文件援引弗若斯特沙利文的资料,中国0至6岁婴童数量从2020年约1.104亿降至2024年约8070万,出生率从2020年的约8.5‰降至2024年的约6.8‰,尽管允许夫妇生育最多三名子女的政策可能支持中国生育率,但不太可能大幅改变低出生率的趋势,预计0至6岁婴童人数将持续下降,至2029年将降至约6090万人,期间复合年增长率为-5.5%。
“中国出生率的持续下降可能会减少我们的潜在消费者数量。如果我们无法有效缓解出生率下降对我们消费者基础规模的负面影响,可能导致我们收入减少,集团运营及财务表现可能受到重大不利影响。”爷爷的农场说。

其次,其所处赛道存在激烈的竞争。
“根据弗若斯特沙利文的资料,我们所处的行业竞争激烈。2024年,我们在婴童零辅食品类GMV排名行业第二,市场占有率仅约为3.3%。”爷爷的农场在文件中指出,中国市场的其他国际及国内参与者的品牌知名度、产品质量保证及需求可能会对公司的销量、业绩产生不利影响;同时,随著公司战略性地扩张至更广阔的家庭食品赛道,正面临更广阔且更具竞争性的市场环境。
同时,如何持续保证产品质量也考验该公司的能力。爷爷的农场在文件中指出,维持有效的质量控制系统的能力对公司业务的成功至关重要。“任何产品缺陷、产品污染及其他产品质量或食品安全问题均可能导致责任索赔、产品召回、我们的声誉受损或受到监管机构的处罚,可能对我们的业务及财务表现造成不利影响。”该公司说。
4001102288 欢迎批评指正
All Rights Reserved 新浪公司 版权所有
