导
读
阿尔茨海默病俗称“老年痴呆”,据统计目前全球约有5000万患者。多项临床研究发现牙周炎与阿尔茨海默病密切相关。本研究发现口腔稳态失衡可引起认知功能障碍,而恢复口腔巨噬细胞的功能,可重建口腔稳态,减少大脑星形胶质细胞异常激活,改善受损的认知功能。
图1 图文摘要阿尔茨海默病俗称“老年痴呆”,是以认知功能障碍为主要特征的中枢神经系统退行性病变,目前全球约有5000万患者。随着老年化进程加剧,阿尔茨海默病的患病率在不断上升,是全球范围内亟待解决的医学和社会问题。多项临床研究表明,牙周炎是导致老年人患阿尔茨海默病的危险因素之一,但是,控制牙周炎、恢复口腔健康可否减轻认知功能障碍及其具体机制尚不清楚。
本研究首次从单细胞维度解析牙周炎、口腔稳态破坏引发认知障碍的机制。通过构建老年小鼠牙周炎模型,利用单细胞核转录组(snRNA-seq)、组织转录组测序等多组学技术,本研究发现:牙周稳态破坏,可导致小鼠海马区星形胶质细胞增加并发生异常激活(图2);
图2 利用多组学技术揭示牙周稳态破坏引发认知障碍机制通过对海马区异常活化的星形胶质细胞高表达基因做富集分析,发现高表达基因的功能与认知障碍、胶质细胞分化相关;异常活化的星形胶质细胞通过释放IL-1β(导致神经炎症和认知障碍的促炎因子)等作用于海马区神经元,可能通过影响神经元功能进而加剧认知障碍(图3)。
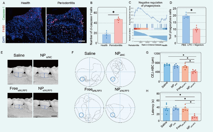
图3 牙周稳态破坏导致星形胶质细胞功能异常加剧认知障碍鉴于直接靶向海马星形胶质细胞异常信号的治疗存在过程复杂、具有潜在风险等缺点,我们推测恢复牙周稳态逆转星形胶质细胞异常,从而改善认知障碍的治疗策略更具可行性。为了阐明老年个体牙周炎的发病机制,本研究利用转录组测序及实验验证,发现老年小鼠的口腔巨噬细胞NLRP3炎症小体激活后,导致防御功能下降,引起巨噬细胞功能障碍,最终导致年龄相关的牙槽骨丢失、牙周炎症及牙周组织稳态破坏。本研究进一步开发出搭载siNLRP3(小干扰RNA,可阻断NLRP3基因表达)的纳米颗粒,采用牙周局部注射的治疗方式,可恢复巨噬细胞的吞噬功能,减少牙周炎症和重建牙周健康,同时牙周炎小鼠认知减退情况显著缓解(图4)。
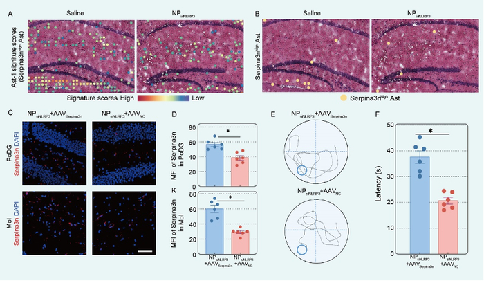
图4 靶向NLRP3恢复巨噬细胞功能、牙周稳态并改善认知牙周稳态破坏与海马区星形胶质细胞密切相关,牙周治疗是否也可以通过调控海马区星形胶质细胞功能,减轻认知功能障碍?我们进一步研究在牙周治疗后星形胶质细胞亚群的变化,鉴定出一群高度激活、与认知功能障碍密切相关的Seprina3nhigh星形胶质细胞,同期的研究也指出该群细胞在加剧认知障碍中发挥关键作用。本研究分析进一步揭示该细胞群可由稳态的星形胶质细胞转变而来,牙周治疗后这一转变显著减少(图5)。
图5 牙周治疗减少海马区Serpina3nhigh星形胶质细胞改善认知功能通过空间转录组技术进一步可视化该群细胞,也证实了上述结论。最后,利用AAV靶向认知功能障碍密切相关星形胶质细胞,证实了牙周治疗通过减少Serpina3nhigh星形胶质细胞,改善小鼠认知(图6)。
图6 星形胶质细胞过表达Serpina3n牙周治疗改善认知消失总结与展望
本研究首次从单细胞维度解析牙周炎、口腔稳态破坏引发认知障碍的机制,提出口腔稳态失衡、牙周炎导致认知功能障碍并非不可逆的观点,通过抑制口腔巨噬细胞异常激活的NLRP3炎症小体信号,恢复口腔巨噬细胞功能,可减少大脑Serpina3nhigh星形胶质激活,减轻认知功能障碍,有望成为认知功能障碍的治疗新策略。
原文链接:
https://www.cell.com/the-innovation/fulltext/S2666-6758(23)00175-3
本文内容来自Cell Press合作期刊The Innovation第五卷第一期以Report发表的“Restoring periodontal tissue homoeostasis prevents cognitive decline by reducing the number of Serpina3nhigh astrocytes in the hippocampus” (投稿: 2023-06-14;接收: 2023-11-22;在线刊出: 2023-11-23)。
DOI: https://doi.org/10.1016/j.xinn.2023.100547
引用格式:Shen Z., Kuang S., Zhang Y., et al., (2024). Restoring periodontal tissue homoeostasis prevents cognitive decline by reducing the number of Serpina3nhigh astrocytes in the hippocampus. The Innovation 5(1), 100547.
作者简介
林正梅,二级教授,博士生导师,中山大学光华口腔医学院•附属口腔医院副院长。中华口腔医学会口腔医学教育专委会副主任委员,广东省口腔医师协会会长。获2023年度宝钢优秀教师,中华口腔医学会科技成果奖2项,省部级科学技术5项。主要从事干细胞与新型生物材料组织工程及转化研究。主持国家自然科学基金5项、广东省自然科学基金等十余项。以一作/通讯发表SCI论文90余篇。
施雪涛,华南理工大学教授,博士生导师,获“国家优青”项目资助。目前担任中国生物材料学会青年委员会副主任委员、中国生物材料学会康复器械与生物材料分会候任主委。主要研究方向为组织工程与再生医学、生物医用材料、生物三维打印。先后主持国家重点研发计划项目、广州市重大专项等科研项目。共发表SCI论文130余篇。
程 斌,中山大学光华口腔医学院•附属口腔医院院长,兼任国务院学位委员会评议组成员、国务院政府特殊津贴专家、教育部教指委委员等,获2019年教育部高等学校科学研究优秀成果奖(科学技术)二等奖等奖项,获评宝钢优秀教师、广东省教学名师等。主持国家自然科学基金重点项目等国家级、省部级项目20余项,以第一作者/通讯作者发表高水平学术论著100余篇。
Web:https://www.zdkqyy.com/teacher/495
期刊简介
The Innovation是一本由青年科学家与Cell Press于2020年共同创办的综合性英文学术期刊:向科学界展示鼓舞人心的跨学科发现,鼓励研究人员专注于科学的本质和自由探索的初心。作者来自全球55个国家;已被139个国家作者引用;每期1/5-1/3通讯作者来自海外。目前有196位编委会成员,来自21个国家;50%编委来自海外(含39位各国院士);领域覆盖全部自然科学。The Innovation已被DOAJ,ADS,Scopus,PubMed,ESCI,INSPEC,EI,中科院分区表(1区)等收录。2022年影响因子为33.1,CiteScore为23.6。秉承“好文章,多宣传”理念,The Innovation在海内外各平台推广作者文章。
期刊官网:
www.the-innovation.org
www.cell.com/the-innovation
期刊投稿(Submission):
www.editorialmanager.com/the-innovation
4001102288 欢迎批评指正
All Rights Reserved 新浪公司 版权所有
