导读
神经胶质环境会影响神经系统疾病的进展,但我们的大部分知识仍然依赖于临床前动物研究,特别是关于星形胶质细胞的异质性。在创伤性脑损伤的小鼠模型中,增殖反应性星形胶质细胞对疾病结果的有益功能已经被揭示,但关于它们是否以及何时出现在人脑病理中却知之甚少。近期《nature medicine》上发表了题为”Injury-specific factors in the cerebrospinal fluid regulate astrocyte plasticity in the human brain”的研究文章,研究者们检查了广泛的有或没有脑出血的病理,发现涉及血脑屏障破裂的病变与星形胶质细胞增殖之间存在显著的相关性,这在探测神经干细胞潜能的实验中得到了进一步证实。最重要的是,蛋白质组学分析揭示了调节星形胶质细胞可塑性的关键信号通路,其中GALECTIN3是星形胶质细胞增殖的新标志物,而GALECTIN3结合蛋白LGALS3BP是介导星形胶质细胞增殖和神经球形成的功能中枢。综上所述,这项工作确定了治疗相关的星形胶质细胞反应及其在影响人类大脑皮层的不同病理中的分子调节因子。

研究背景
功能损害是治疗任何神经系统疾病的主要参数,但大多数情况下几乎没有有效的治疗选择。为了克服这个问题,一种很有希望的方法是改善神经胶质细胞的功能,因为它们不仅在完整的大脑突触和电路功能中发挥重要作用,而且在病理条件下调节疾病进展和疤痕形成。疤痕是功能失调的组织,因此减少疤痕的形成可以改善神经功能。这是急性损伤的情况,如创伤性脑损伤(TBI)、出血或中风,其中疤痕也经常引起癫痫区,或神经退行性疾病.同样,在其他神经系统疾病中,如神经胶质瘤,神经胶质反应可导致癫痫功能障碍,并决定肿瘤进展。因此,了解如何改变神经胶质环境以促进功能恢复和最小化疾病进展是至关重要的。然而,我们对人类病理中神经胶质反应异质性的认识仍处于起步阶段。临床前研究表明,星形胶质细胞增殖对损伤后功能恢复的有益作用是通过减少疤痕形成,帮助重新封闭血脑屏障(BBB)和抑制单核细胞侵袭。这些增殖的星形胶质细胞包括一个具有神经干细胞(NSC)特性的特别可塑性的亚群,在TBI后上调NSC转录因子并形成多能神经球。它们为神经元替代提供了一个来源,如Notch信号的缺失或神经源性因子的表达。然而,人类大脑中是否存在这样一种对大脑修复发挥有益功能的群体,目前尚不清楚。通常,GFAP的免疫反应性主要是在人类病理学中检测的,因为它在反应性星形胶质细胞中对不同脑损伤的反应增加,包括中风、TBI、炎症、肿瘤、癫痫、阿尔茨海默病、帕金森病和亨廷顿病。因此在本文中,作者探讨了病理特异性星形胶质细胞增殖和NSC标志的获得。
结果一.脑海绵状瘤诱导的反应性胶质细胞增生
8例散发性幕上CCM(脑海绵状畸形)(补充表1)的大脑皮质样本,通过脑表面至CCM病变的颞叶(图1a)或额叶(图1b)的轨迹,术前磁共振成像(MRI)如图1b所示。术中成像可以实时描绘病理影响组织(进入2-4区域),与周围正常组织(区域1)通过出血性CCM活性或含铁血黄素边缘(图1c)。在每种情况下,切除的标本都包含大脑皮层灰质(GM)和白质(WM)区域(扩展数据图1)。1-4区域的组织病理状态随着距离CCM核心的距离而不同,可以通过星形胶质细胞形态和GFAP免疫反应性强度的变化看出,反映了靠近CCM的星形胶质细胞反应性逐渐增加(图1d,e)。浅表GM组织(图1b,c中的1区)含有原生质星形胶质细胞,具有典型的浓密形态和高度分支的精细突起,没有任何细胞肥大的迹象(图1e)。在较深(但仍然是浅表的)GM实质(2区,T2-weighted MRI未观察到异常的信号强度,图1b)中,可检测到少数肥大星形胶质细胞簇(图1e)。在受影响的皮质区域(3区和4区),在“网状”CCM核心周围有明显的t2w低密度,星形胶质细胞表现出肥大的形态,其突起在密集的网状结构中,反映出随着与CCM的距离增加,从中度(图1e,位置3)到重度星形胶质细胞形成(图1e,位置4)的逐渐增加。星形胶质细胞密度在靠近病灶核心的区域最高。同样,小胶质细胞在靠近病变的地方表现出逐渐被激活的变形虫状或杆状形态(图1f)。由于在所有标本中均观察到,根据星形胶质细胞和小胶质细胞的形态,将其分为轻度、中度和重度胶质细胞增生区域,而无任何胶质细胞肥大迹象的样本视为完整、未受影响。

图1. 靠近CCM病变的反应性胶质细胞增生的进展
结果二.脑海绵体瘤诱导星形胶质细胞增殖
为了检测星形胶质细胞的反应性增殖,作者采用GFAP免疫染色联合MIB1抗体检测细胞周期相关蛋白Ki67。与先前的报道一致,MIB1+细胞在健康的皮质GM中几乎不存在,在完整的WM中只发现了很少的MIB1+细胞(图2a)。这些稀疏的MIB1+细胞都不是GFAP+(图2a),与完整人脑实质中星形胶质细胞的静止状态一致。相比之下,个体间最匹配的胶质瘤区域具有更高数量的实质MIB1+细胞(0.7±0.3比12.8±1.0);双尾非配对t检验P = 0.0056,经Welch校正;n = 4例患者)(图2b-d)。胶质组织中的许多MIB1+细胞位于血管内部或周围(BVs)(图2e),其中增殖的内皮细胞、血管周围巨噬细胞和/或炎症单核细胞存在于CCM18的神经血管异常中。在实质MIB1+细胞中,GFAP+细胞占中度胶质实质中所有增殖细胞的四分之一以上(图2f),占星形胶质细胞的3%(扩展数据图2a,b)。值得注意的是,在破裂的空洞边缘,即在严重胶质细胞形成区域,很少发现MIB1+反应性星形胶质细胞(图2d,f),在那里,整个MIB1+细胞群明显较低。Cyclin D1 (CCND1)通过G1期早期的限制点调节进展,在完整的脑实质中显示稀疏表达(图2g),但从轻度(图2h)到重度胶质瘤(图2i-k)的免疫染色越来越多,在中度和重度胶质瘤实质中特别强烈标记星形胶质细胞(图2i-k)。大多数CCND1+增生性星形细胞是GALECTIN3 (GAL3)+(图2j,k),一种CCND1表达的诱导剂20。因此,在CCM影响区域,反应性星形胶质细胞为MIB1+和CCND1+,但靠近CCM核心的大多数细胞仅为CCND1+。

图2. CCM破裂诱导星形胶质细胞增殖,这取决于到病变部位的距离
结果三.GALECTIN3标记了脑海绵状瘤中星形胶质细胞的增殖
由于GAL1和GAL3都能调节啮齿动物的星形胶质细胞增殖,作者对这些Galectins进行了免疫染色。完整的皮质几乎没有染色(图3a),少数GAL1+和/或GAL3+细胞位于BVs。除了GM中少量血管旁星形胶质细胞和WM中罕见的星形胶质细胞外(图3a,b),星形胶质细胞GAL3阴性。GAL1+细胞仅位于轻度或中度胶质细胞区(图3c-e),而GAL3+细胞覆盖胶质组织的所有区域(图3c-e)。靠近CCM出血处,反应性星形胶质细胞GAL3+逐渐增强(图3c′,d′)。在受伤的小鼠GM21中,GAL3(但不是GAL1)与GFAP共定位(图3c-e),包括双阳性星形胶质细胞形成对(图3f1) (0-1 GFAP+ GAL3+对mm−2),让人想起创伤后小鼠或人类大脑皮层中的增殖星形胶质细胞(扩展数据图2),它们在细胞分裂后紧密结合在一起。因此,在小鼠和人类大脑皮层中,GAL3可作为增殖性星形胶质细胞增生的新标志物。

图3. CCM诱导的星形胶质细胞增殖伴随着GAL1/GAL3的上调,并与体外NSC潜能的获得相关
结果四.脑海绵状瘤中NSC潜能
Ki67在快速增殖的细胞中含量较高,而干细胞通常分裂缓慢,且Ki67水平无法检测到。为了探测这些胶质细胞区中哪些可能含有具有NSC潜能的细胞,我们在神经球形成条件下培养细胞。体外实验14天后(d.i.v.),来自胶质区域的细胞形成了超过10×的神经球,而在完整皮质组织的细胞培养中几乎没有检测到(图3g,h)。神经球形成细胞能够自我更新(图3h),达到与内源性小鼠NSC生态位相同的速率(35/10000)。当分化时,它们产生了神经元、星形胶质细胞和少突胶质细胞(图3i),从而实现了NSC的多能性标志。由于之前已经报道过来自人类WM的细胞的神经球形成,我们在5例患者的标本中分离出GM和WM,然后分别从GM和WM中培养细胞。在14d静脉注射后,来自轻度或中度胶质细胞增生区域的GM细胞形成了自我更新的神经球(图3j),其数量与来自类似区域的WM衍生细胞相当(图3k)。相比之下,从非脂肪性GM或WM组织中制备的细胞,产生的神经球很少,三次传代后数量没有增加(图3j,k)。综上所述,CCM在人脑实质中诱导局部NSC的潜能,而更靠近CCM核心的自我更新神经球形成细胞的频率更高。
结果五.颅内脑膜瘤引起明显的星形胶质细胞反应
鉴于非侵入性损伤不能引起小鼠的星形胶质细胞增殖,作者研究了非侵入性良性颅内脑膜瘤(ICM)的反应性星形胶质细胞增生。组织样本来自4例患者,接受肿瘤肿块直接附着但未浸润到脑实质的完全清除。类似于在CCM组织样本中,从ICM患者获得的标本中含有非神经性脑组织碎片以及由于邻近肿瘤块的压缩而发生不同程度胶质瘤的实质(扩展数据图3a,b)。尽管肿瘤附近发生了严重的胶质瘤,但很少有MIB1+和CCND1+细胞(扩展数据图3a-c)。与先前的观察结果一致,GAL3免疫标记仅限于肿瘤肿块周围的软脑膜细胞(扩展数据图3d)。因此,在切除时观察到,ICM不足以引起星形胶质细胞的增殖反应。值得注意的是,从ICM患者的完整和胶质皮质组织中分离出来的细胞缺乏神经球形成能力(扩展数据图3e,f)。因此,ICM既不刺激细胞增殖,也不刺激细胞凋亡反应性星形胶质细胞的去分化,证明了这种表型的损伤依赖性。
结果六.脑脊液对神经球形成的病理依赖性效应
脑损伤会影响脑脊液(CSF),而脑脊液中含有有丝分裂信号,在临床前模型中,这些信号是引起反应性星形胶质细胞增殖和去分化的必要和充分条件。因此,作者收集了CCM (CSF-CCM)或ICM (CSF-ICM)患者的蛛网膜下腔脑脊液,以探讨其对神经球形成的影响。有趣的是,在神经球培养基中添加CSF-CCM可显著增加同一患者CCM影响和未影响区域的神经球数量和多能性(图3l-n)。最引人注目的是,CSF-CCM,而不是CSF-ICM,在ICM清除过程中切除的组织样本的细胞中也诱导了显著增加的神经球形成(图3m)。此外,CSF-CCM的存在,而不是CSF-ICM的存在,进一步增加了多能神经球的比例(通常产生1-5%的神经元),在CCM影响的胶质实质培养物中,这一比例已经高于来自患者的培养物ICM(图3n)。综上所述,这些数据表明,CCM患者的脑脊液中含有刺激NSC反应的信号分子,而非ICM患者。
结果七.CCM或ICM患者脑脊液的蛋白质组分析
为了确定CSF-CCM和CSF-ICM蛋白质组的异同,研究者们使用5例CCM患者和3例ICM患者的样品进行了定量无标记液相色谱-串联质谱分析,鉴定出860个具有≥2个独特肽且错误发现率(FDR) 扩展数据图4)。此外,脑脊液样本中约90%的蛋白质与来自健康个体的已发表的脑脊液数据集重叠(扩展数据图5a)。检测到的蛋白总数在两组脑脊液样品内部和之间相似(个体间变异系数:CVCCM1.19%, CVICM4.50%, CVCCM-ICM4.27%)(扩展数据图5b,c)。大约一半的鉴定蛋白(56%;483/860)在所有脑脊液中存在相当水平样本(图4a和补充表3)。这个常见的脑脊液蛋白质组显示了与维持各种稳态功能相关的基因本体(GO)术语(扩展数据图5d-g)。相反,377个蛋白在CSF-CCM和CSF-ICM之间存在显著差异(fold change (FC)≥2,P≤0.05)(图4a),其中大多数(315个)蛋白富集于CSF-CCM(补充表4),只有62个蛋白富集于CSF-ICM(补充表5)。一些差异表达蛋白可以诊断或反映疾病的表现,例如与脑出血相关的蛋白(CPVL、ISLR2、NXPH、FAM20、MASP1和C1QTNF;图4b),预测症状性CCM出血的生物标志物(例如,MMP2, CD14, PLXDC2, SPARC和IL6ST)或星形胶质蛋白(例如,S100B, GFAP, CD44, ALDOC和APOE),已知在血脑屏障破裂后快速释放到循环中,仅在CSF-CCM中检测到(图4c和补充表4)。相反,在CSF-ICM中富集的约30%的蛋白与脑膜瘤的发展或进展有关。包括脑膜瘤患者中最常见的疾病监测标志物APOA1、APOB、A1BG、HP、APCS和PDGFRB(图4d和补充表5)。由于这些数据提供了对脑脊液蛋白质组组成的信心,因而下一步探索可能有助于激发星形胶质细胞增殖和NSC潜力的蛋白质特征。

图4.CCM或ICM患者蛛网膜下腔脑脊液的疾病特异性蛋白质组谱
结果八.仅在CSF-CCM中存在增殖和干性蛋白
有趣的是,GO术语分析显示“发展过程”,“神经系统发育”或“神经发生”的蛋白质丰富CSF-CCM(图4e,f和补充表6),包括监管机构FGF依赖NSC增殖32(FGFR1,HSPG2,PTPRZ1,TNR NCAM1,NCAM2,CDH2CAM)两个数量级的CSF-CCM表达水平高于CSF-ICM(图4g和补充表4)或IGF(IGFBP2,IGFBP6和IGFBP7)调节NSCs33显著富集CSC-CCM(补充表4)。蛋白-蛋白相互作用(PPI)揭示了参与细胞增殖调控的158个最富集的CSF-CCM蛋白的中心网络,其中两个主要枢纽由IGF信号通路或FGF2通路蛋白驱动(扩展数据图6a)。相反,CSF-ICM中富集的62个蛋白与免疫反应、炎症和补体激活的调节相关(图4e、f),反映了ICM34患者术前的“免疫阻滞”,包括中性粒细胞炎症、血小板-淋巴细胞比例的变化(补充表7)、替代补体级联成分31(C5、C8A、C8B、C8G、C6和C9;图4d)和PPI网络CSF-ICM富集蛋白(扩展数据图5h)显示“促炎”CSF-ICM谱。这些数据为ccm诱导的参与神经发育过程的脑脊液蛋白的富集提供了第一个证据,以区分其蛋白质组学特征与CSF-ICM的特征。
结果九.LGALS3BP作为脑脊液中CCM的新生物标志物
接下来,研究者们检测了所有CSF-CCM样品中最丰富和显著上调的蛋白(FC≥3,P 根据GeneMANIA人类数据库,定义CSF-CCM特征的45个蛋白形成一个分子网络(图4h和扩展数据图6b-e),与神经系统发育、神经发生、细胞轴突发生和细胞-细胞粘附有关(见图4h中前5个网络功能)。在富含相互作用调节这些过程并与已知CCM标志物相关的蛋白质中,他们发现了LGALS3BP(凝集素半乳糖苷结合可溶性3结合蛋白),这是一种重要的临床肿瘤生物标志物。LGALS3BP相互作用蛋白,例如ROBO1,在CSF-CCM中比在CSF-ICM中富集数千倍(图4i)。有趣的是,LGALS3BP似乎在功能上与多个基因型和物种的已知CCM标记相关,例如,PLXDC2, CD14和SPARC(图4h和扩展数据图6),它们也在CSF-CCM中显著富集(图4i-k)。SPARC在人类反应性星形胶质细胞中表达,并调节生长因子信号传导和增殖,这表明LGALS3BP是有望发挥CSF-CCM功能作用的候选基因。在进一步的支持中,实验验证的LGALS3BP相互作用网络(图4j)强调了该蛋白质在将多个细胞外信号(包括CCM37中的整合素/层粘连蛋白结合中的中心作用)翻译为驱动有丝分裂活性的细胞内机制(见图4j注释),其中几个确实在CSF-CCM中高度富集(图4k)。
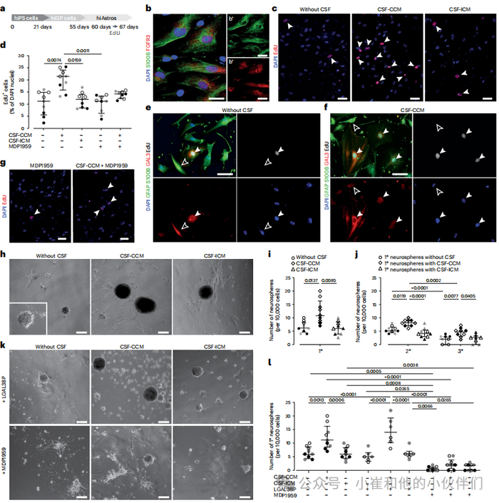
结果十.CSF-CCM中的LGALS3BP可促进人iPS细胞来源的星形胶质细胞的增殖
为了检验LGALS3BP的功能,将人诱导多能干细胞(hiPS)在人诱导星形胶质细胞(hiAstros)中分化60天(图5a)。hiAstros显示出星形胶质细胞的许多特征,包括FGFR3免疫染色(图5b),并且大多数(~ 90%)是静止的,在分化第60天添加7天的5 '-乙炔基-2 '-脱氧尿苷(EdU)(图5a,c,d)。在存在CSF-CCM而不存在CSF-ICM的情况下,hiAstros EdU的掺入增加了一倍(图5c,d)。值得注意的是,EdU+ hiAstros也是GAL3+ (图5e,f),并且CSF-CCM显著增加了GAL3+ hiAstros的频率(对照组为23±1.7%,而对照组为34±3%);双尾非配对t检验P = 0.0083;n = 3)。由于该实验提供了CSF-CCM对人星形胶质细胞增殖的影响,我们通过添加MDP1959来探索LGALS3BP的功能作用,MDP1959是一种抗LGALS3BP抗体的人源化版本(来自MediaPharma),该抗体也可以检测受出血影响的人脑实质性反应性星形胶质细胞中的LGALS3BP(扩展数据图7a-e)和hiAstros(扩展数据图7f,g)。事实上,该抗体可以阻断CSF-CCM对组织细胞增殖的影响(图5d,g)。

图5 . CSF-CCM通过LGALS3BP促进hiPS细胞来源的星形胶质细胞的增殖和NSC反应
结果十一.CSF-CCM中的LGALS3BP促进神经球的形成
接下来,我们使用hiAstros的神经球形成作为读数。CSF-CCM,而不是CSF-ICM,显著增加了自我更新的神经球的形成(图5h-j)。添加MDP1959抗体几乎完全阻断了这一反应(图5k, l),证明LGALS3BP在CSF-CCM中的关键作用。为了探索这种反应是否可以进一步提高,纯化的重组人(rh) LGALS3BP(10µg ml−1)单独或与CSF-CCM或CSF-ICM联合添加(图5k, l)。值得注意的是,CSF-CCM和rhLGALS3BP共同处理导致神经球数量增加了三倍,而rhLGALS3BP单独或与CSF-ICM联合处理没有影响(图5k, l),甚至在两倍浓度(10µg rhLGALS3BP vs 20µg rhLGALS3BP的培养中3.8±0.5 vs 4±1.0球)中也没有影响;双尾P = 0.8601(非配对t检验,Welch校正,n=3)。此外,与单独的CSF-CCM相比,加入CSF-CCM的rhLGALS3BP并没有显著增加神经球的形成,这表明CSF-CCM中的LGALS3BP水平接近饱和。综上所述,作者确定了LGALS3BP-GAL3轴是星形胶质细胞增殖和神经球形成的关键调节因子。
结果十二.GALECTIN3+仅在出血时增殖星形胶质细胞
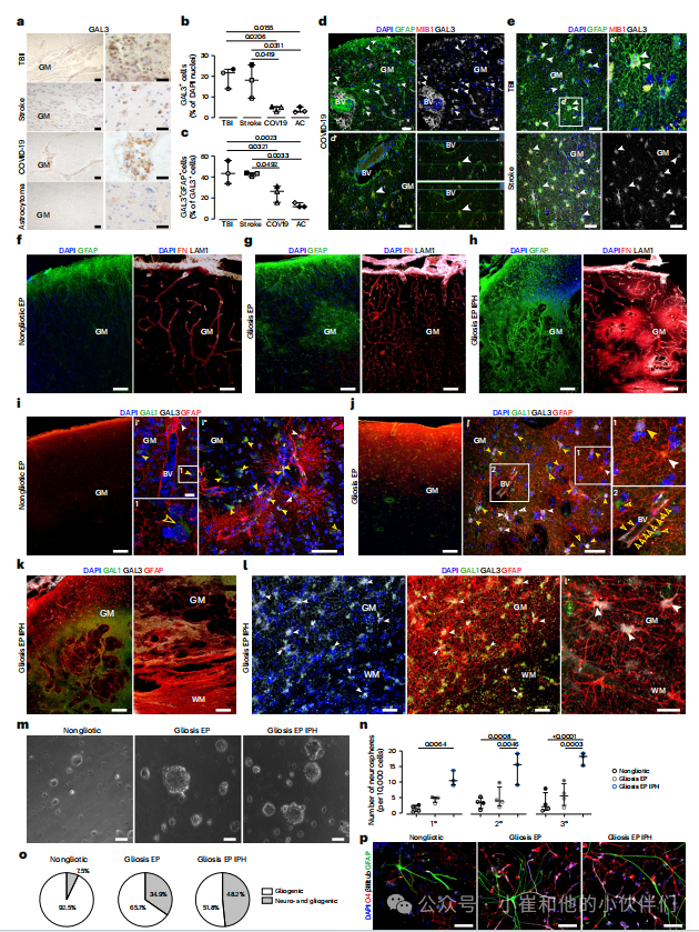
考虑到上述GAL3+增殖星形胶质细胞在脑出血的CCM患者中发现,而在没有脑出血的ICM患者中没有发现,研究者们想知道这是否只适用于CCM,还是更普遍适用的规则。因此,他们检查了因创伤性脑损伤、中风或未引起显著脑出血的人类脑组织的个体活检和尸检样本,如严重急性呼吸综合征冠状病毒2感染(2019冠状病毒病,COVID-19)或星形细胞瘤(AC,2/3级)癌变出现明显脑出血的人脑组织的个体活检和尸检样本(图6a和扩展数据图2和8)。在所有病例中(每诊断3例患者),我们检测到GAL3+细胞(图6a和扩展数据图2和8)。它们的数量在疾病之间存在显著差异,在TBI或卒中影响的实质中最高,而在AC或COVID-19标本中非常低(图6b)。此外,与COVID-19或AC相比,TBI或卒中患者样本中GAL3+ GFAP+星形胶质细胞的数量显著增加(图6a, c-e)。在COVID-19病例中,大多数GAL3+ GFAP−细胞主要位于薄脑膜或皮质BVs(图6a,d),可能与高炎症综合征有关。这是相关的,因为在三例COVID-19病例中的两例中,我们观察到GFAP+ GAL3+细胞在扩大的血管周围间隙附近积聚(图6d,d '),表明由于血液制品泄漏导致的血管源性水肿。这可能解释了GAL3+星形胶质细胞增殖率略高(占所有GFAP+细胞的5.4%)的新皮层表现为脑血管水肿(图6d),这仍然是在中风中观察到的比例的一半(10.4%)。值得注意的是,在COVID-19标本中,增殖性星形胶质细胞很少(占所有GFAP+的1.9%),无明显水肿迹象。MIB1、GFAP和GAL3的三重免疫染色证实了TBI中GFAP+星形细胞的反应性星形细胞增殖(图6d,e),其中4.4%的MIB1+与CCM条件下的轻度和中度胶质瘤的水平相当(图6e和扩展数据图2g)。卒中样本中增殖的星形胶质细胞的比例明显更高(10.4%)(图6e)。因此,在CCM样本中,增生的星形胶质细胞对病灶周围出血的反应不是最大的,并且可以进一步增加,例如在中风时。考虑到获得性癫痫的最常见病因(脑损伤的结果,包括脑外伤、中风、急性感染和癌症)与血脑屏障开放有关,作者们研究了5例癫痫患者的手术样本(补充表1)。在非神经性或局灶性胶质性癫痫皮质中未发现GAL3+星形胶质细胞(图6f、g、i、j)。而在大纤维蛋白原(FN)免疫阳性斑块(图6h)检测到的肝实质内出血(IPH)区域存在明显的GAL3免疫反应性(图6k)和许多GAL3+星形细胞(图6l)。同样,LGALS3BP免疫染色也与胶质瘤的严重程度和fn阳性斑块相关(扩展数据图9)。因此,在几种病理和患者内比较中,出血与GAL3+星形胶质细胞之间的相关性是相关的。
结果十三.由致痫区组织形成的神经球
为了探索神经球的形成是否也与出血有关,他们培养了来自非神经球、神经胶质和神经胶质的具有致痫皮质IPH区域的细胞(图6)。在所有传代中,受IPH影响的区域形成的神经球明显多于其他组织样本(图6n)。经过几次传代后,来自无IPH的胶质细胞区域的细胞产生的自我更新的神经球与非胶质组织一样少(图6n),类似于来自ICM患者的组织。分化后,来自非神经细胞组织的神经球只包含7%的多能球,在胶质细胞组织中更高(35%),在具有IPH的胶质细胞组织样本中达到峰值(51%)(图6o,p)。因此,有一半的神经球是具有自我更新能力的多能NSCs。这些数据表明,NSC反应对CCM不是特殊的,但也存在于IPH的常见癫痫情况中。

图6.在人反应性星形胶质细胞中,病理特异性GAL3的表达与其增殖反应和神经鞘形成能力密切相关
讨论
近年来,关于局部环境和神经胶质细胞对疾病进展和功能恢复的重要性已经有了很多了解。在这里,作者们发现脑出血是引发反应性星形胶质细胞增殖和GAL3上调的共同因素。这种增殖星形胶质细胞反应发生在脑海绵瘤、中风和TBI样本中,而在脑膜瘤、COVID-19或周围实质的AC中几乎不存在。即使在同一癫痫患者的样本中,GAL3+星形胶质细胞也出现在有微出血的区域,而不是没有微出血的区域。两种情况(CCM和ICM)的脑脊液的综合蛋白质组揭示了脑出血时的去分化反应和这种情况的大量可能的生物标志物。这将使这种反应性的临床分层与疾病进展相一致。除此之外,他们还发现LGALS3BP是脑脊液中这种反应的关键功能调节剂。在CSF-CCM中阻断LGALS3BP使星形胶质细胞增殖和神经球形成反应减弱,突出了该蛋白在启动星形胶质细胞增殖和NSC特性中的关键作用。综合起来,研究作者的数据提供了一个一般的机制,脑内和分子调节剂LGALS3BP,指示功能性星形胶质细胞亚群具有很高的治疗潜力。
星形胶质细胞增殖的诊断和相关性
在这里,作者发现血脑屏障完整性的破坏是人类实质星形胶质细胞增殖和NSC样细胞出现的常见触发因素。尽管有共同的组织病理学特征,如细胞骨架肥大和GFAP上调,但星形胶质细胞被压缩、感染或过度兴奋激活后未能启动增殖程序。这一发现与先前在小鼠身上的数据吻合得很好.但是为什么了解脑出血引发的星形胶质细胞增殖很重要呢?首先,越来越多的病例报告将先前的脑外伤与神经胶质瘤的出现率增加联系起来,而增殖的星形胶质细胞可能是这一现象的来源。此外,中风或脑外伤后的癫痫或情绪障碍也与星形胶质细胞异常有关,如阿尔茨海默病或慢性疼痛的疾病进展。事实上,增殖的星形胶质细胞具有特定的分子特性,这一点在之前的临床前小鼠模型和GAL3表达中都得到了强调。此外,增殖的星形胶质细胞主要位于BVs,并影响单核细胞的侵袭和疤痕的形成。相反,由于缺乏抑制和谷氨酸转运体减少,疤痕是导致新的癫痫灶的原因。因此,在一组非常常见的脑病中确定这种特定功能星形胶质细胞亚型的存在,是开发其有益作用或分层与疾病进展相关的胶质反应性的重要一步。
GALECTIN3在星形胶质细胞形成中的标记和功能作用
值得注意的是,星形胶质细胞中的GAL3与CCM、TBI、卒中和伴有(微)出血的癫痫患者的血脑屏障破裂有关,但在没有FN侵袭的癫痫样本、COVID-19患者或脑膜瘤或胶质母细胞瘤周围基质中不存在GAL3。这种半乳糖凝集素作为不同病理生理过程的生物标志物正在引起临床的兴趣,并作为各种脑损伤(包括创伤、中风和缺氧缺血)的严重程度和临床结果的预测因子。HIF1α介导GAL3在缺氧条件下的上调。在CCM介导的轻度缺氧中,功能失调的内皮细胞释放的一氧化氮可以到达几毫米外的细胞,激活CCM组织内星形细胞中的HIF1α,如中风或TBI时,缺氧也会诱导HIF1α。值得注意的是,在CCM动物模型中,随着病变通透性的进展,神经血管单位细胞显著增加Gal3信使RNA 。由于GAL3是一种已知的细胞增殖的激活剂和调节剂,它可能介导内皮外增殖,这是患者进行性CCM渗透性的典型表型特征之一。GAL3通过诱导CCND1表达或与核有丝分裂蛋白NuMa的关联来调节细胞增殖。在这里,研究者首次发现GAL3在增殖的人类反应性星形胶质细胞进入G1(如CCND1所示),并在受血脑屏障破裂和出血影响的区域进行细胞分裂。因此,与MIB1(Ki67)和标记细胞处于S期的PCNA相比,GAL3预测了反应性人类星形胶质细胞的增殖状态,而与细胞周期早期血脑屏障破坏的病因无关。
由血脑屏障破坏引起的NSC潜能
成人大脑基因改造在体内几乎没有任何可检测到的神经发生,在体外也没有神经球形成,如图所示。然而,在两种与出血相关的情况下,即CCM和伴有IPH的癫痫,来自大脑皮层GM样本的细胞形成了自我更新的多能神经球,突出了一个小的,但在体外可重复检测到的具有NSC标志的群体的存在。对于整个组织,神经球形成的频率与内源性小鼠NSC生态位,室管膜下区相同,而转基因产生的神经球的频率为三分之一至一半小鼠干细胞生态位的神经球。这突出了该反应的实质,并为我们所知提供了成人大脑GM中具有NSC标志的细胞群的第一个证据。这种可塑性细胞群是修复目的的令人兴奋的细胞来源,但也可能是脑外伤后胶质瘤形成的来源。对于这两种干预措施,了解这一人群的监管者将是至关重要的。GAL3与参与干性的许多信号级联相互作用,如Wnt/β-catenin、Notch、SHH和NF-kB通路,并与许多酪氨酸激酶受体EGFR、TGFR和BMPR1结合,阻止内吞作用,导致NSC决定因子Sox2和c- myc的上调。此外,研究者们还发现了通过脑脊液的细胞外调节的关键作用。
脑脊液调节星形胶质细胞增殖和NSC潜能
重要的是,在暴露于CSF-CCM后,在几种体外实验中,受ICM影响的甚至完整的人皮质实质也可以激活增殖或神经球形成,而不是CSF-ICM。这表明,反应性星形胶质细胞在完整皮质或ICM介导的压迫下增殖和形成NSC反应的失败可能是由于缺乏环境信号而不是固有的增殖阻滞。事实上,作者不仅发现了诊断特异性的脑脊液蛋白质特征,提供了新的生物标志物,而且还发现了脑脊液-CCM中参与大脑发育、神经发生和细胞增殖的蛋白质的显著富集。有趣的是,在两组患者中,脑脊液中的GAL3都非常低,这表明GAL3对活性星形胶质细胞的促增殖作用很可能发生在细胞内,就像在啮齿动物中一样。相反,直接的GAL3相互作用因子LGALS3BP是10%最丰富且显著富集的CSF-CCM蛋白之一。尽管它对许多疾病都有影响(补充表12),但大多数已知的LGALS3BP功能与几种人类癌症的发病/进展有关。然而,LGALS3BP在人类大脑皮层神经发生和发育过程中对人类放射状胶质细胞很重要。鉴于放射状胶质细胞与增殖和神经球形成反应性星形胶质细胞之间的相似性,LGALS3BP对这两种细胞都起作用是很有趣的。结论是,CSF-CCM的作用可以通过功能阻断抗体MDP1959抑制LGALS3BP而被阻止。在不同的实验模型中,MDP1959介导的LGALS3BP抑制治疗人神经母细胞瘤的潜在治疗益处得到了强调。因此,需要进一步的研究来评估MDP1959在减少星形细胞性脑肿瘤中不受控制的星形细胞增殖引发的恶性转化和TBI7后胶质瘤形成的有效性。在功能上,LGALS3BP在癌症中启动“细胞生长”程序,并可以诱导N -糖基化,增强其GAL3相互作用。LGALS3BP结合GAL3介导Ras/MAPK/ERK级联,通过诱导Ccnd1和激活Cdk2/Cdk4促进细胞周期进程。因此,LGALS3BP可以介导CSF-CCM对GAL3+星形胶质细胞的作用,促进其增殖和神经球的形成。此外,LGALS3BP与整合素的相互作用通过AKT、JNK和Raf/ERK级联将环境有丝分裂信号转化为细胞周期机制,从而为LGALS3BP如何在缺乏GAL3的情况下激活人类星形胶质细胞增殖和去分化提供了可能的机制解释,例如在上调整合素的ICM细胞中。因此,LGALS3BP可能作为一个功能平台,整合环境信号来激活反应性人类星形胶质细胞的增殖程序。
小结
总之,人体体内星形胶质细胞增殖及其分子特征的发现为监测这种与疾病进展相关的反应提供了新的工具。此外,功能性LGALS3BP通路可以作为增强修复和疤痕减少的靶标,以避免癫痫等疾病的发生,和/或减少其长期存在,以避免胶质瘤的形成。这项工作为诊断和调节高度特异性的星形胶质细胞反应,干预疾病进展铺平了道路,并激活这些细胞的NSC特性,作为修复和神经元替代策略的令人兴奋的治疗切入点。
Sirko S, Schichor C, Della Vecchia P, Metzger F, Sonsalla G, Simon T, Bürkle M, Kalpazidou S, Ninkovic J, Masserdotti G, Sauniere JF, Iacobelli V, Iacobelli S, Delbridge C, Hauck SM, Tonn JC, Götz M. Injury-specific factors in the cerebrospinal fluid regulate astrocyte plasticity in the human brain. Nat Med. 2023 Dec;29(12):3149-3161.
4001102288 欢迎批评指正
All Rights Reserved 新浪公司 版权所有
