智通财经APP获悉,中指研究院发布《2025年1-4月中国房地产企业销售业绩排行榜》。2025年1-4月,TOP100房企销售总额为11198.6亿元,同比下降10.2%,降幅较1-3月基本持平。4月单月,TOP100房企销售额同比下降16.9%,较3月单月降幅有所扩大。1-4月销售总额超百亿房企25家,较去年同期较少3家,五十亿房企52家,较去年同期减少5家。TOP100房企权益销售额为7959.9亿元,权益销售面积为4070.9万平方米。
图:2022年1月-2025年1-4月TOP100房企累计销售额均值及增速情况
数据来源:中指数据CREIS图:2021年1月-2025年4月TOP100房企单月销售额情况(单位:亿元)
数据来源:中指数据CREIS注:文中分析所用销售额,如无特别说明,均指全口径销售额。
2025年1-4月,各阵营房企销售额均有下降。其中,TOP10房企销售额均值为542.3亿元,较上年下降9.9%;TOP11-30房企销售额均值为137.3亿元,较上年下降12.5%;TOP31-50房企销售均值为69.2亿元,较上年下降2.5%;TOP51-100房企销售额均值为32.9亿元,同比下降13.0%。
图:2025年1-4月各阵营销售额增长情况
数据来源:中指数据CREIS阵营数量:百亿以上销售额企业25家
图:2022年至2025年各年1-4月百亿、五十亿房企数量
数据来源:中指数据CREIS2025年1-4月,多个阵营企业数量均有变化。具体来看,百亿以上阵营25家,较去年同期减少3家,销售额均值308.2亿元。第二阵营(50-100亿)企业27家,较去年同期减少2家,销售额均值72.3亿元。第三阵营(30-50亿)企业26家,较去年同期减少4家,销售额均值38.9亿元。第四阵营(30亿以下)企业为22家,较去年同期增加9家,销售额均值24.2亿元。
表:2025年1-4月TOP100房企各阵营数量及销售额均值情况
数据来源:中指数据CREIS房企战略:精准投资,效率为先,聚焦“好房子”,加速去化与存量资产盘活
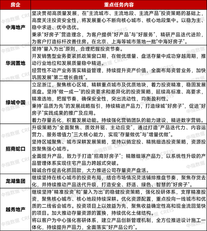
2025年4月,部分上市房企举行业绩发布会公示2024年年度业绩报告并公布2025年发展战略。投资策略方面,坚持精准投资、以销定投,继续聚焦核心城市、核心区,以效率为先,更加关注收益确定性高的项目。产品策略方面,房企聚焦“好房子”,打磨产品品质,提升服务质量,持续推动产品迭代升级。营销方面,房企均紧抓政策窗口期,加速存量去化的同时,通过土地置换等形式,持续优化存量资产盘活方式。
从销售目标上看,代表房企对2025年销售目标较为谨慎,上市房企已鲜少提及具体销售目标,大多判断将维持在近年平均水平,说明房企不再唯“销售金额”论,将聚焦高质量发展部分,提升签约回款率,以优质项目修复毛利率。从销售策略方面,代表企业实施“一城一策、因城施策”营销策略,从而加快应对市场的反应速度,确保每个项目都有一个合理的流速,持续去化的同时优化区域土储结构。同时,部分企业构建新的营销模式,继续加强自有渠道的建设力度,通过数字化营销降本增效。
表:代表房企2025年重点任务

展望:短期核心城市市场有望继续修复,但城市分化行情仍将延续
政策方面,4月25日,中央政治局会议强调“持续巩固房地产市场稳定态势”,楼市各项支持政策有望加快落实。从市场表现来看,核心城市土地市场保持一定热度,同时,重点城市新房销售延续同比增长态势,未来随着房地产供需两端政策落位,叠加优质项目供给增加,预计核心城市市场有望继续修复,但城市分化行情仍将延续。



4001102288 欢迎批评指正
All Rights Reserved 新浪公司 版权所有
