来源:中国房地产报
公司面临合规压力,曾因“欺骗投保人”等领取百万元级别罚金。
楚小强丨文
坐拥近2万亿元资产的泰康人寿,撤销分支机构的动作引发关注。
山海新财经粗略梳理发现,2025年以来,4个月时间泰康人寿收到了来自监管机构的超百份撤销批复,同意其撤销114家支公司及营销部。
这些被撤销机构的地理位置分散且广泛,遍及河南、四川、辽宁、山西、湖北、江苏、广西、广东省等全国23个省区市地区。
泰康人寿在全国有超2000家支公司、营业部及营销部,拥有营销员近30万人。
如今与收缩线下营销部战线相对应的是,公司2025年一季度录得保险业务收入同比减少超150亿元,衡量盈利及偿付能力的多个指标纷纷下滑。
不仅如此,公司还面临一定合规压力,曾因“欺骗投保人”等诸多违法违规行为屡次遭到监管机构处罚,罚金达百万元级别。
━━━━
撤销114家支公司、营销部
4月28日,一则来自辽宁阜新金融监管分局的批复显示,同意泰康人寿辽宁分公司撤销其阜新阜蒙支公司。
批复接收之日,阜新阜蒙支公司应立即停止一切经营活动,并在15个工作日内向该分局缴回许可证。
同日,四川巴中金融监管分局披露的批复显示,同意泰康人寿巴中中心支公司撤销巴中经济开发区营销服务部。
批准撤销之日起,该营销部保险许可证自动失效。巴中金融监管分局要求其15日内缴回保险许可证,就撤销营销部一事及时进行公告,做好后续业务处理工作。
与此同时,该分局还要求泰康人寿相关公司及时到市场监督管理部门办理注销登记手续。
关于泰康人寿撤销分支机构的类似批复,基本每隔几天就有一则,甚至有时一天还有数则或多家机构被批准撤销。
比如今年4月18日,江西上饶金融监管分局公布一则批复,批准撤销泰康人寿位于上饶市的广丰营销部、铅山营销部、德兴营销部。
早些时候的3月3日,湖南益阳金融监管分局同意撤销泰康人寿位于益阳市的安化支公司、东坪营销部、大栗港营销部。
山海新财经粗略梳理,2025年的4个月时间里,泰康人寿撤销的支公司、营销部至少已有114家,地点分布在全国23个省市地区。
2023年年报显示,泰康人寿在全国设立的支公司、营业部、营销部的数量多达2361个,这还不包括分公司、电话销售中心以及中心支公司的数量。
有业内人士表示,撤销分支机构背后,保险行业近年来将“提质增效”搬上日程,叠加数字化在保险业不断深入,有些线下营销部的服务属性逐渐被淡化,出于降本增效的考虑,诸多险企均有裁撤分支机构的现象,营销部数量也因此受到冲击。
这点在保险营销人员的数量变化上得到印证。早在2019年开始,保险业代理人裁员现象便拉开序幕,在这场“提质增效”的浪潮之下,短短几年间消失了数百万保险代理人及营销员。
早在2024年12月26日,国家统计局公布的第五次经济普查公报显示,2023年末,全国保险从业人员一共有729.8万人,对比2018年的1308万人,5年时间减少了578.2万人。
而今,保险业监管日益趋严,行业竞争不断加剧,部分效益低下的分支机构被撤销,或也是泰康人寿瘦身提质的举措之一。
截至2025年3月末,泰康人寿拥有个人营销员29.13万人,营销员脱落率13.22%,表明其一季度仍有不少营销员离职。
━━━━
保险业务收入同比减少150亿元
与收缩营销部战线对应的是,泰康人寿保险业务收入出现了下降。
今年一季度,泰康人寿实现保险业务收入700.26亿元,较上年同期减少151.7亿元,同比下滑近18%;净利润为24.69亿元,同比增长38.9%;期末总资产1.9万亿元。
时间线拉长来看,2020年至2024年,泰康人寿净利润分别为184.17亿元、257.96亿元、118.93亿元、137.08亿元和146.05亿元,净利润增速分别为8.24%、40.07%、-53.90%、15.26%、6.54%,利润增速波动较大。
在关键性盈利指标上,2024年公司净资产收益率为11.31%,总资产收益率为0.88%,投资收益率为3.22%,但2025年一季度三者数据分别为1.57%、0.13%、0.91%。三项衡量盈利能力的指标,相比上一季度纷纷下降。
作为保险公司,偿付能力是衡量其对保单持有人履行赔付义务的重要指标,也是体现其财务状况及风险抵御能力的基本指标。
2025年3月末,泰康人寿核心偿付能力充足率、综合偿付能力充足率分别为220.49%、321.42%,均符合监管要求,不过分别较上季度末下降10.85个百分点、13.22个百分点。
这还是2025年2月发行60亿元资本债券后,其偿付能力指标得到补充提升后的结果。
公司预计,下一季度的偿付能力关键指标,还将进一步出现下降。
━━━━
因“欺骗投保人”等被罚超百万元
泰康人寿成立于2016年11月,注册资本30亿元,母公司是泰康保险集团,实际控制人为陈东升。他间接持有泰康人寿15.36%的股权,对应4.61亿元泰康人寿股本。
陈东升现年68岁,是泰康保险集团的创始人,曾任第1至7届董事会董事长,同时还兼任泰康人寿、泰康养老、泰康资产管理、泰康健康产投、泰康之家等诸多“泰康系”公司的董事长。
泰康人寿作为他实际控制的公司之一,近年来也面临不少内控管理方面的挑战。
2025年一季度,泰康人寿全系统受到监管部门处罚的分支机构有6家,包括1家分公司,3家中支公司,2家支公司/营销部,累计罚款金额近60万元。比如新疆分公司因聘任不具有任职资格的高管,被罚款6万元。
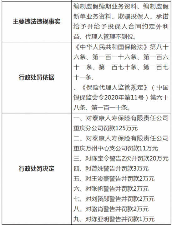
2024年四季度,泰康人寿全系统被罚机构有10家,合计罚款金额超过270万元。比如重庆分公司,因编制虚假业务资料、欺骗投保人、代理人管理不到位等多项违法违规行为,被罚款125万元,7名员工一并被罚。

同期,泰康人寿厦门分公司还收到一则监管函,厦门金融监管局指出该分公司的销售人员存在给予投保人合同以外利益,以及把保单挂在他人名下的违法违规行为。厦门监管局要求该分公司扩大排查范围,严肃责任追究,并加强合规培训。
与内控“失守”相对的是投诉频发,目前泰康人寿2024年年报尚未披露,但其2023年年报显示,公司自收渠道的投诉高达96300件,消费者投诉反映的主要问题包括保险销售、现价设定、费率厘定、续期服务、理赔纠纷等。
不仅如此,公司还曾收到监管部门转接的保险消费投诉[下载黑猫投诉客户端]5196件,其中涉及销售纠纷的投诉2457件,退保纠纷投诉1628件。
2024年,泰康人寿有3款产品退保金高企,分别是泰康赢家人生终身寿险、泰康鑫账户(至尊版)终身寿险、泰康附加财富赢家定期寿险,合计退保规模超过110亿元。
进入2025年一季度,退保最为凶猛的3款产品中,依然有泰康赢家人生终身寿险、泰康鑫账户(至尊版)终身寿险的身影。
若加上第3款泰康尊赢终身寿险,一季度3款产品退保规模合计近32亿元,已逼近去年全年3款产品退保规模的三分之一,退保压力有所上升。
4001102288 欢迎批评指正
All Rights Reserved 新浪公司 版权所有
