(转自:金诚同达)
引言
制度嬗变处,风起青萍末。自1993年10月证监会设立稽查处起,中国证券监管已走过三十载波澜壮阔的发展历程。三十年间,监管与市场在动态博弈中共生共荣:从“额度审批”到注册制全面落地,从“老八股”到超5000家上市公司,从散户主导到机构投资者占比超六成,中国资本市场规模跃居全球第二,直接融资的“活水”有力地滋养了实体经济。在这场改革史诗中,法治基因始终在市场的血脉中奔涌激荡。三十年的制度演进绘制出独特的执法司法图景,站在全面注册制改革的节点回望,中国证券法治用三十年时间构筑起兼具市场规律与国情特色的治理范式。从早期“救火式”监管到如今“防未病”的治理现代化,从单一行政管制到多元共治格局,这场制度变迁不仅映射了资本市场的发展轨迹,更诠释了社会主义市场经济法治建设的深层逻辑。
三十载惊涛拍岸,九万里风鹏正举。党的二十大提出,要加强和完善现代金融监管,强化金融稳定保障体系,“依法将各类金融活动全部纳入监管,守住不发生系统性风险底线”。2021年“两办”《关于依法从严打击证券违法活动的意见》,明确提出“到2025年,中国特色证券执法司法体制更加健全”的目标。2024年“新国九条”颁布,重申“加大对证券期货违法犯罪的联合打击力度,深化央地、部际协调联动。打造政治过硬、能力过硬、作风过硬的监管铁军。”随着中国证券市场步入新时代,证券监管力度迈向新高度,证券违法犯罪专项执法的时代已经来临:中国特色证券执法司法体系的轮廓已经清晰,资本市场强监管的共识已然形成,从严打击证券违法犯罪成为主基调。新时代证券监管的巨轮正以“全链条穿透”的航向,在防范化解重大风险的深水区破浪前行,为资本市场高质量发展浇筑更为坚实的法治基石。由于篇幅较长,本系列将分为多篇文章。本篇为系列文章第二篇,上一篇详见《证券违法犯罪治理三十年:司法图谱、执法趋势与实务应对(一)》。后续内容将于近日推送。
目录
二、执法司法的趋势:从严政策、专业体系与全链条治理
(一)刑事政策趋严化
1. 1993-2010年:初步规范期
2. 2011-2020年:制度完善期
3. 2021年至今:全面从严期
(二)执法司法体制专业化
1. 稽查体制
2. 侦查体制
3. 检察、审判体制
(三)犯罪治理全链条化
1. 证券犯罪特点
2. 证券犯罪治理新动向

执法司法的趋势:从严政策、专业体系与全链条治理
(一)刑事政策趋严化
整体来看,我国证券期货犯罪刑事司法政策呈现出从初步探索、不断完善到全面从严的演变态势,其中:(1)指导性案例与阶段政策呈现鲜明的互动关系;(2)将打击证券期货违法犯罪与防范化解金融风险、维护社会稳定相结合,成为时代特色。

1. 1993-2010年:初步规范期
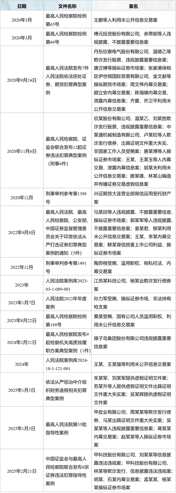
1979年《刑法》并未规定证券犯罪。1993年8月,国务院发布《禁止证券欺诈行为暂行办法》,首次对内幕交易、操纵市场、欺诈客户、虚假陈述等行为规定了行政处罚措施,但缺乏刑事措施。1997年修订的《刑法》规定涉及证券违法犯罪的七个条文、八个罪名,初步构建了证券违法犯罪的罪名体系。1999年的《刑法修正案》将期货犯罪纳入证券犯罪条款进行一体化的规制。2005年公安部启动专业化、集中化证券犯罪侦查机制。2006年《刑法修正案(六)》增设了背信损害上市公司利益罪、背信运用受托财产罪。2007年证监会发布《证券市场操纵行为认定指引(试行)》和《证券市场内幕交易行为认定指引(试行)》,细化对证券市场操纵和内幕交易行为的认定标准:虽然效力较低,仅为部门规范性文件,却是认定证券违法犯罪的基础性文件。2009《刑法修正案(七)》增设利用未公开信息交易罪,至此,我国证券违法犯罪的罪名体系基本形成。

在该阶段,最高人民法院通过公报案例《上海市浦东新区人民检察院诉上海安基生物科技股份有限公司、郑戈擅自发行股票案》明确“擅自发行股票罪”的实质认定标准,非上市股份有限公司为筹集经营资金,在未经证券监管部门批准的情况下,委托中介机构向不特定社会公众转让公司股东的股权,其行为属于未经批准擅自发行股票的行为。

2. 2011-2020年:制度完善期
2011年4月,最高人民法院、最高人民检察院、公安部、中国证监会发布《关于办理证券期货违法犯罪案件工作若干问题的意见》,开启了证券犯罪集中管辖的先河。《国务院关于进一步促进资本市场健康发展的若干意见》(2014)首次提出 “鼓励上市公司建立市值管理制度”,同时强调从严查处证券期货违法违规行为。两高2019年司法解释将操纵证券、期货市场罪主体扩大到一般主体,呈现出强化监管刚性、填补法律适用空白、扩大刑事规制范围的制度走向。

该阶段典型案例对司法规则的完善、相关司法解释出台起到了极大的推动作用:黄光裕等内幕交易、泄露内幕信息案,刘乃华内幕交易、泄露内幕信息案推动了《内幕交易司法解释》的出台;马乐利用未公开信息交易案中,最高人民法院在再审中明确,利用未公开信息交易罪存在“情节严重”“情节特别严重”两档量刑情节,后被2019年《利用未公开信息交易罪司法解释》确认;朱炜明操纵证券市场案明确,证券公司、证券咨询机构、专业中介机构及其工作人员,买卖或者持有相关证券,并对该证券或其发行人、上市公司公开作出评价、预测或者投资建议,以便通过期待的市场波动取得经济利益的行为是“抢帽子”交易操纵行为,该案的裁判规则被2019年《操纵证券期货市场司法解释》、2020年《刑法修正案(十一)》所吸收。

3. 2021年至今:全面从严期
2021年中共中央办公厅、国务院办公厅发布《关于依法从严打击证券违法活动的意见》拉开了全面从严惩治证券期货违法犯罪的帷幕。2024年4月16日,国务院出台新“国九条”,转向“防风险、促发展”,严控发行监管与退市制度,突出压实中介机构“看门人”责任;同月16日,最高人民法院、最高人民检察院、公安部、证监会联合发布《关于办理证券期货违法犯罪案件工作若干问题的意见》,确立“应移尽移、当捕则捕”的从严追诉标准,明确行刑证据转化规则;为有效统筹打击财务造假与风险防范化解工作,2024年7月5日,证监会、公安部、财政部、中国人民银行、金融监管总局、国务院国资委《关于进一步做好资本市场财务造假综合惩防工作的意见》;同年8月最高人民检察院经济犯罪检察厅发布《关于办理财务造假犯罪案件有关问题的解答》。至此,我国对证券期货违法类犯罪进入全面从严与协同治理阶段。政策主线为:坚持“零容忍”导向,构建“行刑衔接+全链条打击+综合惩防”体系,从单一刑事打击转向跨部门协同治理,覆盖“发行-交易-退市”全流程。

本阶段,最高人民法院、最高人民检察院发布众多指导性案例、参考案例、典型案例,呼应“零容忍”刑事政策,凸显从严打击基调,覆盖“发行-交易-退市”全流程,追责主体多元化;行刑衔接强化,压实中介机构看门人责任;缓刑从严与财产刑并重,强化量刑威慑。


(二)执法司法体制专业化
从1993年10月证监会设立稽查处起算,我国证券犯罪的执法司法体制经历了从无到有、逐步发展、不断完善的过程,已形成中国特色证券执法司法体系。
1. 稽查体制

证监会的稽查体系被形象地概括为“1局、1总队、2专员办、36家证监局和2个委托执法机构”的全方位、多层次稽查执法体系。其中“1局”是稽查局,“1总队”是稽查总队,“2专员办”就是上海和深圳的证券监管专员办事处,“36家证监局”就是从北京到青岛的36家派出机构,“2个委托执法机构”是指上海、深圳证券交易所。2014年12月证监会发布《中国证监会委托上海、深圳证券交易所实施案件调查试点工作规定》,中国证监会依法委托上海、深圳证券交易所实施部分案件的调查取证。
证监会的稽查体制肇始于1993年11月,证监会制定《中国证监会调查处理证券违法违纪案件暂行办法》,其中规定法律部设立稽查处,负责办理重大证券案件[1]。1995年成立稽查部,1998年9月,证监会正式成立稽查局(首席稽查办公室)[2]。1999年9月,证监会各派出机构设立稽查处,初步构建全国统一的证券犯罪稽查体系;2000年9月,证监会在上海、深圳、西安、济南、成都、广州、沈阳、天津和武汉九家证券监管办公室设立稽查局,即“九大稽查局”[3]。2007年11月,根据中央编办批复,证监会成立稽查总队[4]。近些年,证监会的行政执法力量不断增强。2023年中办、国办印发的《中国证券监督管理委员会职能配置、内设机构和人员编制规定》显示,稽查总队为证监会直属行政机构,正司级,行政编制170名,设总队长1名、副总队长5名,负责相关案件的调查、取证,提出处理意见等。


2. 侦查体制
2003年12月,公安部成立证券犯罪侦查局,派驻证监会办公,负责牵头全国证券期货犯罪案件的侦查工作。不晚于2005年2月,公安部在北京、大连、上海、武汉、深圳、成都设立证券犯罪侦查局直属分局,直接承办涉及证券期货的五类案件[5]。2008年,公安部进行体制改革,将上述6直属分局合并,设立第一、第二、第三分局,分别派驻北京、上海、深圳,按管辖区域承办与证券期货相关的犯罪案件[6]。为进一步整合优势警务资源,形成“上下联动、区域协同、多警合成”的打击证券犯罪新格局,2016年,公安部正式确定辽宁省公安厅经侦总队、上海市公安局经侦总队、重庆市公安局经侦总队以及山东省青岛市公安局经侦支队、广东省深圳市公安局经侦支队等五个单位为证券犯罪办案基地[7]。办案基地的职能定位,其不仅是证券犯罪侦办基地,也是证券犯罪研究基地、犯罪情报线索孵化基地、打击证券犯罪专业人才培训基地。从侦查体系看,已经形成以公安部证券犯罪侦查局、直属分局、办案基地为主的“上下联动、区域协同、多警合成”侦查体制。

3. 检察、审判体制
从司法体系看,最高人民检察院和最高人民法院分别设立七家“检察机关证券期货犯罪办案基地”和八家“人民法院证券期货犯罪审判基地”,以集中管辖为原则,不断推进专业化建设。2018年12月,最高人民检察院在全国范围内设立北京、天津、辽宁、上海、重庆、青岛、深圳七个检察机关证券期货犯罪办案基地,集中办理疑难复杂证券犯罪案件。2020年12月,最高人民法院在北京、天津、上海、重庆、深圳、大连、青岛、郑州设立八家“人民法院证券期货犯罪审判基地”,集中管辖证券、期货犯罪案件。2021年9月,最高人民检察院驻中国证券监督管理委员会检察室揭牌成立。

检察机关证券期货犯罪办案基地:北京市人民检察院第三分院、上海市人民检察院第一分院、天津市人民检察院第一分院、重庆市人民检察院第一分院、辽宁省人民检察院、深圳市检察院第三检察部、青岛市人民检察院。
人民法院证券期货犯罪审判基地:北京市第三中级人民法院、上海市第一中级人民法院、天津市第一中级人民法院、重庆市第一中级人民法院、深圳市中级人民法院、大连市中级人民法院、青岛市中级人民法院、郑州市中级人民法院。
(三)犯罪治理全链条化
1. 证券犯罪特点
(1)犯罪数量呈现“双轨并行”增长格局。一方面,传统交易型犯罪持续高发:内幕交易、操纵市场类犯罪等传统交易类犯罪在证券犯罪总数中仍占绝对多数,近三年在证券犯罪案件中占比均达70%以上[8];另一方面,财务造假犯罪爆发式增长。欺诈发行、违规披露、背信损害上市公司利益等涉上市公司财务造假案件数量大幅攀升。以违规披露、不披露重要信息罪为例,2024年1月至11月检察机关起诉人数同比激增120%[9]。
(2)犯罪模式日趋复杂,且与私募基金犯罪相互交织。一方面,犯罪手段专业化。财务造假模式日趋复杂、隐蔽,多种类型操纵市场行为交织,复合型犯罪频现。另一方面,涉私募投资基金犯罪与证券犯罪相互交织。2024年1月至11月,检察机关共起诉私募基金犯罪案件136件418人,其中利用私募投资基金操纵证券市场、内幕交易、实施融资融券非法经营等犯罪明显增长。[10]随着金融科技和金融产品的高速发展,以互联网技术应用和监管漏洞为核心滋生的金融业黑灰产业链已经成为证券犯罪活动的新温床。
(3)犯罪生态形成“全链条产业化”格局。《上海市人民检察院第一分院2019-2023年度证券期货犯罪检察白皮书》显示,近五年证券期货犯罪案件共同犯罪率高达61%,呈现出“团伙化、链条化”的态势。[11]北京市人民检察院第二分院发布《证券犯罪检察白皮书》显示,发案领域日趋广泛,逐渐从证券发行、交易环节蔓延至基金托管、资产评估等环节,呈现传统风险与新型风险相互交织的特点。
2. 证券犯罪治理新动向
(1)聚焦重点领域与新型犯罪。监管部门持续加大对财务造假、操纵市场、私募乱象、中介失职四大领域的打击力度。2024年证监会办理案件739件,作出处罚决定592份,罚没款达153亿元,为2023年的2.4倍。[12]其中操纵市场案件处罚42起,罚没49.5亿元,千万元级罚单占比41.9%;[13]对恒大地产财务造假开出40亿元主体罚单及审计机构4.41亿元史上最大连带罚单。[14]同时,对新型金融违法保持快速响应,建立新型犯罪应对机制。如以中国证监会查处的中核钛白案为例(〔2024〕45号),从立案调查至下达相应处罚决定,前后耗时仅1个月[15],展现对结构化减持、违规信披等新型违法的高效处置能力。
(2)深化“关键少数”追责。2024年,共有15位A股上市公司实控人/董监高涉嫌证券类刑事犯罪,突出“追首恶”导向,其中56%涉违规披露罪(如ST锦港6名高管),25%涉操纵市场罪,19%涉内幕交易罪。[16]证监会发布《监管规则适用指引——机构类第4号》,直指对证券市场“关键少数”的严格监管。[17]
(3)一案多查,全链条治理。实施横向“终身追责”,20余家退市公司仍受行政处罚[18],形成“上市-退市”全周期监管闭环;同步纵向追责,打击配合造假的中介机构、提供配资操盘的职业团伙。如中核钛白案,同步查处实控人、中介机构及相关资金通道,形成“违法实施-配合主体-利益链条”完整证据链。[19]《关于进一步做好资本市场财务造假综合惩防工作的意见》提出,建立第三方配合造假线索移送机制,将近年发现的配合造假线索移交相关部门或属地政府依法处置,实现行政执法与行业监管、属地治理的有机联动。《关于办理证券期货违法犯罪案件工作若干问题的意见》明确,“应移尽移”。2024年2月份,中国证监会与最高人民检察院联合发布8宗证券违法犯罪指导性案例,包括4宗证券刑事犯罪案例和4宗证券行政违法案例。[20]2024年,证监会向公安机关移送案件和线索178件,同比增长51%。[21]刑事处罚力度上,一般不适用相对不起诉、免予刑事处罚,严格控制缓刑适用,对违法所得实行全面追缴。
文章附录
向上滑动阅览
[1]参见《中国证券监督管理委员会关于印发第一次稽查工作碰头会会议纪要的通知》(证监发字【1995】100号)
[2]参见《国务院办公厅关于印发中国证券监督管理委员会职能配置内设机构和人员编制规定的通知》 (国办发【1998】131号)
[3]参见马婧妤:“证监会行政处罚体制改革进入新时期”,载《上海证券报》2015年08月24日
[4]参见中国证券监督管理委员会《稽查总队职能的公告》(2010.01.26 发布)
[5]参见最高人民法院、最高人民检察院、公安部《关于公安部证券犯罪侦查局直属分局办理证券期货领域刑事案件适用刑事诉讼程序若干问题的通知》(公通字【2005】11号)http://gongbao.court.gov.cn/Details/86cb72f323ca4bbead813f53b79dab.html
[6]参见最高人民法院、最高人民检察院、公安部《关于公安部证券犯罪侦查局直属分局办理经济犯罪案件适用刑事诉讼程序若干问题的通知》(公通字【2009】51号)
[7]参见:《公安部确定五个证券犯罪办案基地》(2016-11-29),载中华人民共和国中央人民政府:https://www.gov.cn/xinwen/2016-11/29/content_5139580.htm
[8]参见《最高检:涉上市公司财务造假案件量大幅攀升,将从严从快从重查处》.https://m.bjnews.com.cn/detail/1739419870129631.html
[9]参见《最高检厅长访谈|杜学毅:动真碰硬,着力整治趋利性执法司法》.https://www.spp.gov.cn/spp/zdgz/202502/t20250214_683370.shtml
[10]参见《最高检:涉上市公司财务造假案件量大幅攀升,将从严从快从重查处》.https://m.bjnews.com.cn/detail/1739419870129631.html
[11] 参见《市检一分院发布最新证券期货犯罪检察白皮书》.https://news.qq.com/rain/a/20240808A08JRV00
[12]参见《中国证监会2024年法治政府建设情况》.http://www.csrc.gov.cn/csrc/c100028/c7546094/content.shtml
[13]参见证监会:2024年对42起操纵市场案件作出处罚 罚没金额49.5亿元http://www.zqrb.cn/stock/gupiaoyaowen/2025-02-21/A1740126152232.html
[14]参见上海金融网.https://jrj.sh.gov.cn/FZHJ202/20250417/fc6267a389e94436b869a2cc11c46a2b.html
[15]参见《中核钛白“定增减持套利”案,证监会再发声》.https://finance.sina.com.cn/jjxw/2025-02-21/doc-inemfwmx2651518.shtml
[16]参见2024证券业刑事追责年度回顾. https://mp.weixin.qq.com/s/BuCWkcF9TaPGFbst0WibXQ
[17]参见《监管规则适用指引——机构类第4号》.http://www.csrc.gov.cn/csrc/c101838/c7526496/content.shtml
[18]参见《年内逾20家退市公司被追责,退市不是免罚金牌》.https://www.chnfund.com/article/AR5266af5c-24b9-1d5c-d4b0-3a16e6f0dd2e#:~:text=%E6%8D%AE%E8%AE%B0%E8%80%85%E4%B8%8D%E5%AE%8C%E5%85%A8%E7%BB%9F%E8%AE%A1%EF%BC%8C%E5%B9%B4%E5%86%85%E9%80%BE20%E5%AE%B6%E9%80%80%E5%B8%82%E5%85%AC%E5%8F%B8%E8%A2%AB%E8%AF%81%E7%
[19] 参见《罚没2.35亿!中核钛白实控人、中信、海通规避限售期,定增融券套利细节曝光》.https://www.thepaper.cn/newsDetail_forward_27089770
[20]参见《中国证监会与最高人民检察院联合发布证券违法犯罪指导性案例》.http://www.csrc.gov.cn/csrc/c100028/c7540407/content.shtml
[21]参见《吴清主席在十四届全国人大三次会议经济主题记者会上答记者问》.http://www.csrc.gov.cn/anhui/c106363/c7551410/content.shtml#:~:text=%E9%99%A4%E8%A1%8C%E6%94%BF%E5%A4%84%E7%BD%9A%E5%A4%96%EF%BC%8C%E5%AF%B9%E6%B6%89%E5%AB%8C%E7%8A%AF%E7%BD%AA%E7%9A%84%E8%BF%98%E7%A7%AF%E6%9E%81%E8%BF%BD%E7%A9%B6%E5%88%91%E4%BA%8B%E8%B4%A

4001102288 欢迎批评指正
All Rights Reserved 新浪公司 版权所有
