导 读
2024年50家典型上市公司的财报数据来看,存货账面价值总计7.98万亿元,较去年末大幅下降15%。
☉ 文/克而瑞研究中心


重要说明
本榜单中房企总土储是指房企所有已确权土地中未售部分。
多数上市房企在财报中会公布其总土储面积甚至货值。但是由于主要存在如结算口径、确权与否、以及货值计算标准等三方面的差异,不能直接用于比较。为了保证榜单的公正性和客观性,我们予以统一调整。如下:
一、部分房企公布的是按结算口径的土地储备,包含“已售未结转”部分,不能反映未来可售资源,统一去除该部分数据。
二、随着城市更新的深入,很多房企的土地资源来自于城市更新,这类项目由于拆迁难度大,权益关系复杂,因此我们采取确权为标准。
三、对于土地货值判断,每家房企采取的估值标准不同。我们统一采用当前周边可比房价为标准,不加入未来预期。
四,由于全口径的范围不包含代建业务,因此本土储统计也不包含代建土储。
五,考虑到部分房企年报未准时发布,故本次不作为总土储参榜单样本。
榜单解读
1
百强总土储货值同比下降13%,加快存货去化
截止2024年末,TOP100房企总土储货值合计为25.23万亿元,较去年末下降13%(按可比较样本数据,下同);TOP100房企总土储权益货值合计18.17万亿,货值权益比为72%,较往年略有提升。TOP100房企总土储建面合计15.82亿平米,较去年末下降12%。
从各榜单梯队的门槛来看,总土储货值的百强门槛值为205.8亿元,较去年末下降了16%;而十强门槛的下降幅度更是达到了27%。总土储建面的百强门槛为63.8万平米,较去年末下降了15%;而二十强门槛下降了24%,十强门槛下降了14%。由此可见,2024年原本拥有土地储备较多的规模房企明显加强了自身土储的去化。

2
96%房企的土储货值下降,龙头房企瘦身明显
2024年绝大多数房企的总土储货值或总土储建面均出现了明显的下降。从可比较样本来看,TOP100房企总土储货值中,96%房企的货值出现下降,其中货值下降幅度超过20%的房企数量占比达15%。
2024年末TOP100房企的总土储货值中,货值规模在5000亿以上的房企数量有13家,货值规模在1000亿以下的有38家。与2023年总土储货值规模分布对比,可以发现货值规模5000亿以上的房企数量占比明显减少,而千亿以下的数量占比明显增加。

2024年总土储货值排名前十的房企中,货值规模下降较大的分别为万科地产、碧桂园、招商蛇口、保利发展等等,其中万科地产的总土储货值下降十分明显,货值较去年末减少了超3400亿,下降了约25%。据年报披露,2024年末万科存货账面价值为5190.1亿元,同样较2023年底下降了26.0%。

3
百强房企土储货值去化周期6.93年,达历史新高
2024年不管是房企的土地储备货值还是土地储备建面,均出现明显下降,但由于市场需求疲软,房企销售出现更快幅度下滑。据统计局数据,2024年,全国新建商品房销售额96750亿元,下降17.1%。在此背景下,房企存货去化压力依然较大。
根据TOP100房企总土储货值榜,百强房企截止2024年末的土储货值去化周期加权值为6.93年,为历史新高,这主要是由于不少出险房企的销售腰斩,导致整体去化周期快速上升。

从不同货值规模房企的去化周期来看,货值规模在1000亿至3000亿房企的去化周期高达9.01年,这类房企多为出险房企,由于销售快速下降导致去化周期变动较大。但其中也有表现突出的房企,如滨江集团2024年的货值规模为1701亿,位列榜单44名;而相应的2024年合约销售达1116亿,去化周期仅为1.52年。
除此之外,货值规模在万亿以上的房企去化周期为8.22年,同样较高;而货值规模在5000亿至万亿的房企,去化周期最短达到了5.01年,该梯队包括华发、龙湖、越秀等房企。

4
现房库存去化是挑战,存货高质量比大体量更重要
需注意的是,在当前行业深度调整的背景下,市场销售疲软,货值规模高并不意味着就更具备优势,保持小体量,尤其是健康的存货储备或是保障企业稳健运营的关键。
根据2024年50家典型上市公司的财报数据来看,存货账面价值总计7.98万亿元,较去年末大幅下降15%;但其中已竣工存货占比再创新高,较去年末大幅增长5.6个百分点,账面价值占比27%,达到近五年来的最高值。在当前环境下,现房库存逐渐成为挤占房企流动性的重要因素,如何快速变现已竣工存货已成为多数房企绕不开的“困境”。

另一方面,总存货账面价值大幅下降,一方面是由于各家房企加快去化,确认销售、结转成本;另一方面也是由于各家计提了存货跌价准备,导致存货账面价值下降。2024年,50家典型上市房企中有94%计提了存货跌价,确认了存货跌价损失1677亿元。从历史来看,典型房企自2021年至今累积确认了存货跌价损失5581亿,2021年至2023年每年确认规模大概在1300亿左右,而2024年存货跌价损失大幅增加26%。若未来市场长期疲软,房企或仍有进一步的资产减值压力。在行业发展的新阶段,存货的高质量要远远重要于大体量。

5
城市更新与收储为当下政策重点
房企应把握政策机遇
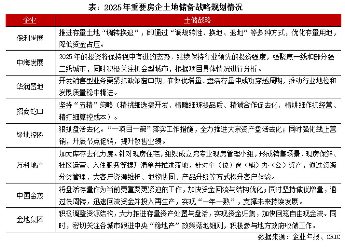
当前房地产行业已迎来发展的新模式,从“规模为王”转向“产品为王”,在土地储备相关领域,房企也纷纷提出了相似的战略规划,如在新增投资方面向核心一二线城市靠拢,平衡投资与回款之间的关系,重视企业现金流安全;另一方面加强存量去化,积极配合当前收储政策,盘活存量资产。不少房企如绿地、万科、金茂等都将库存去化作为当前企业最重要的战略方向,而保利发展、金地集团在年报中均有提及要配合地方政府的收储工作,降低资金占压。

2025年政策的重点预计仍将围绕保交楼、收储以及城市更新三个方面。2025年3月11日,自然资源部和财政部联合发布了《关于做好运用地方政府专项债券支持土地储备有关工作的通知》,旨在通过专项债券优化土地储备工作,促进房地产市场稳定发展。3月19日住建部表示,要持续推进城市更新,要坚决稳住楼市,继续打好“保交房”攻坚战,加力实施城中村和危旧房改造、推进收购存量商品房、加快构建房地产发展新模式。5月15日,中共中央办公厅、国务院办公厅印发《关于持续推进城市更新行动的意见》,意见提出要加强既有建筑改造利用,推进城镇老旧小区整治改造,开展完整社区建设,推进老旧街区、老旧厂区、城中村等更新改造等等。房企应密切关注各地“稳地产”政策的落地细则,积极配合相关的政策加快自身存量去化,寻找新的投资机遇。
排版:土木、Yoki
(转自:克而瑞地产研究)
4001102288 欢迎批评指正
All Rights Reserved 新浪公司 版权所有
