来源:生命科学前沿
中枢神经系统损伤
中枢神经系统(CNS)的创伤性损伤困扰着全世界数百万人,但有效的治疗方法仍然还没有出现。在这种损伤后,相关部位充满了大量的外周免疫细胞,包括T细胞。事实上,之前的研究表明,尽管有可能诱导中枢神经系统自身免疫,但对髓鞘蛋白有反应的CD4+T细胞可以改善中枢神经系统损伤后的神经元存活情况。但对这些内源性T细胞在损伤部位的作用和抗原特异性缺乏全面的了解。而这一差距阻碍了中枢神经系统损伤免疫介导细胞疗法的发展。

基于T细胞的免疫疗法目前已用于癌症治疗。其中一种常用的方法是使用针对检查点抑制剂(如PD1或CTLA4)的抗体。另外一种更具针对性的方法是使用离体生成自体人工T细胞,其表面带有针对肿瘤抗原的嵌合抗原受体(CAR)。尽管检查点免疫疗法和CAR T细胞的实施主要通过细胞毒性CD8+T细胞起作用,但类似的方法也可用于其他病理学,如中枢神经系统损伤,以利用特定的T细胞群获得临床益处。然而,迄今为止,损伤相关神经保护性T细胞的转录特征和抗原特异性尚未得到鉴定。此外,由于损伤相关的T细胞可能针对损伤部位呈现的CNS自身抗原,这些自身反应性T细胞的不受控制或长期扩增可能会引发毁灭性的自身免疫反应。

工程化T细胞疗法
在这项研究中,华盛顿大学圣路易斯分校Jonathan Kipnis和Wenqing Gao等人使用单细胞RNA测序证明了小鼠和人类脊髓损伤相关T细胞的克隆扩增,并鉴定出小鼠CD4+T细胞克隆对髓磷脂和神经元蛋白的自身肽表现出抗原特异性。利用基于mRNA的T细胞受体(TCR)重建(这是一种旨在最大限度地减少T细胞长期激活潜在不良影响的策略),作者产生了工程化的瞬时自身免疫T细胞。这些细胞在中枢神经系统损伤模型中显示出显著的神经保护作用。该研究结果阐明了损伤反应性T细胞神经保护功能的机制,并为中枢神经系统损伤T细胞疗法的未来发展铺平了道路。相关工作以“Engineered T cell therapy for central nervous system injury”为题发表在Nature。

【文章要点】
一、SCI中枢神经系统浸润T细胞的克隆
脊髓损伤后,星形胶质细胞在损伤部位周围形成胶质瘢痕,其特征是缺乏胶质纤维酸性蛋白(GFAP)信号。与之前的研究一致,本研究也观察到SCI后脊髓实质和脊髓脑膜损伤部位积聚了包括T细胞在内的免疫细胞。为了进一步研究表型和潜在的克隆扩增,作者从SCI位点分选了这些与损伤相关的T细胞,并使用10X基因组学铬基因表达和V(D)J测序平台对其进行了分析(图1)。TCR决定T细胞的抗原特异性。功能性TCR复合物由TCRα和TCRβ链与CD3复合物组装而成。在T细胞发育过程中,V(D)J重组以近乎随机的方式组装TCR基因片段,确保TCR的多样性。作者对受损脊髓T细胞的分析显示,特定TCRα亚型(例如TRAV1和TRAV13)富集,但任何特定TCRβ亚型都没有富集。可变TCRα和TCRβ链的互补决定区1(CDR1)和CDR2主要参与与主要组织相容性复合体(MHC)的相互作用,而CDR3是最多样化的区域,通常决定抗原特异性。为了探索中枢神经系统浸润的T细胞是否代表扩增的克隆型,作者分析了它们的CDR3序列。表现出TCRα和TCRβ对共享CDR3序列的细胞被定义为T细胞克隆。尽管来自幼稚小鼠的血液样本没有显示出T细胞克隆性,但SCI后,CD8+和CD4+在损伤部位都表现出克隆性扩增。在受损脊髓中观察到的大多数CD8+T细胞克隆以高颗粒酶表达的簇存在,表明存在细胞毒性表型,而CD4+T细胞克隆则显示出不同的表型。
为了避免长期引发有害自身免疫反应的风险,我们在小鼠原代T细胞中利用了基于mRNA的瞬时TCR表达。这些工程化的瞬时自身免疫(ETA)T细胞在ONI和SCI中复制了神经保护作用。在SCI患者的脑脊液(CSF)中也检测到T细胞的克隆扩增。总之,这些发现有助于我们理解中枢神经系统损伤后T细胞依赖性神经保护的内源性机制。
图1 中枢神经系统损伤后T细胞的克隆性二、CD4+ T cells
随后,利用从脊髓损伤(SCI)后挫伤部位获得的T细胞的单细胞TCR测序,作者克隆损伤相关的TCR并将其重组为原代自体CD4+T细胞。这些表达重组TCR的T细胞的外周给药在两种不同的中枢神经系统损伤模型中显示出神经保护作用:视神经损伤(ONI)和SCI。研究显示,抗原特异性引导神经保护性T细胞迁移到损伤部位,在那里它们以IFNγ依赖的方式塑造小胶质细胞和巨噬细胞的表型。此外,用携带自反应性TCR的T细胞治疗SCI小鼠可限制局部免疫细胞的炎症表型,减轻继发性神经元退化,有助于改善恢复(图2)。
图2 中枢神经系统损伤后损伤相关T细胞的神经保护功能三、mRNA基工程化T细胞疗法
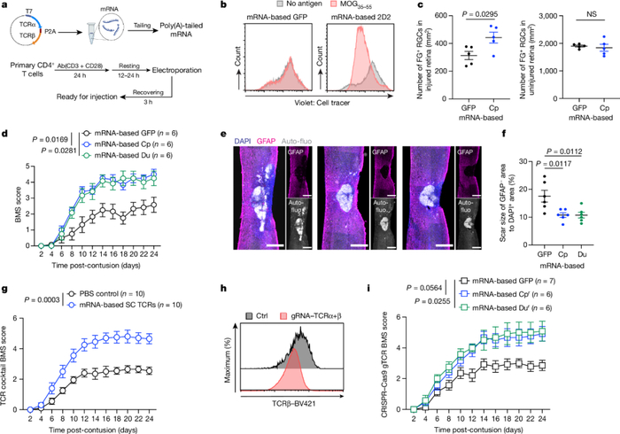
为了尽量减少自反应T细胞的潜在长期副作用,作者进一步使用原代CD4+T细胞的mRNA转染(通过电穿孔)来产生瞬时TCR表达系统(图3)。这种方法导致损伤相关TCR的短期表达,从而产生ETA T细胞。与基于逆转录病毒的TCR递送类似,大多数具有mRNA递送TCR的T细胞表现出TH1样表型,而与表达的TCR无关。T细胞对其同源抗原的增殖反应分析证实了基于mRNA的TCR递送的功能。作者首先在ONI模型中测试了ETA T细胞疗法,在该模型中,察到TCRCp-ETA T细胞具有神经保护作用。同时,通过基于mRNA的电穿孔的瞬时递送(因此具有最小的自身免疫副作用)在TCRCp T细胞和TCRDu T细胞中都在SCI后产生了强烈的保护作用。ETA T细胞疗法的保护作用不仅从BMS评分所指示的运动改善中显而易见,而且从损伤部位GFAP瘢痕大小减小的组织病理学发现中也显而易见
图3 基于mRNA - TCR的T细胞治疗中枢神经系统损伤【结论与展望】
总之,该研究为中枢神经系统损伤开发了一种基于TCR的自反应CD4+T细胞疗法,并使用基于mRNA的瞬时TCR表达来最大限度地减少任何潜在的自身免疫副作用。这一策略代表了利用CD4+T细胞疗法治疗中枢神经系统损伤的首次尝试,并突显了这种方法在小鼠中的强大潜力,也是未来治疗人类SCI的临床转化为研究方向。
原文链接:https://www.nature.com/articles/s41586-024-07906-y
4001102288 欢迎批评指正
All Rights Reserved 新浪公司 版权所有
