来源:生命科学前沿
细胞膜完整性对于细胞的正常生理功能至关重要,它不仅作为细胞内外环境的物理屏障,还为膜相关蛋白提供结构支持,这些蛋白包括传感器、受体、通道、转运蛋白和细胞骨架成分等,它们在细胞信号传导、物质运输和细胞间相互作用中发挥关键作用。近年来,NINJ1蛋白作为细胞死亡过程中细胞膜破裂的关键调节因子受到了广泛关注。NINJ1最初被鉴定为一种由神经损伤诱导的粘附分子,但最近的研究表明,它在多种细胞死亡形式中发挥重要作用,包括坏死、焦亡和铁死亡等。在焦亡过程中,NINJ1的激活与细胞膜上的大孔隙形成有关,这些孔隙允许细胞内容物的释放,从而引发炎症反应。尽管已有研究表明NINJ1在细胞死亡过程中对细胞膜破裂有重要影响,但NINJ1在机械应激下的细胞膜完整性调节中的作用尚不清楚。此外,机械应激如何影响细胞膜的破裂,以及这种影响在分子水平上是如何调节的,这些问题仍有待进一步研究。
中山大学徐杰、向芙莉和罗格斯大学Shi Zheng等人通过高通量遗传筛选,鉴定在机械应激下调节细胞膜完整性的关键基因,并深入研究NINJ1在其中的作用机制。相关内容以“NINJ1 regulates plasma membrane fragility under mechanical strain”为题发表在《Nature》上。

【主要内容】

图
1 高通量遗传筛选鉴定NINJ1为机械应激诱导细胞膜破裂的调节因子
图中描绘了系统的结构和操作模式,包括单孔显微镜成像和全板读取器成像两种方式。通过在HeLa细胞中表达一种对氯离子敏感的YFP变体,并对其施加不同强度的机械应激,作者观察到YFP荧光淬灭现象,表明细胞膜的通透性增加。进一步的实验通过Trypan Blue和DRAQ7染色证实了细胞膜的破裂。基于此,作者进行了大规模的siRNA筛选,针对2726个多跨膜蛋白基因进行筛选,最终鉴定出NINJ1作为机械应激诱导细胞膜破裂的关键调节因子。

图
2 NINJ1使细胞膜在机械应激下更易破裂
作者通过在HEK-293T细胞中过表达NINJ1,发现这会显著增加细胞的细胞毒性,表现为LDH释放增加。进一步构建了一个Doxycycline诱导的NINJ1过表达细胞系,发现随着NINJ1表达水平的升高,细胞对机械应激的敏感性增强,即在较低的应变水平下就容易发生细胞膜破裂。此外,作者还比较了不同细胞系(如HeLa和ZOS细胞)中NINJ1的表达水平与细胞膜破裂率之间的关系,发现NINJ1表达水平较高的细胞系在机械应激下更容易发生细胞膜破裂。

图
3 NINJ1水平与细胞膜破裂张力呈负相关
作者利用巨大细胞膜囊泡(GPMV)进行实验,通过微吸管吸引技术测量了GPMV在不同NINJ1表达水平下的破裂张力。结果显示,NINJ1高表达的GPMV在较低的张力下就会破裂,而NINJ1低表达的GPMV则需要更高的张力才会破裂。这表明NINJ1能够直接改变细胞膜的生物力学性质,使其更易破裂。此外,作者还展示了NINJ1的K45Q突变体(活性降低)对细胞膜破裂的影响较小,进一步证实了NINJ1在细胞膜破裂中的关键作用。
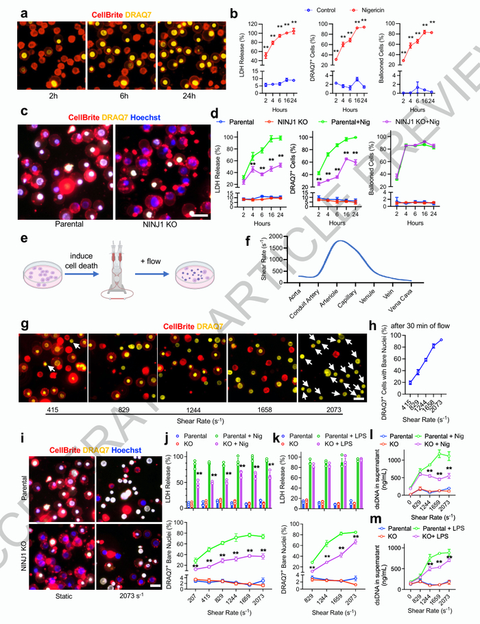
图4 NINJ1促进机械应激下的细胞膜破裂和损伤相关分子模式(DAMP)释放
作者使用THP-1细胞进行实验,通过Nigericin诱导焦亡和LPS诱导铁死亡,观察了NINJ1在这些过程中的作用。实验结果显示,在焦亡过程中,NINJ1的激活导致细胞膜上出现大孔隙,允许细胞内容物的释放,但细胞膜并未完全破裂。然而,当施加额外的机械应激(如流体力学应激)时,NINJ1的存在显著增加了细胞膜完全破裂的概率,从而促进了DAMP的释放。此外,在铁死亡过程中,NINJ1同样对细胞膜破裂和DAMP释放起到了关键作用。这张图通过细胞死亡模型和相关实验数据,揭示了NINJ1在细胞死亡相关细胞膜破裂和炎症反应中的重要性。
【全文总结】
本文的研究揭示了NINJ1在机械应激下调节细胞膜完整性的分子机制,为理解细胞膜破裂的生物物理基础提供了新的视角。此外,这一发现还可能对研究机械应激相关的病理过程,如创伤、炎症和组织损伤等,具有重要的临床意义。
原文链接:
https://doi.org/10.1038/s41586-025-09222-5
来源:BioMed科技
4001102288 欢迎批评指正
All Rights Reserved 新浪公司 版权所有
